目录
1.1 职责制度-食品安全员守则
1.2 食品安全风险日管控、周排查、月调度管理制度
1.3 任命书落实主体责任定人定岗履职情况
2.0 各餐饮和经营企业风险管控周排查清单
2.1 便利店《风险管控清单》(日管控)
2.1 超市《风险管控清单》(日管控)
2.1 大卖场《风险管控清单》(日管控)
2.1 集体用餐配送单位《风险管控清单》(日管控)
2.1 现场制售《风险管控清单》(日管控)
2.1 学校食堂《风险管控清单》(日管控)
2.1 养老助餐食堂《风险管控清单》(日管控)
2.1 医院食堂《风险管控清单》(日管控)
2.1 餐厅《风险管控清单》(日管控)
2.1 职工食堂《风险管控清单》(日管控)
2.2 报表-《每日食品安全检查记录》
2.3 报表-《每周食品安全排查治理报告》
2.4 报表-《每月食品安全调度会议纪要》
2.5 报表-食品安全总监或食品安全员内部考核记录
1.1 职责制度-食品安全员守则
食品安全员守则
1、任职要求
1.1掌握食品安全法、食安条例及食品生产经营相关法律法规以及法律责任等
1.2掌握加工一般规定:场所、设备、设施、人员、食品相关产品及禁止性规定以及法律责任等
1.3掌握食品安全监督要求:风险分级、监督抽查、抽样检查、投诉举报以及行政处罚等
1.4具备识别和防控相应食品安全风险的专业知识
1.5具有食品安全事故处置知识:基本原则、处置方案、一般程序、配合义务以及法律责任等。
1.6熟悉本门店食品安全相关知识
1.7参加当地市场监管部门、企业组织的食品安全管理人员培训并通过考核
1.8其他应当具备的食品安全管理能力
2、从业禁忌
2.1因食品安全违法被吊销许可证的企业,其法定代表人、直接负责的主管人员和其他直接责任人员,自处罚决定作出之日起五年内不得担任食品安全员
2.2因食品安全犯罪被判处有期徒刑以上刑罚的人员,终身不得担任食品安全员
3、岗位职责
3.1督促落实食品生产经营过程控制要求
3.2检查食品安全管理制度执行情况,管理维护食品安全生产经营过程记录材料,按照要求保存相关资料
3.3食品安全员每日根据风险管控清单进行检查,形成《每日食品安全检查记录》,对发现的食品安全风险隐患,应当立即采取防范措施,按照程序及时上报食品安全总监或者企业主要负责人。未发现问题的,也应当予以记录,实行零风险报告
3.4食品安全员每周至少组织1次风险隐患排查,分析研判食品安全管理情况,研究解决日管控中发现的问题,形成《每周食品安全排查治理报告》
3.5对不符合食品安全标准的食品或者有证据证明可能危害人体健康的食品以及发现的食品安全风险隐患,及时采取有效措施整改并报告
3.6负责拟订并组织实施本单位食品安全管理制度,明确各岗位的食品安全责任,强化过程管理
3.7负责组织开展食品安全教育培训和考核,普及食品安全知识
3.8负责食品、食品添加剂、食品相关产品采购索证索票、进货查验和采购记录管理
3.9负责场所环境卫生管理
3.10负责食品加工制作设施设备清洗消毒、养护管理
3.11负责人员健康状况管理
3.12负责加工制作食品管理
3.13负责食品添加剂贮存、使用管理
3.14负责餐厨废弃物处理管理
3.15负责有关法律、法规、规章、规范性文件确定的其他餐饮服务食品安全管理
4、记录
4.1食品安全员内部考核记录
1.2 食品安全风险日管控、周排查、月调度管理制度
食品安全风险日管控、周排查、月调度管理制度
1、目的
为了落实餐饮门店或经营门店食品安全主体责任,强化主要负责人食品安全责任,规范食品安全管理人员行为,根据《中华人民共和国食品安全法》及其实施条例、《企业落实食品安全主体责任监督管理规定》(总局令第60号)等法律法规及部门的规定,结合实际情况制定本制度
2、范围
适用于餐饮门店或经营门店内对风险隐患管控有关的管理层及各职能有关人员
3、职责
3.1店长或总部食品安全总监负责食品安全风险日管控、周排查、月调度管理制度的编制、修改及更新
3.2食品安全管理员按照要求落实食品安全风险日管控相关工作,按照制度要求及时上报总部食品安全总监或门店店长
3.3总部食品安全总监或门店店长负责对于风险排查中发现的食品安全风险隐患问题,明确责任人,相关责任人应采取相适应的防范措施,及时解决发现的问题,确保门店食品安全
4、控制程序
4.1 根据餐饮门店或经营门店落实主体责任要求,由食品安全员负责日管控、周排查、月调度具体工作的落实情况
4.2日管控管理
4.2.1日管控风险内容参照各业态的《风险管控清单》
4.2.2正常营业期间,食品安全员每日根据《风险管控清单》进行检查,排查加工或销售各个环节可能存在的食品安全风险隐,并将检查结果汇总记录在《每日食品安全检查记录》表上,可采用电子表格的形式予以记录。未发现问题的,也应当予以记录
4.2.3对于日管控检查中发现的食品安全风险隐患问题,明确责任人,及时反馈门店店长或总部食品安全总监立即采取防范措施。对于现场能立即整改的应立即整改;对于不能现场立即整改的,应明确整改期限,在后续日管控检查中跟踪验证整改落实情况
4.3周排查管理
4.3.1正常营业期间,食品安全员每周至少根据公司《各餐饮和经营企业风险管控周排查清单》组织1次风险隐患排查,全面排查加工或销售过程各环节可能存在的食品安全风险隐患
4.3.2正常营业期间,排查可以结合日管控情况、现场自查情况、其他各渠道收集的食品安全信息等,分析门店的食品安全管理情况,检讨日管控中存在的问题,对于频繁发生或者存在较高食品安全风险的问题,应制定相应的纠正预防措施,督促相关人员落实整改并进行跟踪验证整改结果
4.3.3对于周排查形成的《每周食品安全排查治理报告》,应及时上报至店长或总部食品安全总监,抄送相关责任负责人,使其知晓存在的食品安全风险,督促相关责任人采取相应的管控措施,确保食品安全风险可控
4.3.4对排查出的风险隐患,如能在短期完成治理整改的,应立即采取措施进行治理排除;对情况复杂、短期内难以治理排除的,要制订整改方案和应对预案,落实治理整改措施、整改效果、责任人和期限等,防范突发事件的发生
4.4月调度管理
4.4.1根据门店落实主体责任要求,由总部食品安全总监或门店食品安全员负责月调度具体工作的落实情况,由店长组织召开月调度会议,听取食品安全员关于门店食品安全管理工作的情况汇报
4.4.2由食品安全员汇总最近一个月度内企业的食品安全管理工作情况,主要包括日管控、周排查中发现的重大食品安全风险问题及整改情况,日常食品安全管理情况的汇总分析
4.4.3由食品安全员对近一个月内企业的食品安全管理工作情况进行汇报,对当月食品安全日常管理、风险隐患排查治理等情况进行工作总结
4.4.4对于日常食品安全管理中发现存在的不足问题,由相关责任人进行检讨,采取有效的应对措施进行处置
4.4.5由店长对门店食品安全管理工作作出指示
4.4.6食品安全员根据当月食品安全管理工作情况、会议讨论决议及店长指示,制定下个月食品安全管理重点工作计划,并形成《每月食品安全调度会议纪要》
5、记录
5.1每日食品安全检查记录
5.2风险管控清单
5.3各餐饮和经营企业风险管控周排查清单
5.4每周食品安全排查治理报告
5.5每月食品安全调度会议纪要
1.3 任命书落实主体责任定人定岗履职情况
XXXX食品安全管理任命书
为加强门店(餐厅、超市、XXX)食品安全管理工作,决定在门店(餐厅、超市、XXX)内部设立食品安全管理人员,现任命 XXX 为食品安全管理负责人(食品安全总监),任命XXX、XXX为食品安全管理成员(食品安全员),负责XXX的食品安全管理工作。
本任命书有效期自2022年X月X日至2022年12月31日。
XXXXXXXX
XXXX年XX月XX日
落实主体责任定人定岗履职情况
任命日期 | 岗位 | 姓名 | 联系方式 | 岗位职责 |
xxxxxxx | xxx | xxx | XX主要负责人 | |
xxxxxxx | xxx | xxx | 食品安全总监 | |
xxxxxxx | xxx | xxx | 食品安全员 | |
备注:相关岗位人员如未变动,在任命日期内均为最新有效。
2.0 各餐饮和经营企业风险管控周排查清单

2.1 便利店《风险管控清单》(日管控)

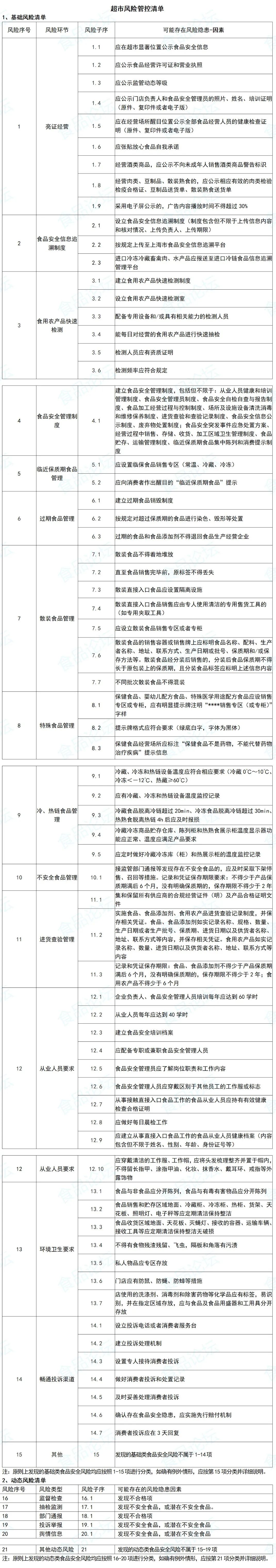
2.1 超市《风险管控清单》(日管控)

2.1 大卖场《风险管控清单》(日管控)(略,见附件)
2.1 集体用餐配送单位《风险管控清单》(日管控)(略,见附件)
2.1 现场制售《风险管控清单》(日管控)(略,见附件)
2.1 学校食堂《风险管控清单》(日管控)(略,见附件)
2.1 养老助餐食堂《风险管控清单》(日管控)(略,见附件)
2.1 医院食堂《风险管控清单》(日管控)(略,见附件)
2.1 餐厅《风险管控清单》(日管控)(略,见附件)
2.1 职工食堂《风险管控清单》(日管控)(略,见附件)
2.2 报表-《每日食品安全检查记录》

2.3 报表-《每周食品安全排查治理报告》

2.4 报表-《每月食品安全调度会议纪要》

2.5 报表-食品安全总监或食品安全员内部考核记录

可进群索取模板!
进群方式:加微信:douban132,申请时注明职业(执法人、生产企业人、餐饮人、销售企业人、检测人等)!
来自:FDA食安云公众号2023年4月23日
