需要下载报告的朋友,可以扫下方二维码付费成为会员,21000+份完整版报告,随意下载,不受限制,报告涵盖全行业。星球针对各行业做了合集系列,合集系列保持更新。客服微信:xat0821
(公众号资源有限,仅能展示部分少数报告,加入星球获取更多精选报告)

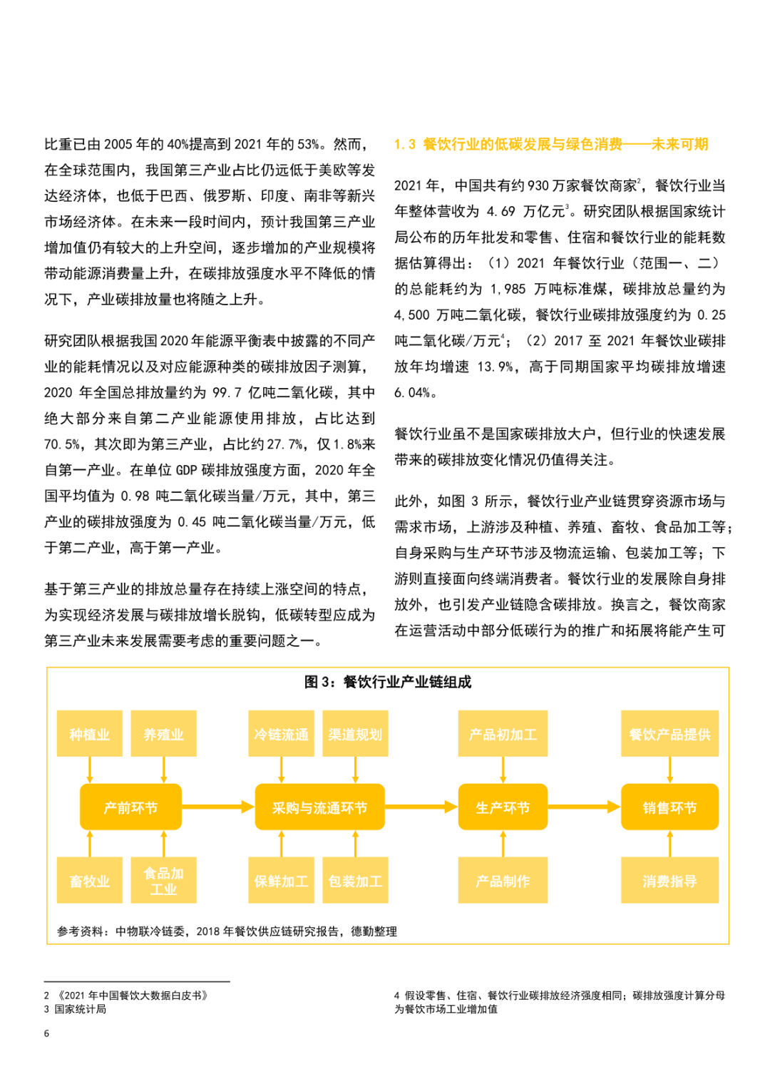
研究发现,餐饮行业自身运营碳排放绝对数量不高据估算,2021 年餐饮行业(范围一、二)的碳排放总量约为 4,500 万吨二氧化碳。但其分布面广、供应链路长、连接多个行业、参与消费者众多等特点,在我国“双碳”推进进程中,餐饮商家如何在做好自身节能减排的同时,积极联动供应商、行业协会、餐饮外卖平台、消费者等行业生态各方推动价值链低碳发展助力绿色消费,具有重要意义。






































完整版报告已上传至星球,扫下方优惠券加入即可下载所有报告

全球行业报告库让你时刻了解行业现状、市场特征、企业特征、发展环境、竞争格局、发展趋势。
附报告覆盖行业范畴

免责声明:以上报告均系本平台通过公开、合法渠道获得,报告版权归原撰写/发布机构所有, 如 涉 侵 权 , 请 联 系 删 除 ;资料为推荐阅读,仅供参考学习,如对内容存疑,请与原撰写/发布机构联系。
戳“阅读原文”下载报告
