应急管理部发布《危险化学品企业安全生产标准化评审标准(修订征求意见稿)》
作者:本站编辑
2023-07-26 05:10:31
70
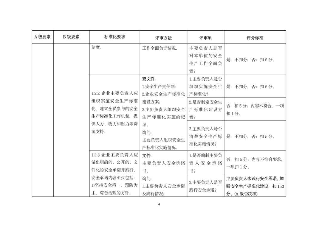
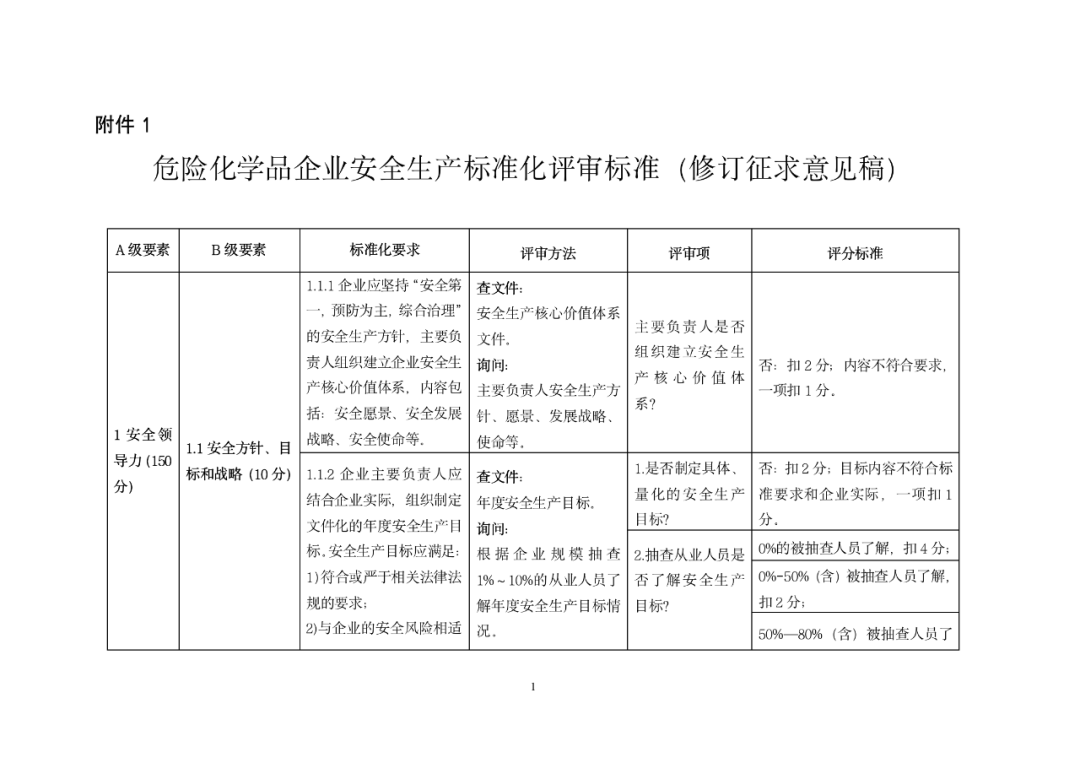
《危险化学品企业安全生产标准化评审标准》自2011年发布实施以来,在推动危险化学品企业安全生产标准化建设、规范评审单位安全生产标准化评审、强化安全生产基础、促进化工安全生产形势稳定好转等方面发挥了积极重要作用。但在执行过程中存在评审要素设置不够合理、导向性不够突出、内容不满足新要求、安全生产标准化一级和二级企业门槛偏低等问题,需要与时俱进,对《评审标准》进行修订。

关于公开征求《危险化学品企业安全生产标准化评审标准(修订征求意见稿)》意见的函
为更好地规范和推进危险化学品安全生产标准化建设,进一步夯实安全生产基础,不断提升企业安全生产管理水平和安全保障能力,应急管理部危化监管一司组织制定了《危险化学品企业安全生产标准化评审标准(修订征求意见稿)》和起草说明(分别见附件1、2),根据《应急管理标准化工作管理办法》规定,现向社会公开征求意见。此次公开征求意见时间为即日起至2023年8月19日,反馈意见请填写征求意见表(见附件3)后发送至指定电子邮箱(tangtianyi04021@163.com)。1. 危险化学品企业安全生产标准化评审标准(修订征求意见稿)2. 关于《危险化学品企业安全生产标准化评审标准(修订征求意见稿)》的起草说明应急管理部危化监管一司
2023年7月19日
(点击文末“阅读原文”查看通知、下载附件。)
▌来源:中华人民共和国应急管理部
声明:文章资料来源于网络,如涉及内容、版权和其它问题,请联系ehs_pharma@163.com及时处理!文章内容为作者个人观点,并不代表本公众号赞同或支持其观点。如果转载,请注明来源及作者。