糖渣招标平台说明
我公司将对2023年8月份糖渣A级(板框)约1000吨,糖渣C级(转鼓)约1000吨,进行对外招标销售,具体销售数量以我司现场货物和当月实际生产量为准,本着公开、公平、公正原则,将使用阜丰集团统一招标平台招标,具体情况如下:
一、投标人必须提供以下资料:
提供企业营业执照、开票资料(个人提供身份证复印件)及投标负责人联系电话、委托他人竞标者须填写授权委托书。
二、合同有效期:自2023年8月1日08:00时至2023年8月31日18:00时止。
三、投标汇款:
投标者在投标前,需于招标日期前汇款,一种产品投标保证金为:100000元(大写:壹拾万元整 ),两种产品一起投标保证金为:200000(大写:贰拾万元整),汇至我司收款账户。 | |
公司名称: | 内蒙古阜丰生物科技有限公司 |
银行名称: | 中国建设银行股份有限公司呼和浩特东达支行 |
银行账号: | 15001706693052509723 |
联行号: | 105191084082 |
投标完毕后,未中标者,15个工作日后无息退还保证金。中标者在规定期限内提货完毕后, 无违约现象或事实,公司将无息退还其履约保证金 | |
四、招标说明:
1、投标者线上报价之后即表示已认可我司产品质量,具体质量以出卖人实际现场销售产品为主。
2、本次招标报价为含税出厂价,一次定价,出价最高者中标;如出现多家报价相同的情况,且未满足开标条件,我公司或采取二轮报价;如投标价格未达到我司设定的招标拦标价,我公司有权选择流标或按其中出价最高者中标,涉及议价的,根据报价采取由高到低顺议原则,成交则止。
3、中标客户不得以任何理由与借口延迟提货。如造成场地库存积压,每延迟提货一天我公司有权按20000元/天(每天贰万元)的标准进行扣罚履约保证金,合同截止前中标客户须无条件将场地库存进行清理完毕,如未清理完毕,公司视实际情况扣除相应金额履约保证金。
五、违约责任:
1、此次销售招标原则上以报价最高者中标,如中标者放弃采购,我公司有权没收全部投标保证金。
2、在投标过程中,如有扰乱投标秩序,违反公平竞争行为者,或有违反以上招标条款,我公司将取消其中标资格,并按公司规定予以没收全部投标保证金并列入黑名单,以后不得参加阜丰相关招标。
六、报价第一轮截止时间:为2023年7月28日上午9:00—9:40时止。
七、本招标最终解释权归我公司所有。
招标咨询电话:许经理18004815521 张经理13508997776
投标人声明:我已经完全理解本招标说明书内容并同意遵守,盖章回传该招标说明确定为参加此次招标。
客户签字(盖章或按手印)确认:
内蒙古阜丰生物科技有限公司
2023年7月22日
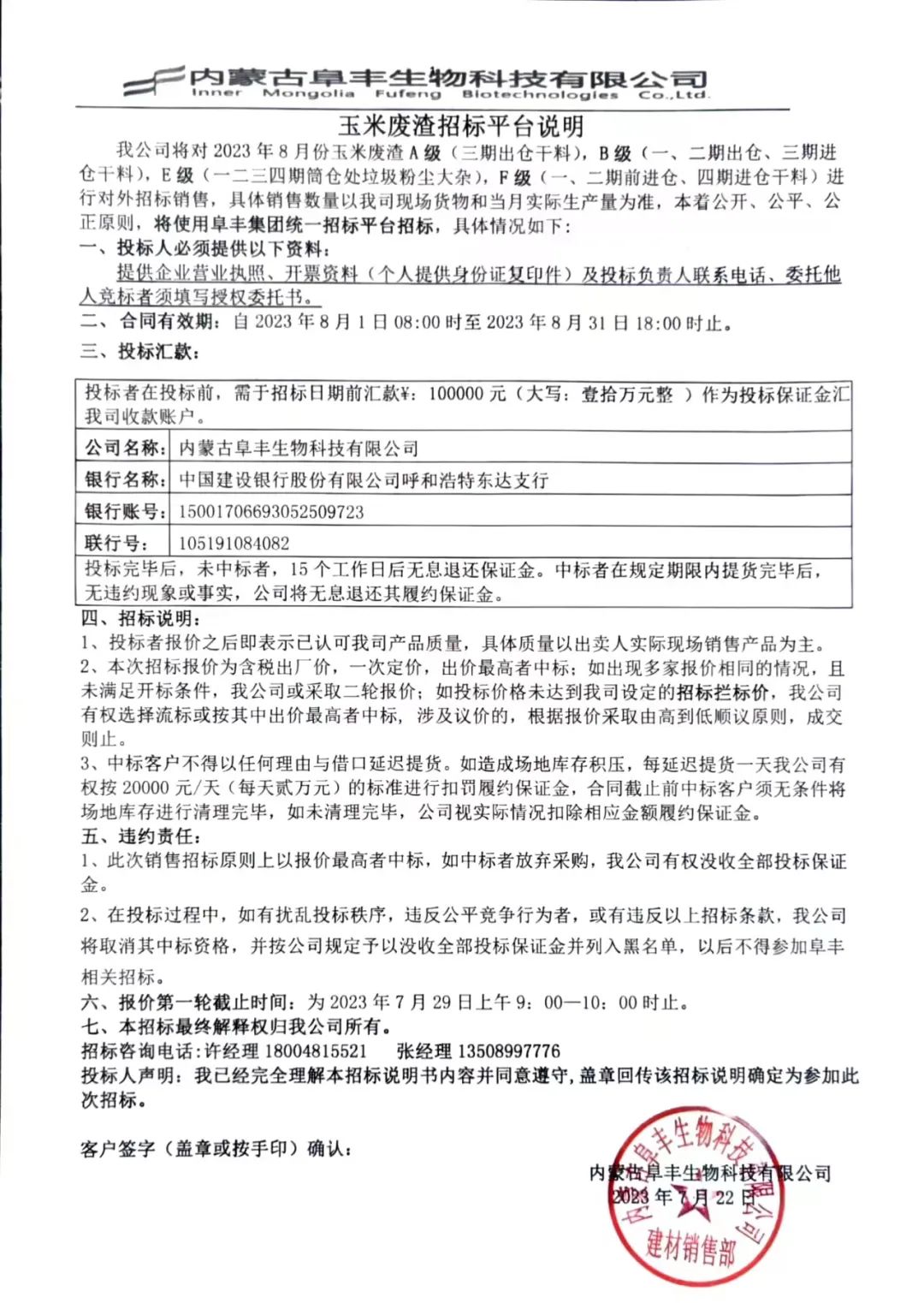
玉米废渣招标平台说明
我公司将对2023年8月份玉米废渣A级(三期出仓干料),B级(一、二期出仓、三期进仓干料),E级(一二三四期筒仓处垃圾粉尘大杂),F级(一、二期前进仓、四期进仓干料)进行对外招标销售,具体销售数量以我司现场货物和当月实际生产量为准,本着公开、公平、公正原则,将使用阜丰集团统一招标平台招标,具体情况如下:
一、投标人必须提供以下资料:
提供企业营业执照、开票资料(个人提供身份证复印件)及投标负责人联系电话、委托他人竞标者须填写授权委托书。
二、合同有效期:自2023年8月1日08:00时至2023年8月31日18:00时止。
三、投标汇款:
投标者在投标前,需于招标日期前汇款¥:100000元(大写:壹拾万元整 )作为投标保证金汇至 我司收款账户。 | |
公司名称: | 内蒙古阜丰生物科技有限公司 |
银行名称: | 中国建设银行股份有限公司呼和浩特东达支行 |
银行账号: | 15001706693052509723 |
联行号: | 105191084082 |
投标完毕后,未中标者,15个工作日后无息退还保证金。中标者在规定期限内提货完毕后, 无违约现象或事实,公司将无息退还其履约保证金。 | |
四、招标说明:
1、投标者报价之后即表示已认可我司产品质量,具体质量以出卖人实际现场销售产品为主。
2、本次招标报价为含税出厂价,一次定价,出价最高者中标;如出现多家报价相同的情况,且未满足开标条件,我公司或采取二轮报价;如投标价格未达到我司设定的招标拦标价,我公司有权选择流标或按其中出价最高者中标, 涉及议价的,根据报价采取由高到低顺议原则,成交则止。
3、中标客户不得以任何理由与借口延迟提货。如造成场地库存积压,每延迟提货一天我公司有权按20000元/天(每天贰万元)的标准进行扣罚履约保证金,合同截止前中标客户须无条件将场地库存进行清理完毕,如未清理完毕,公司视实际情况扣除相应金额履约保证金。
五、违约责任:
1、此次销售招标原则上以报价最高者中标,如中标者放弃采购,我公司有权没收全部投标保证金。
2、在投标过程中,如有扰乱投标秩序,违反公平竞争行为者,或有违反以上招标条款,我公司将取消其中标资格,并按公司规定予以没收全部投标保证金并列入黑名单,以后不得参加阜丰相关招标。
六、报价第一轮截止时间:为2023年7月29日上午9:00—10:00时止。
七、本招标最终解释权归我公司所有。
招标咨询电话:许经理18004815521 张经理13508997776
投标人声明:我已经完全理解本招标说明书内容并同意遵守,盖章回传该招标说明确定为参加此次招标。
客户签字(盖章或按手印)确认:
内蒙古阜丰生物科技有限公司
2023年7月22日


