
为确保我镇餐饮行业燃气使用安全,有效指导餐饮场所规范用气,根据《中华人民共和国安全生产法》《城镇燃气管理条例》《广东省气瓶安全条例》《广东省燃气管理条例》《液化石油气供应工程设计规范》《国务院安委会关于深入开展餐饮场所燃气安全专项治理的通知》(安委(2013)1号)等相关规定,特制定本指引。

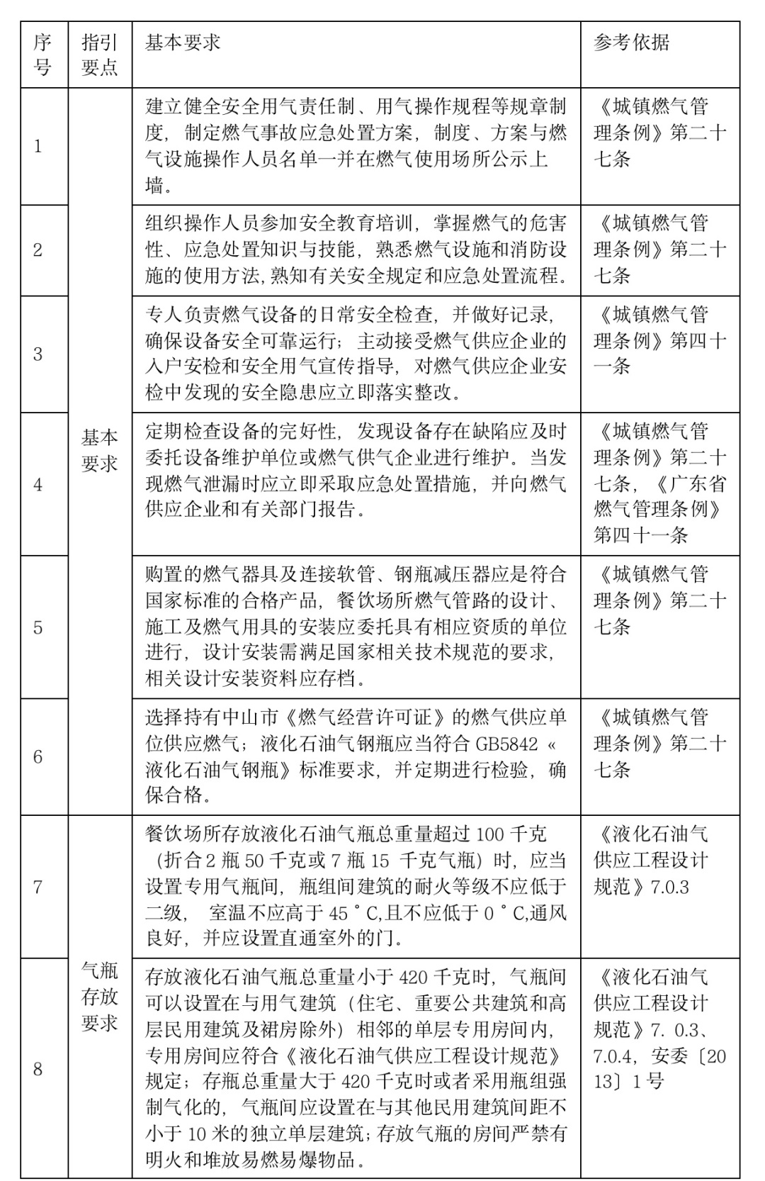
餐饮场所燃气
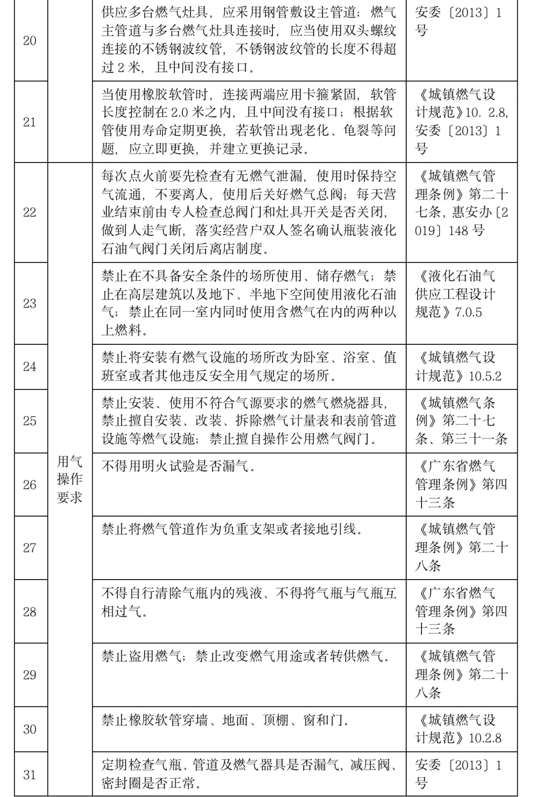
使用安全基本要求指引要点






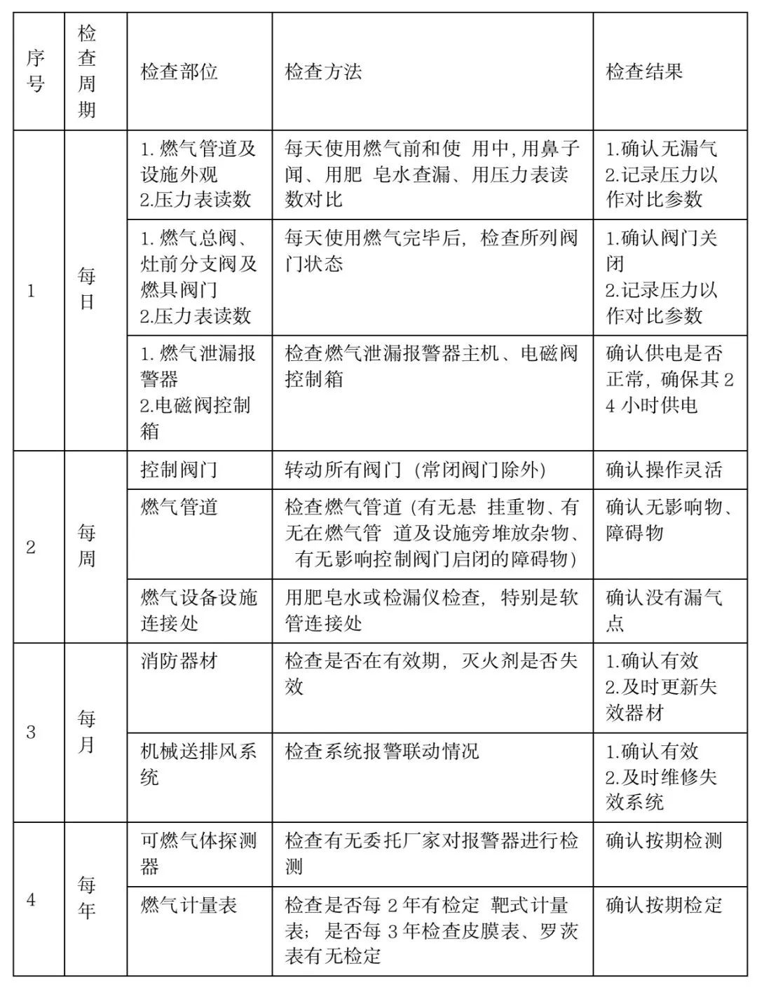
餐饮场所燃气
使用安全自查表



瓶装燃气商业用户使用燃气设施设备需要定期送检清单


黄圃发布编辑部
编辑:苏文立
责编:罗焯林
编审:李华军
素材来源:中山市市场监督管理局黄圃分局

