
昨天
苏州市优化营商环境
暨民营经济高质量发展大会
发布了“2023苏州民营企业100强”
恒力、盛虹控股、沙钢
分别位列前三强




近年来,苏州市委、市政府坚持以习近平新时代中国特色社会主义思想为指导,深入贯彻习近平总书记对江苏工作重要指示精神,纵深推进产业创新集群融合发展,产业能级不断提升,民营经济高质量发展行稳致远。2022年,全市民营企业抢抓数字化发展新机遇,大力推进智能化改造和数字化转型,取得了优异成绩。为选树发展标杆,坚定发展信心,在各级工商联组织广泛发动、民营企业自愿参加调研的基础上,苏州市工商联按企业2022年度营业收入指标排定“2023苏州民营企业100强”榜单。
“2023苏州民营企业100强”营业收入入围门槛为25.15亿元,其中有6家企业营业收入总额超过1000亿元。6家企业营业收入总额在400亿元-800亿元之间,9家企业营业收入总额在300亿元-400亿元之间,5家企业营业收入总额在200亿元-300亿元之间。2022年度恒力集团以实现营业收入6117.57亿元位居榜首,盛虹控股集团全年实现营业收入4120.23亿元,位列第二;沙钢集团全年实现营业收入2864.65亿元,排名第三;协鑫集团、亨通集团、永钢集团全年实现营业收入超过1000亿元,分列第四、第五、第六位。入围企业全年实现营业收入总额达29727.74亿元,户均实现营业收入297.28亿元,同比增长4.02%;拥有资产总额22358.69亿元,户均资产规模223.59亿元,同比增长3.67%;全年共缴纳税收814.64亿元,户均缴税8.15亿元,同比增长19.15%;企业员工总数为76.63万人,户均企业用工7663人,比去年增长11.24%。
“2023苏州民营企业100强”分布在制造业的企业数达70家,其中,计算机、通信和其他电子设备制造业18家,电气机械和器材制造业9家,纺织业和纺织服装、服饰业共7家,化学原料和化学制品制造业、化学纤维制造业、石油、煤炭及其他燃料加工业共7家,黑色金属冶炼和压延加工业、有色金属冶炼和压延加工业共7家,通用设备制造业、专用设备制造业共6家,金属制品业3家,医药制造业3家,橡胶和塑料制品业2家、汽车制造业、家具制造业及废弃资源综合利用业各1家,其他制造业5家。100强企业中批发、零售等服务业企业共19家,房地产业、房屋建筑业、建筑装饰、装修和其他建筑业企业共8家,综合性企业3家。
入围企业中,张家港市15家,吴江区14家,苏州工业园区13家(戳链接查看详情),太仓市11家,常熟市、昆山市各10家,苏州高新区(虎丘区)9家,相城区7家,吴中区6家,姑苏区5家。
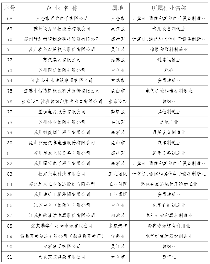
“2023苏州民营企业100强”名单






来源:引力播
拟稿:时玥
审核:朱霜
审签:黄爱萍

