通 知
【老马说资质】整体转让具有:工程设计建筑行业(建筑工程)甲级、市政行业(给水工程)专业甲级、市政行业(排水工程)专业甲级、市政行业(道路工程)专业甲级、风景园林工程专项甲级资质企业,公司干净,无债务风险,可直接变股权,整体转让。
联系马海钧:18610261507


▎来源:上海市住建委

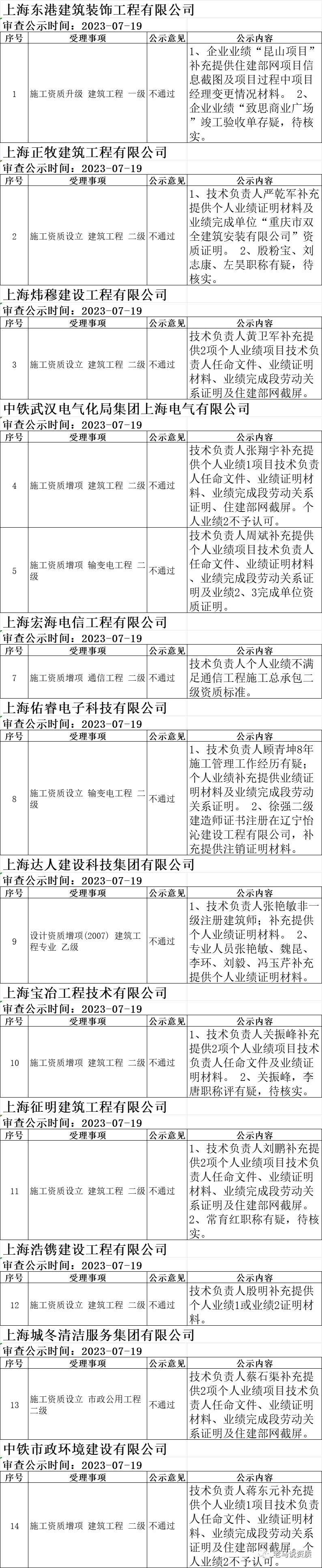
关于建设工程企业资质审查意见的公示



各有关单位:
今年两会期间,倪虹部长相关讲话明确建筑业、房地产业仍是当前我国国民经济的支柱产业。建筑业在国民经济发展中具有“促投资、稳增长、保就业”的重要作用,建设工程企业作为建筑市场的主要参与者,发展前景明朗、市场大有可为。资质作为建设工程企业进入建筑市场的门票,是企业参与市场竞争的通行证。企业想要占领市场长远发展,必须重视资质并做好相应配套规划。
自2020年11月《建设工程企业资质管理制度改革方案》发布后,资质改革成为主旋律。在新资质标准落地的改革空挡期,住建部及各省住建厅频繁出台资质审批相关调整政策:各地在开展施工企业的资质动态核查,同时分立重组,资质新办、升级、增项等各项业务中审查尺度不断收紧。现有的三级资质到期后何去何从;住建部及各地方资质申报系统日趋完善、多部门数据互联共享,资质升级推行告知承诺审批制,资质申报难度不断增加;三年的新冠疫情给建设工程企业带来巨大创伤,使企业经济效益和员工收入减少。如此形势下,建设工程企业必须努力克服困难,抓住时机,及时调整经营战略,调整资质规划,提升自身竞争力,实现平稳过渡,谋求长远发展。
为了帮助建设工程企业及时、准确了解住建部最新发布的有关资质管理政策变化及相关要求、熟悉资质升级、增项、重组分立、吸收合并办理流程,使企业资质申报办理过程少出问题,提高申报成功率;交流研讨新形势下建设工程企业申报资质的具体应对方法,资质服务机构如何帮扶企业配备和调整资质,使建设工程企业及资质服务机构在新的挑战下实现平稳发展。世纪建研在多年举办企业资质研讨班的基础上,结合多年企业资质升级、增项、分立平移的政策研究和协助企业资质办理的实操经验,于2023年7月在成都市、8月份南昌市举办建设工程企业资质政策研讨及资质申报操作实务班。现将有关事项通知如下:
一、培训内容:
(一)建设工程企业资质政策解读:
1、 解析《建设工程企业资质管理制度改革方案》及《建设工程企业资质审批权限下放试点通知》文件及下放省份企业资质审批事项(试点)配套衔接政策,帮助企业正确理解政策,提前做好资质规划。
2、施工企业资质新标准最新修订情况介绍;解读《关于做好建筑业“证照分离”改革衔接有关工作的通知》中“全国停止受理施工三级、设计丙级新办、分立平移”政策。
3、解读工程总承包管理办法,探讨施工、设计资质如何相互申请难点、热点。
4、结合四库一平台,解读建设工程企业资质升级告知承诺制审查审批要点,探讨企业面临现状及应对策略;
5、解读建设工程企业通过股权转让、合并、分立的资产重组方式,进行资质平移的政策;
6、解读建筑业企业资质新办、增项、升级的考核指标及审查要点;
(二)施工、设计企业资质升级、平移的申报操作实务:
1、资质申报前期筹划准备:
(1)资质升级、平移政策及考核要点分析;
(2)企业结合政策梳理自身所具条件;
(3)根据企业发展战略及市场需求对资质类别的缺项填平补齐。
2、结合案例,分析资质网上申报中编制工作底卷的要点:
编制企业资产、企业人员、企业工程业绩、企业科技进步及技术装备等方面的具体要求
3、企业资质平移申报中编制资产重组、分立合并等相关资料
4、资质申报数据系统填报及申报流程:住建部《建设工程企业资质申报软件》填报、后期进度系统查询及审查审批流程。
(三)交流探讨在当前资质政策环境下、建设工程企业取得资质的具体应对方法,及资质服务机构如何帮扶企业配备和调整资质:
1、结合各地新办、增项、升级及分立重组的难易程度,分析探讨当前政策形势和走向,交流中小建筑企业如何定位,谋求自身发展;
2、在当前政策环境下、结合未来政策走势, 探讨资质服务机构如何帮扶企业配备和调整资质。
(四)专家针对企业在资质申报、审查中出现疑难问题进行现场答疑交流。
二、培训对象:
各市、县建设主管部门、行业协会的领导及主管人员;施工总承包和专业承包企业、设计企业的主管经理和资质管理人员;资质服务机构的领导及主管人员等;
三、主讲人:
由住建部资深专家进行讲授并答疑;
四、培训时间及地点:
2023年7月19日--7月21日(19日全天报到)成都市;
2023年8月16日--8月18日(16日全天报到)南昌市;
具体报到地点、日程安排等在开班一周前给报名企业另行通知。
五、培训费用:
培训费2800元/人;
成都班:(含学习资料、U盘及7月20日午餐、20日晚餐、21日午餐);
南昌班:(含学习资料、U盘及8月17日午餐、17日晚餐、18日午餐);
培训费用提前汇款指定账户(见报名表收款户名),住宿统一安排,费用自理。
六、报名办法及联系方式
请将《报名回执表》填好后发送至会务组。报名咨询微信号:15711154794
联系人: 程鹏飞/微信15711154794
微信平台及微信视频号:“老马说资质”,微信公众号:laomazizhi, “微信视频号”搜索“老马说资质”关注
公司地址:北京市海淀区增光路甲34号云建大厦908室
附件1:报名回执表
北京世纪建研技术咨询服务有限责任公司
2023年6月28日





点分享

点点赞

点在看
