21家企业不再符合资质标准,相关资质被撤回!
作者:本站编辑
2023-07-21 17:07:35
35
来源:

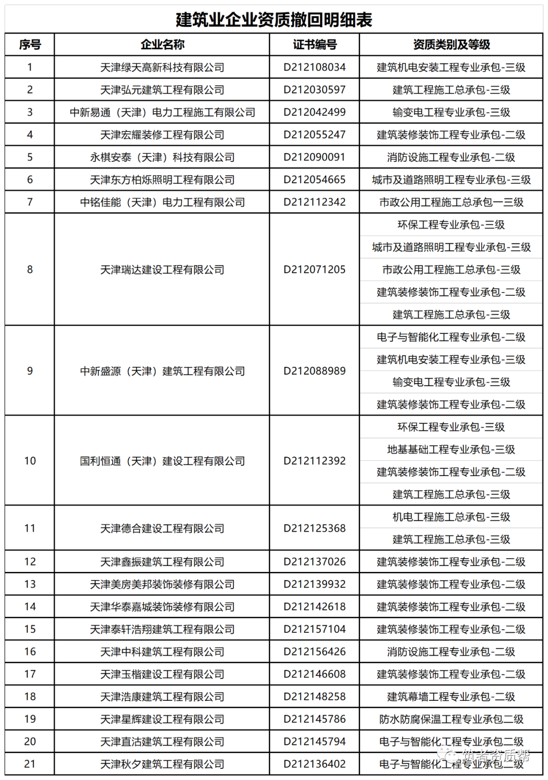
关于撤回天津绿天高新科技有限公司等21家企业有关建筑业企业资质的通告依据中新天津生态城建设局《关于撤回相关企业建筑业企业资质的函》(津生建函〔2023〕69号、70号),天津绿天高新科技有限公司等21家企业有关建筑业企业资质不再符合相应建筑业企业资质标准要求的条件。根据《建筑业企业资质管理规定》(住房城乡建设部第22号令)第二十八条、《关于印发〈天津市承诺审批事项事中事后监管办法〉的通知》(津职转办发〔2021〕1号)第十条等有关法律法规和规范性文件的规定,现依法撤回天津绿天高新科技有限公司等21家企业有关建筑业企业资质(见附件)。
请以上单位自通告发布之日起10个工作日内,将所持建筑业企业资质证书(含正、副本)交回资质许可机关,并办理相关手续。地址:天津市滨海新区中新天津生态城中新大道7号中新生态城政务服务中心6号窗口2023年7月20日
