
东阿县食品生产企业落实食品安全
主体责任工作指南
为进一步细化落实《企业落实食品安全主体责任监督管理规定》,指导食品生产企业落实食品安全主体责任,规范食品安全管理人员行为,结合本县实际,制定《东阿县食品生产企业落实食品安全主体责任工作指南》(以下简称《指南》)。2.《企业落实食品安全主体责任监督管理规定》(2022年9月22日国家市场监督管理总局令第60号公布自2022年11月1日起施行)3. 食品生产企业落实食品安全“两个责任”规范要点(山东省市场监督管理局文件(鲁市监食协字〔2023〕119号))4.《GB14881—2013食品安全国家标准食品生产通用卫生规范》食品生产企业应当建立健全食品安全管理制度,落实食品安全责任制,依法配备与企业规模、食品类别、风险等级、管理水平、安全状况等相适应的食品安全总监(仅大中型食品生产企业,其他企业也可以配备食品安全总监)、食品安全员等食品安全管理人员,明确企业主要负责人、食品安全总监、食品安全员等的岗位职责。企业主要负责人是指承担全面领导责任的法定代表人、实际控制人等主要决策人,对本企业食品安全工作全面负责。
企业主要负责人应履行以下职责:建立并落实食品安全主体责任的长效机制;组织落实月调度完成情况;明确食品安全总监和食品安全员的职责,并对食品安全总监、食品安全员食品安全管理能力、背景进行严格审核,不得聘用法律法规禁止聘用的人员;为食品安全总监和食品安全员依法开展食品安全管理工作提供支持和保障;在作出涉及食品安全的重大决策前,充分听取食品安全总监和食品安全员的意见和建议;对食品安全总监、食品安全员报告的或突发的重大风险隐患等情况,按相关规定及时报告食品安全监管部门;其他食品安全管理责任。
食品安全总监是指对食品安全负有直接管理责任的人员,直接对企业主要负责人负责,协助主要负责人做好食品安全管理工作。
大中型食品生产企业应当依法设立食品安全总监(其他企业也可以配备食品安全总监),食品安全总监宜由分管食品安全工作的副总经理以上人员担任。
上述所称的大中型食品生产企业的划分标准参照《统计上大中小微型企业划分办法(2017)》(国统字[2017]213号),从业人员300人及以上,且营业收入2000万及以上的食品生产企业,属于大中型食品生产企业的范围。未配备食品安全总监的,企业应明确负责人员开展以下工作:制定并督促落实食品安全管理制度、食品安全风险防控措施、食品安全事故处置方案;开展人员管理和培训;配合监管部门监督检查等工作。大中型食品生产企业可以通过公司红头文件形式,任命明确食品安全总监,并结合企业实际,细化制定《食品安全总监职责》(示例见附件1),确保食品安全总监履职到位。食品安全员是指对做好食品安全工作起较大作用的人员,对食品安全总监或企业主要负责人负责,从事食品安全管理具体工作。
食品生产企业应至少配备1名食品安全员,由关键控制点操作工等一线管理人员担任。
食品安全员通过企业书面形式任命。企业应当结合实际,细化制定《食品安全员守则》(示例见附件2),确保食品安全员履职到位。食品生产企业应当结合企业实际,制定本企业风险管控清单,建立健全日管控、周排查、月调度工作制度(示例见附件4),由企业主要负责人、食品安全总监、食品安全员落实日管控、周排查、月调度管理要求。正常经营期间,食品安全总监、食品安全员等食品安全管理人员要开展监督管理工作。企业食品安全员每日根据风险管控清单(示例见附件3)进行检查,形成《每日食品安全检查记录表》(示例见附件5);企业食品安全总监每周至少组织一次风险隐患排查,形成《每周食品安全排查记录表》(示例见附件6,未达到配备食品安全总监要求的企业,由食品安全员实施);企业主要负责人每月至少听取一次食品安全总监或食品安全员管理工作情况汇报,形成《月调度记录和管理表》(示例见附件7)。 食品生产企业要重视食品安全职业道德教育培养,加强对食品从业人员食品安全意识、食品安全责任、食品安全纪律和食品安全技能等综合素质培养,提高从业人员个人修养,增强食品安全社会责任感。要加强食品安全职业道德建设,帮助食品从业人员树立主人翁意识,使员工有集体荣誉感、工作稳定感、职业自豪感。食品生产企业定期组织食品从业人员进行食品安全知识培训,加强对食品安全总监、食品安全员的法律、法规、标准和专业知识培训、考核,并对培训、考核情况予以记录,发现有不符合履职要求的食品安全总监、食品安全员应当及时调整。企业可以建立相应的考核奖惩制度,创新培训考核形式,确保食品安全责任落实到位。 食品生产企业要持续改善硬件条件,特别是即食产品生产企业要提高食品内包间的标准化和自动化水平。要不断提升食品生产场所环境卫生水平,自行或委托第三方开展灭蝇、除鼠、杀虫等有害生物防治工作。9. 任命食品安全总监、食品安全员的文件(历任人员均应留存)10. 食品安全总监、食品安全员参加培训的记录,参加考核及成绩的记录食品安全总监是对食品安全负有直接管理责任的人员,负责主导企业质量及食品安全管理工作,直接对企业主要负责人负责,协助主要负责人做好食品安全管理工作,确保企业产品质量稳定及食品安全,在日常工作中,主要承担以下职责:(一)组织拟定食品安全管理制度,督促落实食品安全责任制,明确从业人员健康管理、供货者管理、进货查验、生产经营过程控制、出厂检验、追溯体系建设、投诉举报处理等食品安全方面的责任要求;(二)组织拟定并督促落实食品安全风险防控措施,定期组织食品安全自查,评估食品安全状况,及时向企业主要负责人报告食品安全工作情况并提出改进措施,阻止、纠正食品安全违法行为,按照规定组织实施食品召回;(三)组织拟定食品安全事故处置方案,组织开展应急演练,落实食品安全事故报告义务,采取措施防止事故扩大;(四)负责管理、督促、指导食品安全员按照职责做好相关工作,组织开展职工食品安全教育、培训、考核;(五)接受和配合监督管理部门开展食品安全监督检查等工作,如实提供有关情况;食品安全员从事食品安全管理具体工作,对本企业食品安全总监或企业主要负责人负责。在日常工作中,要重点做好以下工作:(一)做好食品生产经营过程控制。督促落实本企业生产经营过程控制要求,包括但不限于实行精准投料管控、实施生产经营过程关键环节控制,加强食品贮存、运输和交付控制等管理要求。(二)做好食品安全管理工作。检查本企业食品安全制度执行情况,包括但不限于食品安全管理机构、食品安全岗位要求、食品安全流程制度、食品安全培训制度、食品安全责任等;管理维护本企业食品安全生产经营过程记录材料,包括但不限于实施进货查验记录、出厂检验记录、食品销售记录等资料;按照法律、法规相关要求,做好本企业相关资料保存工作。(三)做好食品安全风险防控。对不符合食品安全标准的食品或者有证据证明可能危害人体健康的食品以及发现的食品安全风险隐患,及时采取有效措施整改并向企业主要负责人报告报告。(四)做好食品生产经营从业人员管理。组织拟定并督促落实本企业的食品生产经营从业人员健康管理制度,记录和管理从业人员健康状况、卫生状况。严禁本企业患有国务院卫生行政部门规定的有碍食品安全疾病人员,从事接触直接入口食品的工作;严格落实食品生产经营人员每年健康检查制度,从事接触直接入口食品工作的人员必须取得健康证明后方可上岗工作;及时督促食品生产经营人员保持个人卫生,落实洗手、穿戴清洁的工作衣帽等各项卫生要求。(五)配合做好食品安全事故调查处理。配合有关部门做好本企业食品安全事故的调查处理工作,对导致或者可能导致食品安全事故的食品及原料、工具、设备、设施等及时采取封存等控制措施,便于有关部门调查事故原因。(六)其他食品安全管理责任。履行法律法规规章对食品安全员的其他职责规定,以及本企业对食品安全员的其他补充要求。附件3
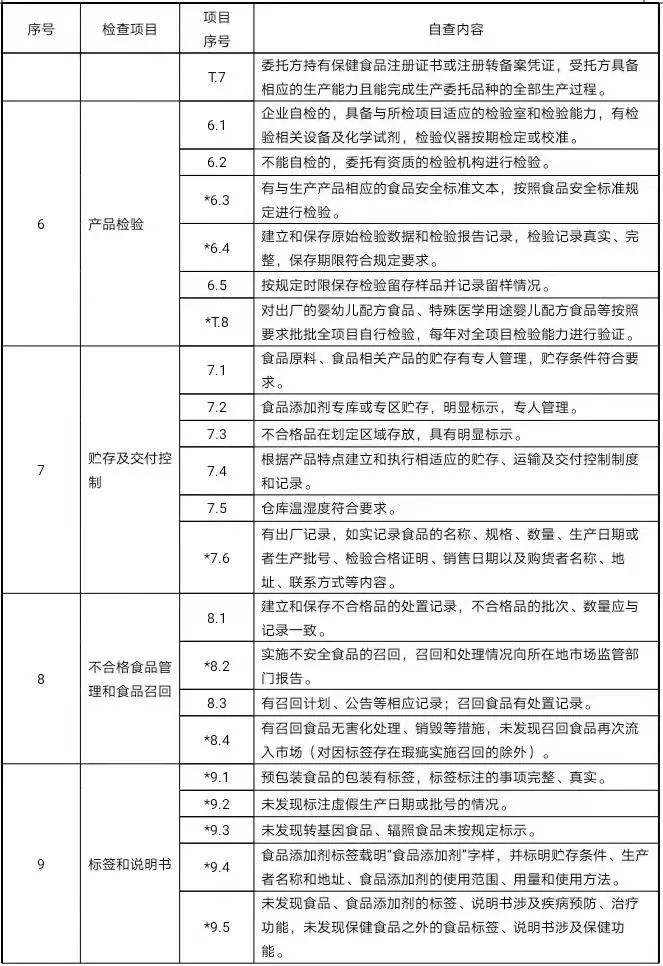
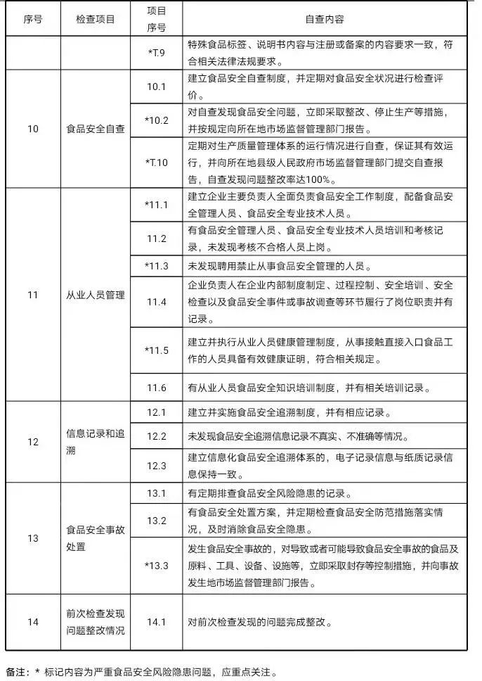
食品安全风险管控参考清单(示例)




附件4
日管控、周排查、月调度工作制度(示例)
食品安全日管控、周排查、月调度工作制度基于食品安全风险防控的需要,结合企业的实际情况,为有效落实食品安全主体责任,制定了《落实食品安全主体责任风险管控清单》,建立了以下日管控、周排查、月调度工作制度和机制。
1、食品安全日管控制度
1.1日管控人员根据公司落实主体责任定人定岗履职情况,由食品安全员负责日管控具体工作的落实。
1.2日管控频率正常生产期间每日根据公司《落实食品安全主体责任风险管控清单》进行检查。
1.3日管控内容日管控检查应覆盖以下内容:生产资质、生产环境条件(厂区、车间、设施、设备等)(★)、进货查验(★)、生产过程控制(★)、产品检验(★)、贮存及交付控制(★)、标签和说明书(★)、从业人员管理(★)、前次检查发现问题整改情况(★),具体参照《落实食品安全主体责任风险管控清单》,其中“(★)”标记项目为重点检查内容。
1.4日管控工作流程
1.4.1正常生产期间,食品安全员每日根据公司《落实食品安全主体责任风险管控清单》进行检查,排查生产加工各个环节可能存在的食品安全风险隐,并将检查结果汇总记录在《每日食品安全检查记录表》上,可采用电子表格的形式予以记录。未发现问题的,也应当予以记录。
1.4.2对于日管控检查中发现的食品安全风险隐患问题,明确责任部门及责任人,及时反馈相关责任人立即采取防范措施。对于现场能立即整改的应立即整改;对于不能现场立即整改的,应明确整改期限,在后续日管控检查中跟踪验证整改落实情况。
1.4.3对于《每日食品安全检查记录表》,每天工作结束前或次日上班后及时交付主要负责人审核,填写的电子表格也可以通过电子邮件发送或采取其他有效方式告知,如日管控检查中发现存在食品安全风险隐患,可能对食品安全造成不良影响(管控清单中的*项目),除要求相关责任部门及责任人立即采取防范措施外,应立即上报企业主要负责人,分析研判食品安全风险情况,采取相适应的管理措施,以降低食品安全风险,确保企业的食品安全。
2、食品安全周排查制度
2.1周排查人员根据公司落实主体责任定人定岗履职情况,由食品安全员负责周排查具体工作落实。
2.2周排查频率。正常生产期间食品安全总监或者食品安全员每周至少根据公司《落实食品安全主体责任风险管控清单》组织1次风险隐患排查。
2.3周排查内容检查应覆盖以下内容:生产资质、生产环境条件(厂区、车间、设施、设备等)、进货查验、生产过程控制、产品检验、贮存及交付控制、标签和说明书、从业人员管理、前次检查发现问题整改情况,具体参照《落实食品安全主体责任风险管控清单》,全面排查生产加工各环节可能存在的食品安全风险隐患。
2.4周排查工作流程
2.4.1正常生产期间,排查可以结合日管控情况、现场自查情况、其他各渠道收集的食品安全信息等,分析研判公司的食品安全管理情况,检讨日管控中存在的问题,对于频繁发生或者存在较高食品安全风险的问题,应制定相应的纠正预防措施,督促相关责任部门落实整改并进行跟踪验证整改结果。周排查应形成《每周食品安全排查记录表》。
2.4.2对于周排查形成的《每周食品安全排查记录表》,应及时上报至公司主要负责人,抄送相关责任部门负责人,使其知晓存在的食品安全风险,督促相关责任部门采取相应的管控措施,确保食品安全风险可控。
3、食品安全月调度制度
3.1月调度人员根据公司落实主体责任定人定岗履职情况,由企业主要负责人组织召开月调度会议,听取食品安全员关于企业食品安全管理工作的情况汇报,主要参与人员包括企业主要负责人、相关部门负责人。
3.2月调度会议频率正常生产期间每月至少召开1次月调度会议,会议原则上安排在次月的第一个星期一。
3.3月调度主要汇报内容由食品安全员汇总最近一个月度内企业的食品安全管理工作情况,主要包括日管控、周排查中发现的重大食品安全风险问题及整改情况,日常食品安全管理情况的汇总分析,内容包括但不限于以下方面:原辅料验收情况、成品出厂检验情况、供应商管理、质量培训、产品第三方检测情况、食品安全日常检查问题落实情况、较大风险隐患排查情况、下个月重点工作计划等。
3.4月调度工作流程。由食品安全员对近一个月内企业的食品安全管理工作情况进行汇报,对当月食品安全日常管理、风险隐患排查治理等情况进行工作总结。
3.4.1对于日常食品安全管理中发现存在的不足问题,由相关责任部门负责人进行检讨,采取有效的应对措施进行处置。
3.4.2由企业主要负责人对企业食品安全管理工作作出指示。
相关记录:《每日食品安全检查记录表》《每周食品安全排查记录表》《月调度记录和管理表》
附件5
每日食品安全检查记录表(示例)

附件6
每周食品安全排查记录表(示例)

备注:如问题未完成整改,需在未完成原因内明确整改时间。
附件7
月调度记录和管理表(示例)

- 食品生产安全监管股 -
