点击上方蓝色字体 EHS无止境 深度学习安全知识
扫下方二维码加入资料库直接下载全部资料、没有限制

朋友、如果您想要获取安全行业全部安全资料。
务必扫上方二维码加入我们的资料库!
知识付费的年代!
花少量的金额 就能帮助您解决工作烦恼。
平台已经有3100+安全朋友加入!
欢迎共同探讨、解决安全问题。
想要加入安全资料库的朋友!请看这里!《EHS无止境资料库》部分内容简介!目录看这里!
获取更多免费资料请扫码关注公众号

今日免费资料
关注上方公众号、后台回复
1、后台回复“23卷”免费领取“企业安全管理制度、台账档案盒(全套23卷)+ 一整套现场应急处置方案(500项)”
2、后台回复“冬季”免费领取“冬季施工安全视频“
3、后台回复“91”免费领取“最新版应急预案、现场处置方案、各类桌面推演、演练方案汇编共计91个精品文件“
4、后台回复“200”免费领取“企业风险辨识分级管控清单+200个应急预案及现场处置方案、演练脚本“
5、后台回复“视频”免费领取“100部消防视频“
今日作品推荐阅读:(阅读时间3分钟)

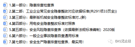
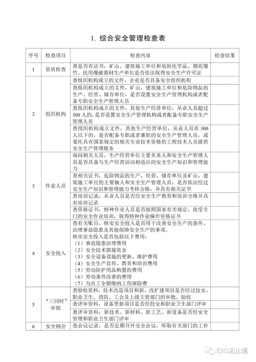
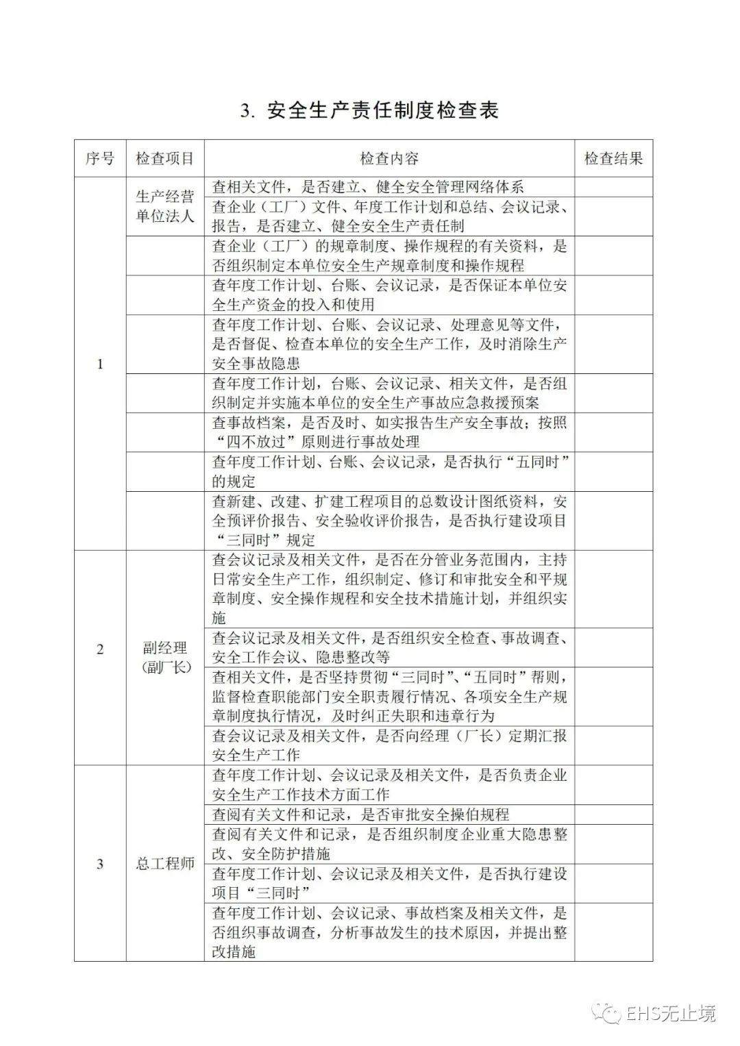
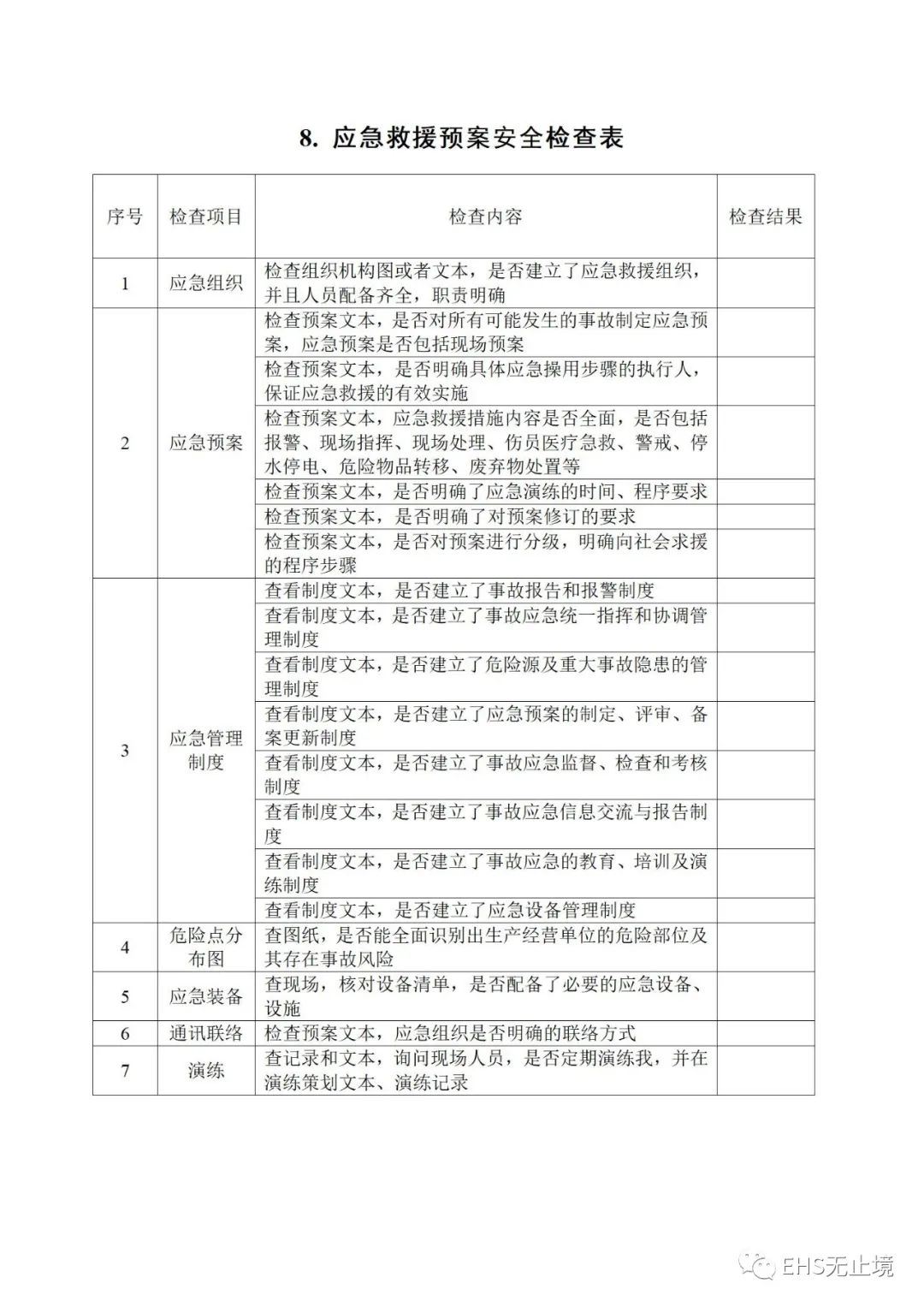
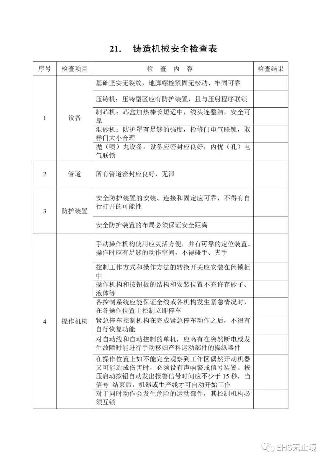
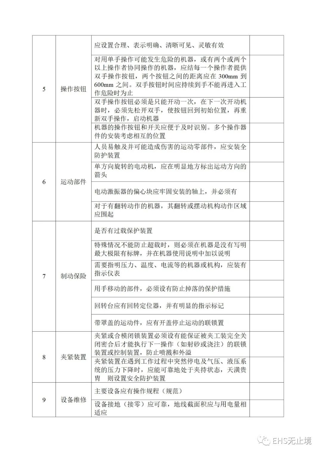
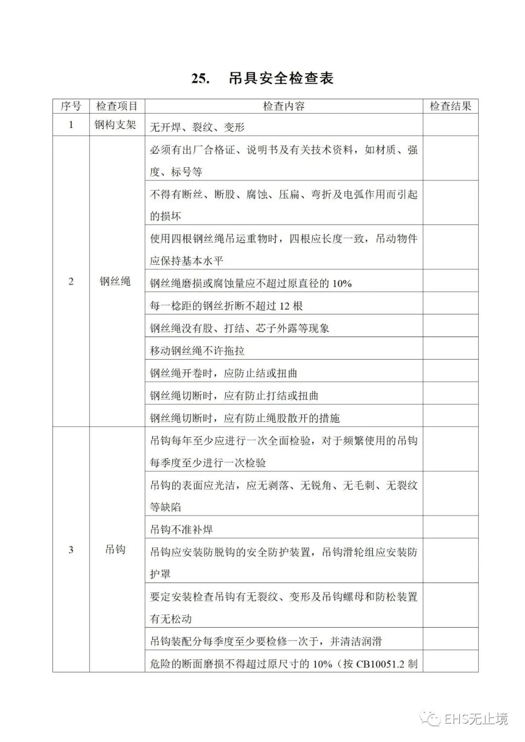
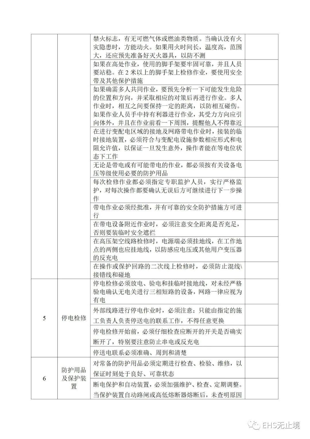
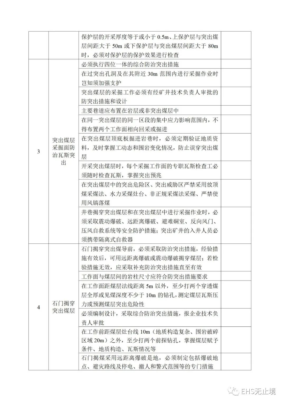
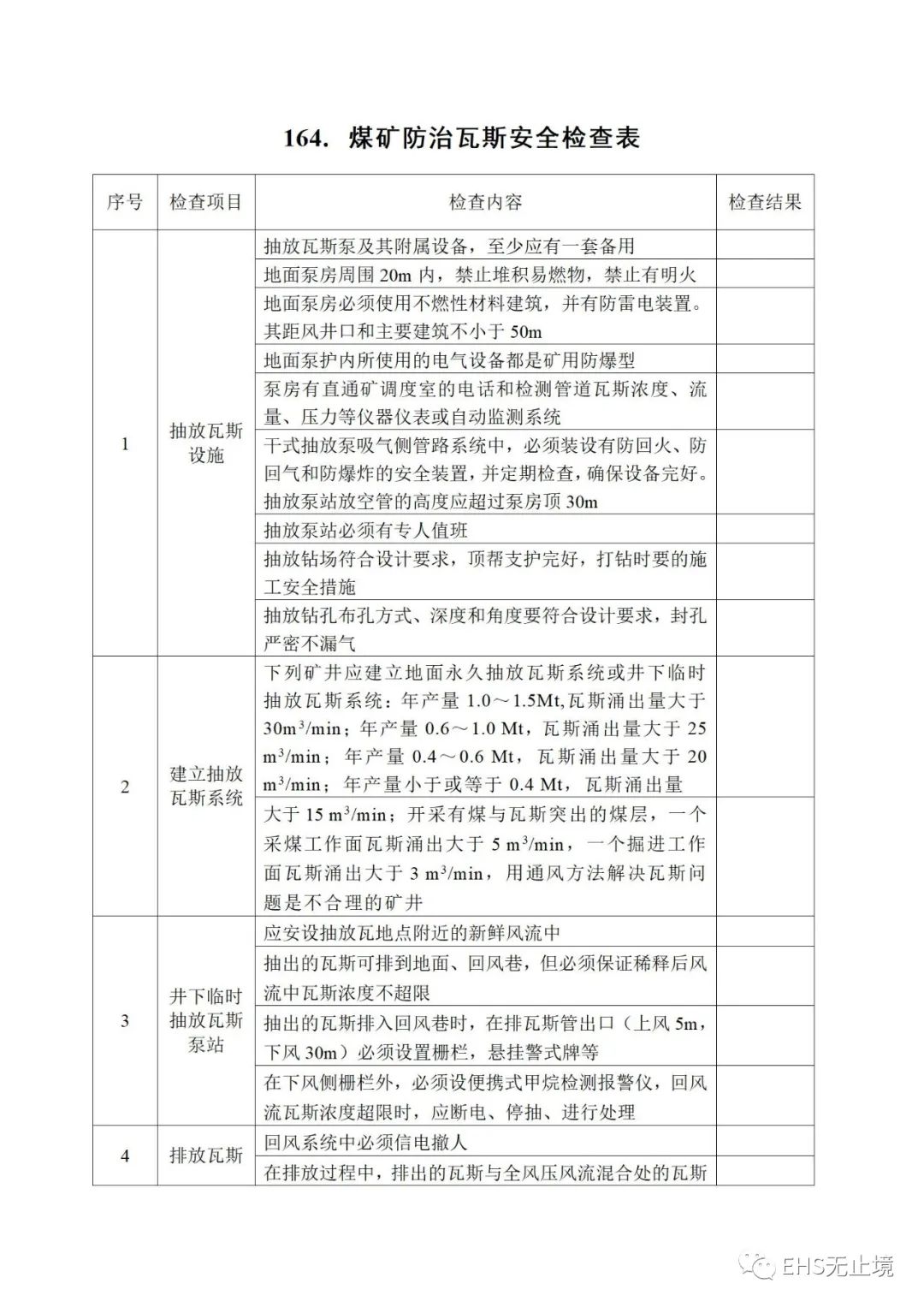
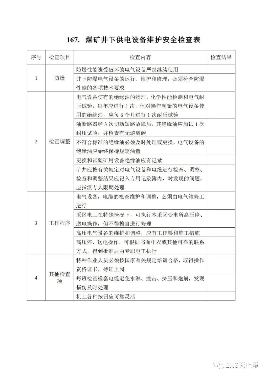
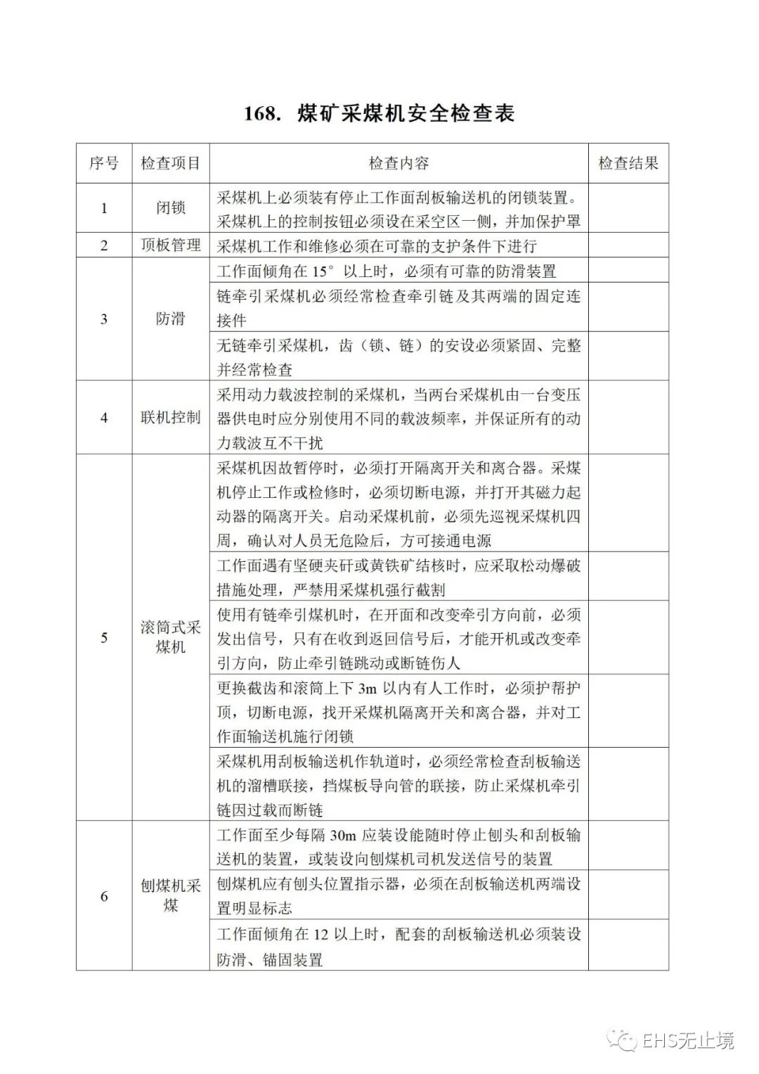
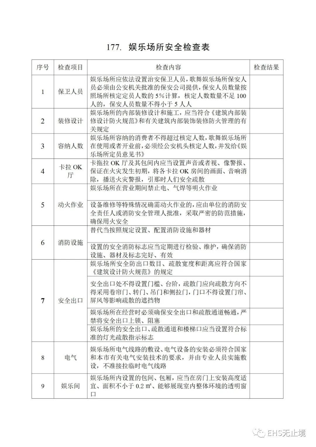
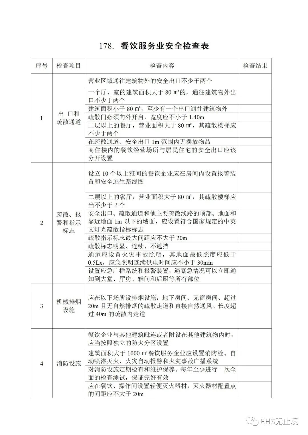
1、200份检查表!

2、专业!隐患对应依据,这才是最全版本!强烈建议收藏




































































































您将获取上述资料
具体方法如下
|
安全人必备的安全资料库
(此资料已经上传至资料库、会员专享的海量安全资料库)
EHS无止境资料库:海量安全资料,涵盖了标准化、双体系、风险作业、环境管理、职业健康管理、题库、安全法律法规等多方面安全管理文件(制度、PPT等),都是精挑细选的精品安全管理资料!所有资料,无限制下载,持续更新,相当于一个容量无限大的硬盘!让你的资料获取更便捷,学习更简单。已有众多安全同行加入!
|
点击阅读原文直接获取本篇资料


