
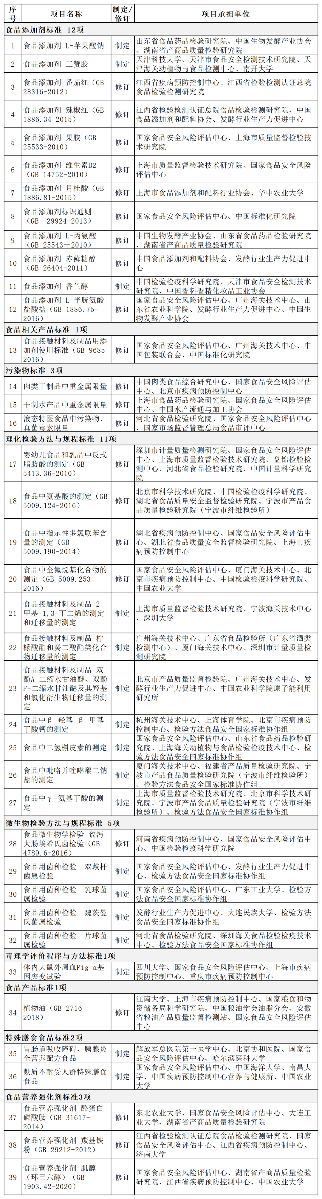
6月30日,国家卫生健康委办公厅发布2023年度食品安全国家标准立项计划。其中,制定的标准包括:《食品添加剂 L-苹果酸钠》《食品添加剂 三赞胶》《食品添加剂 香兰醇》《食品接触材料及制品 柠檬酸酯和癸二酸酯类化合物迁移量的测定》《食品中β-羟基-β-甲基丁酸钙的测定》《食品中γ-氨基丁酸的测定》《食品用菌种检验 双歧杆菌属检验》《麸质不耐受人群特殊膳食食品》《胃肠道吸收障碍、胰腺炎全营养配方食品》等。修订的标准包括:《食品添加剂 番茄红》《食品添加剂标识通则》《肉类干制品中重金属限量》《液态特医食品中污染物、真菌毒素限量》、《干制水产品中重金属限量》《植物油》等。

国家卫生健康委办公厅关于印发2023年度食品安全国家标准立项计划的通知
国卫办食品函〔2023〕231号
各有关单位:
为贯彻落实食品安全“最严谨的标准”要求,根据《中华人民共和国食品安全法》及其实施条例规定,我委制定了《2023年度食品安全国家标准立项计划》,现印发给你们,请认真组织落实,同时提出以下要求:
一、标准研制应当以保障人民健康为宗旨,以食品安全风险评估结果为依据,充分考虑我国经济发展水平和客观实际需要,参考相关国际标准和风险评估结果,深入调查研究,确保标准严谨,指标设置科学合理。
二、项目牵头单位负责组建标准起草协作组,提供项目所需人员、经费、科研等方面的资源和保障条件,确保各项目承担单位分工协作、密切配合、优势互补,并充分调动发挥监管部门、行业组织、企业、科研院校和专业机构等相关单位和领域专家的作用。
三、项目承担单位登录食品安全国家标准管理信息系统(https://sppt.cfsa.net.cn),填报并打印2023年食品安全国家标准制定、修订项目委托协议书或购买服务合同,由项目承担单位相关负责人签字并加盖单位公章,于2023年6月30日前报送食品安全国家标准审评委员会秘书处办公室(以下简称秘书处办公室)。
四、项目承担单位应当制定工作计划、项目路线图和进度表,确保标准研制质量和工作进度,对所制定标准文本负全责,确保标准在起草、送审、修改、校对、印刷、解读等各环节准确无误。项目完成后,应当按规定向秘书处办公室提交经费决算报告,经费决算报告由财务负责人和单位相关负责人签字并加盖公章。对未如期完成项目的将采取通报、追回经费、取消再次申请资格等方式予以处置。
附件:2023年度食品安全国家标准立项计划
国家卫生健康委办公厅
2023年6月21日

···END···

