

点击右边关注→ 监管之声 2023-06-25 15:22 发表于北京
关于加强瓶装液化石油气安全管理的指导意见((建城〔 2021〕 23号))









国务院安委会办公室关于开展瓶装液化石油气安全专项治理工作的通知(安委办〔 2019〕 13号)




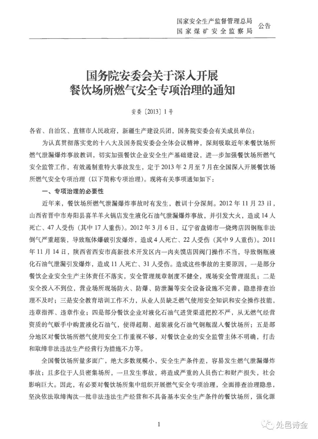
国务院安委会关于深入开展餐饮场所燃气安全专项治理的通知(安委〔2013〕1号)





违法违规使用的罚则——
第四十九条 违反本条例规定,燃气用户及相关单位和个人有下列行为之一的,由燃气管理部门责令限期改正;逾期不改正的,对单位可以处10万元以下罚款,对个人可以处1000元以下罚款;造成损失的,依法承担赔偿责任;构成犯罪的,依法追究刑事责任:
(一)擅自操作公用燃气阀门的;
(二)将燃气管道作为负重支架或者接地引线的;
(三)安装、使用不符合气源要求的燃气燃烧器具的;
(四)擅自安装、改装、拆除户内燃气设施和燃气计量装置的;
(五)在不具备安全条件的场所使用、储存燃气的;
(六)改变燃气用途或者转供燃气的;
(七)未设立售后服务站点或者未配备经考核合格的燃气燃烧器具安装、维修人员的;
(八)燃气燃烧器具的安装、维修不符合国家有关标准的。
盗用燃气的,依照有关治安管理处罚的法律规定进行处罚。
燃气主管部门要依法履行城镇燃气安全监管法定职责——根据《安全生产法》第十条等规定,负有安全生产监督管理职责的部门应对各自职责范围内的行业、领域实施安全生产监督管理。根据《安全生产法》第六十五条规定,各级燃气主管部门作为负有城镇燃气领域和燃气经营行业安全生产监督管理职责的部门,应当对餐饮等行业生产经营单位燃气使用场所开展监督检查并采取相关法律措施。根据《安全生产法》第九十九条、第一百一十五条等规定,各级燃气主管部门应当对餐饮等行业生产经营单位使用燃气未安装可燃气体报警装置的行为实施行政处罚。各级应急管理、市场监督管理、商务等部门要在各自职责范围内配合燃气主管部门做好安全生产工作,而不是替代各级燃气主管部门履行直接监管职责。燃气安全属于专业领域,其标准规范的执行如果实施“外行查内行”,其结果岂不是“大家一起死”?但为什么还是要这么做?究其原因,主要还是现在的基层工作牢笼之下,部门间争利让责时有发生,其结果边导致了各个部门均有动力按国民经济的归口而细分出各行各业来施策,拉上七七八八的经济归口部门,而最终结果却没有实质性地消除存在的风险,反而走上“走走过场,听天由命,大家看运气”的窠臼。另一面,谋先进省份在处置燃气安全生产事故中丝毫未提燃气主管部门的行业监管职责,真也是令人唏嘘。近日,上海市住建委印发了本市燃气安全检查的通知,可谓是政府履职的样本——上海市开展燃气安全隐患排查工作,文中在集中开展燃气行业安全隐患检查提到——“各燃气经营企业要立即开展安全生产大检查,全面排查各类安全隐患。主要负责人要认真履行安全生产第一责任,亲自组织安排、亲自参加排查,要落实隐患整改措施和整改责任人,督促抓好整改落实,直至隐患彻底消除。在生产储存环节,要重点排查液化天然气储存设施、压缩天然气储配站、瓶装液化石油气储配站、供应站,各类燃气加气站、气化站等燃气场站及其所属附件设施。
在生产输送环节,要重点排查天然气门站、首站,加大燃气管道及附属设施的巡查、检查力度;重点加强人员密集区域及周边站点、管道、设施的检查,确保处于安全状态;加快推进地下隐患管网及地上老旧立管改造工作。要加快巩固规范瓶装液化石油气配送行为,确保运输和配送以及安检等信息全过程追溯。
在用户端使用环节,要加大对餐饮(特别是烧烤店、火锅店)、商业等使用液化气的人员密集场所经营单位用气安全隐患的排查力度和督促整改力度,对“使用不符合安全要求的调压器、燃气连接管”“在室内公共场所、地下或半地下建筑物内使用液化石油气”“餐饮场所未安装使用燃气泄漏安全保护装置”“同一场所使用两种或以上燃料”等严重隐患,要责令当场整改,拒不整改的要停止供气。要加强对居民用户的入户安检,并开展隐患整改工作。本次隐患排查应与燃气行业正在开展的重大事故隐患排查整治工作有序衔接,确保突出重点领域、重点场所。”“各区燃气管理部门要压实监管责任,督促燃气经营企业落实安全生产主体责任;要针对燃气经营各环节开展全覆盖、“四不两直”的执法检查;要重点检查企业是否存在自查走过场的情况、是否存在自查盲区和死角、自查的隐患问题是否整改到位、应急预案是否完善和落实、安全生产长效机制是否健全。”