
本文核心数据:上市公司营业收入;上市公司餐饮业务毛利率;上市公司餐饮业务营收占比等。

餐饮行业上市公司汇总
餐饮行业上游为供应商,上市企业有鹏都农牧(002505.SZ)、仙坛股份(002746.SZ)、禾丰股份(603609.SH)等;中游为餐饮服务商,包括同庆楼(605108.SH)、周黑鸭(01458.HK)、五芳斋(603237.SH)、味千(中国)(00538.HK)等;下游为消费市场。具体上市公司信息如下:

从整体营收表现来看,2022年前三季度百胜中国(09987.HK)为餐饮行业收入头部的上市企业,营收超过500亿元。

从餐饮行业上市公司的地区分布来看,北京餐饮行业的上市企业数量居多,布局有呷哺呷哺(00520.HK)、海底捞(06862.HK)、全聚德(002186.SZ)等中游优势企业;广东省的上市企业数量亦较多,有奈雪的茶(02150.HK)、广州酒家(603043.SH)等中游优质企业。


餐饮行业上市公司基本信息对比
从餐饮行业的上市企业布局和已有公开信息分析,注册资本最多为味千(中国)(00538.HK);招投标信息最多的上市企业为广州酒家(603043.SH);而成立时间最早的是广州酒家(603043.SH)。

从餐饮行业的上市企业已有的公开信息分析,专利信息相对较多的企业是五芳斋(603237.SH);员工总数最多的是广州酒家(603043.SH)。



餐饮行业上市公司业务布局对比
从业务布局来看,核心业务占比方面,呷哺呷哺(00520.HK)、百胜中国(09987.HK)、海底捞(06862.HK)和全聚德(002186.SZ)等企业均在95%以上,表明上述企业的业务较为集中;重点布局区域方面,各大上市企业多以境内业务为主,又以华东地区为主;核心业务概况方面,海底捞(06862.HK)在一二线城市的翻台率达到3.1次/天。

注:核心业务占比统计时间范围为2022年上半年;重点布局区域统计时间范围为2021年。

注:核心业务占比统计时间范围为2022年上半年;重点布局区域统计时间范围为2021年。

餐饮行业上市公司核心业务业绩对比
有关餐饮业务的业绩情况,2022年上半年,海底捞(06862.HK)的核心业务营收最高;味千(中国)(00538.HK)的毛利水平较高。2021年绝味食品(603517.SH)的,门店数量最多。


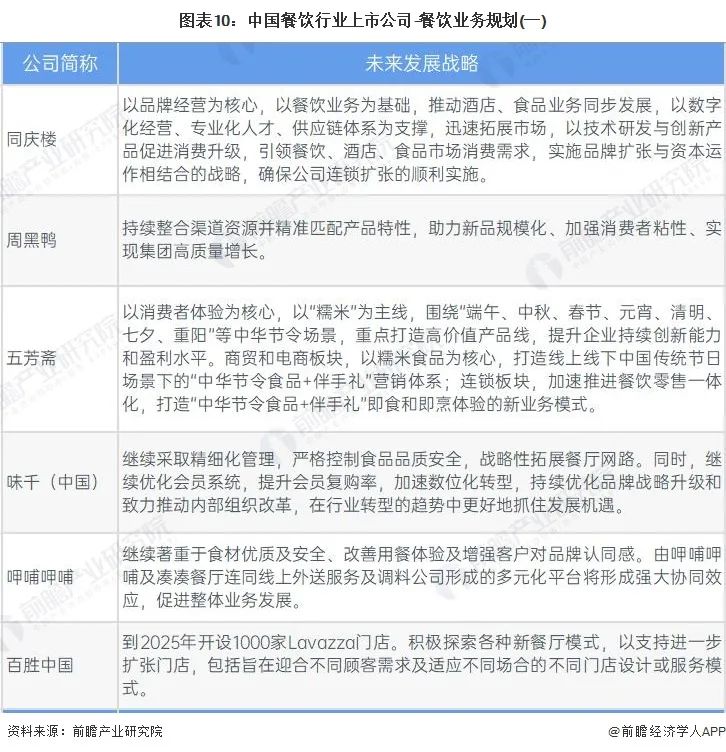
餐饮行业上市公司核心业务规划对比
近年来,虽然餐饮行业受到疫情的影响较大,但随着国内政策放开,行业整体逐渐回升,未来相关上市企业的规划围绕稳定供应链,保证食品安全,数字化转型等方面开展。


更多本行业研究分析详见前瞻产业研究院《中国餐饮行业发展前景与投资预测分析报告》,同时前瞻产业研究院还提供产业大数据、产业研究、产业规划、园区规划、产业招商、产业图谱、产业链咨询、技术咨询、IPO募投可研、IPO业务与技术撰写、IPO工作底稿咨询等解决方案。
前瞻产业研究院创立于1998年清华园,2002年总部设深圳,致力于为企业、政府、科研院所提供具有前瞻性的产业咨询服务。目前前瞻已服务20万家企业,成为600多个地方政府智库机构,累计服务1800多个产业园,已辅导500多家企业上市成功。专注于:产业研究、专项调研、产业规划、产业转型升级、产业布局、产业招商、IPO咨询(募投可研、业务与技术撰写、工作底稿咨询)、产业大数据平台搭建等解决方案。

精选报告(部分)
前瞻部分研究成果展示

500+ 专家评审过会现场

荣誉资质

国家碳中和规划智库服务单位

原创声明:本文内容为前瞻产业研究院原创文章,未经授权,不得转载至公众号或其它第三方平台,侵权必究!如需转载请在相应文章底部留言或联系懂行帝(微信:qianzhanseo)授权。
















