点击上方蓝字关注我们

一、行业基本情况
(一)行业定义
食品制造业是国民经济中的重要行业,食品制造业关系到每一个人的生活,食品制造业产业链长、消费拉动力度大,反映国家的综合工业水平,食品制造行业已经成为反映人民生活质量高低及国家发展程度的重要标志性行业。
根据国家统计局制定的《国民经济行业分类与代码(GB/T 4754-2017)》,食品制造隶属于制造业(C14),包括焙烤食品制造(141)、糖果、巧克力及蜜饯制造(142)、方便食品制造(143)、乳制品制造(144)、罐头食品制造(145)、调味品、发酵制品制造(146)及其他食品制造(149)7个子行业。

(二)行业产业链
食品制造业在国民经济中涉及第一、二、三产业,具有产业链长、行业跨度大的特点。中国食品制造产业链呈现两端低、中间高的结构特点,其中工业产值与农业产值的比值较低。
大产业链包括在农业-农产品加工-食品制造行业,农产品加工行业是对农业直接产品的初次加工,即一次加工过程,产品主要供应食品制造业,还有一部分成为生活必需品,市场需求具有刚性特点。食品制造业是对农业产品及农产品初级加工产品的最终加工过程,产品需求一定程度上受到居民消费水平的影响,具有一定消费弹性,食品制造业主要指粮食及饲料加工业,植物油加工业,制糖业,屠宰及肉类蛋类加工业,水产品加工业,食用盐加工业和其他食品加工业。
食品制造业上游行业主要涉及农业、畜牧业,原材料大部分来自于农作物初级产品和养殖产品,其发展受上游农业、畜牧业影响最大,尤其是农产品生产情况和价格变化情况对行业的影响较大,议价能力较弱。从食品饮料制造业中小企业成本构成来看,上游农业、畜牧业主要影响食品制造业中小企业的原材料采购成本。原材料采购成本在农副食品加工企业的成本中占比较高,其价格波动将对企业的生产经营带来很大影响。下游行业主要涉及商贸流通业。食品制造业中小企业产品销售统一走经销,议价能力弱。
二、行业发展政策环境
(一)政策汇总
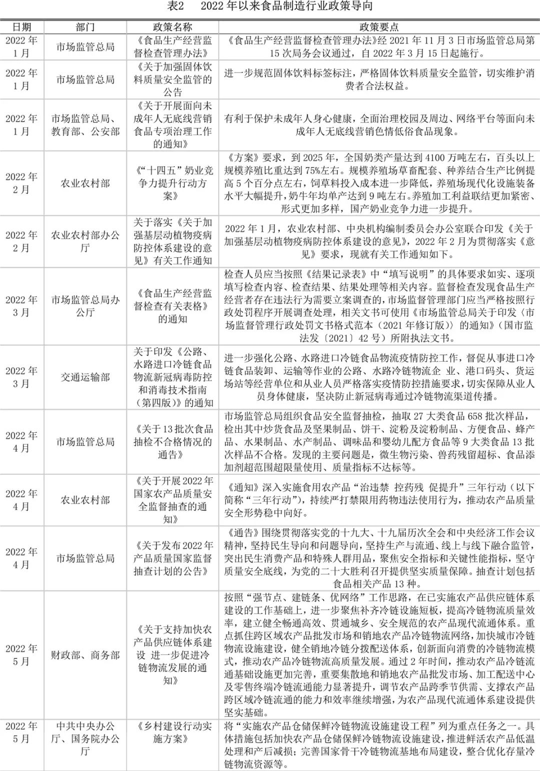
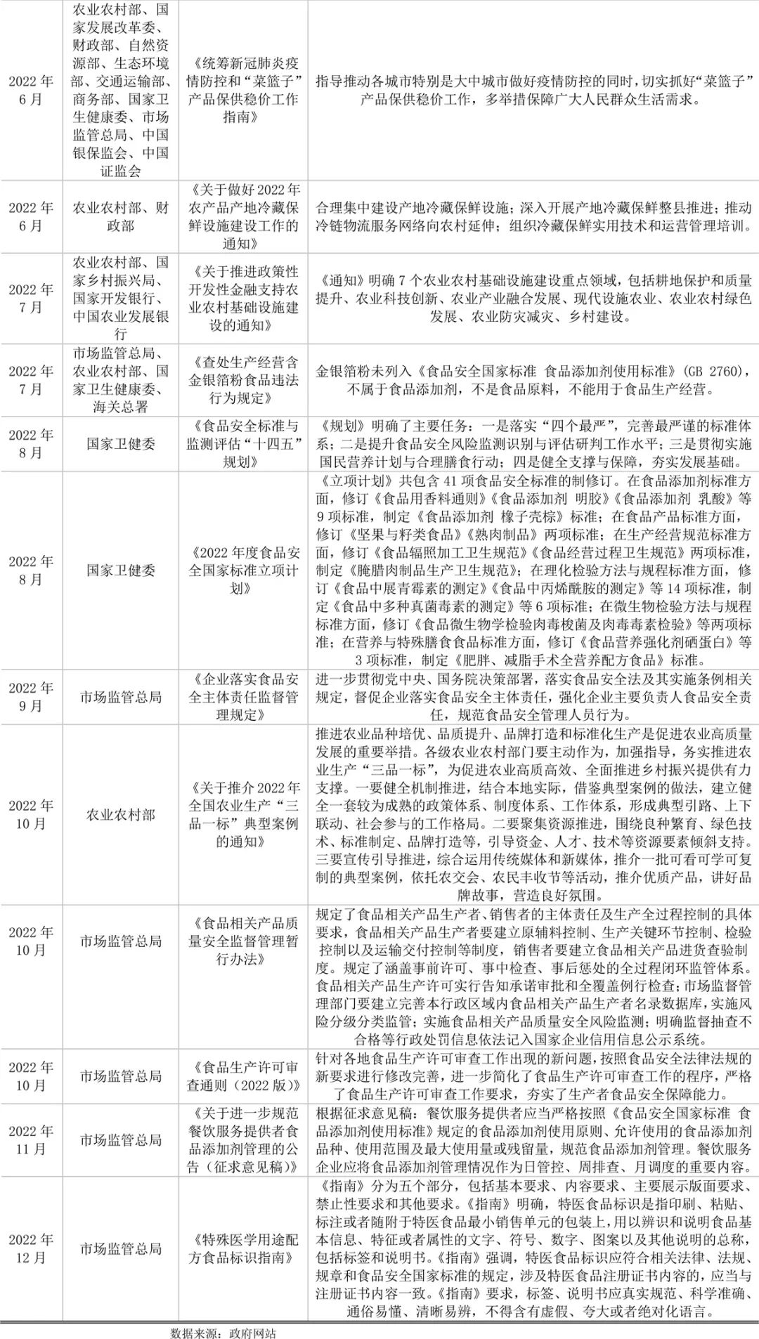
2022年,食品制造产业相关政策陆续出台,一方面引导行业走上更规范的轨道,一方面推动着产业高质量发展。其中,包括“十四五”相关的规划、方案,有瞄准万亿赛道“预制菜”的推进措施,有遏制“天价”月饼,限制食品盲盒的规范措施,有食品安全相关的,有反食品浪费的等等。


(二)政策发展趋势
2023年,政策将集中在监管、数字化转型和品牌建设方面。
监管方面,预期食品行业将进一步规范化发展,消费者食品安全意识不断增强我国高度重视食品质量安全,相继出台了《“十四五”国家食品安全规划》、《食品安全标准与监测评估“十四五”规划》等政策,不断推动我国食品安全现代化治理体系的建设。
数字化转型方面,随着大数据、人工智能、5G等新兴技术的快速发展,食品制造业数字化转型趋势明显。预期我国将陆续出台产业数字化转型政策,推进食品制造业数字化转型,加速食品工业向数字化转型升级。
品牌建设方面,经过多年的发展,我国已经形成了一批具有较强市场竞争力、消费者认可度和行业影响力的品牌企业。随着国家对食品安全监管的加强,食品安全问题日益受到人们的重视,预期相关部门将继续出台相关法律法规加大对食品生产企业的管理和监督力度。同时加强对品牌建设给予了高度重视,促进了我国食品制造行业积极实施品牌战略。
三、行业运行情况
(一)行业投资情况
国家统计局发布的数据显示,2022年1-12月,食品制造行业固定资产投资额同比增长13.7%,增速较2021年同期提高3.3个百分点。2022年开年食品制造业投资增速处于高位,随后处于逐渐下降趋势,整体上全年均处于较高水平。

(二)行业供求情况
1、行业供给
2022年,全国规模以上食品工业企业(不含烟草),完成工业增加值同比实际增长2.9%,增速较上年收窄5.8个百分点,全部工业同比实际增长3.6%。经测算,食品工业完成工业增加值占全国工业增加值的比重为6.3%,对全国工业增长贡献率5.3%,拉动全国工业增长近0.2个百分点。分大类行业看,农副食品加工业全年增长0.7%,食品制造业增长2.3%,酒、饮料和精制茶制造业增长6.3%。
2022年以来,主要食品产量整体呈增长趋势,乳制品产量与成品糖产量基本与上年持平。2022年,乳制品产量为3117.7万吨,同比上涨2.0%,增速较上年同期有所放慢;成品糖产量累计1470.4万吨,同比上涨1.7%。

2、行业需求
食品消费方面,随着我国国民经济发展以及人民生活水平的不断提高,城镇居民家庭人均可支配收入稳步提升,我国食品消费也随之保持快速增长。
2022年,市场规模接近上年水平。2022年,社会消费品零售总额439733亿元,比上年下降0.2%。必需类商品销售较好。2022年,商品零售额比上年增长0.5%,限额以上单位十八类商品类值中近五成商品类值零售实现正增长。吃类商品销售增长较快。2022年,限额以上单位粮油食品类值累计值18667.7亿元,累计增长8.7%,增速较2021年同期回落2.1个百分点。

3、产品价格
2022年,全国居民消费价格(CPI)同比上涨2.0%,大幅低于欧、美等发达经济体和印、巴等新兴经济体的物价涨幅,涨幅比上年扩大1.1个百分点。其中食品价格全年上涨2.8%,2021年是下降1.4%。食品价格影响CPI上涨约0.51个百分点。全年看,猪肉价格同比下降6.8%,蛋类价格上涨7.2%,鲜果价格上涨12.9%,水产品价格上涨1.9%,粮食价格上涨2.8%,鲜菜价格上涨2.8%,食用油上涨5.8%。
由于成本端原材料、包材、运费齐涨,产业链利润被挤压,2022年食品制造业出厂价格呈现上涨趋势。国家统计局数据显示,2022年食品制造业工业生产者出厂价格指数为103.7,农副食品制造业工业生产者出厂价格指数为104.7,表明食品价格较2021年同期略有增长。在“疫情”之下,食品作为刚需产品,需求下降不明显,价格并未受到较大影响。

(三)行业进出口情况
海关统计数据显示,2022年,我国进出口食品近1.9万亿人民币,同比增长10.3%。其中,出口5091.8亿元,同比增长10.0%;进口13872.7亿元,增长10.4%;逆差8780.9亿元,进出口增长水平接近。
就进出口产品种类看,食用水产品、蔬菜及食用菌和干鲜瓜果及坚果为主要出口食品;粮食、肉类(包括杂碎)、食用水产品主要进口食品。

1、进口情况
2022年,我国食品进口金额累计2079.51亿美元,同比上涨6.9%,增速较上年同期回落21.1个百分点。

2、出口情况
2022年,我国食品出口金额累计762.49亿美元,同比上涨6.4%,增速较上年同期收窄2.9个百分点。

受到新冠肺炎疫情的影响,食品企业出口受到人工、材料、管理成本上升与国际运力下降的影响,增加了企业的履约成本,但同时疫情引起各国消费者购买方便食品的需求增长,也为企业带来了更为广阔的消费市场。2022年,新冠疫情在常态化防控下,海外需求回升,食品行业出口处于回暖态势。2022年1-12月,我国食品制造业出口交货值累计1464.5亿元,同比增长15.7%。

(四)行业经营情况
1、行业规模分析
截止2022年12月末,我国规模以上食品企业9119家,相比上年度增加623家;我国食品制造行业资产总额为21304.3亿元,同比增长11.1%;行业负债总额为10883.9亿元,同比增长15.4%。食品行业资产规模和负债规模同比呈现扩张态势。

2、行业效益分析
2022年1-12月,全国食品制造业销售收入、利润总额同比大幅提高,而亏损增速同比大幅下降,行业经营效益有所好转。
2022年1-12月,全国食品制造业销售收入为22541.90亿元,同比增长4.00%;行业利润总额为1797.90亿元,同比增长7.6%;行业亏损总额为152.30亿元,同比下降20.60%。

3、行业成本分析
2022年,食品制造行业销售费用、管理费用和财务费用占销售收入的比重整体与2021年相比继续提升,说明2022年食品制造行业的费用控制成本有所增加。

四、行业发展趋势
我国食品行业市场规模稳步增长。据中国食品工业协会数据显示,2022年,全国食品制造业营业收入为22541.90亿元,同比增长4.00%;行业实现利润总额为1797.90亿元,同比增长7.6%。我国食品制造行业市场规模增长的源动力来自于下游行业的快速发展。目前,我国食品制造行业与消费者需求息息相关。近年来我国经济的不断发展以及下游消费者消费水平的不断提高为我国食品制造行业提供了广阔的市场空间。
一方面,我国居民收入水平不断提升,2022年,全国居民人均可支配收入36883元,比上年名义增长5.0%,为我国食品制造行业提供了充足的需求来源,必需类商品销售较好。2022年,限额以上单位粮油食品类零售额比上年增长8.7%,我国食品需求量的不断提升,人均调味品消费量、人均乳制品消费量、人均烘焙食品消费量等人均终端食品消费量不断提升,在需求的“数量”方面推动我国食品制造行业不断发展,带动食品制造行业市场规模不断发展;而在“价格”方面,近年来我国消费者对于食品的健康、安全等品质要求越来越高,消费者健康理念的转变和食品安全意识的增强推动着食品制造行业的产品升级,从而带动产品单价水平的提升,2022年,食品价格由2021年下降1.4%转为上涨2.8%,从而对我国食品制造行业市场规模的增长起到推动作用。
另一方面,2022年,国家出台了《食品相关产品质量安全监督管理暂行办法》等一系列支持和促进食品制造业健康发展的行业政策与指导意见,对食品的生产加工销售等环节进行规范,保障行业健康有序发展。此外,面对食品制造业普遍存在的小、散、乱的格局,为促进行业健康发展,提升食品安全质量水平,国家在2022年来陆续出台《食品安全标准与监测评估“十四五”规划》、《2022年度食品安全国家标准立项计划》等国家食品新标准,促进食品制造业结构调整和优化,使大量不具备生产条件的食品制造企业停产、转产或被市场淘汰,维护了食品制造行业的市场秩序,为食品制造行业市场规模的稳定增长提供了制度保障。
(一)数字化转型趋势明显
随着大数据、人工智能、5G等新兴技术的快速发展,食品制造业数字化转型趋势明显。2023年,两会期间,多名人大代表提出,应用智能化、数字化技术扩大食品工业生产,打造数字化供应链,提升产业链和价值链。食品制造业数字化转型将推动数字经济与实体经济深度融合,加速食品工业向数字化转型升级。
(二)品牌建设重要性凸显
受益于国家扩大内需政策、城乡居民收入水平增加等因素,食品行业持续稳定发展,产业规模稳步扩大。随着国家品牌战略的推进,品牌发展基础和外部环境大幅改善,涌现出更多全方位、多层次、创新型、国际化的食品行业品牌运营平台,品牌食品间的竞争从价格和种类向品牌、形象、口味、健康、促销、渠道等多层次领域延伸,产品从温饱型为主逐渐向营养型、风味型、享受型、功能型等方向转变。“互联网+”新零售与食品传统产业的加快融合,推动品牌食品行业在组织建设、渠道发展、生产营销和商业模式创新等方面,不断涌现出新主体、新技术、新产品、新业态,创造更多发展机遇。
2023年3月,工业和信息化部等十一部门发布《关于培育传统优势食品产区和地方特色食品产业的指导意见》提出,培育特色品牌文化,支持传统优势食品产区注册集体商标,加快培育区域公用品牌,引导产区内企业积极使用,提升产区品牌形象。鼓励地方特色食品生产企业发展绿色、有机和地理标志农产品,推行食用农产品达标合格证制度,提升品牌影响力。
(三)健康食品需求不断增加
新冠肺炎疫情发生后,民众对食品的卫生安全要求日益提升,民众对食品行业的健康安全意识也随之提高。食品行业作为与百姓生活息息相关的民生行业,发展受国家宏观经济政策、居民消费习惯、人口结构、社会环境等多种因素影响。随着消费者健康意识不断增强,健康食品也将得到进一步的发展。后疫情时代,随着人们生活水平的提高,健康食品越来越受到消费者的关注。特别是针对婴幼儿、老年人、孕产妇等特殊群体的营养需求,消费者对健康食品的需求不断增加。此外,由于年轻消费群体工作压力较大,对营养均衡的保健品需求也在不断增加。
五、银行授信策略
2023年,食品制造行业为我行适度进入类行业,总体授信策路为“区别对待,择优支持,加强管控,防范风险”。建议择优支持方便食品制造、调味品、发酵制品制造等细分行业的龙头企业,依托经济实力好、品牌优势大的核心龙头企业,大力拓展原料基地建设、生产装备升级、储存物流配送、营销网络建设等上下游供应链融资和基础客户群,重点发展风险可控、有明确还款来源的供应链融资。防范政策变动风险、食品安全风险以及跨领域扩张风险。


