
点击上方蓝字 关注我们


在企业经营的链条上,采购、生产、销售每一个环节都与资金紧密相连。如何高效盘活资源,让资金成为业务发展的助推器而非瓶颈?供应链场景化融资服务,正为企业提供多样化、嵌入业务脉络的解决方案。

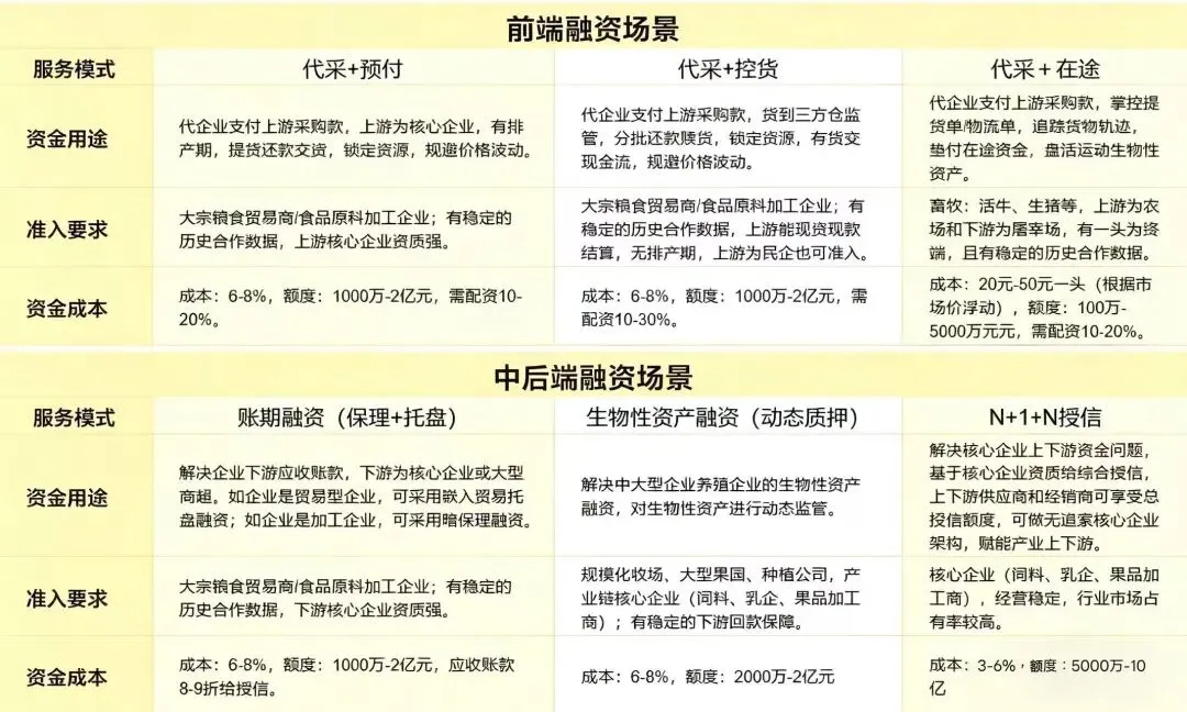
一、 前端采购融资:锁定资源,稳抓先机

在采购阶段,企业常面临预付货款、储备原料的资金压力。我们针对不同场景,提供灵活支持:
模式一:委托采购+预付支持
解决什么:为您向上游核心企业代付采购款,特别适合需提前排产订货物资。助您锁定货源,平滑价格波动,提货还款。
适合谁:大宗商品贸易商、食品原料加工企业等,需与资质较强的上游核心企业有稳定合作记录。
支持力度:综合成本约6-8%,支持额度1000万至2亿元。
模式二:委托采购+存货监管
解决什么:代付采购款后,货物运至指定第三方仓库监管,您可随还款、随提货。有效将存货转化为现金流,同样能规避市场价格风险。
适合谁:同上领域企业,上游可为现货现款结算的供应商(包括优质民营企业),合作历史稳定。
支持力度:综合成本约6-8%,支持额度1000万至2亿元。
模式三:委托采购+在途支持
解决什么:代付采购款,通过掌控提货单、跟踪物流,为在途运输中的货物提供资金支持,盘活移动中的资产。
适合谁:特别适用于畜牧业(如活牛、生猪等),连接农场与屠宰场等终端,且有稳定历史合作数据的企业。
支持力度:按头计费,价格根据市价浮动,额度100万至5000万元。
二、 中后端管理与延伸融资:盘活资产,赋能生态

当货物在手或销售完成后,资产与账期仍可转化为动力:
模式一:应收账款融资(含贸易支持与保理)
解决什么:缓解因下游核心企业或大型商超应收账款占压带来的资金压力。贸易企业可嵌入贸易支持,加工企业可采用相应保理方式。
适合谁:有大宗商品贸易或食品加工背景,下游客户资质优良,合作稳定。
支持力度:综合成本约6-8%,额度1000万至2亿元,通常按应收账款金额一定比例提供支持。
模式二:生物性资产动态质押支持
解决什么:专为规模化养殖、种植企业设计,将其生物资产(如活禽、活畜、果园)进行动态质押监管,从而获得运营资金。
适合谁:大型牧场、果园、种植公司,或产业链核心企业(如饲料、乳制品、果品加工商),且下游回款有保障。
支持力度:综合成本约6-8%,额度2000万至2亿元。
模式三:产业链“1+N”综合支持
解决什么:以产业链中经营稳健、市场占有率高的核心企业为枢纽,给予其整体授信额度,使其上下游多家供应商与经销商能共享此额度,优化整个产业链的资金效率,并可设计无追索架构。
适合谁:产业链中的核心企业(如饲料、乳企、果品加工商等)。
支持力度:综合成本3-6%,额度5000万至10亿元。


三、 行业前沿与实时案例洞察

当前,供应链金融服务正加速向数字化、智能化、场景化转型,众多创新模式在2025-2026年间落地实践,为企业提供了更高效、更精准的融资支持。
数字化风控赋能:某机构凭借“AI追踪供应链交易全程破解融资难题”项目,通过智能风控闭环有效识别贸易背景真实性,为中小微企业提供精准融资支持,荣获改革创新奖项。
“脱核”模式创新:在中山地区推广的“脱核链贷-e订通”业务,基于真实贸易背景为供应商提供最高5000万元授信,实现融资最快当天到账,有效盘活中小企业应收账款,且不占用核心企业授信。
特定产业链深耕:针对农业产业链,有机构创新推出“惠链贷”产品,精准捕捉化肥企业“冬储”季资金需求,从捕捉需求到贷款落地全程高效协同,半小时完成紧急放款流程,解企业燃眉之急。
科技信用转化:各地积极探索基于知识产权、数据资产等新型要素的融资增信模式。例如,天津某生物医药企业凭借一项核心发明专利,通过创新“专利质押+信用证”模式获得超亿元融资,审批周期较传统模式缩短40%以上。绵阳则推出“科技质量贷”,将企业的质量管理水平、技术创新实力等“软实力”转化为核心授信依据。
平台化生态服务:大型产业平台正深度整合资源。例如,京东供应链金融科技推出的“金采Pro”为企业提供“先采购、后付款”的灵活服务,其智能风控体系已实现“秒级授信”,在2025年促销期间单户最高授信额度提升近80%。浙江省也联合产业平台启动“超级供应链伙伴计划”,为产业集群内超54万家中小企业开放智能仓储、物流网络及定制化信贷服务。
政策强力驱动:2026年4月,国务院印发《关于推进服务业扩能提质的意见》,明确要求“增强供应链金融专业服务能力”,引导开展基于存货、订单、仓单等的动产和权利质押融资,并探索跨境供应链金融标准互认,为行业发展注入强劲政策动力。
我们致力于深入产业场景,为企业提供贴合业务需求的融资解决方案,助力企业打通供应链堵点,激活资产价值,实现稳健增长。
如果您正在寻找更契合自身业务特点的融资支持,欢迎与我们联系,获取定制化方案。
仟仪数链帮你少走弯路、快速融资!点击关注【广州仟仪数链】,解锁更多融资干货!
——仟仪数链 助乘风而起——


