
案件
2023年5月4日,晋江市人民政府罗山街道办事处执法人员在对辖区内某食品有限公司进行安全生产检查时,发现该公司涉嫌存在未在有较大危险因素的生产经营场所和有关设施、设备上设置明显的安全警示标志的违法行为予以立案调查。
【违法事实】
该食品公司腌制池周围未设置安全警示标志,违反了《中华人民共和国安全生产法》第三十五条之规定,构成涉嫌存在未在有较大危险因素的生产经营场所和有关设施、设备上设置明显的安全警示标志的违法行为。
第九十九条生产经营单位有下列行为之一的,责令限期改正,处五万元以下的罚款;逾期未改正的,处五万元以上二十万元以下的罚款,对其直接负责的主管人员和其他直接责任人员处一万元以上二万元以下的罚款;情节严重的,责令停产停业整顿;构成犯罪的,依照刑法有关规定追究刑事责任:
(一)未在有较大危险因素的生产经营场所和有关设施、设备上设置明显的安全警示标志的;
(二)安全设备的安装、使用、检测、改造和报废不符合国家标准或者行业标准的;
(三)未对安全设备进行经常性维护、保养和定期检测的;
(四)关闭、破坏直接关系生产安全的监控、报警、防护、救生设备、设施,或者篡改、隐瞒、销毁其相关数据、信息的;
(五)未为从业人员提供符合国家标准或者行业标准的劳动防护用品的;
(六)危险物品的容器、运输工具,以及涉及人身安全、危险性较大的海洋石油开采特种设备和矿山井下特种设备未经具有专业资质的机构检测、检验合格,取得安全使用证或者安全标志,投入使用的;
(七)使用应当淘汰的危及生产安全的工艺、设备的;
(八)餐饮等行业的生产经营单位使用燃气未安装可燃气体报警装置的。
【行政处罚情况】
现根据《中华人民共和国安全生产法》第九十九条第(一)项和《福建省安全生产行政处罚裁量基准(2022年版)》之规定,对该公司作出相应的行政处罚。
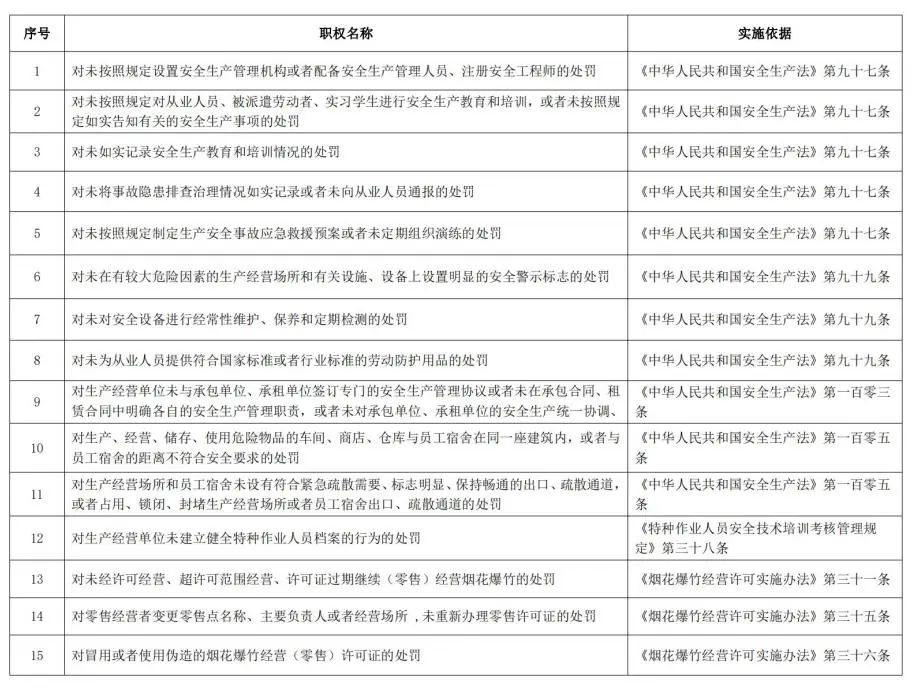
【晋江市人民政府赋予罗山街道部分行政执法
事项目录(安全生产15项)】

(点击查看大图)
【晋江市人民政府赋予罗山街道部分行政执法
事项目录(消防安全16项)】

往期 · 推荐



