
尊敬的各位展商
西麦克国际展览有限责任公司2026年德国汉诺威工业博览会展团即将出发,为确保参展顺利,请您仔细阅读以下内容。
上海出发领队:
李 焕 18511332185
北京出发领队:
周晓枫 手机:13501230925
王 征 手机:17777879352
彭逸雯 手机:15001310926
展期领队:
1 号车---朱 琦 +49 17659317966
2 号车---印子强 +49 1746666898
展馆地址:
展馆:Messegelände HANNOVER
地址:Messegelande, D-30521, Hannover
酒店地址:
酒店:Novotel Hildesheim ★★★★
地址:Bahnhofsallee 38·31134 Hildesheim, Germany
电话:+49 5121 17170
中华人民共和国驻德意志联邦共和国大使馆
地址:Märkisches Ufer 54, 10179 Berlin
总机:49 (0) 30-27588-0
传真:49 (0) 30-27588221
网址:http:// de.china-embassy.gov.cn
办公时间:星期一至星期五 8:30~12:30,13:30~ 17:00
中国驻德国汉堡总领事馆经济参赞处
地址:Elbchaussee 268, 22605 Hamburg
经济商务处电话:49 (0) 40-8227 6016
传真:49 (0) 40-8227 6021
电子邮箱:hamburg@mofcom.gov.cn
领事保护电话:49 (0) 40-8197 6030

一、展会概况
汉诺威国际工业博览会迄今已有78年的历史。 它不仅是世界上展出面积最大的工业展,是工业转型的全球领军展览会,展会展示技术含量极高,更是想法与创新变为现实、市场化工业解决方案的摇篮。 发展至今,已经成为“全球工业贸易领域的旗舰展”、“世界工业贸易的晴雨表”和“全球工业技术发展的风向标”。

本届汉诺威工业博览会预计超过 2800 家参展商,其中 600 家中国参展商。西麦克展团共组织 105 家企业,展位面积 1600 平方米。
本届展会合作伙伴国:巴西

展馆分布
HANNOVER MESSE

展会基本信息
HANNOVER MESSE
展会时间:2026年4月20日-24日
观众进馆时间: 09:00-18:00(24日15:00结束)
展商进馆时间: 07:00-19:00
搭建进场时间: 4月10日 07:00
布展开始时间: 4月19日 09:00(标摊布展不可早于此时间)
布展清场时间: 4月19日 18:00(无论特装还是标摊,均需在6点前完成)
撤展时间:
4月24日 15:00以后(如提前撤展将产生巨额罚金,请注意)

二、出发前准备

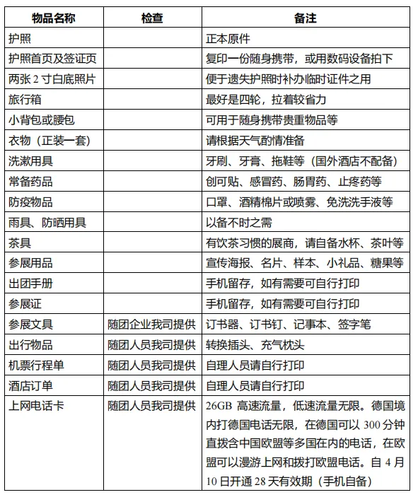
物品清单
HANNOVER MESSE


重要提醒
HANNOVER MESSE
1. 仔细核对签证页上的重要信息:签证有效期、停留天数、护照号码、姓名拼音等。
特别注意:签证有效期天数 ≠ 申根停留天数

2. 如您计划随身携带展品、样本、礼品等物品,建议使用行李箱打包,纸箱等容易被认定为非私人物品包装,入海关时容易被抽检。
3. 为所携带参展物品准备一份形式发票,如果被海关工作人员拦下,询问内装物品以及为何不做申请,请积极配合,及时表明为参展所用,并不知晓需要报关,如果被要求缴纳关税或罚款,也请遵循办理,以免物品被扣影响参展。
4. 离开酒店外出时,请通知领队,并带上酒店名片,以备迷路时使用。最好能结伴同行,以策安全。
5. 欧洲主要国家的电压为 230 伏特

6. 时差:德国位于东一时区,当前夏令时,比北京时间晚 6 小时。
7. 货币及汇率:欧盟国家通用欧元,与人民币汇率约为 1:8,请适量换取现金备用。
8. 严禁将金钱置于旅行箱和饭店枕头底下,可存放在下榻饭店保险柜。

汉诺威天气
HANNOVER MESSE

三、参展注意事项
布展

布展时间:4月19日 9:00后
1.请先清点展品。如展品回运需进行空箱存储,请将空箱放置在展台内。
2.核对楣板、展具、喷绘及相关服务预定是否就位。
3.严禁对展台进行改装。请勿在墙板上使用不可清理的胶带,不允许在墙板上打孔和上钉。若墙板有无法清洁还原的污损,需承担损失。
4.展位需要使用德标转换插头,展台内插座仅用于为手提电脑或手机充电,不可使用大功率电器。
5.布展垃圾请放置在通道上,布展结束后将由保洁公司进行摊位清理。若有需要签字的服务单据,请联系我司所在展馆负责人

撤展

撤展时间:4月24日 15:00后
1.严禁提前撤展。根据主办方要求,撤展须在4月24日15:00后撤展。提前撤展的展商将被收取展位费20% (最少1,000 欧元) 的罚金。
2.撤展时请将您海报从墙板上揭下,将展品从摊位道具上取出,展具恢复成布展时效果。
3.若有需要您签字的服务单据,请您联系我们的所在展馆负责人。
4.撤展时请您保管好随身携带的贵重物品,防止护照、展会记录本、名片、电脑等物品被盗。
⚠️主办方对任何展品的遗失或损坏不承担任何赔偿责任。
垃圾处理:
1.撤展后垃圾处理:参展商须妥善处理留存在展台的展品,多余的宣传材料、包装等。如仍有需要的,请回运至国内,之后遗漏在展台和/或展览场地发现的任何物料,都将被视为垃圾处理,由此产生的处理费用及其他增值附加费将由您承担。
2.德国垃圾车按照体积收取垃圾处理费,建议参展商尽可能缩小包装面积(如将木箱、纸箱、泡沫箱等拆开、折叠、压扁后整齐存放;尽可能进行垃圾分类;将垃圾整齐堆放在您展台边缘;请勿在未妥善处理的情况下随意丢弃垃圾,以免产生高昂的垃圾处理费。

随团行程安排
北京出发
4月18日—国航(CA)柜台报到
【集合时间】:2026年4月18日 上午06:30
【集合地点】:北京首都国际机场T3航站楼
国际值机区H岛(近10号门),CA柜台
【领 队】:
周晓枫 手机:13501230925
王 征 手机:17777879352
彭逸雯 手机:15001310926
上海出发
4月18日—东航(MU)柜台报到
【集合时间】:2026年4月18日 晚上20:00
【集合地点】:上海浦东国际机场 T1航站楼
国际值机区HJKL岛(近11号门),MU柜台
【领 队】:李 焕 手机:18511332185
酒店安排

酒店: Novotel Hildesheim ★★★★
地址: Bahnhofsallee 38·31134 Hildesheim, Germany
电话: +49 5121 17170
现场联系方式

西麦克展览办公室:23号馆A77




微信号|西麦克第一事业部
