
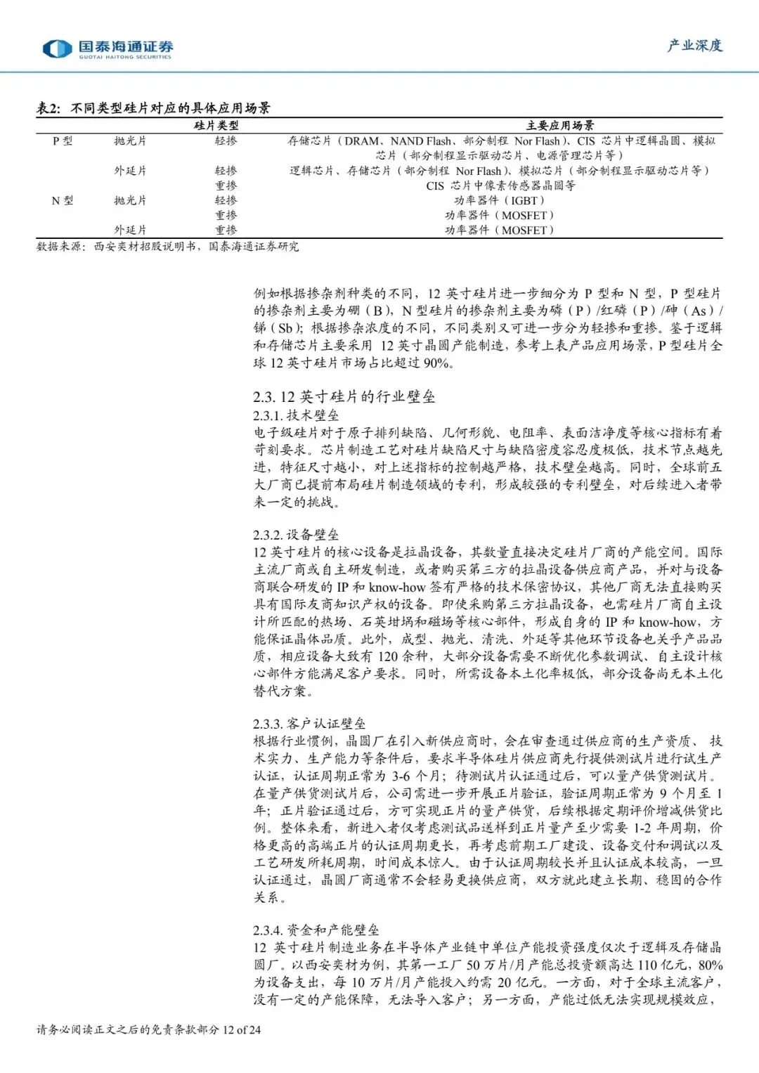
硅片是芯片制造的“地基”,硅片的性能和供应能力直接影响半导体产业链的竞争力。12英寸硅片是目前业界最主流规格的硅片,根据SEMI统计,12英寸硅片贡献了2024年全球所有规格硅片出货面积的75%以上。尤其是人工智能时代需要更强的数据算力、更快的数据传输、更大的数据存储和更灵敏的人机交互,而用于实现前述功能的市场最主流、技术最先进的逻辑和存储芯片(一般90纳米工艺制程以下)以及部分高端模拟和传感器芯片均采用12英寸晶圆制造工艺,12英寸产能是目前全球晶圆厂扩产的主流方向,未来12英寸硅片全球出货面积占比将持续提升。12英寸硅片全球寡头垄断格局已持续多年,2024年全球前五大厂商供货占比高达80%,而我国12英寸晶圆厂产能全球占比预计2026年将超过 30%,这一自给结构矛盾对我国半导体产业链的发展形成制约。
在此背景下,特此分享国泰海通证券的《12英寸硅片引领大尺寸化趋势》,聚焦信越化学(4063.JP)、SUMCO (3436.JP)、环球晶圆(6488.TWO)、德国世创(WAF.DF)、SK Siltron、西安奕材(688783.SH)、上海超硅、上海新昇、中环领先、立昂微(605358.SH)、山东有研艾斯、中欣晶圆等半导体行业代表企业分析等。















了解更多半导体行业相关的应用和趋势,推荐您关注:2026(第二届)未来半导体产业创新大会

产业趋势
探讨下一代芯片材料与高功率器件散热解决方案
2大主题论坛,45+嘉宾,400+单位,从芯片封装,微通道散热、先进键合、激光加工、衬底抛磨等多元化角度,共探新一代半导体材料与散热技术!
会议时间:2026年4月16-17日
会议地址:江苏・苏州尹山湖希尔顿酒店(吴中区郭巷街道环湖路1688号)
主办单位:Flink启明产链、苏州晶和半导体科技有限公司
协办单位:国家第三代半导体技术创新中心(苏州)
会议主席:梁剑波,国家第三代半导体技术创新中心(苏州)首席科学家


议程
大会议程安排
2026年4月15日 星期三
12:00-18:00
会议注册与资料领取
Speakers
报告嘉宾

王玮
09:00-09:25
北京大学博雅特聘教授王玮,将分享主题报告《金刚石微通道散热》。王玮,教育部长江学者特聘教授,国家卓青,微米/纳米加工技术国家级创新团队学术带头人。长期从事微系统相关技术研究,主持国家重点研发计划等多项国家级项目,在Lab Chip、IEEE MEMS、ECTC等领域重要期刊和会议上发表学术论文190余篇,授权发明专利40余项(美国专利2项)。担任微米纳米加工技术全国重点实验室主任,中国微米纳米技术学会副秘书长,中国仪器仪表学会微纳器件与系统技术分会、中国机械工程学会微纳制造技术分会、中国微米纳米技术学会微纳流控技术分会和微纳米制造及装备分会等学会理事,国家集成电路标准委员会委员、特种元器件标准委员会委员(微系统专项组组长),《Microfluidics and Nanofluidics》副主编、《Microsystems & Nanoengineering》编辑等社会和学术职务。

武高辉
09:25-09:50
武高辉,哈尔滨工业大学教授,亚太材料科学院院士,将分享主题报告《金刚石铜/铝超高导热材料研究与应用》。武高辉教授自1981年本科毕业论文开始从事金属基复合材料研究,是本领域开拓者之一。国内外首创大气环境下复合材料高致密度压力浸渗制备技术、界面反应低成本控制技术、复杂构件一次成型等核心关键技术,目前已经形成我国特有的20余种金属基复合材料的货架产品,其中超高导热金刚石/Al复合材料于13年前便解决了我国高分辨卫星海量数据处理与传输难题;高精密SiC/Al复合材料推动了惯性器件材料换代,全面提升了海、陆、空、天各类飞行器的导航定位精度。

金鹏
09:50-10:15
金鹏,中国科学院半导体研究所研究员(确认中),将分享《金刚石半导体器件/宽禁带半导体最新进展》方向的报告。1992年至1996年在南开大学物理系凝聚态物理专业学习,获理学学士学位。1996年至2001年在南开大学物理学院硕博连读,师从潘士宏教授,开展半导体光电子学性质的研究,获理学博士学位。2001年至2003年在中国科学院半导体研究所半导体材料科学重点实验室进行博士后研究工作,合作导师王占国院士,从事半导体低维结构的材料生长、性质及器件的研究工作。出站后留所工作。已先后承担国家“973”计划项目、国家重大科研装备研制项目、国家自然科学基金项目等多项。目前的研究兴趣包括低维结构半导体材料与器件、半导体金刚石材料与器件、宽禁带半导体材料物理、光谱技术与光谱仪器等。

梁剑波
10:40-11:05
梁剑波,国家第三代半导体技术创新中心(苏州)、江苏第三代半导体研究院有限公司首席科学家、日本大阪公立大学教授,将分享主题报告《常温直接键合技术在先进封装与热管理中的应用与发展》。梁剑波,长期从事半导体材料异质集成、高导热界面及高性能器件研究,聚焦GaN、SiC、金刚石等宽禁带材料的低热阻集成与封装技术。在《Advanced Materials》《Nature Communications》《Small》等国际期刊发表论文150余篇,拥有中日美发明专利12项。曾获南部阳一郎优秀研究奖、国际会议最佳论文奖及期刊优秀审稿人奖,具备丰富的产学研协同与技术转化经验。

王德君
11:05-11:30
大连理工大学教授王德君,将分享面向晶圆厂的碳化硅器件表界面缺陷与可靠性方向的报告。王德君,电信学部控制科学与工程学院教授,博士生导师。吉林大学半导体专业本科、硕士,清华大学材料学博士,先后服务于北京大学、名古屋大学和奈良先端科学技术大学院大学,现大连理工大学教授,博士生导师。研究方向:1. SiC MOSFET可靠性技术及装备;2. SiC半导体缺陷物理学;3.AI芯片底层器件/集成电路技术
有研集团(确认中)
11:30-11:55
有研集团,将出席并分享关于金刚石微通道散热方向的报告。中国有研科技集团有限公司(原北京有色金属研究总院),简称中国有研,成立于1952年,是中国有色金属行业综合实力雄厚的研究开发和高新技术产业培育机构。中国有研主营业务领域包括:有色金属微电子-光电子材料,有色金属新能源材料与器件,稀有-稀土金属特种功能材料,有色金属结构材料-复合材料,有色金属粉体材料,有色-稀有-稀土金属选矿冶金技术,环保与二次资源回收利用技术,特种制备加工与装备技术,有色金属分析检测评价,科技期刊出版,风险投资,研究生培养等。
报名参会
扫码报名参会及咨询参会事项

2026年4月16日 星期四
(超)宽禁带半导体与器件创新论坛

游天桂
13:30-13:50
游天桂,中国科学院上海微系统与信息技术研究所副主任/研究员,将出席(超)宽禁带半导体与器件创新论坛,并分享《化合物半导体异质集成材料与器件》的主题报告,游天桂,中国科学院上海微系统与信息技术研究所研究员、博士生导师,国家级青年人才,国家重点研发计划(青年)首席科学家,主要从事基于离子束技术的化合物半导体异质集成材料与器件研究。入选WR计划青年拔尖人才、上海市东方英才、上海市启明星、上海市“科技青年35人引领计划”等,已发表研究论文100余篇,申请国内外发明专利100余件,其中授权国内外专利60余件,14件专利获得成果转化。研究成果获得中国科学院杰出科技成就奖、中国半导体十大研究进展(提名奖)等。

毛赛君
13:50-14:10
毛赛君,忱芯科技(上海)有限公司总经理,将出席(超)宽禁带半导体与器件创新论坛,并分享《面向AIDC固态变压器与HVDC供电系统的碳化硅功率器件测试及应用技术》的主题报告。毛赛君,忱芯科技(上海)有限公司总经理,国家级高层次人才,博士毕业于荷兰代尔夫特理工大学,曾担任复旦大学研究员,博士研究生导师,曾在GE全球研究中心工作10余年,获“GE个人技术卓越成就奖"等10余项GE重大奖项,研究领域主要集中在碳化硅功率半导体器件精准特性表征与自动化测试设备,发表国际、国内论文80余篇,获得100余项国际、国内发明专利与申请。

张永强
14:10-14:30
张永强,河北普兴电子科技股份有限公司产品总监,将出席(超)宽禁带半导体与器件创新论坛,并分享《大直径碳化硅外延发展与挑战》的报告。张永强,西安交通大学材料学博士,现任河北普兴电子科技股份有限公司产品总监,从事碳化硅同质外延及第四代半导体的研发。参与主持了多项省部级研发项目,发表论文10余篇。

蒋志强
14:50-15:10
蒋志强,常州臻晶半导体有限公司市场总监第四代半导体材料与器件专题,将出席(超)宽禁带半导体与器件创新论坛,并分享《液相法碳化硅晶体研发进展及未来应用》的主题报告。常州臻晶半导体有限公司成立于2020年10月。公司是专注于第三代半导体碳化硅(SiC)液相法晶体研发、生产和销售的高新技术企业,已成功研制出大尺寸碳化硅晶体和晶片,材料品质达到国际先进水平。公司核心研发团队在化合物半导体领域拥有丰富经验,专注于碳化硅材料在新能源汽车、5G通信、高铁等领域的应用开发。在碳化硅衬底行业竞争激烈的背景下,该公司凭借五年前布局的液相法晶体生长技术,在降低成本和提升良率方面展现出明显优势。其专利技术如碳化硅Wafer外圈端面清理装置进一步巩固了在半导体材料领域的竞争力。近期在碳化硅领域取得技术突破,其液相法碳化硅长晶炉成功中标安徽大学项目,为该校提供整体解决方案。

田野
15:10-15:30
田 野,国防科技大学副教授,将出席(超)宽禁带半导体与器件创新论坛,并分享《光学级SiC与金刚石衬底TTV 0.1μm 制造技术:技术进展与应用》的主题报告。田野,国防科技大学博士,中科院上海光机所博士后,现任国防科技大学副研究员。承担国家自然科学基金、重点研发计划课题、国防重大专项等多项国家重点项目。长期从事离子束原子级超精密制造技术研究与应用推广。成果发表在《Tribology International》等期刊,授权国家发明专利10项,美国发明专利1项。获军队科技进步一等奖1项,北京市科学技术一等奖。
任国强
16:00-16:20
任国强,中国科学院苏州纳米所研究员、纳安半导体科技有限公司总经理,将出席(超)宽禁带半导体与器件创新论坛,并分享《氨热法氮化镓单晶生长研究进展》的主题报告。2007年于中国科学院福建物质结构研究所获理学博士学位,从事纳米热动力学及稀磁半导体的研究。2007年在中科院福建物构所任助理研究员,2008年7月加盟中国科学院苏州纳米技术与纳米仿生研究所,从事氮化镓单晶材料的HVPE、氨热法生长及物性表征研究工作。先后主持国家自然科学基金青年基金、面上项目,江苏省工业支撑项目,苏州市科技创新项目等多个科研项目。在Chemistry of Materials, Nanotechnology, CrytEngComm, Journal of America Chemistry of Society等国际刊物上发表SCI收录论文20余篇,主持申请专利近10项。

修向前
16:20-16:40
修向前,南京大学教授,将出席(超)宽禁带半导体与器件创新论坛,并分享报告《激光隐切技术在半导体单晶切片及散热方面的应用》。修向前,南京大学电子科学与工程学院教授、博士生导师,国家重点研发计划项目首席科学家,长期从事宽禁带/超宽禁带半导体单晶衬底设备研制与衬底材料生长研究和应用。

王守志
16:40-17:00
山东大学教授/山东晶镓半导体有限公司,王守志将出席(超)宽禁带半导体与器件创新论坛,并分享氮化镓或者氮化铝单晶衬底材料方向的报告。王守志,教授、博士生导师,山东大学齐鲁青年学者,小米青年学者。2019年于山东大学获得博士学位,之后于德国伊尔梅瑙工业大学从事博士后研究工作。2021年8月入职山东大学新一代半导体材料研究院。主要从事GaN晶体生长及其电化学性能研究工作。以第一/通讯作者在Adv. Mater., Adv. Energy. Mater., Adv. Func. Mater., Adv. Sci. 等国际著名期刊发表SCI论文30余篇,申请/获授权专利20余项。担任国际期刊Advanced Powder Materials青年编委和Materials期刊客座编辑,并受邀担任AFM,JMCA,ACSAMI.等国际期刊的审稿人。

敖金平
17:00-17:20
敖金平,江南大学教授,将出席(超)宽禁带半导体与器件创新论坛,并分享《氮化镓器件与应用》方向的报告。敖金平(博士),1967年出生,江西人,国家高层次人才计划入选者,国家十三五重点研发计划首席科学家。1989年毕业于武汉大学物理系,获理学学士学位,1992年获电子工业部第十三研究所(现中国电子科技集团公司第十三研究所)半导体物理与器件硕士学位,2000年获吉林大学微电子学与固体电子学博士学位。曾担任电子工业部第十三研究所GaAs超高速集成电路研究室副主任,高级工程师,从事GaAs高速电子器件、集成电路和光电集成电路的研究工作。主持过863计划、预研和国家攻关计划等国家级项目多项。2001年赴日本国立德岛大学工作,任准教授,博士生导师,从事基于宽禁带半导体的光电器件和电子器件的研究工作。主持或参与过日本科学研究辅助金、JST、SCOPE和NEDO等多个项目的研究。与丰田、住友电工、日亚化学等日本著名公司有多年的合作关系。

戴媛静
17:20-17:40
戴媛静,清华大学教授,将出席(超)宽禁带半导体与器件创新论坛,并分享《单晶金刚石衬底原子级制造机理与工艺路径》方向的报告。戴媛静,教授级高工,清华大学天津高端装备研究院润滑技术研究所常务副所长,研究方向包括:原子级芯片制造、工业润滑介质及其无害化处理、特种润滑油及核心功能添加剂合成等。工作期间主持和参与了多项国家/地方/军内科研项目,包括国家科技重大专项(04专项)、国家重点研发计划、国防科工局基础科研、国家自然科学基金原创/重点项目、科技部国际合作项目、京津冀科技成果转化项目等。

陆静
17:40-18:00
陆静,华侨大学教授,将出席(超)宽禁带半导体与器件创新论坛,并分享《多晶金刚石超精密加工》方向的报告。陆静,华侨大学教授、博士生导师,厦门市光电材料加工重点实验室副主任。2003年获燕山大学无机非金属材料专业学士学位,2009年获燕山大学材料学博士学位。研究方向包括半导体晶圆衬底超精密加工、智能制造新型磨抛工具研发、纳米材料表面修饰改性及超精密磨抛工具界面结合。2009年8月起任职于华侨大学机电及自动化学院。发表SCI/EI论文30余篇,授权发明专利16项,现任中国机械工程学会极端制造分会委员。2022年在IEEE Transactions on Semiconductor Manufacturing发表关于氮化铝抛光的研究论文
2026年4月17日 星期五
(超)宽禁带半导体与器件创新论坛

褚智勤
09:00-09:20
褚智勤,香港大学副教授、深圳钻耐科思科技有限公司创始人,将出席(超)宽禁带半导体与器件创新论坛,并分享《功能型金刚石薄膜》方向的报告。褚智勤、褚士分别于2008年7月和2012年7月在中国西北大学和香港中文大学获得物理学学士和博士学位。在同组担任博士后研究员一年后,他在德国斯图加特大学从事博士后研究(2014/04-2016/09)。自2018年11月起,他担任香港大学电气及电子工程学系助理教授(与生物医学科学学院联合聘任)。褚博士及其团队曾获得多个奖项,包括2024年日内瓦国际发明展金奖;2023年加拿大国际发明创新大赛(iCAN)金奖;2023年iCAN十大最佳发明奖;2022年日内瓦发明评估日银奖。他已申请了 3 项 PCT、5 项美国非临时专利和 6 项 CN 钻石技术专利。他目前的研究兴趣包括金刚石半导体和金刚石量子传感。

陈广超
09:20-09:40
陈广超,中国科学院大学教授,将出席(超)宽禁带半导体与器件创新论坛,并分享《大尺寸金刚石制备及平坦化工艺》方向的报告。陈广超,现任中国科学院大学材料科学与光电技术学院副院长、教授、博士生导师,兼任雄安学院副院长。1991年、1994年先后获西安交通大学学士、硕士学位,1997年获中国科学院金属研究所博士学位,研究领域涵盖碳量子材料、等离子体工程及宽带隙材料与器件。

张旭芳
09:40-10:00
张旭芳,北方工业大学副教授,将出席(超)宽禁带半导体与器件创新论坛,并分享报告《金刚石栅氧界面/金半界面研究进展》。张旭芳,工学博士·副教授·博士生导师北方工业大学集成电路学院北京市海外高层次人才项目入选者亚太碳化硅及相关材料国际会议委员会委员日本应用物理学会会员。研究方向:宽禁带/超宽禁带半导体器件·工艺·可靠性。

沈威
10:00-10:20
沈威,武汉大学副教授,将出席(超)宽禁带半导体与器件创新论坛,并分享《从原子键合到宏观热管理:基于机器学习势的金刚石基异质界面设计与热输运的多尺度研究》的报告。沈威,武汉大学集成电路学院副教授。主要研究方向为金刚石与氧化镓等宽禁带半导体材料、先进封装、多场多尺度计算等,致力于研究运用理论计算分析金刚石材料散热等问题、及其在芯片封装中的应用。主持国家自然科学基金委重大研究计划培育项目、国家科技部重点研发计划项目子课题、华为公司横向课题等项目10余项,在npj Computational Materials、Carbon、JMST、APL、Materials Futures等期刊发表论文60余篇,授权国家发明专利10余项,其中美国专利1项目。

王跃忠
10:45-11:05
王跃忠,中国科学院宁波材料所,研究员,将出席(超)宽禁带半导体与器件创新论坛,并分享《超薄金刚石膜的设计、制备及光学窗口应用》的报告。王跃忠,研究员/博士生导师,国家重点研发计划首席科学家、中国科学院高层次人才计划、宁波市科技创新领军人才。主要从事光热功能金刚石及红外光学材料设计、关键技术研发及应用基础研究。2012-2021年在航天某所工作,曾担任主任设计师,2021年加入中国科学院宁波材料所。负责国家自然科学基金等国家级及省部级项目10余项,在J. Adv. Ceram.、Applied Surface Science、Diamond & Related Materials、Infrared Physics and Technology等期刊上发表论文60余篇,申请与授权发明专利20余项。

韩培刚教授团队
11:05-11:25
韩培刚教授团队,深圳技术大学,将出席(超)宽禁带半导体与器件创新论坛,并分享《金刚石薄膜沉积技术》方向的报告。韩培刚,工学博士,博士生导师,讲席教授,校学术委员会主任,“鹏城孔雀计划A类”特聘人才,深圳市欧美同学会副会长,深圳市太阳能学会理事长,2015年中国侨界科技(创新人才)贡献奖获得者。拥有近三十年新材料与新能源产业研发经历,200多家企业技术服务和工程建造经验,曾任中国金属工业总公司广州有色金属研究院新材料研究室和香港城市大学电子工程系任工程师和高级研究员。于2008年后主要在公司从事材料表面技术的应用开发和太阳能光热与光伏应用技术的开发与工程建造工作。 2012年起任内蒙古圣和新能源科技股份有限公司董事长、首席科学家。

原晓芦
11:45-12:05
原晓芦,北京科技大学,将出席(超)宽禁带半导体与器件创新论坛,并分享《石墨烯/金刚石异质结的制备及其电学应用》的报告。原晓芦,北京科技大学李成明教授团队讲师。博士期间曾前往日本早稻田大学H. Kawarada课题组联培,主要从事金刚石、石墨烯等碳基材料及其异质结构的设计、制备与器件应用研究。主持并参与国家重点研发计划、国防重点实验室基金等项目10余项。以第一作者身份在Prog.Solid.State Ch.、Diam. Relat. Mater. 等期刊发表论文10余篇,获授权发明专利10余项,作为主要完成人获省部级科技奖励5项及国际学术奖励1项。
报名参会
扫码报名参会及咨询参会事项

2026年4月16日 星期四

胡文波
13:30-13:55
西安交通大学教授、博士生导师,将出席金刚石/碳化硅热管理与微通道散热论坛,并分享《金刚石微通道散热》方向的报告。现任西安交通大学电子物理与器件研究所副所长,主要从事宽禁带半导体材料与器件、平板显示技术与器件、光电子材料与器件、气体放电等离子体等方面的科研和教学工作。作为项目负责人承担的科研项目有"十四五"国家重点研发计划项目、国家自然科学基金项目、其他国家级项目(含重点项目)、省部级科研项目及与企业合作研究项目二十余项,作为课题副组长完成一项国家“863计划”科研项目,作为科研骨干完成了一项国家“九五”重点科技攻关项目。获得陕西省科学技术进步一等奖1项和国家“九五”重点科技攻关优秀成果奖1项。任陕西省真空学会常务理事、国际信息显示学会(SID)会员、中国电子学会真空电子学分会委员。

马盛林
13:55-14:20

锐杰微(确认中)
14:20-14:45
西安交通大学教授、博士生导师,将出席金刚石/碳化硅热管理与微通道散热论坛,并分享《先进封装热管理需求挑战与发展趋势》方向的报告。锐杰微科技(简称RMT)是一家提供Chiplet&高端芯片设计和工艺全流程的封测制造方案商。聚焦高性能芯片封装设计&仿真、规模化加工制造及成品测试;具有数百项商业级、工业级和车规级芯片封装项目的管理和交付经验,已服务超过300家科研院所及高端商业客户。

王春举
14:45-15:10

万青
15:10-15:35
万青,甬江实验室功能材料与器件异构集成研究中心主任,将出席金刚石/碳化硅热管理与微通道散热论坛,并分享《大尺寸晶圆室温临时键合及其精密减薄技术》的主题报告。万青,甬江实验室功能材料与器件异构集成研究中心主任。从事半导体和功能材料与器件研究20多年,代表成果包括:1)早在2001年就发表了国际第一篇LiTaO3单晶薄膜智能离子剥离技术论文,为其5G/6G射频滤波器、电光调制器应用奠定了材料基础。2)发明了一种室温键合临时键合技术,成功实现了大尺寸硅晶圆和铌酸锂/钽酸锂单晶5-50微米厚度的减薄。累计发表SCI论文300多篇,他引3万次。先后荣获中国青年科技奖、浙江省科技一等奖、国家杰出青年基金、国家万人计划科技领军人才等资助和荣誉。

胡定华
15:35-16:00
胡定华,南京理工大学副教授,将出席金刚石/碳化硅热管理与微通道散热论坛,并分享《高功率射频与激光芯片集成金刚石微流道散热关键技术及应用展望》的主题报告。2008年6月毕业于东南大学,获工学学士学位;2016年6月毕业于上海交通大学机械与动力工程学院,获工学博士学位;2016年8月任教于南京理工大学能源与动力工程学院。主要从事电子设备热管理研究,包括高热流密度芯片热管理、微通道相变传热、微系统喷雾冷却、相变储热式热管理、纳米流体液滴蒸发相变等内容研究。论文发表在Int. J.Thermn Sci.、Phys Rev.E,Energy等国际权威期刊。主持国家自然科学基金青年基金、中央高校基本科研业务费自由探索类基金,参与多项领域重点、重大研究项目,并承担多项横向研究项目。

张瓦利
16:25-16:50
张瓦利,甬江实验室微纳器件制备平台研究员,将出席金刚石/碳化硅热管理与微通道散热论坛,并分享《异构集成驱动下的微纳制造关键技术挑战与发展趋势》的主题报告。张瓦利,浙江省创新人才,宁波市甬江人才。博士毕业于新加坡南洋理工大学,曾任职ASML光刻工程师,新加坡制造科技所薄膜制备研究中心研究员,飞利浦Lumileds研发部高级经理。2023年加入甬江实验室,任信息材料与微纳器件制备平台技术负责人。主要从事光电子器件、微电子器件的设计与制备以及半导体器件的2.5D/3D异构集成先进封装等领域的开发工作。任职国际薄膜学会执行委员会委员,并多次作为核心组委会成员,组织国际薄膜学术会议。发表国际期刊论文14余篇,出版1部学术论著章节,申请专利20余项,其中PCT专利5项。

魏秋平
16:50-17:10
魏秋平,中南大学材料科学与工程学院、粉末冶金国家重点实验室,教授,将出席金刚石/碳化硅热管理与微通道散热论坛,并分享《金刚石及其复合材料在高功率器件热管理领域的研究与应用进展》的主题报告。魏秋平,中英联合培养博士,中南大学材料科学与工程学院教授、博导,粉末冶金国家重点实验室固定人员,气相沉积技术与薄膜材料研究室负责人。先后入选“中国优秀创新创业导师”、“湖南省创新达人”、“南京市创业领军人才”、“长沙市高层次人才”、“长沙市高层次人才创新创业促进会理事”、“长沙市优秀发明人”、“中南大学升华育英人才”。长期从事功能薄膜、气相沉积技术与半导体材料研究,发表SCI论文100余篇(JCR1区60篇),获授权发明专利52项(含PCT专利8项),作为课题负责人或核心成员主持和参与国家“十三五”、“十四五”重点研发、国家自然科学基金、广东省“十三五”重点研发、湖南省高新技术产业科技创新引领计划等项目40余项,总经费达3350万元,与华为、蓝思科技、株洲欧科亿、深圳众诚达、深圳富吉等企业建立了长期紧密的合作关系。

孙方远
17:10-17:30
孙方远,北京科技大学副教授,昊远精测光电科技(上海)有限公司联合创始人,将出席金刚石/碳化硅热管理与微通道散热论坛,并分享《金刚石基异质界面热阻表征技术与多尺度导热测试解决方案》的主题报告。孙方远,北京科技大学副教授,昊远精测光电科技有限公司联合创始人,中国科学院青年创新促进会会员。主要研究方向微纳米材料及高导热材料热物性的理论及实验测量。承担了科技部国家重大科学仪器设备开发专项、中科院科研装备研制项目、JKW领域基金等,开发了用于微纳米尺度导热特性测量的双波长飞秒激光TDTR系统,授权发明专利10项。

周灿旭
17:30-17:50
周灿旭,苏州清煜半导体科技有限公司技术总监,将出席金刚石/碳化硅热管理与微通道散热论坛,并分享《散热新材料及工艺》方向的报告。周灿旭,中南大学博士、清华大学博士后。近20年新材料研发经验,多次参加国家和省市级材料技术攻关和研发项目,积累了丰富的研发和项目经验。博士后期间参与了国家自然科学基金、国防科工局民用航天项目以及北京市科技计划等项目,在课题论证、实验研究和工程示范等环节发挥核心作用,有力支撑了相关领域的技术攻关与成果转化。在半导体散热方向,制备了高硅铝的散热壳体,取代了传统的铜钼材料,并应用在微波封装雷达上面,实现了雷达封装的高可靠性、低成本的运行;同时优化了铝金刚石的制备工艺,成功制备出高导热、低成本、低热衰减的金刚石/SiC/铝复合材料,可广泛应用于CPU、GPU的散热。已发表学术论文近10篇,申请专利近10篇。

秦景霞
17:50-18:10
秦景霞,元素六亚洲战略业务总监,将出席金刚石/碳化硅热管理与微通道散热论坛,并分享《金刚石热管理解决方案》方向的报告。秦景霞,Element Six(元素六)亚洲战略业务总监,毕业于湖南大学机械设计制造及其自动化专业,深耕于金刚石,立方氮化硼,硬质合金等超硬材料的各种工业应用以及前沿应用十余年,立足先品牌平台,熟知相关产品的各类传统应用,前沿应用,及各行业发展的脉动趋势。
2026年4月17日 星期五

邬苏东
09:00-09:20

辛国庆
09:20-09:40
辛国庆,华中科技大学教授,将出席金刚石/碳化硅热管理与微通道散热论坛,并分享《金刚石/铜复合微通道散热》方向的报告。家脉冲强磁场科学中心,教授,博士生导师,国家高层次人才项目入选者。2019年和2011年分别获得山东大学化学专业学位、韩国成均馆大学化工专业硕士学位。2012年进入美国伦斯勒理工学院机械航空与核能学院攻读博士学位,并于2016年获得伦斯勒理工学院机械工程博士学位。2016年至2017年,在美国伦斯勒理工学院从事博士后研究。2017年至2019年就职于格罗方德半导体股份有限公司(GlobalFoundries,全球第二大半导体芯片生产商),职位为高级工程师,负责先进半导体芯片制程的优化和研发。2019年全职回国加入华中科技大学国家脉冲强磁场科学中心。

杨家乐
09:40-10:00

郭怀新
10:00-10:20
郭怀新,中国电子科技集团第五十五研究所研究员,将出席金刚石/碳化硅热管理与微通道散热论坛,并分享《金刚石在高功率器件散热中的应用》方向的报告。郭怀新,现任中国电子科技集团公司第五十五研究所正高级工程师(研究员),固态微波器件与电路全国重点实验室学术带头人,长期致力于解决第三代半导体器件热管理及其应用瓶颈,主持国家级科研项目20余项,发表科技论文70余篇,授权发明专利20余项。入选国家科技专家库成员,受聘于东南大学和哈尔滨工业大学专业学位博士研究生导师,兼任南京中电芯谷高频器件产业技术研究院有限公司的副总经理。荣获国家技术发明二等奖1项,省部级一等奖2项。

袁超
10:50-11:10
袁超,武汉大学研究员,将出席金刚石/碳化硅热管理与微通道散热论坛,并分享《泵浦-探测瞬态热反射技术在金刚石散热片和封装材料热分析中的应用》的主题报告。袁超,博士,武汉大学研究员,博导。长期致力于微纳界面热阻测试技术和超高分辨温度测试技术研究,打破欧、美在高分辨热检测领域的技术垄断。研发的测试技术已为中电科、九峰山实验室等20余家重点单位提供热检测服务,为多个基金项目提供第三方测试平台,牵头制定了测试技术标准,并推进热检测设备国产化。近年来,主持/结题多个国家级、省部级科研项目,并荣获湖北省自然科学二等奖(排第二)和省杰青、武汉英才人才称号。共发表SCI论文和英文专著50篇,论文总引用2000余次。

刘辉强
11:30-11:50
刘辉强,西南科技大学副教授,将出席金刚石/碳化硅热管理与微通道散热论坛,并分享报告《金刚石-石墨复合膜的液态小分子源制备与热/电学应用》。刘辉强,副教授、硕士生导师,西南科技大学碳基功能薄膜材料课题组组员,长期从事功能金刚石碳基材料的制备及热、电性能研究工作,近年来在微纳米金刚石薄膜材料、金刚石-石墨复合材料制备及其热管理应用领域做了系统性工作。主持或主研国、省级科研项目10余项,以第一作者或通讯作者身份在Advanced Optical Materials、Diamond & Related Materials、Small、Applied Physics Letters、Environmental Science & Technology、Separation & Purification Technology、Chemical Communications等学术刊物发表论文20余篇,参与出版英文学术专著1部、获授权发明/实用新型专利5项。

尹利君
11:50-12:10
上海征世科技股份有限公司/联合实验室首席专家,将出席金刚石/碳化硅热管理与微通道散热论坛,并分享报告《金刚石半导体材料和电子器件校企融合技术开发与产业化》。1988年毕业于武汉理工大学无机非金属材料专业,研究生学历,博士学位。2001入职中材人工晶体研究院有限公司所属单位,2002年国家经贸委授予教授级高级工程师技术职务资格,从事人工晶体与功能材料研发和产业化开发工作,任职高级研发总师。2025年入职上海征世科技股份有限公司,任职联合实验室首席专家。承担多项国家和省部级科研项目,获得部级奖励数项。社会兼职科技部国家重点项目评审专家,北京市科技评审专家,交流多省市科技评审专家。
组织机构
邀您加入未来半导体产业朋友圈
会议时间:2026年4月16-17日
会议地址:江苏・苏州尹山湖希尔顿酒店(吴中区郭巷街道环湖路1688号)
主办单位:Flink启明产链、苏州晶和半导体科技有限公司
协办单位:国家第三代半导体技术创新中心(苏州)
会议主席:梁剑波,国家第三代半导体技术创新中心(苏州)首席科学家
鸣谢单位:

支持媒体:热管理实验室、宽禁带半导体技术创新联盟、新材料在线、红外薄膜与晶体、亚洲氧化镓联盟、New Material+New Power、TD散热应用技术
大会日程安排

住宿
协议酒店
会议地点:苏州尹山湖希尔顿酒店
酒店地址:苏州市吴中区郭巷街道环湖路1688号
(会议期间,酒店房间紧张,请提前联系组委会预订,享受协议价)

联系方式
如何参与?

报名参会
扫码报名参会及咨询参会事项

点击阅读原文,报名参加“2026(第二届)未来半导体产业创新大会”
