
引言
现金就是企业经营发展的子弹,如何获取资金并有效利用是所有老板们必修的课题,无论是个体户,初创企业,还是小微企业,亦或是行业龙头,在中国,企业的每一处经营痕迹,都可以成为融资的钥匙,纳税、票据、流水、中标书、货物、信用、无形资产、股份等等要素都可以成为您获取资金的途径,在市场都有与之匹配的产品。

国内融资体系

第一部分:按筹资理论分类(基础框架)
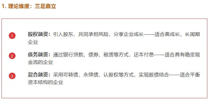
1.股权筹资(权益性融资)

2.债务筹资(债券型融资)

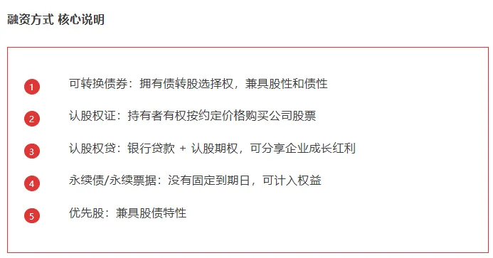
3.衍生工具筹资(混合型融资)

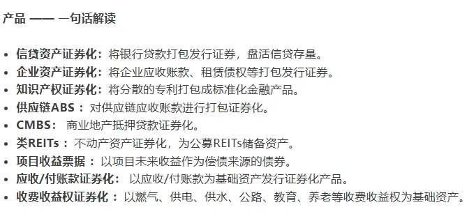
4.资产证券化(盘活存量)

第二部分:按业务场景分类(实操维度)
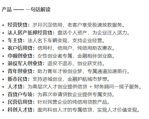
1.经营数据融资(轻资产重流水)

2.实物资产融资(重资产高周转)

3.“政府/资质”融资(轻资产强背书)

4.凭“核心企业”融资(供应链金融全覆盖)








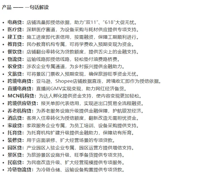
5.凭“特定场景”融资(垂直行业全覆盖)

6.凭“外贸/跨境”融资(外向型经济全覆盖)

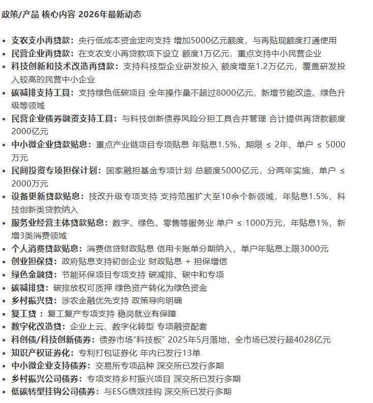
7.凭“政策红利”融资(财政+金融联动)

8.凭“信用与身份”融资(专项客群全覆盖)

9.凭“数字化/新业态”融资(创新赛道前沿探索)

10.凭“专项资质/荣誉”融资(高含金量品牌价值)

11.凭“特殊时期/紧急需求”融资(应急周转生命线)

12.凭“政府项目/特许经营”融资(长期稳定未来收益)

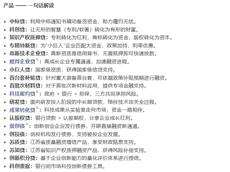
13.凭“债务资本市场”融资(直接融资债券全覆盖)

14.凭“保函/担保”融资(增信工具轻保证金)

15.凭“投贷联动/耐心资本”融资(股债结合创新模式)

16、凭“保险增信”融资(风险缓释敢贷愿贷)

17、凭“资产证券化”融资(盘活存量未来变现)

18、凭“供应链平台”融资(数字赋能生态闭环)

19、凭“并购重组”融资(产业整合做大做强)

第三部分:按企业生命周期分类(全阶段覆盖)
可用融资产品

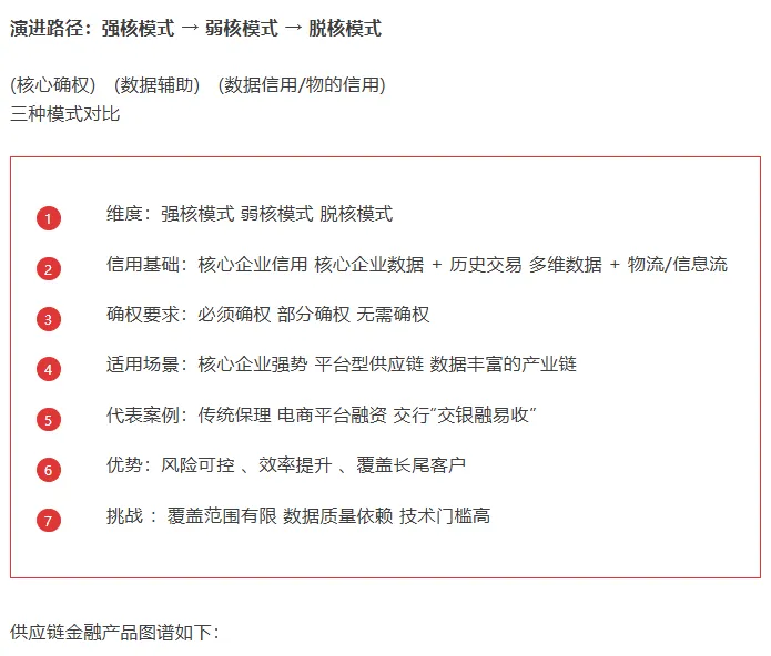
从“强核”到“脱核”的演进



第六部分:中国企业融资的三大底层逻辑





宁夏法丽哈投资深耕行业十余年,以诚为本,累计服务客户超5000家,点击下方名片联系我们,为您提供专业的个性化融资,债务优化咨询服务。
END
素材来源:来源于网络,如有侵权请联系我们删除
编辑校对:宁夏法丽哈


