中投顾问诚意出品点上方蓝字关注
(一)变压器行业区域分布总体格局与现状特点
中国变压器行业经过数十年的发展,已从分散布局走向集聚发展,形成了特点鲜明、优势互补的多个区域性产业集群。当前,行业格局并非简单的“东强西弱”,而是依据产业链环节、技术能级和市场定位,形成了华东研发与高端制造、华南出口与系统集成、中西部规模化生产与材料供应的立体化分布态势。行业整体正朝着智能化、绿色化、高端化方向快速演进,以适配新型电力系统建设、全球能源转型以及“双碳”目标的战略需求。
1、区域分布核心特征:多极驱动,链式协同
长三角及华东地区(技术策源地与高端制造极):以上海、江苏、浙江为核心,依托深厚的工业基础、人才优势与资本活力,聚焦于特高压、柔性直流、智能化变压器等高端技术研发与总装集成。该区域吸引了如正泰集团等龙头企业设立高端制造基地,并致力于向“微笑曲线”两端的研发设计与品牌服务延伸。
珠三角及华南地区(系统集成与应用创新极):以广东佛山、深圳等地为代表,凭借在电子信息、智能制造领域的全球竞争力,强力推动变压器与新型电力系统装备、数字能源、智能运维的深度融合。该区域产业集群生态活跃,擅长快速响应风电、光伏、数据中心等新兴市场的定制化需求。
中西部特色产业集群(规模化基地与材料保障极):在江西、湖南、湖北、新疆等地,形成了多个以传统优势或资源禀赋为基础的特色集群。例如,江西崇仁被誉为“机电之都”,其中低压变压器全国市场占有率稳居前三,形成了从核心部件到整机的完整产业链,本地配套率超过70%。新疆依托特变电工等本土巨头,在特高压输电设备领域具有全球影响力。这些区域的核心优势在于规模制造、成本控制及上游材料(如硅钢)的协同发展。
2、行业发展核心驱动力与趋势
市场驱动:国内电网持续投资(预计国家电网、南方电网2025年总投资超8250亿元)、新能源强配储能、数据中心算力爆发及海外电网升级换代,共同构成了强劲的市场需求。
技术驱动:“5G+工业互联网”智能化改造、环保型绝缘材料(如天然酯绝缘油)应用、提升能效与降低损耗,成为企业竞争和区域产业升级的关键。
政策驱动:从中央的“双碳”目标、设备更新行动,到地方专项产业政策(如浙江江山、湖南娄底),多层次的政策体系正引导产业向绿色、智能、高端方向跨越式发展。
(二)区域政府产业发展及精准招商策略:基于优势的靶向匹配
成功的产业招商在于精准识别自身在变压器全产业链中的最优位置,并据此对接能强化自身长板或补齐关键短板的企业与环节。以下针对三类最具代表性的区域类型,提出差异化招商策略与目标企业匹配方案。
(1)中西部特色产业集聚区:巩固制造优势,迈向“集群2.0”
以江西崇仁、浙江江山、湖南娄底为代表的地区,已具备坚实的变压器制造基础与产业集群雏形。其招商核心策略应是“强化链主,补链强链,推动价值攀升”,从成本优势导向转向技术与生态优势导向。
招商重点方向:
引入与培育“链主”企业:支持本地龙头通过并购、合作升级为具备系统解决方案能力的“链主”,或吸引全国性龙头企业来此设立区域性制造与研发基地,提升整个集群的能级与话语权。
补强关键材料与核心部件环节:针对硅钢片、特种线缆、高端绝缘材料、智能组件(如在线监测装置)等依赖外购的环节进行定向招商,提升产业链自主可控水平与协同效率。
发展制造服务业:引进和培育工业设计、检验检测、远程运维、供应链金融等生产性服务机构,推动产业从单纯制造向“制造+服务”转型。
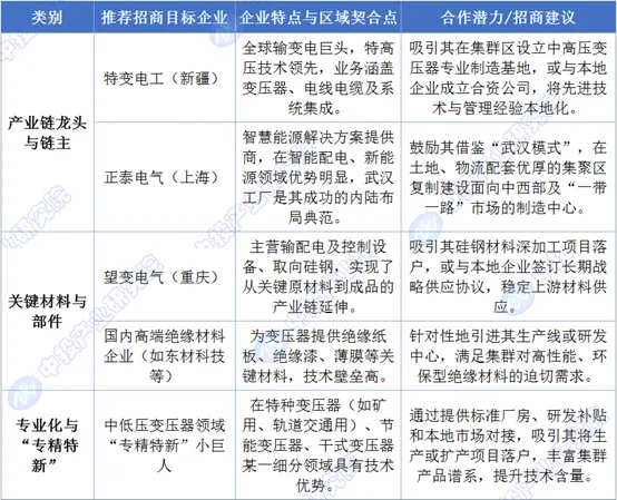
这类区域应重点吸引以下几类企业,以巩固制造根本,同时攀登价值链。
图表:特色产业集聚区适宜招引的目标企业清单推荐

资料来源:中投顾问产业招商大脑
更多企业评估分析,请见中投顾问产业招商大脑(可申请试用)
(2)长三角及高端制造基地:引领技术突破,布局未来产业
以上海、江苏、浙江及湖北武汉等高端制造基地为代表,其优势在于人才、资本、区位和工业体系。策略应是“聚焦尖端,生态赋能,定义产业未来”。
招商重点方向:
攻坚“卡脖子”技术与前沿产品:集中资源引进和培育在柔性直流输电换流阀、超高压直流套管、电力电子变压器、高温超导变压器等前沿领域有布局的企业和研发机构。
打造国家级研发与验证平台:联合高校、科研院所及龙头企业,共建涵盖电磁仿真、绝缘验证、可靠性测试的公共研发服务平台和认证中心,降低区域整体创新成本与风险。
推动“变压器+”跨界融合:鼓励变压器企业与数字化企业(工业互联网、AI)、新材料企业合作,开发具备状态自感知、故障自诊断、协同决策能力的真正意义上的“智能变压器”。
此类区域的目标是占据产业制高点,招商对象应具有显著的技术引领性或生态主导性。
图表:长三角及高端制造基地适宜招引的目标企业清单推荐

资料来源:中投顾问产业招商大脑
更多企业评估分析,请见中投顾问产业招商大脑(可申请试用)
(3)珠三角及系统集成创新区:赋能场景应用,打造世界级产业集群
以广东佛山等地为代表的区域,其核心优势是背靠全球最大、最活跃的新能源与电子信息应用市场,以及极其灵活的制造生态。策略应是“以场景引技术,以集成促制造,构建开放生态”。
招商重点方向:
围绕场景需求进行“链式招商”:针对海上风电、大型数据中心、整县光伏、零碳园区等具体应用场景,不仅招引变压器企业,更应打包招引与之配套的储能变流器(PCS)、智能开关柜、能源管理系统(EMS)等企业,形成“场景解决方案包”。
吸引总部与研发功能入驻:利用区位和营商环境优势,吸引企业将营销总部、国际业务总部、用户侧产品研发中心落户,成为企业面向全球市场和新兴应用的“前沿哨所”。
布局循环经济与再制造:引进如南方电网电力物资循环利用基地这类项目,发展变压器的绿色再制造、智能诊断与退役回收产业,完善全生命周期产业生态。
该区域的招商应紧扣应用与集成,目标企业需具备强大的市场洞察力和快速产品化能力。
图表:珠三角及系统集成创新区适宜招引的目标企业清单

资料来源:中投顾问产业招商大脑
更多企业评估分析,请见中投顾问产业招商大脑(可申请试用)
(三)政府精准招商策略建议:基于禀赋与阶段的差异化路径
中国变压器产业的区域格局清晰,发展路径各异。地方政府在制定招商策略时,必须摒弃“大而全”的思维,进行深刻的自我剖析和精准的产业定位:
对于中西部产业集群,首要任务是做强存量、补齐短板,通过引入链主和关键材料企业,将成本优势转化为供应链效率与质量优势。
对于长三角及高端基地,核心使命是引领创新、定义标准,通过搭建高能级平台和引入尖端项目,解决产业长期发展的根本性技术问题。
对于珠三角及创新区,最大机遇在于拥抱场景、生态致胜,利用市场需求快速迭代的优势,成为新技术、新方案的首选试验场和推广中心。
无论哪类区域,招商工作都应从“政策优惠竞赛”转向“产业生态构建竞赛”,最终在新型电力系统建设的宏大叙事中,找到并巩固自身不可替代的产业坐标。
END
原创声明:本文版权为深圳市中投顾问股份有限公司所有,如需转载,来源请注明“中投顾问”。
更多本行业研究内容请点击《变压器行业企业扩产需求评估与政府精准招商策略建议报告》跳转阅读,或联系
客服


COOPERATIVE CONTACT
合作联系
电话
400 008 1522
0755-82571522
邮箱
faxingbu@ocn.com.cn

中投顾问,中国领先的产业研究和战略咨询机构!
中投顾问成立20多年来,一直聚焦在“产业”领域,专注于产业研究、产业规划、产业招商及产业投资咨询服务。
是国内唯一一家既有深厚的产业研究背景,又只专注于产业投资与产业发展服务的专业公司。
中投顾问长期跟踪22个重点行业、81个细分行业,在全国首发超过500份新领域行业研究报告,每年发布和更新超过1000份各行业研究报告。
中投顾问构建了产业发展五力模型(即政策-企业-资本-技术-用户)创新“市场机会矩阵”、“投资决策矩阵”和“投资时机曲线”等研究工具。
自建“中投产业大数据”,并覆盖指标达到150万多个,数据累计1.5亿量级。
累计服务客户20万家,中国企业500强80%以上都是我们研究产品用户。
