
2024年中国车企数字化转型趋势系列报告之供应链数字化篇
平台动态 | 《汽车企业数字化转型路线图》正式发布!
一、汽车行业数字化转型,干货满满!
(数字化中之杰)
从作为数字化技术需求方的汽车行业来看,数字化技术贯穿汽车行业的制造、生产、营销、管理、运维以及后服务等各环节,同时从汽车生产制造端的数字化转型来看,其目的是为实现柔性制造、智能化研发与生产、降本增效以及解决行业转型面临的挑战等应用。
在中国汽车行业的制造端进一步加快引入数字化技术的背景下,本报告将对整体的市场现状、核心技术、驱动因素与未来发展趋势进行研究与分析。数字化技术是实现汽车行业中的生产制造环节数字化转型的基础,其在工业网络的赋能下,可助力汽车制造商实现精细化生产。数字化技术作为实现汽车行业中的生产制造环节数字化转型与满足其环节中多样化与定制化的需求的基础,其架构主要包括设备层、控制层、操作层、生产层与企业层,其中企业层中包括对汽车产品生产制造的各环节与流程进行统一监控、管控的企业资源管理、数字化工艺管理、采购管理、质量管理等系统。在工业网络的赋能下,汽车制造环节的生产执行端与库存管理端的数据可与企业层的数据进行互联互通,汽车生产现场的实时数据从而可应用于其他系统进行协同,以优化汽车生产过程与信息传输效率。同时,从设备层到生产层中各环节的数据具备较高的分析价值,经过采集、清洗以及分析后的数据可助力汽车制造商实现精细化生产。汽车行业作为涵盖大数据分析、物联网、云计算等技术的数字化技术关键应用场景,其制造、生产、营销、管理、运维以及后服务等各环节均存在数字化转型需求。目前,汽车行业的数字化主要集中在四个维度,即数字化生产、数字化营销、数字化研发与数字化服务。以下为按汽车数字化维度所进行的分类。数字化生产:通过物联网、AI、VR等技术,优化生产排期、物流管理、能耗管理、安全管理、质量检测等汽车制造环节。数字化营销:丰富用户购车路径中的数字接触点,搭建线上线下协同的营销体系,以更低成本更高效获取用户。数字化研发:通过融合软件、硬件开发,实现“软件定义汽车”;另外通过研发过程、研发知识、研发工具等数字化,实现企业内外部的协同研发,速断新车迭代周期。数字化服务:通过数字化平台,提升用户购车、用车的全过程的服务体系。未来,服务体验的重要性将超越车本身的驾驶体验。从作为数字化技术需求方的汽车行业来看,数字化技术贯穿汽车行业的制造、生产、营销、管理、运维以及后服务等各环节,同时从汽车生产制造端的数字化转型来看,其目的是为实现柔性制造、智能化研发与生产、降本增效以及解决行业转型面临的挑战等应用。柔性化生产:具备柔性化生产能力的车企的各车间可分别完成自动化装配、传输、监控等环节,同时汽车零配件可按订单和排产顺序分拣至各生产线,助力车企产线同时装配超10种不同类别的车型,在降低生产成本的同时满足汽车客户的多样化需求。车企可在原有的生产模式下对过去的排产历史记录进行分析,车企可在建立柔性化的生产经验模型的同时实现低成本、周期较短的生产计划解决方案。需求较大:汽车行业作为涵盖大数据分析、物联网、云计算等技术的数字化技术关键应用场景,其制造、生产、营销、管理、运维以及后服务等各环节均存在数字化转型需求。技术要求高:要实现汽车数字转型,工业机器人、工业软件、虚拟仿真与数字孪生等关键技术必不可少。应用于汽车领域的工业机器人主要可实现数据收集与上传以及执行工作指令等功能,同时可赋能汽车制造中的冲压、涂装、总装等环节,可实现5-7个操作工人的替代,是车企实现降低人工成本的关键技术之一。工业软件按照业务分类主要可分为生产控制软件、研发设计软件、嵌入式软件以及信息管理软件,可赋能汽车制造的交货周期、车型调整等环节,从而实现汽车的智能制造。汽车生产车间的操作人员可使用仿真软件或数字孪生技术对生产规划过程进行建模分析,在减少调试与变更周期的同时优化成本控制。系统集成能力欠缺:在数字化转型热潮推动下,中国智能制造需求逐渐提升,其市场规模呈现连续扩张趋势,但其总体由于相关核心技术壁垒高(高端智能制造装备、嵌入式软件技术、数字化关键技术或核心部件的进口率较高)、人才缺失,导致其解决方案的供给能力不足,此外,提供数字化转型的中国本土企业或智能制造系统的集成商规模较小,将阻碍车企数字化转型速度。软硬件结合的统一性较低:数字化转型过程中的软硬件的统一性与信息字段的标准性尤为重要。随着中国自动化技术水平的不断提高,应用于汽车制造领域的自动化设备数量也逐渐提升,如自动化流水线、自动化物流、自动化组装等技术的应用已较成熟,但由于其存在部分网络的接口规划与部署不统一、软硬件结合的统一性较低以及少量信息字段命名不规范等因素,导致汽车生产制造中存在信息孤岛,因此数字化转型过程中的软硬件的统一性与信息字段的标准性尤为重要。二、汽车产业数字化变革的难点与破局
(原创 李永钧 重庆汽车工程学会)
在新一轮科技革命和产业革命的驱动下,汽车产业由传统制造领域走向数字化变革已是大势所趋。企业的转型升级让行业场景变得更加多元与复杂,而数字化又是一个涉及面广、过程繁复的系统工程。本文基于实时技术在汽车行业的应用角度,剖析车企数字化变革中的痛点难点,意在为汽车行业数字化破局路径增加一个参照视野。当前,汽车行业正面临一个高度竞争、瞬息万变的市场现况,处在各种新技术变革的交汇点,AI、大数据、云计算、IoT等技术正在深入改变汽车和出行领域。数据是真正能帮助企业保持竞争力的核心,数字化既是手段,也是过程,更是系统,数字经济已经成为汽车经济增长的新引擎。在这样的背景下,越来越多车企纷纷拥抱数字化,数字化转型升级也在不断加速。1.1 数字化转型三个阶段
在汽车企业数字化转型中,可分为三个阶段:一是局部数字化,对企业数据进行线上管理,包含基础数据整理、数据查询及报表生成,为企业基础软件;二是全局可视化,通过企业基础软件加上数据仓库,搭建可视化工作平台,提高数据分析与报告的产出效率,深度开发数据价值;三是分析智能化,利用数字技术进行数据挖掘与AI模型训练,进行智能数据分析,从而提升业务效率,并可支持指导企业制定相关政策。
1.2 车企数字化转型方式
数字经济时代已全面到来,汽车企业只有顺势而为,通过数字化转型,才能拥有应对数字化时代颠覆性挑战的强大竞争力。国有汽车企业作为我国汽车产业的主力军,高度重视数字化转型发展,亟需寻找切实可行的数字化落地方案。民企也在积极拥抱数字变革。
位于重庆仙桃数据谷的长安汽车全球软件中心,是首家国有大型车企设立的独立软件公司,计划导入1000人规模的研发队伍从战略布局可看出,大多数汽车企业通过自主构建数字化中心、成立独立软件子公司或与软件公司达成战略合作协议、联合第三方平台企业成立汽车创新技术中心等方式,巩固和落实企业整体数字化转型战略。如果把数字化之路比喻成红军进行的两万五千里长征,汽车业在这方面才刚起步,还未走出起点。在这个过程中,如果要给各类车企的数字化推进情况排座次,从高到低则依次是造车新势力、头部民营车企以及包括传统国企和合资企业在内的传统车企。
1.3 行业数字化转型趋势
数字化转型浪潮驱动汽车行业生产和商业模式朝电动化、智能化、网联化方向巨变,产业链更具协同性、开放性、共享性。汽车企业逐渐超越单一技术创新视角,推动5G、大数据、物联网、人工智能、工业机器人等多种数字技术集群式创新突破,不断渗透到汽车行业的各个环节,与产业链全链深度融合,催生全新的共享开放汽车产业生态。
汽车行业面临从驱动动力、控制方式、产品形态到运行管理的全方位颠覆性变革,通过推动知识、技术、数据等生产要素高效流动,带动汽车产业数字化的不同市场主体围绕消费者的生产生活需求,进行有效开发和应用,多方主体发挥各自所长优势互补,在价值共创的过程中解决能源革命和数字革命融合发展的关键问题,实现汽车革命、能源革命和数字革命协同创新绿色发展。
1.4 营销数字化成必然选择
近几年,国内新车销量增速放缓,中国汽车市场由增量转入存量阶段,随着互联网的发展,传统营销方式已无法触达到用户。在这样的背景下,各车企开始探索销量“第二增长曲线”,将目光转向数字营销,实施营销数字化变革成为汽车厂商的必然选择。
另外,长期以来,由于传统车企与用户端一直处于割裂状态,造成了汽车产品与用户需求产生了认知差距,如何有效提升车企与用户间的互动与沟通成了行业关注的重要议题。车企提出了多元化的营销手段、丰富的营销渠道、交互的营销方式、顺畅的信息互换等诉求,催生了汽车数字化营销的出现。
此外,新能源汽车的大力发展使得主力消费群体发生变化,整个行业的销售模式也随之改变,个性化定制、在线预定的直销模式成为行业发展的新趋势。目前线上营销投入不断增加,市场前景乐观,而数字化程度较成熟的车企,对营销方式的创新提出更高要求。目前,汽车行业数字化转型在产业数字化、数字产业化、数据价值化方面均有实践探索,具体特征如下:2.1 产业数字化
现阶段,汽车行业在研发、生产、营销、服务等环节的数字化发展有长足进步,处于稳步发展阶段。
其一,研发数字化:研发数字化推动缩短研发周期、降低研发成本、提升研发效率,主要体现在研发工具升级、底层设施完善、研发方式协同三大方面。当前车企不断升级CAD、CAE、CAM、逆向设计系统等开发工具,并加强底层算力基础设施建设,满足仿真技术深度应用催生的算力需求暴增。同时,探索搭建行业生态协同研发平台,以众创、众包、众筹、众测等方式,推进跨团队、跨价值链、跨生态协同研发。
其二,生产数字化:生产数字化利用数字技术打通汽车生产制造全流程,确保制造环节可控可追溯,提升生产线效率,节约生产成本。汽车生产制造正经历从自动化、数字化走向智能化。数控机床、工业机器人、AGV等数字装备应用率进一步提升,生产执行系统(MES)迭代升级助力生产制造智能决策更加精准,数字孪生仿真工厂应用孪生技术提前模拟一切生产可能性,解决生产不确定性问题。
其三,营销数字化:营销数字化助力进一步了解用户需求,实现用户细分和流量激活,精准触达用户,提高营销效率。数字营销平台和汽车新零售体系成为营销数字化的两大战略抓手。一方面,车企围绕汽车消费全生命周期建立和完善全域触点、全域ID、全域智能的数字营销平台;另一方面,越来越多车企推出新零售品牌和众多APP,开设品牌体验中心,利用大数据技术提供全新的线上+线下+服务体系。
其四,服务数字化:服务数字化利用数字化方式在汽车使用和流通环节,为用户提供个性化服务,提升用户感知,增加用户粘性,使车企与用户成为长期伙伴关系。车企“以用户为中心”搭建汽车全生命周期的管家式服务,围绕“看车—选车—买车—用车”,深化用户运营体系建设。购车数字化、车险数字化、维保数字化、停车数字化,以及车内生活数字化等各方面服务数字化不断推进。
2.2 数字产业化
现阶段,汽车行业在智能化产品攻关、智能网联布局、数字新型基础设施建设方面有进一步探索,处于战略布局阶段。
其一,智能化产品攻关:汽车行业内外协同,持续增强智能网关、座舱电子、座舱内饰等汽车智能化产品的研发生产能力。成立独立子公司及专业研发部门,长期深耕芯片、智能软件等技术,面向自有汽车品牌开发应用自研智能化产品。积极与互联网科技公司开展合作,依托互联网科技公司数字技术优势,攻克智能化产品关键技术。
2022年11月,上汽红岩&友道智途5G+L4级智能重卡,获全球首张智能网联汽车示范运营牌照
其二,智能网联布局:持续深化车联网战略布局。一方面,聚焦智能技术、智能生态、智能交通等领域,围绕高性能传感器、域控制器、计算平台、自动驾驶系统、高精度地图等重点产品布局全产业链。另一方面,传统整机厂商向智能移动出行服务提供商转型,开发城市级智能交通解决方案、移动出行云服务平台解决方案等。
其三:数字新型基础设施建设:行业抢抓新基建及电动汽车带来的政策机遇窗口期,加快充电桩建设和相关产业布局。与第三方充电平台合作是车企进军充电桩市场的主要方式,依托第三方充电平台领先的充电软硬件配套设施,拓展充电服务触角。部分车企为了提升服务质量和品牌形象,自建自营超级充电站打造品牌充电服务体系。另外,车企也积极自研或合作研发汽车电力、充电相关技术,推动充电技术更好适应车端需求。
2.3 数据价值化
现阶段,汽车行业在数据服务、数据治理方面有进一步发展,处于积极探索阶段。
其一,数据服务价值化:汽车行业智能软硬件设施迭代升级,相关数据呈指数级增长。车企一方面立足部门管理和生产效率提升,挖掘数据在优化工艺流程、识别设备缺陷、分析用户行为等方面的价值;另一方面立足于更好的服务用户,不断拓展道路救援、被盗车辆找回、预测性诊断分析等汽车后服务市场,创新增值服务。
其二,数据治理制度化:数据价值被深入挖掘,数据安全风险持续上升,车企对数据的重视程度也在不断提升,并积极推动数据治理制度化,以期更好发挥数据价值。企业内部建立业务驱动的数据治理架构、数据管理组织和管理体系,设立内部的数据治理部,制订统一数据标准,形成数据流通相关流程及数据安全事故处理制度等。然而,汽车企业从传统化向数字化转型过程并非一帆风顺,反而会受困于传统的IT管理模式,面临难点,导致多重挑战,归类为五大方面。3.1 整体数字化进程落后
与欧美等国家相比,我国汽车制造业发展起步较晚,整体数字化进程落后。
汽车行业是典型的大型离散行业,具有供应链高度分散、生产工艺复杂、产品结构精密等特征,当前发展存在研发设计周期长、供应链管理低效、下游需求数据碎片化、无法满足服务要求高端化等诸多行业痛点。同时汽车消费者数字消费个性化需求日益增长,需要产品研发、生产、采购、售后服务等业务流程的全生命周期数据关联交互,设计端、生产端、供应链端、销售端、售后服务端的数据横向集成困难。
3.2 缺失平台应用及自研开发能力
“数字化转型”是利用数字化技术,如云计算、大数据、人工智能、数据治理、物联网、区块链等技术和能力,因此需要一个技术平台来融合各方面的技术和能力,比如企业大数据平台、数据中台、数据治理平台来承载数字化技术和能力,来支撑车企各类业务、数据方面的需求。然而,困于传统的IT管理模式:目前很多车企缺失平台应用的自研开发能力,主要以采购商业套件为主,且车企配备的IT运维人员数量很少,大量依赖于外包和外协,这些因素都导致汽车企业在数字化转型过程中面临困难。例如,从车联网到智能出行,车企应用了各种新系统,但却依然无法准确把握用户体验;即便在系统上新后,如何保障这些新系统的性能,也成为困扰车企的难题。
3.3 项目预算不足、人员储备不足
目前,不少车企数字化转型项目由于没有统筹规划,无法按照整体估算和分期投入进行评估。同时管理层有些会将数字化转型项目对标于BI数据分析项目,要求周期短、见效快。由于受限于项目预算、项目成果又无法短期见效,最终导致数字化转型效果不佳。
另外,数字化转型需要用到很多技术和能力,比如云计算、大数据、人工智能、数据治理、物联网、区块链等,对汽车企业人才需求多要求高,需要一专多能,这样的人才在互联网公司都是香饽饽、高薪岗位,作为车企若要招聘到、培养出、挽留住这些人才也需要极高的成本,并且需要创造对应的环境和岗位与之匹配。
此外,汽车行业竞争激烈、业务变化迅速,导致汽车行业缺乏对应标准规范,缺乏车企数据标准、安全管理规范,即便有也在不断的更迭中。
3.4 没有成熟商业模式
通过对汽车行业的调研和分析得知,目前汽车行业在数字化业务方面,处于探索阶段。虽然部分领先企业已经开展了一些数字化业务,但尚未形成成熟的商业模式,盈利情况不佳。作为重资产、长生态链的离散型生产,在客户需求导向模式的冲击下,汽车行业的业务数字化程度乃至信息化程度不高,数据普遍面临着业务数据分散建设、数据资源多头管理、数据全生命周期管理不完整等问题,行业整体推进程度不高。
3.5 原有IT系统未发挥应有价值
虽然众多车企都通过应用新系统来应对数字化转型,但企业原来建立的IT系统也不能就此束之高阁。现实情况是,很多汽车企业配备的IT系统大部分都来自外采,质量参差不齐;而且,车企也没有对这些系统软件及时进行升级,所以就算出现了问题也无法得到及时解决;最后,系统与系统之间的沟通性很差,IT环境面临系统固化的问题。
3.6 数字营销存在痛点
传统车企在营销数字化方面,存在营销活动客户转化率低、客户售后体验无法保证等痛点。一是客户画像:线上人群特征丰富且需求多样,但行业内尚未形成有效的客户洞察方法论,无法形成精准的客户画像。二是数据运营:海量用户数据存在于经销商,难以反哺主机厂进行决策。未来,打通车主生命周期各阶段的数据链路、挖掘车主价值,是大部分传统主机厂营销端的重要课题。三是系统基建:传统主机厂信息系统架构旧且分散,存在数据孤岛,各类系统的基础设施建设也亟待升级。纵观整个中国汽车市场,此刻正处急需转型升级的历史关口,由数字化带来的新一轮洗牌和集中度提升已经开始。数字化不是选择题,而是“生存题”,数字化转型不是做不做的问题,而是如何做的问题。汽车产业是我国战略性、支柱性产业,汽车行业数字化转型是一个系统性工程,需要国家整体谋划、地方重点推动、企业持续投入,共同促进行业数字化高质量发展。4.1 国家整体谋划
国家应针对汽车业加强谋划,破除行业数字化转型共性、关键壁垒。建议国家加快制定汽车行业数字化转型指导意见与相关政策措施。构建引导性框架思路,完善产业链各环节数字化标准,引导市场行为规范化,加快推动车联网、自动安全及辅助驾驶等相关方面的技术法规和标准制定。加快制定汽车行业工业资源数据、通信协议、系统接口、业务架构、系统架构等标准规范,支撑车企内外部数据资源共享整合。强化全国在高端工业软件、仿真软件、高端数控系统、智能机器人等数字化技术资源合作,推进数字化技术联合攻关突破,赋能汽车行业数字化转型。
4.2 地方重点推动
地方政府应强化政策支持、平台服务、示范引导、人才培养等。各地方应该结合本地优势与产业基础,聚焦关键领域和重点环节,进一步完善相关政策措施。充分利用龙头企业技术、人才、设备、场地、信息等资源优势,推动搭建汽车行业级工业互联网平台。积极开展智能汽车和智能出行的示范运用,为未来智能汽车安全运行、交通管理应用服务等方面提供支撑。实施具有“信息化、数字化、网络化”等特征的智能化技术改造项目,支持开展“智能车间”“数字工厂”“无人工厂”评优评级,在行业领域内形成一批具有引领、示范效应的企业与项目。鼓励制造业企业、数字化企业与地方院校建立长期合作机制,联合培养相关实用型、复合型人才。
2022年,赛力斯汽车获评2022年智能制造标杆企业,也是新能源汽车行业中唯一一家获评企业4.3 企业持续投入
企业是数字化转型的最终落脚点,应制定持续性的数字化发展规划,有步骤分阶段数字化转型。车企应强化数字化顶层设计,制定全面的、系统的、持续的战略规划,做好顶层架构和路线图设计,明确转型目标与路径。积极参与搭建汽车行业数字化服务平台,整合上下游企业,构建基于平台的数据共享机制,实现供需信息、制造资源、创业创新资源的汇聚。龙头企业应发挥资本和人才优势,在智能化产品、智能网联技术、新基建等方面贡献更大力量,同时探索行业数字化生态协同发展路径。中小企业应积极围绕汽车全生命周期推动各流程数字化转型,加快实施“上云上平台”行动,拓展“以人为中心”后服务市场,稳步推进数字化转型工作。目前,汽车产业正站在百年不遇之大变局的十字路口,数字化以迅雷之势全方位渗入汽车产业链的上中下游,当仁不让地成为汽车业炙手可热的关键词,甚至不谈数字化的车企被视为没有未来。如今,作为汽车业新四化的基础,没有一家车企敢忽视数字化,数字化对于车企而言不是锦上添花,而是关乎生死,将倒逼汽车企业加速转型与创新,以应对时代的新挑战。
尽管数字化变革这条路还十分漫长,但上汽、长安等龙头车企已给出不少操作性强的举措,有助于中小车企规避规模小、成本高、底子薄等劣势,让数字化转型稳扎稳打地为企业发展提供助力。汽车企业务必大胆假设,小心求证,为转型成为一家真正的数字化车企而不停探索,并寻找到新的破局之路。
(原载《西南汽车信息》2023年2期)
三、2024年中国车企数字化转型趋势系列报告之供应链数字化篇
(原创 艾小妹 艾瑞咨询)
供应链数字化丨研究报告
中国汽车行业经过60余年发展,形成了绵密的分工机制并深度融入全球化进程;同时也导致了部分关键环节,一发不可牵,牵之动全身。由于新冠疫情、芯片短缺、地缘政治变迁等多因素的交织,中国汽车供应链的变革突如其来,导致供应链出现多处“卡点”、“堵点”和“断点”,并脱离了多数应急手段的干预范围。与此同时,全球汽车行业正在向智能化、新能源快速发展,消费者需求快速变革,企业之间竞争逐渐白热化,软硬件的集成正在成为兵家必争之地。如今,社会发展已恢复常态。企业的发展不仅仅依赖市场与用户,更加指向了供应链的制约,而供应链韧性成为行业亟需建立的关键能力。由于上述因素,本报告中的供应链数字化,不仅面向数字化技术层面,更多的希望在产业垂直整合、企业发展战略、管理和体系变革层面搭建认知体系,展望VUCA时代下的整零生态。危机时代下,英雄企业的迸发与传统企业的势微并行不悖近5年来,随着汽车行业的电动化、智能化变革,虽然头部企业持续霸榜,但各国头部供应商数量也产生显著变化。美国和德国供应商在全球TOP100中的数量分别由2019年的25家和20家,降至2023年的18家和15家;中国和韩国供应商由2019年的7家和6家,分别增长至2023年的13家和11家,以电池和汽车电子为代表的企业构成了增长的主要来源。同时,在营收涨幅最高的10家企业中,4家来自中国;在营收跌幅最高的10家企业中,6家来自日本,体现出在全球汽车产业分工的背景下,供应链利润结构正在悄然发生转移。中国企业持续提升,与中国引领本次新能源、智能化变革步调保持一致中国汽车零部件出口快速增长,核心零部件的大面积国产替代仍存空间得益于全球汽车产业链的一体化,中国汽车零部件出口金额在震荡中总体呈现增长态势,进出口贸易总体呈现贸易顺差,并逐渐扩大。随着我国汽车零部件质量体系的完善,和新能源方向领先地位的不断加深,中国零部件企业在国际环境下的竞争力逐渐走强,出口方面仍有较大潜力。但在全球市场,我国汽车零部件品牌认知度较弱,汽车附件等出口占比较高,而核心、高端零部件暂时难以做到大面积替代。然而,电动化、智能化趋势在中国的快速发展给中国本土零部件企业带来了新的全球化机遇,并有望迎来新一轮的爆发期。
后疫情时代下的供应链重塑
供应链韧性增强优于效率提升,灵活抗压成为关键
汽车行业绵密的供应链体系在疫情和逆全球化思潮等因素影响下饱受断链影响。产业分工的安全逻辑阶段性压倒经济逻辑,韧性替代效率成为供应链关键考量因素。伴随全球价值链扩张趋势的放缓,新型供应链体系朝向短链化、本土化、内部化和透明化发展的势头显著,意味着跨国公司或将更加靠近甚至直接回流至母国,降低我国在全球汽车价值链上获取价值的可行性。为此,我国汽车行业急需重视数字化建设以加强对上游核心资源的掌控力度、关键库存水平和多级供应商透明度,以应对由不确定性带来的断链冲击,同时在市场和成本的引导下寻求更加灵活和抗压的生存方式。
全球汽车供应链呈现逐渐收敛态势,构建更加完善、安全的供应体系全球汽车产业链将缩短重组。第一,全球劳动力成本提升和航运成本的高波动性,迫使企业在全球化的进程中以缩链降本的方式保持成本优势。第二,全球减碳及电动化趋势迅速扩张,而电动汽车较燃油车而言,零部件数量更少,所需供应商数量更少,价值更加集中在芯片、操作系统等知识密集型部件中,并面临着日渐加剧的地缘风险。第三,整零关系从链式向协同共生方向转变,一、二级供应商之间的边界逐渐模糊,主机厂直接参与Tier2 及以下供应商的直接沟通,缩短了信息传导路径。因此,全球汽车供应链呈现逐渐收敛态势,以构建更加完善、安全的供应体系。发达国家制造业回流显著;中国产业集群效应助力打造世界级供应关系在国际层面,传统汽车强国近年来受到了不同程度的产业空心化影响,制造业回流趋势明显。以美国为例,《通胀削减法案》支持电动汽车和清洁能源等的生产和投资,其中多项优惠以在美国本土或北美地区生产和销售作为前提条件,此类政策将成为供应链进一步回迁的催化剂。一项对于美企CEO的调研显示,制造业回流美国本土的趋势展现出强劲的势头。同时,美国从墨西哥的进口增长显著,一方面帮助美企降低物流成本并规避中国劳动力成本的上升,另一方面可以弱化中美关系不确定性带来的影响。在国内层面,我国汽车整零企业在地理位置上的集群效应所带来的优势逐渐显现。宏观而言,在头部链主的带动下实现区域内供应链的自由流动,可实现资源的安全、合理、灵活配置,是实现供应链安全和韧性的重要途径;微观而言,区域级供应可缩短运输距离,提升资金回流速度,减轻供需双方的库存压力。叠加汽车核心关键部件国产化趋势,以点带面的打造多元化供应和灵活可替代的世界级区域供应关系,将有助于提升我国在全球汽车供应体系中的地位和影响力。以核心部件自研的方式改善供应链结构化韧性,重整全球产业话语权目前,芯片、操作系统等核心部件的关键技术仍然受制于海外,错综复杂的国际局势和突发事件导致此类关键部件出现“断点”、“堵点”和“卡点” ,因素包含了自然事件、疫情突发、贸易干扰和人为的资源错配,导致了系统性、阶段性的中长期风险;叠加全球汽车产业朝向新能源与智能化的发展趋势,主机厂亟需在此百年不遇之际掌握核心技术,在全球汽车产业链的变革过程中破除旧生态,建立新制约。当前,多数主机厂在三电、芯片等核心技术上,采用完全自主研发或与科技企业合作研发的模式取得了不俗的进展,并以知识密集型部件内部化的方式改善供应链的结构化韧性。将透明化建设作为除原材料库存之外更为妥当的“备份”方式在供应链面临史无前例的挑战之际,汽车行业开始思考除了原材料库存之外更为妥当的“备份”方式。目前,部分主机厂开始考虑利用透明化建设来应对不确定性带来的断链冲击。由于消费者需求预测难度增大,不断扩大产能和库存便成为了供应链各级成员的自然反应。因此,信息的透明应从消费者需求开始,主机厂有必要向供应商开放消费者的最新动向,以便提供更加优质和适应消费者个性化需求的零部件。虽然透明化能够带来巨大优势,但是必须将其拓展至一级供应商之外,深入至各个层级才是唯一了解风险和瓶颈的方式。根据麦肯锡2022年全球供应链领导者调查,仍有45%的企业没有或仅有一级供应商透明度,这一数据也揭示了供应链韧性不足背后的黑箱。在信息透明的基础上,主机厂可以通过在计划、生产、物流等环节进行供应链的仿真和模拟,实现数字孪生供应链,以便更直接地观察供应商和自身的生产状况,对供应链的风险进行捕捉和预警,最终提高整体供应链决策的科学性和前瞻性。
汽车行业绵密、复杂、冗长的供应链体系导致了汽车供应链对于不确定性的高敏感度。通过对于影响汽车供应链的部分事件的梳理,我们发现了三个较为显著的特征:第一,自2018年以来,长期积累的全球经济失衡带来的矛盾浮上水面,大国间政治、经济摩擦增多;第二,对于汽车供应链影响较为强烈的事件增多,单一事件的影响周期和强度显著扩张;第三,由于复杂原因导致的供需关系不平衡事件增多,供应链震荡愈加明显。因此,汽车行业供应链正在面临愈加强劲的不确定性,虽然部分事件未对汽车供应链产生直接或显著的影响,但仍可将其视为亚马逊蝴蝶振翅的轻响。多维度因素的交织导致汽车行业供应链面临前所未有的机遇与挑战汽车产业的内涵与外延不断丰富,产业链核心领域加速重构“新四化”趋势下,汽车融入了互联网、IT、能源、人工智能等多项技术,传统动力相关零部件需求逐渐萎缩,导致供应链需要涉及更复杂的技术环节,生产过程中需要更多的定制化和个性化,数据需要符合更加严格的法规和标准从而保证数据安全。同时,产业链利润池发生变更,主机厂在打造网状供应生态的同时也在追求垂直整合。因此,供应链核心领域的变革也导致了其复杂程度的与日俱增。供应链的复杂程度决定了其难以在短期内以经验的积累进行填补彼得·德鲁克将汽车称为工业中的工业,横向涉及钢铁、橡胶、石化、机械电子等,纵向涉及制造业、商业、运输业等,此特性展现出汽车供应链协同配合的复杂程度,进而展现出供应链中效率和成本的重要性。然而,部分主机厂的供应链管理自过去的几年中并未发生本质改变,长期积累的信息不通、响应迟缓、运营复杂、周期缩短、匹配度低和成本上升等问题长期以模糊的状态存在,同时至今为止并未完全解决,导致了主机厂难以在短期内以过去的管理经验进行填补。由本章上述四页内容可知,国际环境、行业格局和产业链正在面临巨大变革,并且皆对供应链产生重大影响;而在众多影响因子中,主机厂供应链本身的问题最为强烈。然而,根据麦肯锡2022年全球供应链领导者调查,约66%的公司只关注到外部风险而忽视了内部风险。所谓覆巢之下,焉有完卵,任何未将其供应链进行数字化变革的企业,都会逐渐发现自己处于产品、研发和其他核心组件的漫长且不断迭代的队列之末。也正是因为汽车行业对于不断寻求国际竞争力的渴望,大多数企业早已开始探索如何在自身供应链体系中利用新型的管理方式和数字化技术,帮助企业更加敏捷的响应需求波动、优化库存和供应商管理等。可见,数字化转型已经成为大多数主机厂应对VUCA时代竞争力下降的关键利器。汽车行业供应链是指汽车制造企业与其供应商之间的物料、信息与资金流动的过程,涵盖了整个汽车生产过程中所涉及的原材料采购、零部件供应、生产制造、物流配送等环节,具有高度集成、复杂、多样、灵活等特征。以精益生产闻名全球的丰田汽车在全球拥有8000余家供应商,其中零部件供应商超3000家。由此可见,汽车供应链需要考虑到众多的变量和因素,需要高度的计划和协调,同时也展现出汽车行业供应链数字化转型的难度与复杂度。平抑上下游异常供需波动导致的叠加效应成为供应链数字化转型的关键由于需求预测的不准确性、原材料短缺、价格变动和库存责任失衡等多方面的博弈,叠加汽车行业供应链的惯性和时滞性,牛鞭效应在供应链极长的汽车行业较为普遍,且供应商受到的冲击普遍大于主机厂。在缺芯周期中,一个重要的原因便是信息与沟通需要通过各级传导,疫情也放大了汽车行业的恐慌和焦虑,导致了信息失真,进而导致企业的调整需要延长2-3个月。重要的是,在上一章节提及到的外部不确定性加剧、产业变革加速和产业链复杂程度提升三者叠加的情况下,原有的牛鞭效应由于信息不对称,在低效率、高成本的供应链中产生了二次甚至多次异动,加剧了单一节点失效所带来的供应链中断风险。因此,如何平抑上下游异常的供需波动成为了供应链数字化转型需要解决的本质问题。以构建供应链数字共生网络的方式,减少上下游供需波动产生的叠加效应,提升供应链的抗打击性和快速恢复能力由上页可知,供应链数字化转型需要解决的本质问题是上下游异常的供需波动导致的叠加效应,而降低波动程度和缩短恢复周期成为了两个关键的解题思路。一方面,主机厂需要通过产业链的垂直整合提升把控程度,同时需要以上下游协同的方式共同应对外界干扰。另一方面,以全局思维考量人工智能、云平台等技术的应用可实现对于数据孤岛问题的未雨绸缪;建立柔性化的供应链机制,促进供应链与生产环节的同频也成为了建立灵活响应和快速恢复能力的关键。协同管理、风险管理和组织构架构成了供应链数字化转型的管理核心,并对实际业务产生直接影响消费者需求的变化直接影响销量预测,进而对计划排程产生负面影响随着消费者个性化需求的增加,销量预测、计划、生产、供应链难以同频,导致变更响应滞后,协同性难以提升。而供应链信息传递的失灵加剧了对于供应链的负面影响,体现出部分企业在多变环境下的捉襟见肘。从产业链垂直整合、重构整零关系、柔性化建设和新兴技术的应用四方面,以解决实际问题为导向进行数字化供应链变革在明确供应链数字化转型的本质和厘清企业中的实际问题后,我们发现供应链稳定性、协同性、柔性化与智能化的建设可以在不同程度上解决企业中的管理与业务问题。稳定性与协同性强调利用产业链的纵向布局和整零关系改造,共同提升供应链的抗打击能力;柔性化与智能化则强调撬动技术的力量贯通企业内外部的信息流、物资流和数据流,提升供应链适应性与灵活性。因此,要实现未雨绸缪,汽车行业供应链需要通过稳定性、协同性、柔性化和智能化的打造,在追求成本和效率最大化的基础上满足供应链韧性。近年来,外部不确定性带来的困扰和焦虑迫使主机厂重新考量汽车行业百年传承下来的分工逻辑,供应链垂直整合进程加速。主机厂更多的通过自研、入股、建立合资公司和战略合作的方式触及上下游产业,保证产业的安全红线,提升企业供应链的稳定性,降低体系内成本。主机厂掌控能力的提升可更好的实现信息传递、瓶颈资源的把控和供应链协同。然而,产业链整合的方式一方面加强了主机厂对于上下游资源的掌控程度,但另一方面又将有限的资源分散在不同的技术领域,从而面临未知风险。例如,在新车销量难以预测的前提下,自研芯片制程的先进程度与资金回笼的难度在一定程度上呈现线性关系。因此,在新车销量不甚明朗、研发战线过长和资源投入过高的情况下,尽管产业链整合的优势明显,但也存在销量和利润不及预期而一举溃败的可能。因此,在产业链垂直整合成为企业必选项的背景下,企业更应以釜底抽薪、纲举目张的方式思考垂直整合的必要性和实际价值,并结合自身的发展阶段和资源禀赋思考哪些维度的整合能够真正保障企业运行的连续性和竞争力的构建。总之,决策之前需要放弃近年来由于外部巨变产生的焦虑和不安,回归业务的本质,对现有业务进行质疑、精简、加速和迭代,从而对产业链垂直整合策略做出更合理的考量。通过双循环的形式建立供应链协同体系,以供应链全域降本的形式使各级供应商和主机厂共享全域降本来带的利益汽车行业供应链协同性的构建需要形成双循环互相促进的产业体系,即以产销协同为中心的主机厂业务协同小循环,和以主机厂为中心的供应链体系大循环。在明确权责关系后实现上下游信息实时、准确的共享。供应商可按照主机厂的计划、需求等变更提升响应速度;主机厂可以利用供应商产能、产量、计划等数据进行仿真模拟,实现供应链的数字孪生,提升供应链决策科学性与前瞻性。最终共同降低多方的供需波动和累计误差,从而实现供应链的全域降本,主机厂和各级利益相关方皆可享受全域降本带来的收益。虽然多家主机厂正在向此方向尝试,并提出了对应的降本目标,但由于需求波动频繁程度超出想象,供应商能力参差不齐,上下游财务利益不对等,长期人工暗箱操作带来的“便捷” 等,导致除低水位的库存和短周期的回款外,在其他方面难以达成一致,协同体系的建设阻力重重。在中国引领全球电动化、智能化步调的背景下,产业相关方仍需破除信任危机,逐步提升供应链协同体系建设的积极性。将供应链柔性化能力建设作为增强主机厂盈利能力的关键方式消费者需求预测颗粒度和精准度是柔性化建设的重要前提。目前,部分主机厂按照真实订单加预测订单的方式进行销量预测,维度包含车型、配置等信息。然而,精准的需求预测需要更多的将维度下放到颜色、轮毂、智能化配置、内饰搭配等更加细节的层面,预测的精细程度可用来指导生产和采购计划,减少产能浪费与限制。对于上游供应商而言,主机厂的信息互通可帮助其有效降低库存水位和仓储压力,保证产量的突发变更不会因物料和库存产生负面影响,实现生产柔性化与供应链柔性化的同频,增强供应链弹性与适应性。对于主机厂本身而言,2B供应链的柔性化不仅可以降本增效,还可以实现收入的增长。即以精细化预测用户需求为前提,以供应链数据协同作为支撑,将柔性化的供应链作为核心能力,以满足消费者个性化选配需求的方式进行变现,从而提升主机厂在全方位竞争压力下的盈利能力。以上下游全产业链最优为导向,搭建内外部协同的供应链平台部分企业中的工业软件维度单一,但主机厂要求实现从供应商、采购、生产、销售到逆向物流的更加精准和高效的系统支持。需要平台做到系统的协同,从而优化库存管理、订单管理、物流配送等;可根据历史数据分析和预测,制定更加合理的采购策略,提高项目运行效率,减少人工操作失误;通过人工智能优化物流线路,提升物流效率,提高用户满意度。而达成上述目的,需要的并非仅将单一的系统进行打通和整合,而是面向建立供应链韧性的系统治理。若严重依赖包含复杂应用程序和高度耦合的单一软件,即使未来只对一项功能进行微调,也需要重新编写程序并跨越多系统和生态进行回归测试,导致额外开支,限制了企业的灵活协作和快速创新能力,展现出供应链系统需要进行内外部敏捷串联的重要性。由下表可见,数据孤岛、组织老化、业务冲突、人才缺乏等问题在企业中屡见不鲜,成为了各类企业专家提及最为频繁的障碍。同时、数据治理不清、顶层设计缺乏、数据决策能力不足等痛点也较为常见,体现出数字化转型系统性建设的重要性。
汽车行业解决方案众多,且并不以大牌唯用,因此给予了部分新兴服务商入场的机会。在服务商选型的过程中,不论业务类型,对于汽车行业的深入认知和成功案例成为了对于服务商而言的基本要求。同时,服务商需要具备前期与主机厂合作进行业务梳理和流程治理的能力,以此保证咨询方案、软件功能和业务流程之间的一致性。然而,冰冻三尺,并非一日之寒,全面成功的数字化转型寥若晨星,实施过程中将长期存在摸着石头过河的情境。因此,数字化转型依然需要各个参与方的共同成长,以推动中国汽车行业在VUCA时代下的全球竞争力。四、【行业分析】汽车企业数字化转型成熟度评估模型研究
(汽车工业研究)
当前,汽车产业面临着巨大的市场变革。在新一代信息通信技术集群突破、消费者个性化需求日益提升、国内外宏观环境不稳定、不确定、复杂、模糊等多重因素的综合影响下,汽车企业面临的不确定性急剧增加,表现在产品变革方向的不确定性、产品生产过程的不确定性、市场需求的不确定性和供应链管理的不确定性等多个方面,对汽车企业传统经营管理模式提出了重大挑战。数字化转型作为有效提质降本增效、打造企业核心竞争力的手段,成为了汽车企业顺应时代发展的必然要求。根据调研了解,80%以上的汽车企业已深刻认知到数字化转型的必要性和紧迫性,计划将数字化转型作为企业的核心战略进行推进。
尽管很多汽车企业已经深刻认知到数字化转型的必要性,并且将数字化转型作为企业的核心战略进行推动,但是在实际推进过程中遇到众多困难,包括企业对数字化转型整体认知不统一、转型顶层规划缺失或不合理、诊断与评估方案缺失等,严重制约了汽车企业数字化转型的发展进程,如何全面评估和诊断汽车企业数字化转型发展现状,为企业转型顶层规划与实施落地提供支撑,成为汽车企业存在的迫切需求。
目前,国内外众多专家和研究机构如华为、西门子、阿里、麦肯锡、埃森哲等从不同角度构建了数字化转型成熟度评估模型。但是,企业数字化转型是一项复杂的系统工程,不同行业、不同企业数字化转型的重点工作、转型方向与实施路线存在较大差异,当前不同研究机构提出的通用化数字化转型成熟度评估模型难以满足汽车企业的实际需求。针对以上问题,本文在全面调研分析汽车行业数字化转型典型特征基础上,构建了专门适用于汽车企业的数字化转型成熟度评估模型,为汽车企业全面了解自身发展现状及不足,研究确定转型发展方向提供了重要支撑。
当前,汽车行业数字化转型呈现全面升级的典型特征,表现在产品形态的重新定义、运营管理的全面创新、制造体系的重大升级和产业生态的深度重塑四个方面。
图1 汽车企业数字化转型成熟度评估模型
首先,对于汽车产品而言,汽车产品的形态和属性正在重新定义,由传统机械产品向智能终端演变,由以硬件为主导向以软件为主导演变,类似于功能性手机向智手机转变,智能汽车成为未来发展的必然趋势。
其次,汽车企业的运营管理正在全面创新,表现在管理工具由信息系统向中台平台转变、管理手段由传统理念固化向智能化决策转变、组织架构由金字塔结构向网状结构转变、管理流程从封闭串行向开放并联转变等等多个方面,为企业数字化转型提供了重要的支撑。
第三,汽车企业的制造体系面临重大升级,涵盖汽车设计、生产、物流、销售、服务全生命周期各个环节。随着消费者个性化需求的不断提升,汽车生产正在由传统大规模批量生产向大规模定制化生产转变,制造工具和制造范式不断升级。
第四,汽车产业生态面临深度重塑,随着共享出行、自动驾驶等新的商业形态不断孵化,汽车产业与交通、能源、城市的融合发展不断推进,产业边界逐渐模糊,产业主体更加丰富多样。
最后,数据、平台、网络和安全成为推动汽车产业数字化转型的主要技术手段。
在全面分析汽车行业数字化转型典型特征的基础上,充分参考不同研究机构数字化转型成熟度评估方法,构建了包含5个能力域、18个能力要素、5个发展等级的成熟度评估模型。
2.1 成熟度评估模型架构
如图1所示,该评估模型能力域分别为制造体系、产品创新、运营管理、产业生态和技术,综合反映了汽车企业通过数字化转型技术与方法对传统业务、商业模式、产品及服务创新的有效赋能。
2.2 能力要素的遴选
18个能力要素指标选取是在深入分析不同成熟度评估模型基础上,结合汽车企业数字化转型关注重点,通过德尔菲法研究确定,最终选取结果为选取等级为4以上的相关指标如表1-5所示。
表1 制造体系指标选取
表2 产业生态指标选取
表3 产品创新指标选取
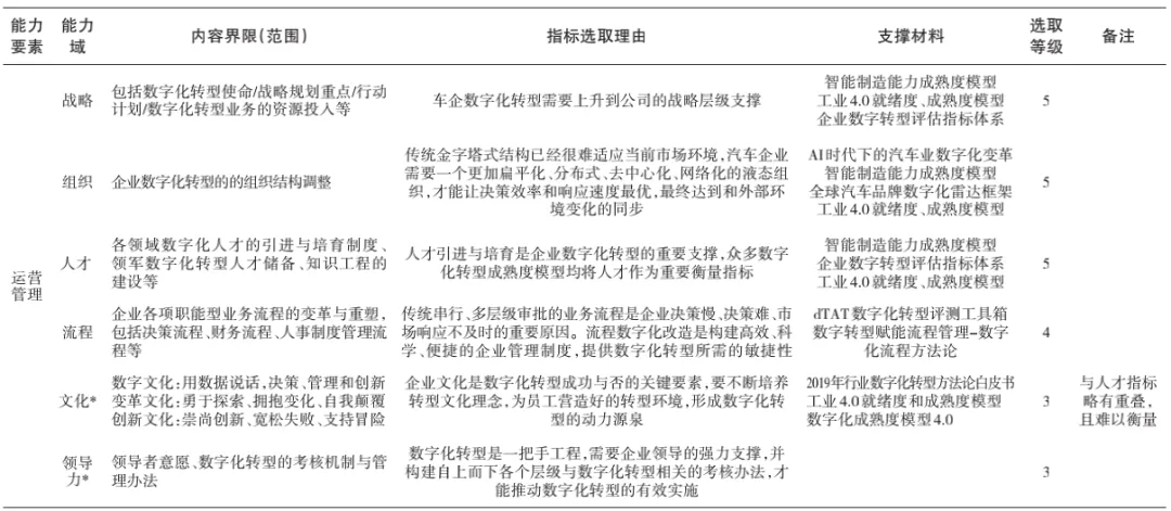
表4 运营管理指标选取
表5 技术指标选取
表6 设计成熟度等级要求
2.3 成熟度等级划分
本模型将汽车行业数字化转型成熟度等级划分为5个层级,分别是初始级、成长级、系统级、开放级和引领级,整体呈现由内到外、由浅到深、由封闭到开放的发展趋势。
初始级是指企业具有了数字化转型的发展意愿,并开始对实施数字化转型的基础和条件进行规划,其主要特征是企业实现了流程信息管控,为数字化转型做好了基础准备。
成长级是指企业数字化转型开展了部分试点,并取得了一定的成效,企业能够从战略、组织、技术等多个方面为数字化转型提供基础支撑,其主要特点是数字化转型开展了部分试点,在一些业务场景得到了初步应用。系统级是指数字化转型在企业内部得到了规模化推广,并取得了明显成效。在数据和平台支撑下,企业产品、业务、管理、新型商业模式等数字化转型实现了有机协同,其主要特点是数字化转型在企业内部实现了大规模推广,各个板块之间实现了有效协同。
开放级是指企业构建了开放、协作的数字化转型生态圈,与产学研各界及供应链上下游企业实现了数字化转型的内外联动、跨组织、跨领域之间的协同,企业部分数字化转型方案能够开始向外推广。
引领级是指企业实现了全面数字化转型,不断创新产品、业务、管理、商业模式,全面引领行业发展方向。
2.4 条款要求与量化指标要求
为全面评估汽车企业数字化转型路径与效果,本模型研究制定了不同成熟度等级下,企业不同指标领域需要满足的条款要求。以设计为例,本模型研究制定了不同成熟度等级下企业需要满足的条款内容,对企业数字化转型的基本路径和内容进行了有效界定如下页表6所示。
2.5 成熟度评估方法
本模型采用层次分析法对汽车企业数字化转型成熟度等级进行评估。
首先,将企业不同能力要素数字化转型条款满足程度划分为四个层次:分别是不满足,部分满足、大部分满足和全部满足,对应得分情况分别为0,0.5,0.8和1;其次,根据不同指标权重情况计算企业不同成熟度等级得分情况;最后依据成熟度等级划分依据,确定企业最终成熟度所处的等级情况如下页图2所示。
图2 成熟度等级评定方法
数字化转型是汽车企业应对未来变化发展的必然趋势。本文在系统分析汽车行业数字化转型基本特征的基础上,构建了成熟度评估模型,为企业了解自身现状、等提供了支撑。具有重要的理论意义和应用价值。
车企数字化转型是一项长期系统工程,当前车企数字化转型中普遍存在重自动化-轻数字化、重单体应用-轻系统集成、重项目建设-轻运维服务、重技术-轻管理、重局部改造-轻整体优化、重显示示范-轻实用有效等发展误区。本文结合车企数字化转型的实际需求,构建了适用于车企数字化转型的成熟度评估方法,为车企系统认知自身数字化转型发展现状及问题,开展数字化转型规划实践提供了一定的参考价值。
原文刊载于《汽车工业研究》2022年第2期 作者:门峰 董方岐 刘双虎
五、平台动态 | 《汽车企业数字化转型路线图》正式发布!
(中汽智造)
2023年8月24日,国内首个汽车企业数字化转型路线图于国有汽车企业数字化转型工作推进会上正式发布!当前我国汽车产业已进入“短期波动、中长期向上”的新发展阶段,亟需以数字化转型为抓手,培育汽车产业发展新动能,布局我国经济发展新赛道。虽然汽车企业已普遍认识到数字化转型的重要性和紧迫性,但随着转型节奏加快,矛盾问题开始凸显,在实际转型过程中普遍存在顶层规划不具体、管理决策流程长、核心技术有短板、产业链供应链自主可控能力不足、用户数字化需求场景挖掘不充分、跨界生态合作不协调等问题,缺乏有效的指导文件帮助企业明确转型发展方向及路径。国资央企肩负着引领带动汽车产业链转型发展的重任,依托于中央汽车企业数字化转型协同创新平台,编制《汽车企业数字化转型路线图》,旨在支撑政府数字化转型政策制定,加强行业数字化转型智库建设,指导企业数字化转型方向路径。结合汽车产业价值链长与各环节发展不均衡的特点,中央汽车企业数字化转型协同创新平台指导中汽中心设计院牵头,联合平台生态合作伙伴,从企业整体、8个重点领域到18个业务发展主线,系统开展汽车行业数字化转型路线图编制工作,构建汽车企业数字化转型总体架构,明确企业数字化转型分阶段发展目标、实施路径及关键能力建设需求,为汽车企业数字化转型工作提供目标指引、路线参考和实施指南。
路线图指出,汽车行业数字化转型呈现产品形态的重新定义、运营管理的全面创新、制造体系的重大升级和产业生态的深度重塑等典型特征。同时,数字化转型是一项全新挑战,我国车企在发展战略、业务创新转型、核心能力、系统性解决方案、治理体系5方面暴露出诸多问题,表现为发展战略不清晰、业务转型体系不完善、核心能力有待提高、关键技术亟待突破、治理体系不健全等。随着数字化转型在汽车行业的深入推进,数字化转型呈现服务领域业务占比提升、各价值链环节全面升级、数字化治理体系深度重塑、技术数据与业务加速融合等发展趋势。
通过对汽车企业数字化转型现状、问题及趋势的分析,总路线图明确汽车企业数字化转型发展愿景,围绕发展愿景拆解2025、2030、2035年阶段性发展目标,探索在产品、研发设计、试验测试、生产制造、供应链、营销、售后、出行8个领域的业务主线,寻找推动核心能力建设的系统性解决方案以及治理体系,为企业未来数字化转型提供方向路径指引。
2025~2035年汽车企业数字化转型阶段性目标(节选)
此外,路线图参考中信联《数字化转型 成熟度模型》团标等级划分以及指标体系,创新性结合产品、研发设计、试验测试、生产制造、供应链、营销、售后、出行8大业务领域特点,研究制定“汽车企业数字化转型成熟度评估模型”,提出汽车行业下规范级、场景级、领域级、平台级、生态级5阶段成熟度等级要求,构建三级指标的指标体系以及对应指标要求。
1、如您转载本公众号原创内容必须注明出处。
2、本公众号转载的内容是出于传递更多信息之目的,若有来源标注错误或侵犯了您的合法权益,请作者或发布单位与我们联系,我们将及时进行修改或删除处理。
3、本公众号文中部分图片来源于网络,版权归原作者所有,如果侵犯到您的权益,请联系我们删除。
4、本公众号发布的所有内容,并不意味着本公众号赞同其观点或证实其描述。其原创性以及文中陈述文字和内容未经本公众号证实,对本文全部或者部分内容的真实性、完整性、及时性我们不作任何保证或承诺,请浏览者仅作参考,并请自行核实。