发布信息
登陆/注册
搜索
搜索
导航
首页
产品供应
产品求购
企业库
酒业展会
行业资讯
认证会员
站内搜索
行业企业
当前位置:
首页
行业企业
正文
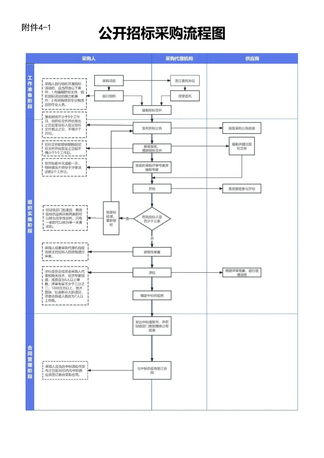
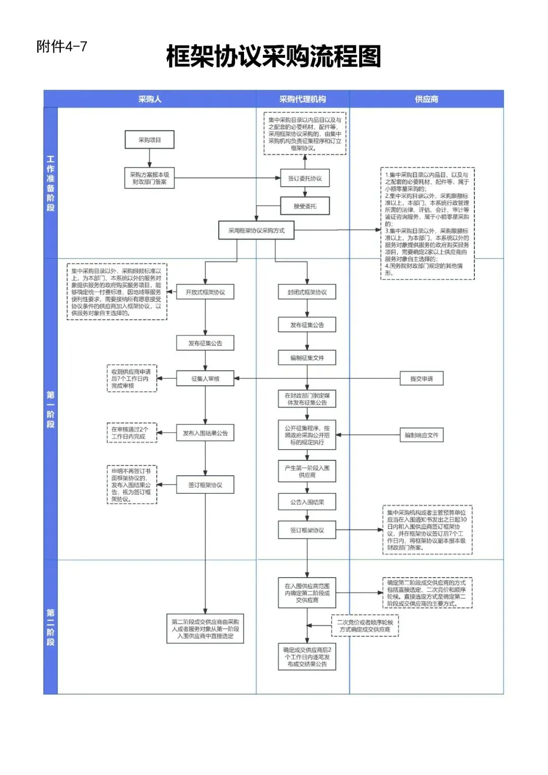
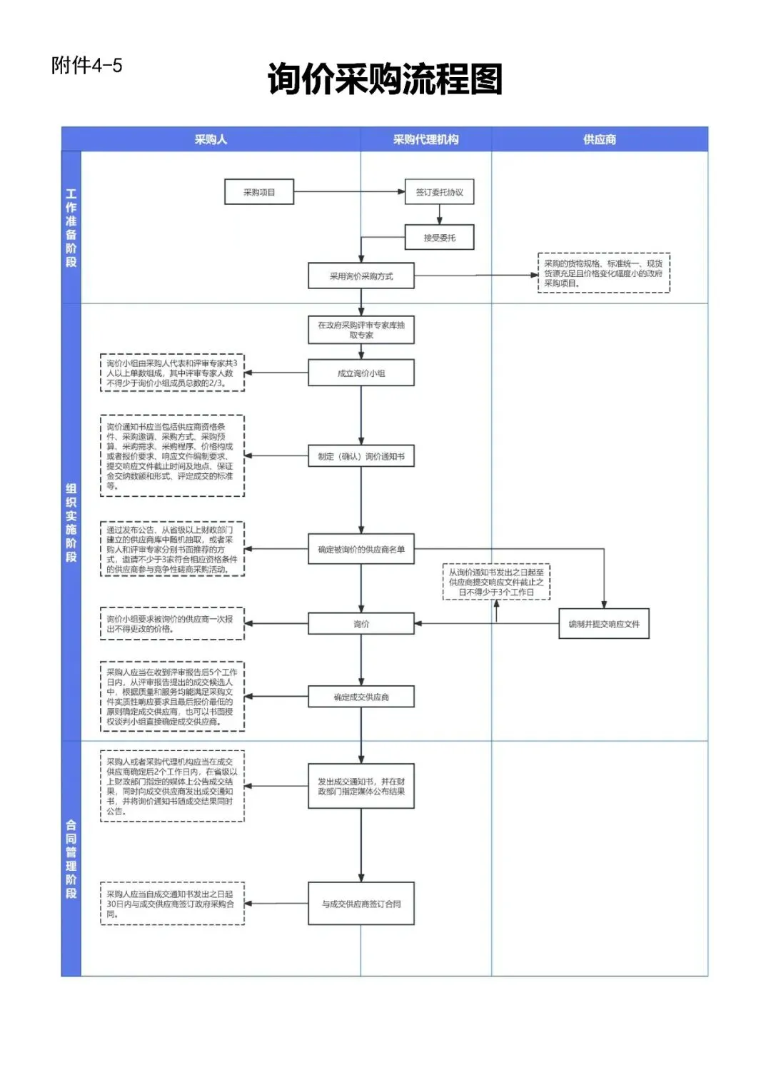
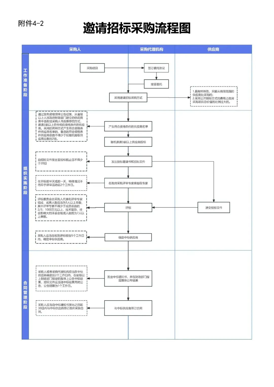
招投标政府采购八种采购方式,流程图都在这里,供参考!
作者:本站编辑
2026-02-03 10:31:45
1
招投标政府采购八种采购方式,流程图都在这里,供参考!
点击蓝字 关注我们
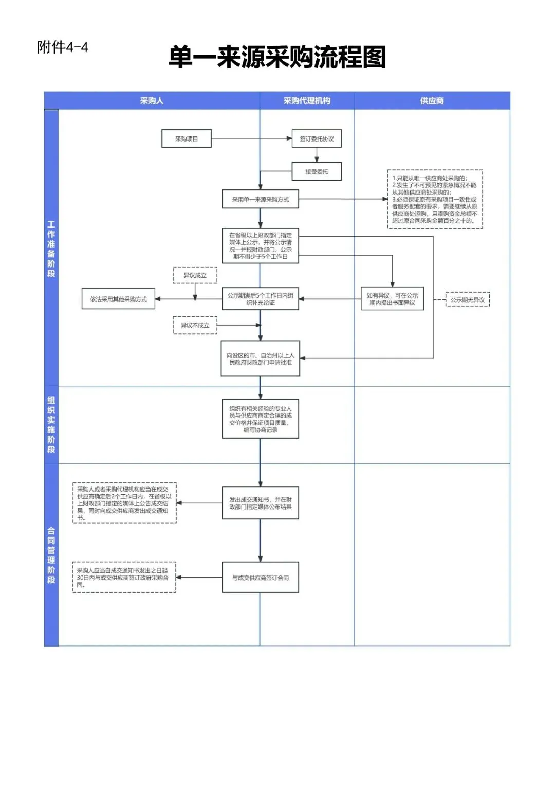
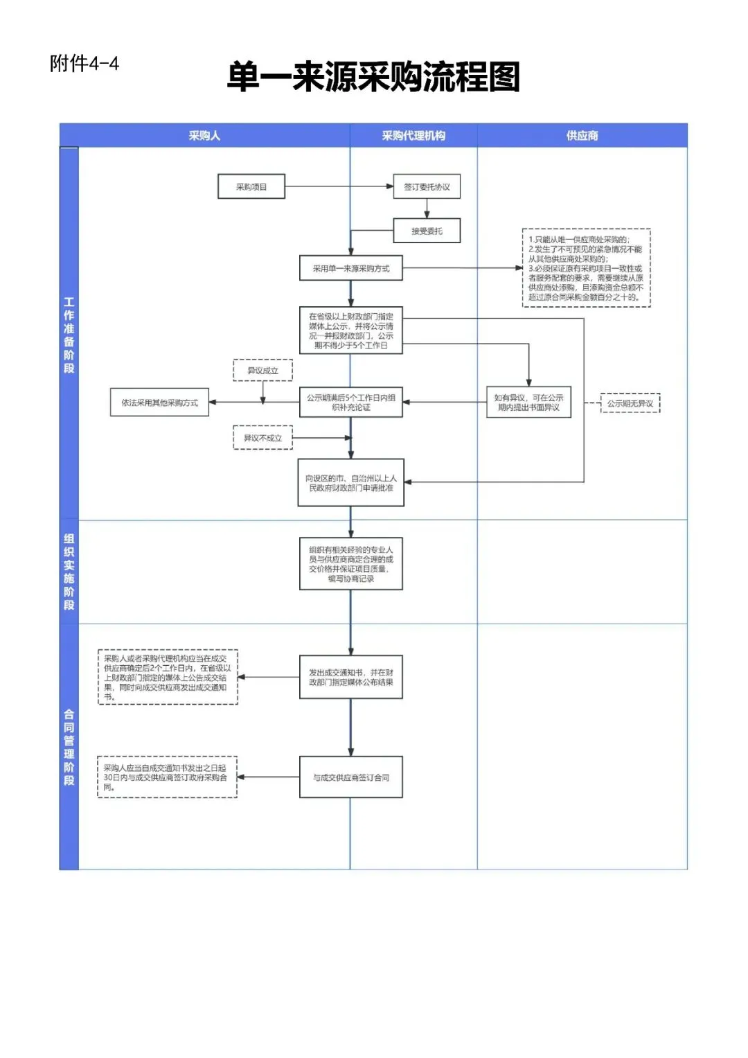
吉林省财政厅近日印发《政府采购规程》,其中包含目前政府采购中八种采购方式的流程图,我们认为,值得政府采购从业人员参考。
往期精选
省财政厅发布招投标《关于严格落实政府采购保证金管理有关要求的通知》
国网招投标文件:商务、技术的评分标准细则 !(2026年版)
投标文件中的偏离表怎么填写?这样填,通过率直接翻倍|新手也能零踩坑!
点赞
分享
喜欢
留言
下一篇:
什么是特高压!上市龙头企业有几家可以长期投资
上一篇:
当年被嘲“高材生卖猪肉”,如今企业上市!普通人与强者的差距,藏在思维里~
相关内容
查看全部
重磅 | 年关守护:
2026-02-03 12:22
日本重启抗生素生
2026-02-03 12:12
哈红肠加工成套设
2026-02-03 12:07
红肠小型加工设备
2026-02-03 12:04
“花心大萝卜”批
2026-02-03 11:59
中药配方颗粒智能
2026-02-03 11:58
智能化锯末生产线
2026-02-03 11:56
第28期大通都荟:
2026-02-03 11:56
倒计时29天 | 您
2026-02-03 11:50
干货分享 | 如何
2026-02-03 11:48