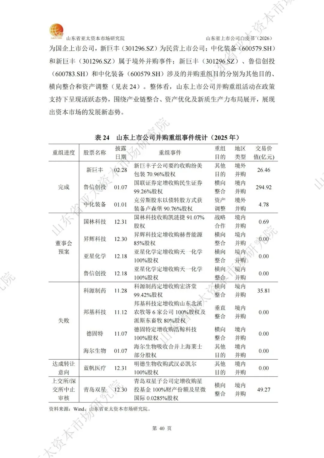
2025年是“十四五”规划收官之年。我国资本市场在服务实体经济、深化改革创新和培育新质生产力方面取得显著成效,直接融资规模扩大、长期资金加速入市、科技金融体系不断完善,整体呈现高质量发展态势。山东资本市场表现精彩纷呈,山东板块指数增幅居全国第3,单家上市公司市值首次突破5000亿元,代表新质生产力发展方向的通信行业市值首次超越传统行业市值,上市公司全年分红超200亿元,体现了公司治理结构的完善与股东回报意识的强化,上市公司并购重组金额比上年增长6.30%,显示出全省上市公司并购市场活跃度稳步提升。整体看,山东上市公司在政策支持下呈现活跃态势,围绕产业链整合、资产优化及新质生产力布局展开,展现出资本市场的发展新态势。
2025年,山东GDP达到10.32万亿元,成为全国第三个、北方首个跻身“十万亿俱乐部”的省份,不仅彰显经济大省责任担当,更体现了建设北方地区经济重要增长的实力。优秀成绩的背后,离不开资本市场的支持。中央金融工作会议首次提出建设金融强国目标,并强调更好发挥资本市场枢纽功能。资本市场的直接融资功能,为企业提供长期稳定的资金支持。全年山东上市公司股权融资额为249.01亿元,为实体经济高质量发展注入澎湃动能。截至2025年三季度,山东上市公司实现营业收入2.31万亿元,占同期全省GDP的30%,充分展示上市公司对GDP增长作出巨大贡献。前三季度全省上市公司研发费用625.66亿元,科研强度达2.66%,上市公司通过持续的研发投入推动技术创新和业绩增长,“创新底色”愈加彰显。万华化学率先布局新赛道,潍柴柴油机热效率四次刷新世界纪录,光威复材研发的高性能碳纤维复合材料为运载火箭提供支撑,中际旭创实现800G高端光模块持续放量,一批关键核心技术实现突破,为新质生产力的加速发展注入强劲动能。国资国企改革三年行动任务完成率达98%,国有资本的活力、控制力、影响力持续增强,形成“国企引领,民企活跃”的多元市场发展格局。上市公司的技术突破,正让未来产业成为山东经济的新增长极。























































