
1.中国电科简介

2.中国电科下属上市公司数量


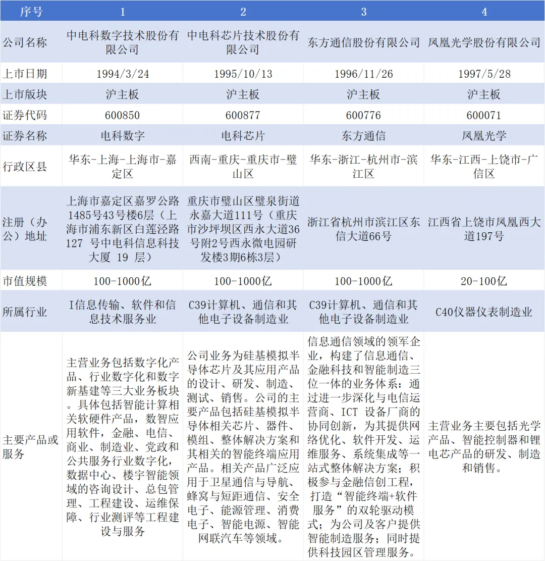
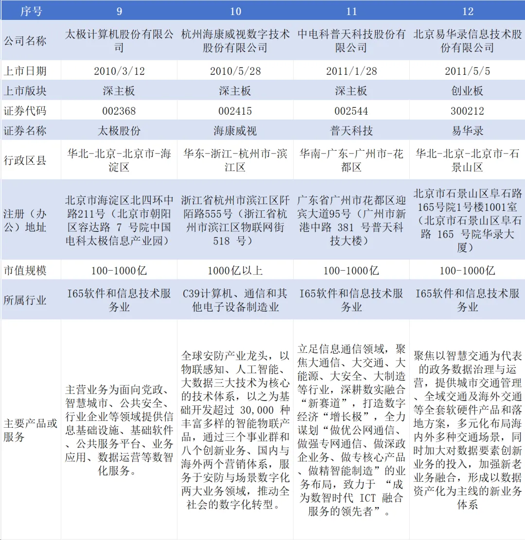
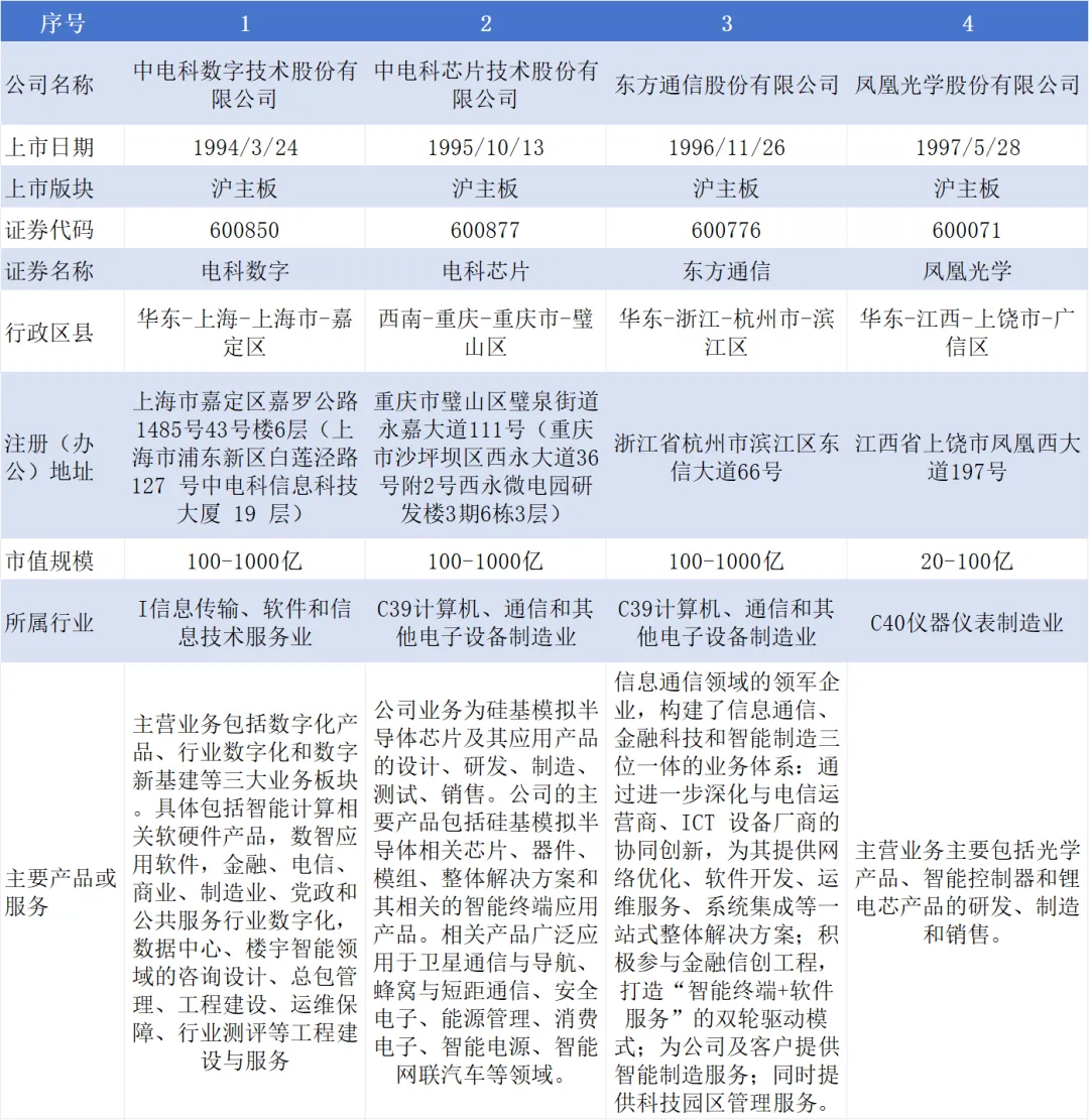
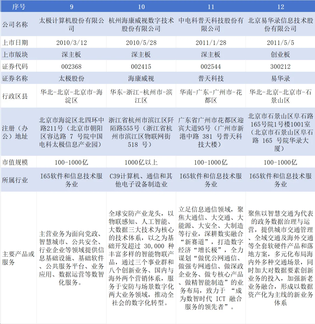
3.控股A股上市公司基本信息





4.参股A股上市公司基本信息
5.上市公司信息披露瑕疵中瓷电子2024年年报披露的实际控制人为中国电子科技集团有限公司,实际控制人报告期内控股和参股的其他境内外上市公司的股权情况披露16家,未披露易华录(300212)、莱斯信息(688631)。 


电科数字、电科芯片、东方通信、凤凰光学、国睿科技、四创电子、东信和平、电科网安、太极股份、海康威视、普天科技、易华录、天奥电子、国博电子、萤石网络、莱斯信息2024年年报披露的实际控制人为中国电子科技集团有限公司,对实际控制人报告期内控股和参股的其他境内外上市公司的股权情况均进行了完整披露。



电科数字、电科芯片、东方通信、凤凰光学、国睿科技、四创电子、东信和平、电科网安、太极股份、海康威视、普天科技、易华录、天奥电子、国博电子、萤石网络、莱斯信息2024年年报披露的实际控制人为中国电子科技集团有限公司,对实际控制人报告期内控股和参股的其他境内外上市公司的股权情况均进行了完整披露。
