CNDD-0177 上市公司调研活动机构信息及学术论文应用
CNDD-0177 上市公司调研活动机构信息及学术论文应用▪ 数据名称: 上市公司调研活动机构信息
▪ 数据编号:0177
▪ 数据层级:公司层面
▪ 数据范围:2012-2023
▪ 样本数量:2,240,528条
▪ 数据来源:巨潮资讯网
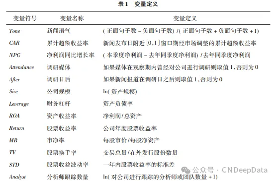
▪ 数据说明:CNDD上市公司调研活动机构信息包含股票代码、调研日期、参与对象类型、序号、参与机构名称、参与人员姓名、机构分类编码、机构分类名称等变量。统计了银行、证券(经纪)公司、期货(经纪)公司、基金公司、保险类公司、信托公司、资产管理公司、政府部门/事业单位、会计事务所、律师事务所、媒体等机构参与上司公司调研情况。提供excel和stata两种打开形式。
▪ 数据维度:不定期日度数据
▪ 综合评价:上市公司通过与投资者之间关系互动,可以加深投资者对上市公司的了解,增强投资者信心、完善市场定价机制和提高市场配置效率,提高公司的诚信度,增强投资者对公司的信心;通过投资者关系互动,公司可以向投资者宣传自己的发展战略、管理风格、经营情况、企业文化、价值观等,提高投资者特别是机构投资者的认同度和忠诚度,提升公司的战略可信度,从而提高企业价值。▪常用度:★★★★☆
▪ 稀缺度:★★★★☆
▪ 新颖度:★★★★☆
▪ 总体级别:12颗星
✔ 常用度:是数据市场中需求指标,是指该数据在经济管理类学术论文中使用频率。
✔ 稀缺度:是数据市场中供给指标,是指该数据在其他数据库的出现频率。
✔ 新颖度:是数据市场中生成指标,是指该数据在生成时方法新颖程度和工作量。


▪ 文献来源:
汝毅,呙昊婧,薛健.媒体记者与公司管理层沟通提高了新闻报道质量吗?——基于公司调研活动的实证研究[J].金融研究,2022,(02):189-206.
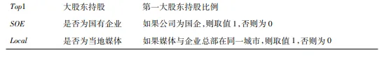
本文以 2007 - 2019 年媒体记者参与的上市公司调研活动作为研究对象,实证检验了 媒体记者与公司管理层直接沟通对媒体报道质量的影响。实证结果表明,调研媒体的报道语气整 体更加乐观,集中体现在公司公布坏消息的情形之下。此外,仅当公司公布好消息时调研媒体的 报道信息含量更高,而当公司公布坏消息时调研媒体的报道信息含量与非调研媒体没有显著差 别。以上结果表明,媒体记者同管理层沟通后信息的阐述方式视调研所获取信息的性质而有所不 同。进一步研究发现,分析师、机构投资者或者记者同行的共同参与,以及良好的公司信息环境能 够帮助调研媒体改善新闻报道质量。参与公司调研是媒体维持和拓展经济业务的重要途径。在 使用处理效应模型纠正变量自选择偏差及一系列其他稳健性检验之后,研究结论仍然成立。本文 为媒体记者和上市公司管理层直接沟通所带来的经济后果提供了经验证据。本文的研究样本涉及 2007 - 2019 年媒体参与的公司调研事件,主要通过两种途径获 得。一方面,在 2012 年 7 月之前,上市公司在定期报告中对相关信息进行披露,这部分数 据来源于数行者科技公司( Datago) 开发的年报披露投资者调研数据库( CSVD) 。另一方 面,2012 年 7 月 17 日起,深交所要求上市公司在活动日结束后两个工作日( 交易日) 内将 投资者关系活动记录表上传至深交所互动易网站,这部分数据来源于 CSMAR 投资者关 系活动数据库。本文筛选出参与方中包含媒体的投资者关系活动,这些样本涉及特定对象 调研、实地调研、媒体采访、新闻发布会等活动类型,均十分契合公司调研的研究主题1。进一步地,本文将样本媒体限定在《中国证券报》《上海证券报》《证券时报》《证券日 报》《第一财经日报》《21 世纪经济报道》《中国经营报》和《经济观察报》八家财经媒体。这些媒体在资本市场上具有重要的舆论话语权和市场地位,在以往文献中被普遍作为典 型样本予以研究( 例如: 王木之和李丹,2016; You et al. ,2018) 。而在参与公司调研的媒 体中,这些媒体具有相当的代表性,占绝大多数,如表 2 所示。本文所使用的新闻数据来源于数行者科技公司( datago) 开发的报刊新闻量化舆情数 据库( CNAD) 。该数据库囊括了所有 A 股上市公司的新闻,通过机器学习的方法将新闻 中每个句子所表达的情感倾向性分为正面、中性和负面三类,并进一步判定每一篇新闻报 道的情感色彩。本文所使用的其他控制变量均来自 CSMAR 国泰安数据库参考 Cheng et al. ( 2016 ) ,本文采用基于事件研究的双重差分( difference - in - differences,DID) 模型,将实验组的媒体定义为参与公司调研的财经媒体,控制组媒体定义 为未参与公司调研的财经媒体,分别保留调研日前后的观察期窗口并构造回归样本,检验 两组媒体在调研日前后新闻报道特征的差异性变化。本文保留活动日前后[- 180,30]窗口期内的新闻报道进行回归分析。上市公司可 能有多次媒体参与的调研事件。本文剔除在多个窗口期均出现的新闻报道样本,从而确 保每一篇新闻报道仅隶属于一次调研事件。为了更加符合 DID 模型的特征,本文进一步 要求: 每家媒体在调研日前后分别至少有一次报道,且在调研前后每一个窗口期内调研媒 体和非调研媒体也均分别至少有一次报道。首先,为检验媒体记者参与公司调研对新闻报道情感的影响,本文以新闻报道情感 ( Tone) 为因变量,构建了如式( 1) 所示模型:其中,Toneijt是媒体 j 对公司 i 每篇新闻报道的情感得分指标,用来衡量媒体报道的情 感色彩。其他变量的定义如前文所述。其次,本文以新闻报道信息含量( CARijt ) 为因变量,检验媒体记者参与公司调研对媒 体报道短期市场信息含量的影响。本文构建了如式( 2) 所示的模型:其中,CARijt是媒体 j 对公司 i 的新闻发布日附近[0,1]窗口期累计超额收益率。其他 变量的定义如前文所述。最后,本文以净利润增长率( NPG) 为因变量,检验媒体记者参与公司调研对其挖掘 公司业绩这一基本面信息能力的影响。本文构建了如式( 3) 所示的模型:其中,NPGijt是媒体 j 对公司 i 的新闻发布日所在季度的净利润同比增长率。其他变 量的定义如前文所述。本文对模型( 1) 至( 3) 在公司和新闻发布日期层面进行双向聚类处理。模型( 1) 至 ( 3) 中所有控制变量为公司 i 新闻报道日所在的第 t 年的相关特征。(2)主要指标构建方法
1. 因变量 参照以往文献( You et al. ,2018; Ru et al. ,2020; 薛健和汝毅,2020) ,本文从媒体报道 语气以及信息含量两个方面对新闻报道质量进行研究。首先,遵循 Piotroski et al. ( 2017) 、Ru et al. ( 2020) ,本文构建了情感倾向得分指标 Tone,衡量方式为: ( 正面句子数 - 负面句子数) /( 正面句子数 + 负面句子数 + 1) 。该指 标越高( 低) ,表明新闻报道语气越正面( 负面) 。新闻报道情感是衡量新闻报道质量最为 重要的指标之一。新闻报道越负面,越具有价值( You et al. ,2018; Call et al. ,2021) 。其次,本文使用媒体发布新闻日附近[0,1]窗口期的累计超额收益率 CAR 与新闻报 道情感( Tone) 的相关性作为测度新闻报道的信息含量的指标。理想状态下,更有价值的情感应当与窗口期内的市场收益更加紧密相关。本文采用市场调整法计算 CAR。每天的 超额收益率 = 公司收益率 - 按流通市值加权的市场综合收益率。对于新闻发布日不是交 易日的情形,本文将相应日期递延至下一最近交易日。最后,本文以净利润增长率( NPG) 为因变量,考察新闻报道情感( Tone) 与该变量的 相关性,作为报道信息含量的另一重要指标。净利润增长率( NPG) 是备受国内投资者关 注的重要业绩指标之一。根据 Tetlock( 2008) 、Li( 2014) 、You et al. ( 2018) 的研究逻辑,如 果新闻报道具有更高的信息含量,其新闻报道情感更能充分地反映公司经营业绩的变化。 2. 自变量 调研媒体( Attendance) : 如果媒体在观察期内对公司进行调研则取值 1,否则为 0。调研日后( After) : 如果新闻报道在调研日之后则取值 1,否则为 0。首先检验了媒体调研后新闻报道情感的变化。本文按照模型( 1) 进行了回归分 析,并按照调研日超额收益率是否大于 0 进行分组回归。回归结果如表 4 所示1。第( 1) 列表示全样本的回归结果,该交乘项的系数为正,并且在 1% 的水平下显著,这说明参与 公司调研使得媒体的语气更具乐观性。分组回归结果如第( 2) 、( 3) 列所示。第( 2) 列的 结果显示,当公司公布好消息时,该交乘项系数不显著,即此时调研媒体在参与调研后其 新闻报道情感同非调研媒体相比并没有出现显著的乐观性。第( 3) 列的结果显示,当公 司公布坏消息时,该交乘项系数显著为正。这说明此时媒体参与调研使得其新闻报道具 有乐观性。此外,交乘项系数也具有显著的经济含义。全样本中,媒体参与调研后其新闻 报道情感相对样本均值平均提升 26. 46% ,而在坏消息的样本中对应比例为 50. 78% 。本文进一步检验媒体记者参与调研之后的新闻报道情感与短期市场反应的相关性, 从而确认在何种情形下媒体报道情感能够更加及时充分地反映公司同期股价信息。本文 按照模型( 2) 对样本进行了回归,依然按照公司调研日附近超额收益率是否大于 0 进行 分组。回归结果如表 5 所示。结果表明,整体而言调研媒体与非调研媒体报道情感的短 期市场信息含量没有显著差异。然而,分组结果显示,当公司公布好消息时,Attendance × 1 由于篇幅限制,表 4 及后文控制变量的系数及其显著性结果在正文中不予列示。After × Tone 的系数在 5% 的显著性水平下为正; 而在公司公布坏消息时,该交乘项的系数 并不显著。这一结果说明,当公司公布好消息时,调研媒体报道情感更好地反映短期股价 信息,这符合“信息发现说”的预期。而当公司公布坏消息时,调研媒体扭曲了报道的真 实情感( “报道偏差说”) ,并未发挥其潜在的获取价值性信息线索的优势
本文还检验了新闻报道情感与公司业绩的相关性。公司业绩是公司经营能力的体 现,如果媒体记者在调研时获得了更多信息并体现在新闻报道中,其新闻报道情感将更可 能反映公司业绩。本文按照模型( 3) 对样本进行回归,并按照调研日的好坏消息进行分 组。表 6 的回归结果显示,在全样本中,参与调研的媒体的新闻报道情感并不能更充分地 反映公司经营业绩。而分组结果表示,当公司公布好消息时,Attendance × After × Tone 的 系数在 5% 的显著性水平下为正; 而公司公布坏消息时,该系数并不显著。这些结果与表 5 完全一致。这一结果可以说明,当公司公布好消息时,调研媒体报道情感更好地反映公 司业绩状况,与“信息发现说”的解释一致。而当公司公布坏消息时,由于“报道偏差说” 的存在,参与调研媒体的信息传递职能发生了扭曲。
[1]卜君,孙光国.投资者实地调研与上市公司违规:作用机制与效果检验[J].会计研究,2020,(05):30-47.
[2]肖欣荣,马梦璇.信息共享还是利益冲突?——基于买方单独调研与买卖双方联合调研的实证检验[J].金融研究,2019,(08):171-188.
[3]崔宸瑜,何贵华,谢德仁.信息外部价值、研究资源配置与股票定价效率——基于证券分析师的视角[J].会计研究,2022,(09):152-166.
以下三种方式三选一即可:
▪ 直接购买
添加客服微信,支付价格为69元。
▪ 朋友圈分享后免费领取(每人限领15份)
持续3小时,集齐5个赞,需要对所有人可见,并且本人关注CNDeepData公众号。
▪ 购买大会员
添加客服微信,购买年度基础会员149元,年度高级会员299元,永久高级会员899元,可享CNDeepData所有数据免费获取。
▪ 朋友圈分享要求:
①分享时间需要在早上7:30到晚上12:30之间。
②请附带一句推荐词,例如“推荐CNDD高质量数据库”。
③请将包含时间内容的截图发给客服。
▪ 添加客服微信方式:
扫描下方二维码,或搜索下方微信号。
添加客服微信号:
DeepData001
获取更多更新数据
1. 除中国深度数据库(CNDD)特殊声明外,CNDD对基于合法来源的数据的选择、整理和编排具有独创性。任何自然人、法人、其他组织未经CNDD授权,不得以任何目的截取、上传、下载、复制、修改、使用、编译等或者以任何方式任何媒介传播上述作品的任何部分,否则视为侵权。
2. 对于存在侵害CNDD上述权利违法行为的主体,CNDD保留依法追究其法律责任的权利。
任何使用CNDD数据等产品的单位和个人,承诺只将CNDD的数据等用于学术研究,并在所得研究成果(包括但不限于学术论文、咨询报告等)中注明数据来源于CNDD。数据来源的注明方式请参考:“本研究数据来源于中国深度数据库CNDD”;英文参考:“We get the data from CNDeepData (CNDD)”。
中国深度数据库:让精品数据 得以流动
CNDeepData:Let high-quality data flow without barriers