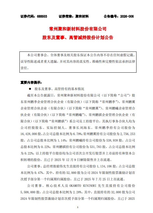
1月27日,聚和材料(688503)发布股东及董事、高管减持股份计划公告。
截至本公告披露日,聚和材料股东常州鹏季企业管理合伙企业(有限合伙)(简称“常州鹏季”)、常州鹏翼企业管理合伙企业(有限合伙)(简称“常州鹏翼”)、常州鹏曦企业管理合伙企业(有限合伙)(简称“常州鹏曦”)、常州鹏骐企业管理合伙企业(有限合伙)(简称“常州鹏骐”)系公司员工持股平台,其执行事务合伙人均为公司控股股东、实际控制人、董事长刘海东。常州鹏季持有公司股份为16,428,000股,占公司总股本比例为6.79%;常州鹏翼持有公司股份为2,756,253股,占公司总股本比例为1.14%;常州鹏曦持有公司股份为538,938股,占公司总股本比例为0.22%;常州鹏骐持有公司股份为531,783股,占公司总股本比例为0.22%;以上持股平台股份均为公司首次公开发行股票并上市前持有和资本公积转增的股份,且已于2025年12月9日解除限售并上市流通。
公司董事、总经理敖毅伟先生直接持有公司股份1,134,106股,占公司总股本比例为0.47%。其中,持有的52,000股为公司2024年限制性股票激励计划首次授予部分第一个归属期归属股份,且已于2025年7月25日上市流通。
公司董事、核心技术人员OKAMOTOKUNINORI先生直接持有公司股份5,508,000股,占公司总股本比例为2.28%。其中,直接持有的32,000股为公司2024年限制性股票激励计划首次授予部分第一个归属期归属股份,且已于2025年7月25日上市流通。
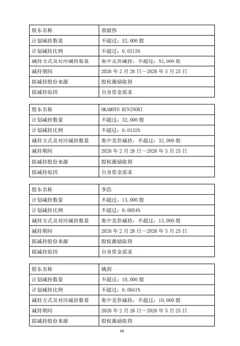
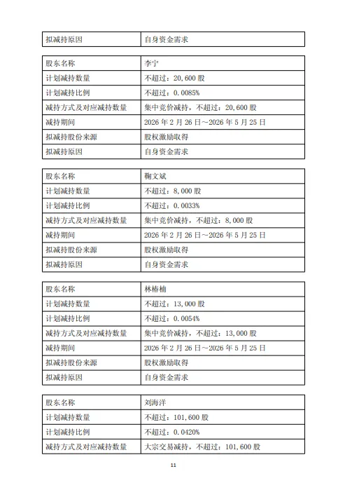
公司董事、副总经理李浩先生直接持有公司股份52,000股,占公司总股本比例为0.02%;公司董事姚剑先生直接持有公司股份40,000股,占公司总股本比例为0.02%;公司职工董事李宁先生直接持有公司股份82,400股,占公司总股本比例为0.03%;公司副总经理鞠文斌先生直接持有公司股份32,000股,占公司总股本比例为0.01%;公司财务负责人、董事会秘书林椿楠先生直接持有公司股份52,000股,占公司总股本比例为0.02%;公司股东刘海洋先生,直接持有公司股份101,600股,占公司总股本比例为0.04%;公司股东樊昕炜先生直接持有公司股份52,000股,占公司总股本比例为0.02%。以上股份均为公司2024年限制性股票激励计划首次授予部分第一个归属期归属股份,且已于2025年7月25日上市流通。
减持计划的主要内容
近日,公司收到股东常州鹏季发来的《股份减持计划告知函》,因自身资金需求,常州鹏季计划通过集中竞价、大宗交易的方式减持,合计减持股份数不超过2,976,288股,即不超过公司总股本的1.2297%,减持期间为自本公告披露之日起15个交易日后的3个月内实施。具体减持价格按减持实施时的市场价格确定,但不低于公司首次公开发行股票的发行价。
近日,公司收到股东常州鹏翼、常州鹏曦、常州鹏骐发来的《股份减持计划告知函》,因自身资金需求,常州鹏翼计划通过集中竞价、大宗交易的方式减持,合计减持股份数不超过405,890股,即不超过公司总股本的0.1677%;常州鹏曦计划通过集中竞价、大宗交易的方式减持,合计减持股份数不超过137,475股,即不超过公司总股本的0.0568%;常州鹏骐计划通过集中竞价、大宗交易的方式减持,合计减持股份数不超过110,851股,即不超过公司总股本的0.0458%;减持期间为自本公告披露之日起15个交易日后的3个月内实施。具体减持价格按减持实施时的市场价格确定。
近日,公司收到敖毅伟先生、OKAMOTOKUNINORI先生、李浩先生、姚剑先生、李宁先生、鞠文斌先生、林椿楠先生发来的《股份减持计划告知函》,因个人资金需求,敖毅伟先生、OKAMOTOKUNINORI先生、李浩先生、姚剑先生、李宁先生、鞠文斌先生、林椿楠先生计划通过集中竞价的方式减持直接持有的公司股份,敖毅伟先生拟减持数量不超过52,000股,占公司总股本的比例不超过0.0215%;OKAMOTOKUNINORI先生拟减持数量不超过32,000股,占公司总股本的比例不超过0.0132%;李浩先生拟减持数量不超过13,000股,占公司总股本的比例不超过0.0054%;姚剑先生拟减持数量不超过10,000股,占公司总股本的比例不超过0.0041%;李宁先生拟减持数量不超过20,600股,占公司总股本的比例不超过0.0085%;鞠文斌先生拟减持数量不超过8,000股,占公司总股本的比例不超过0.0033%;林椿楠先生拟减持数量不超过13,000股,占公司总股本的比例不超过0.0054%。上述股东减持期间为自本公告披露之日起15个交易日后的3个月内进行,且个人减持股份总数占其本次减持前所直接持有公司股份总数的比例不超过25%,具体减持价格按减持实施时的市场价格确定。
近日,公司收到刘海洋先生、樊昕炜先生发来的《股份减持计划告知函》,因个人资金需求,刘海洋先生、樊昕炜先生计划通过集中竞价的方式减持直接持有的公司股份,刘海洋先生拟减持数量不超过101,600股,占公司总股本的比例不超过0.0420%;樊昕炜先生拟减持数量不超过52,000股,占公司总股本的比例不超过0.0215%。上述股东减持期间为自本公告披露之日起15个交易日后的3个月内进行,具体减持价格按减持实施时的市场价格确定。











