
2026 年 1 月 30 日,珈伟新能发布公告,拟关停海外全资子公司 Vidis GmbH(以下简称 “Vidis”)相关业务。

一、子公司核心情况
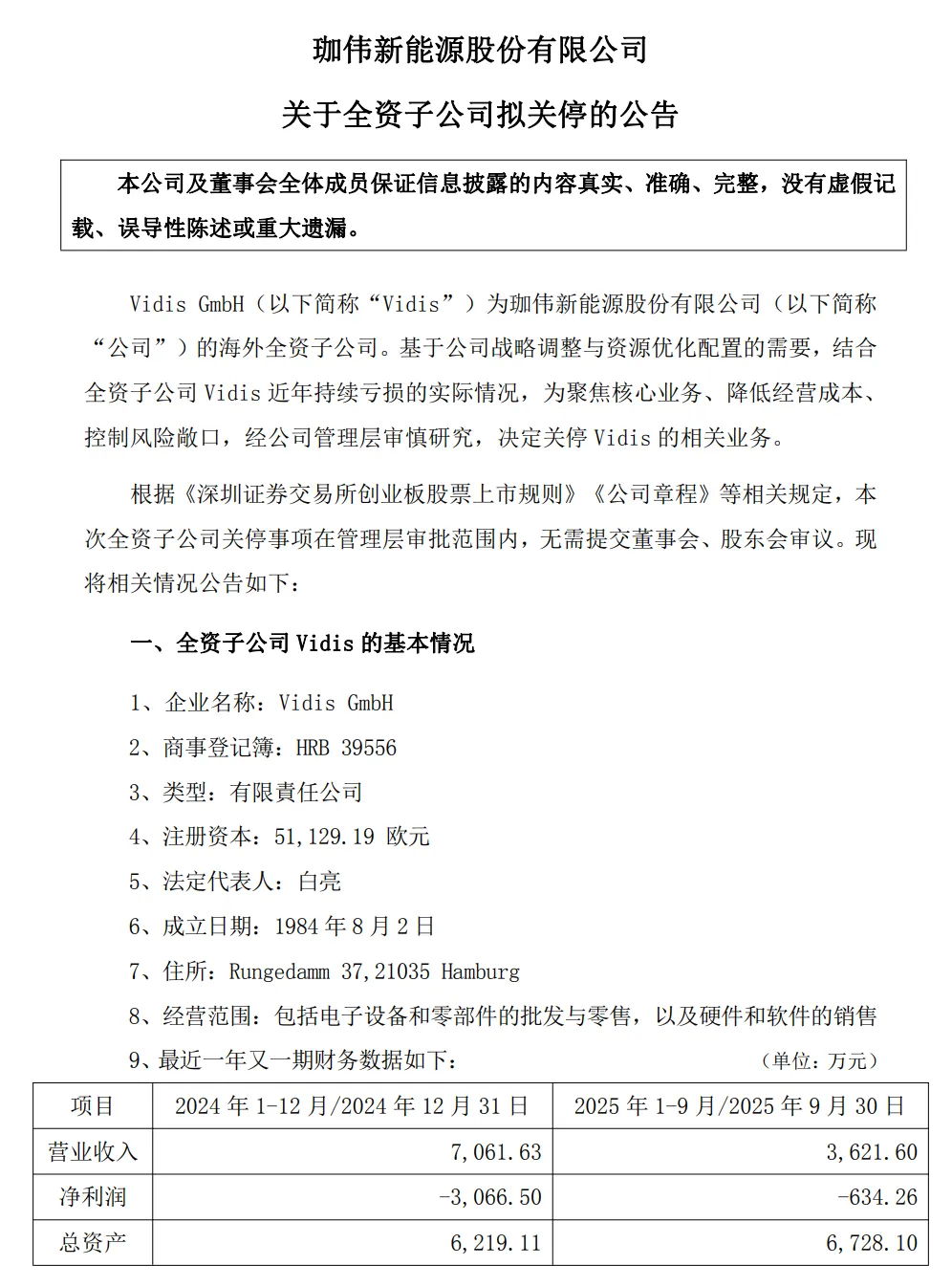
Vidis 成立于 1984 年,主营电子设备及软硬件销售,近年持续亏损:2024 年净亏 3066.50 万元,2025 年 1-9 月净亏 634.26 万元,净资产已降至 - 1637.03 万元。
二、关停核心原因
三、2025 年全年业绩预期同步披露
伴随子公司关停公告,珈伟新能同时公布 2025 年业绩预告:
预计全年归属净利润亏损 1.5 亿元 - 1.88 亿元;
预计扣非后净利润亏损 1.62 亿元 - 2 亿元。
业绩亏损部分源于资产减值及坏账计提,包括:电站资产减值约 4000 万元、拟停业境外子公司存货减值约 2300 万元、相关坏账准备约 2000 万元(含子公司应收账款诉讼及停业子公司坏账)。

