每日挖掘一家上市公司
宏盛华源(601096):特高压新周期下的铁塔龙头与国资整合新篇
报告日期: 2026年1月17日

栏目寄语:本栏目旨在每日为您挖掘一家上市公司的核心“价值链”,穿透叙事迷雾,洞察潜在风险与机遇。不追热点,只探本质,助您做出更明智的决策。
免责声明:本报告基于公开信息分析,仅供参考,不构成任何投资建议。市场有风险,投资需谨慎。
1. 公司画像:
核心标签与概况
宏盛华源铁塔集团股份有限公司(简称:宏盛华源,股票代码:601096)是中国输电线路铁塔行业的领军企业,专注于全系列输电线路铁塔、构支架、通讯塔及钢构件的研发、制造和销售。
公司是国家电网和南方电网的核心供应商,尤其在特高压输电线路铁塔领域具有显著的竞争优势和市场份额。
作为一家由大型国有企业整合优质资产后上市的公司,其业务模式与国家电力基础设施建设投资紧密相连,是典型的电力基建核心配套商。
公司通过持续的技术创新和严格的质量控制,确立了其在行业内的龙头地位,是国家“西电东送”和“新能源消纳”战略实施中不可或缺的一环。

1.1 最近热闻
宏盛华源近期的热点新闻主要围绕其控股股东变更和持续中标两大主题展开,这反映了公司在国资体系内的战略地位提升以及在市场竞争中的强劲势头。
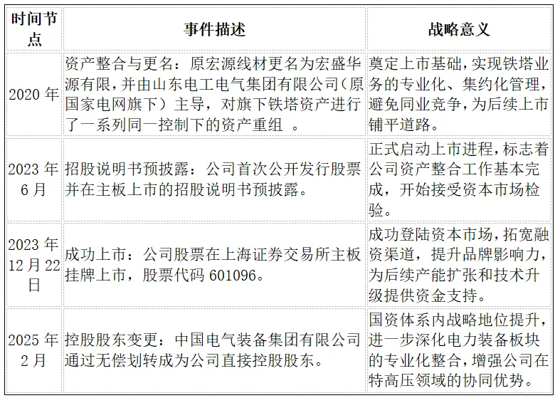
2025年2月,公司公告称,原控股股东山东电工电气集团有限公司将其持有的31.52%股份无偿划转至中国电气装备集团有限公司(简称:中国电气装备)。此次划转完成后,中国电气装备成为公司的直接控股股东,而实际控制人仍为国务院国资委 。
这一事件被市场解读为国资委对电力装备板块的进一步优化整合,旨在提升宏盛华源在中国电气装备集团内部的战略协同效应,特别是在特高压和新型电力系统建设中的作用。新控股股东的背景,预示着公司在获取重大项目和资源配置方面将拥有更强的优势。
此外,公司频繁发布预中标国家电网重大采购项目的提示性公告,持续巩固其行业龙头地位。
例如,在2025年下半年,公司多次预中标国家电网输变电项目线路装置性材料招标采购,单次中标金额从数亿元至近十亿元不等 。这些中标信息不仅直接支撑了公司未来的业绩增长预期,也印证了国家电网在“十四五”末期及“十五五”初期持续加大电网投资的趋势。
同时,公司高管层也发生变动,原山东电工总经理马新征获提名为非独立董事候选人,显示出新控股股东对公司治理和运营的深度介入。
【栏目快照】
宏盛华源是中国输电线路铁塔领域的绝对龙头,背靠国务院国资委,是国家电网特高压建设的核心供应商。公司当前处于国资整合后的新发展阶段,受益于新一轮电网投资周期,业绩有望实现持续增长,但其毛利率受原材料价格波动影响大,且关联交易占比高,是其价值链中的主要风险点。
2. 主要概念与标签
宏盛华源的核心业务使其紧密关联于多个国家战略级概念和行业标签,这些标签共同构成了其价值判断的基础。
2.1 主要概念:
2.1.1.特高压(UHV)输电:
这是公司最核心的标签。特高压是指交流1000千伏、直流±800千伏及以上的输电技术。宏盛华源是国内少数具备全系列特高压铁塔生产资质的企业之一,并在特高压铁塔招标中占据最高的市场份额(2025年上半年在国网特高压招标中份额超34%)。特高压是实现我国能源资源优化配置、解决新能源大规模并网消纳的关键。
2.1.2.新型电力系统建设:
随着“双碳”目标的推进,以新能源为主体的新型电力系统建设成为国家战略。这要求电网具备更高的柔性和韧性,特高压和超高压输电线路是实现新能源跨区域输送和消纳的基础设施,直接驱动了对输电线路铁塔的需求。
2.1.3.电力基础设施(新基建):
电网投资是国家新基建的重要组成部分。宏盛华源的产品是电网建设的“骨骼”,直接受益于国家电网和南方电网的投资计划。
2.1.4.国企改革与资产整合:
公司控股股东由山东电工电气变更为中国电气装备集团,体现了国家对电力装备制造板块的专业化整合。这有助于公司在国资体系内获得更集中的资源支持和更高效的协同效应。
这些概念的叠加,使得宏盛华源不仅是一个传统的制造业企业,更是一个深度绑定国家能源战略和电力基建周期的稀缺标的。
3. 公司发展史:
理解过去的兴衰脉络
宏盛华源的发展史是一部典型的国有资产整合与专业化重组的历史,其核心脉络是围绕国家电网体系,将分散的铁塔资产集中化、专业化,最终推向资本市场,以更好地服务于国家电网建设。
3.1 历史沿革
宏盛华源的历史可以追溯到其前身宏源线材。公司的现代化发展始于其被纳入原国家电网公司体系内。

3.2 关键转型与突破
宏盛华源的关键突破在于其对特高压技术的深度掌握和市场份额的绝对领先。
公司在技术上的突破主要体现在其能够生产全系列、多电压等级的输电线路铁塔,尤其是特高压交流1000kV和直流±800kV/±1100kV等级的铁塔。特高压铁塔对设计、制造工艺、防腐技术、焊接精度等要求极高,具有极强的技术壁垒。宏盛华源通过持续的研发投入,成为行业内少数能够稳定供货特高压项目的企业之一,这使其在行业内拥有了定价权和优先权。
在市场上的突破,则体现在其对国家电网和南方电网的深度绑定。公司利用其国有背景和技术优势,在两大电网的集中招标中屡获大单,尤其在国家电网总部特高压招标中的市场份额长期保持在30%以上,奠定了其行业龙头的地位。
3.3 战略调整与资本运作
公司上市前的资产重组是其最重要的资本运作。通过将分散在不同主体下的铁塔业务进行整合,公司形成了完整的产业链和统一的业务平台,解决了历史遗留的同业竞争问题,确保了业务的独立性和完整性,这是其能够成功上市的基石。
上市后的战略调整则集中在产能扩张和国资整合。公司募集资金主要用于扩大产能,以应对特高压和新能源配套电网建设带来的巨大市场需求。
2025年控股股东的变更是公司战略上的重大调整,标志着公司从原国家电网体系下的子公司,正式成为中国电气装备集团这一更专业、更聚焦的电力装备央企旗下的核心资产,这对于公司未来在国际市场拓展和技术标准制定方面都具有积极意义。
【分析员视角】
宏盛华源的兴衰脉络清晰地揭示了其战略成败的关键点在于对国家电力投资周期的精准把握和国资体系内的资源整合能力。
成功关键: 公司成功地将自身定位为国家特高压战略的执行者和核心配套商。其兴盛并非源于激进的扩张,而是源于国家战略驱动下的专业化整合,以及对特高压这一高技术壁垒领域的深耕。国资背景和技术壁垒共同构筑了其强大的护城河。
2020年的资产重组是公司发展史上的里程碑,它不仅解决了历史遗留的同业竞争问题,更重要的是,它将分散的优质铁塔资产集中于一个平台,形成了规模效应和技术合力,为公司在特高压领域保持绝对领先地位提供了组织保障。这种资产的集约化是国家电网为应对新一轮电网建设高峰所做的战略性准备。
潜在隐患: 过去的资本运作虽然解决了同业竞争,但其关联交易占比过高的问题一直伴随其上市前后。这种高度依赖单一客户的模式,使得公司业绩的波动与电网投资计划高度同步,缺乏市场化灵活性。控股股东变更为中国电气装备集团,虽然理论上有助于提升协同效应,但同时也可能加剧对单一客户(国家电网)的依赖。
分析员认为,公司未来的挑战在于如何在保持国资优势的同时,逐步优化客户结构,降低关联交易比例,并提升毛利率以应对原材料价格波动。公司需要利用其特高压技术优势,积极拓展海外市场和非电网客户,以增强其市场化韧性和抗周期能力。
4. 业务与商业模式解构:
看清赚钱的逻辑
宏盛华源的商业模式是典型的重资产制造与国家垄断性采购相结合的模式,其盈利逻辑高度依赖于国家电网的投资规模和节奏。
4.1 核心业务构成
公司的核心业务是输电线路铁塔的研发、制造和销售,产品线覆盖了从10kV到±1100kV的全电压等级。

各业务线特点:
输电线路铁塔: 这是公司的生命线。其运作方式是典型的项目制。电网公司根据项目需求进行设计、招标,公司中标后根据设计图纸进行原材料采购、加工制造、镀锌防腐和交付。盈利模式是“材料成本 + 加工费”。由于钢材(主要原材料)占成本的80%以上,公司通过套期保值和合同定价机制来对冲钢材价格波动风险,但毛利率仍易受原材料价格和市场竞争程度的影响。在特高压领域,公司凭借其全套资质和丰富经验,能够获得相对更高的加工费溢价。
构支架: 变电站构支架的技术要求和制造难度略低于特高压铁塔,但同样是电网建设的刚需。这部分业务有助于公司在电网投资的非特高压领域保持竞争力,并能有效利用现有产能。
4.2 盈利模式
宏盛华源的盈利模式具有强烈的国有垄断性采购特征:
4.2.1.订单来源高度集中:
公司的主要收入来源于国家电网和南方电网的集中招标采购。其中,对国家电网的销售额占主营业务收入的比例长期维持在70%至90%之间 。
这种模式保证了订单的稳定性和回款的可靠性(电网客户信用良好),但同时也意味着公司缺乏市场议价能力,产品价格受电网招标价格体系制约。
电网招标通常采用“原材料价格+固定加工费”的模式,这使得公司的盈利能力主要取决于其成本控制能力和加工费的溢价空间。
4.2.2.“以销定产”的重资产模式:
公司根据中标订单组织生产,这使得其库存风险相对可控。然而,铁塔制造属于重资产行业,需要大量的土地、厂房、大型加工设备和镀锌设备,固定资产投入大,折旧成本高。这种模式要求公司必须保持较高的产能利用率才能摊薄固定成本,实现规模效益。
4.2.3.关联交易是常态:
作为中国电气装备集团的子公司,公司与关联方(如国网体系内单位)的关联销售金额在上市前曾占营收的80%以上 。虽然上市后关联交易占比有所下降,但仍是其业务模式的重要组成部分。
这既是其订单稳定的保障,也是其市场化程度不足的体现。公司需要持续优化关联交易的定价机制和比例,以符合监管要求和市场预期。
4.2.4.回款周期:
鉴于主要客户是国家电网,公司的回款周期相对稳定且风险较低,应收账款质量较高,这在重资产制造业中是一个显著优势,有助于公司保持健康的资产负债表。
4.3 业务逻辑演进
公司的业务逻辑演进经历了从分散到集中、从高压到特高压、从国内到国际的三个阶段:
分散到集中(2020年前): 早期铁塔业务分散在原国家电网体系内的多个子公司。2020年的资产重组实现了业务的集中化,提升了规模效应和专业化水平。这一阶段的核心逻辑是体制内资源的优化配置。
高压到特高压(2010年至今): 随着我国特高压战略的实施,公司业务重心逐步向技术壁垒更高的特高压铁塔倾斜。特高压项目对技术、产能、质量和交付能力要求极高,这使得公司能够通过技术优势筛选掉大量低端竞争者,获取高价值订单。这一阶段的核心逻辑是技术壁垒驱动下的结构性增长。
国内到国际(未来趋势): 随着国内特高压建设进入稳定期,公司正积极响应国家“一带一路”倡议,将业务拓展至海外市场,特别是亚非拉地区的电网和新能源配套项目,寻求新的增长点。这一阶段的核心逻辑是利用国内技术优势进行海外市场扩张,以平滑国内电网投资周期波动带来的影响。
【分析员视角】
宏盛华源商业模式的优劣势非常鲜明,其可持续性依赖于国家战略的持续投入。
优势(护城河): 公司的增长依赖于技术壁垒(特高压资质和经验)和体制壁垒(国资背景和与电网的深度绑定)。这种“双重壁垒”构筑了其强大的护城河。公司的盈利模式虽然毛利率不高,但订单稳定、回款可靠,是典型的“旱涝保收”型电力基建股。其核心价值在于稀缺性——作为特高压铁塔领域无可争议的龙头,其地位短期内难以撼动。
劣势(风险点): 公司的增长不依赖于技术创新带来的成本下降,而是依赖于资本开支(电网投资)。其盈利模式的护城河深度受制于电网招标体系,一旦电网投资放缓或招标价格体系调整,公司业绩将面临压力。此外,原材料价格波动是其无法完全规避的系统性风险。公司需要通过提升管理效率、优化生产工艺来降低成本,并积极拓展海外市场和非电网客户,以增强其市场化韧性。
5. 行业天花板与竞争格局:
定位生存的土壤
宏盛华源所处的输电线路铁塔行业是典型的电力基础设施配套行业,其发展与国家能源战略和电网投资规模高度同步。
5.1 行业定位
申万行业分类: 电气设备 - 电网设备 - 输变电设备
公司在整个产业链位置: 处于中游。
上游: 钢材(角钢、钢板)、锌锭(热镀锌防腐),原材料价格波动是主要成本压力。铁塔制造属于典型的“钢材深加工”行业。
中游: 输电线路铁塔的研发、设计、制造和防腐。宏盛华源处于这一环节的龙头地位,其核心竞争力在于特高压产品的设计和制造能力。
下游: 国家电网、南方电网等电网公司,以及大型电力工程总包商。
5.2 议价能力分析
公司的议价能力呈现出对上游弱、对下游受限的特征:
对上游供应商的议价能力: 较弱。
钢材和锌锭是大宗商品,价格由市场供需决定,公司作为单个采购方,难以对大型钢厂形成有效议价。公司主要通过集中采购和套期保值来平抑成本波动,但无法从根本上改变对原材料价格的依赖。在成本传导方面,由于电网招标价格的滞后性,公司往往需要先行承担原材料价格上涨的风险,这直接导致了毛利率的波动。
对下游客户的议价能力: 受限。
下游客户(国家电网、南方电网)是垄断性买方,通过集中招标采购,具有极强的议价能力。铁塔产品的价格和利润空间主要由电网公司的招标价格体系决定。公司主要通过技术优势(特高压资质)和规模优势来确保中标率和订单规模,而非通过提价来增加利润。其议价能力体现在特高压项目中的加工费溢价,以及订单的稳定性,而非价格的绝对控制力。
5.3 行业概览与趋势
输电线路铁塔行业的发展与国家电力投资息息相关,具有明显的周期性,但当前正处于新一轮景气周期。
行业整体规模与增长率: 行业规模与电网投资额正相关。在“十四五”期间,国家电网计划总投资额超过2.5万亿元,南方电网计划投资额约6700亿元 。特别是特高压项目,从2023年开始进入新一轮密集核准和建设期,带动了铁塔需求的结构性增长。特高压项目对铁塔的需求量大、技术要求高,是行业增长的主要驱动力。
所处生命周期: 输电线路铁塔制造属于成熟期行业,技术相对稳定,但特高压和柔性直流等高端领域仍处于成长期。行业整体产能过剩,但高端产能稀缺。
驱动因素:
政策驱动(核心): “双碳”目标和新型电力系统建设是最大的驱动力。新能源(风电、光伏)大规模接入需要配套建设大量的输电线路,特别是跨区域的特高压线路,以解决“弃风弃光”问题。
技术驱动: 特高压、柔性直流等先进输电技术的应用,对铁塔的强度、精度和防腐性能提出了更高要求,推动了行业的技术升级。例如,公司在高强度钢材应用和新型防腐技术方面的研发,是其保持竞争力的关键。
存量改造: 现有输电线路存在老化、升级需求,特别是城市电网的改造和升级,也提供了稳定的需求。
未来展望: 行业未来将朝着高端化、智能化、国际化方向发展。
高端化: 特高压和超高压铁塔的需求占比将持续提升,对企业的技术和产能提出更高要求。
智能化: 铁塔的数字化、智能化监测将成为趋势,要求铁塔具备安装传感器、数据采集等功能,公司需要在此方面加大投入。
国际化: 随着国内产能和技术成熟,中国铁塔企业将积极参与“一带一路”沿线国家的电网建设,海外市场将成为新的增长极。宏盛华源作为国资背景的龙头企业,在获取海外大型电力项目方面具有天然优势。
5.4 竞争格局
输电线路铁塔行业整体呈现“寡头竞争+充分竞争”的混合格局。
市场结构: 在特高压和超高压等高端市场,由于技术壁垒高、资质要求严,市场集中度高,呈现出寡头垄断特征,主要由宏盛华源、风范股份等少数几家龙头企业主导。在中低压市场,由于技术门槛较低,则呈现出充分竞争或碎片化的格局。宏盛华源的核心竞争力在于其在国网特高压招标中超过30%的份额,这使其在高端市场拥有绝对的定价权和话语权。
5.4.1.主要竞争对手:
公司护城河: 宏盛华源的护城河是技术资质和国资背景的结合。
技术护城河: 拥有特高压全系列产品制造资质,这是进入高端市场的“入场券”。公司参与多项国家及行业标准制定,体现了其在技术上的领导者地位。
品牌护城河: 长期作为国家电网的核心供应商,形成了强大的品牌信任和质量口碑,尤其在特高压这种对质量要求极高的项目中,品牌效应尤为重要。
成本护城河: 规模化生产和集中采购带来的成本优势,尤其在原材料价格波动时,能够更好地通过套期保值来锁定利润。
5.4.2.竞争优势与劣势:
优势: 市场份额行业第一(特高压领域),国资背景带来的订单稳定性,技术领先带来的高壁垒。
劣势: 毛利率偏低(受原材料价格和电网招标价格压制),客户结构单一(对国家电网依赖度高),关联交易占比高。
6. 财务体检与经营成色:
检验身体的健康状况
通过分析宏盛华源近期的财务数据,可以清晰地看到公司在电网投资周期驱动下的业绩修复和资产稳健的特征,但同时也要警惕其盈利能力偏弱和现金流波动的问题。

6.1 成长性指标
近几年营收及净利润复合增长率: 宏盛华源的营收和净利润在上市前后的波动较大,主要受电网投资周期和原材料价格影响。但从2024年开始,随着特高压新周期的启动,公司业绩进入修复通道。
2024年全年归母净利润同比增长85.52%,2025年上半年更是实现了96.30%的同比高增长,显示出强劲的业绩弹性。这种高增长并非源于市场份额的爆发式扩张,而是源于行业周期性复苏和原材料成本的相对稳定,使得公司盈利能力从低谷中迅速恢复。
6.2 盈利能力指标
综合毛利率: 2024年毛利率为8.89%,处于行业较低水平。铁塔制造行业毛利率普遍不高,且宏盛华源的毛利率与钢材价格呈现显著的负相关关系 。钢材价格上涨时,毛利率承压;钢材价格稳定或下降时,毛利率则有修复空间。公司净利润的大幅增长,主要归因于成本端改善和费用控制,而非毛利率的大幅提升。
净利率与ROE: 2025年上半年,公司加权平均净资产收益率(ROE)达到4.41%,较去年同期有显著提升。净利润的大幅增长,主要归因于原材料成本的有效控制和订单结构优化(高毛利的特高压订单占比提升)。尽管ROE正在改善,但其绝对值仍有提升空间,这反映了公司作为重资产制造企业,其资产周转率和销售净利率仍需努力。
6.3 健康状况指标
偿债能力: 公司的资产负债率保持在50%至55%的合理区间,有息负债规模适中,且主要客户为电网公司,应收账款质量高,整体偿债能力健康。这得益于其国资背景和稳定的订单流。
现金流: 2025年上半年,公司经营活动现金流净额为1.66亿元,同比下降50.40%。现金流波动较大,且与净利润的匹配度不高。这需要深入分析:净利润大幅增长而现金流净额下降,可能意味着应收账款的增加(订单交付但尚未回款)或存货的增加(为后续大订单提前备货)。考虑到电网项目的结算周期较长,现金流滞后于利润确认是行业常态,但大幅下降仍需警惕其营运资金管理效率。
研发与创新投入: 公司的研发费用占营收比相对较低(约1.5%),符合其重资产制造和技术成熟的行业特点。研发投入主要集中在特高压、柔性直流等高端产品设计和工艺优化上,以维持其技术领先地位和特高压资质。较低的研发投入占比也说明公司更侧重于生产制造的效率和规模,而非颠覆性技术创新。
6.4 最新业绩
2025年半年度业绩显示,公司实现营业收入49.05亿元,同比略降4.53%;但归属于上市公司股东的净利润达到1.98亿元,同比大幅增长96.30%。营收小幅下降而净利润暴增,表明公司在成本控制和盈利质量上取得了显著改善,成功消化了部分原材料价格波动和市场竞争压力。
【风险红旗】
在财务体检中,最值得警惕的信号是原材料价格波动风险和经营活动现金流的波动性。
原材料价格波动风险: 钢材和锌锭占公司成本的80%以上,公司毛利率对原材料价格的敏感度极高。一旦钢材价格出现剧烈且持续的上涨,将直接侵蚀公司利润,导致毛利率持续下滑。公司虽然采取了套期保值等措施,但对冲效果并非百分之百,且套期保值本身也存在风险。
现金流波动: 尽管公司净利润大幅增长,但经营活动现金流净额同比下降超过50%,显示出净利润的含金量有所不足,可能存在应收账款增加或存货积压的风险,需要持续关注其营运资本效率。
7. 核心驱动与风险预警:
展望未来的明与暗
宏盛华源的未来发展,核心驱动力在于国家能源战略的坚定执行,而主要风险则集中在宏观经济周期和原材料价格波动。
7.1 未来增长核心驱动
宏盛华源的未来增长逻辑是“政策驱动+技术壁垒+国资协同”的组合。
7.1.1.新产能释放与特高压放量:
特高压新周期: 随着“十四五”末期和“十五五”初期特高压项目进入密集核准和建设期,公司作为特高压铁塔的绝对龙头,将直接受益于订单的集中释放。国家电网预计2025年投资将首次超6500亿元 ,其中特高压是重点。特高压项目具有单体价值高、建设周期长的特点,为公司提供了稳定的长期订单。
产能扩张: 公司上市募集资金用于产能扩张,新产能的逐步释放将有效提升公司的交付能力,满足特高压项目对大批量、高标准产品的需求。产能的提升将进一步巩固其规模优势和成本优势。
7.1.2.行业政策利好与新能源消纳:
新型电力系统: 新能源发电的波动性和间歇性,要求电网具备更强的输送能力和柔性。特高压是解决新能源跨区域消纳的唯一有效手段,这为公司提供了长期、稳定的需求基础。公司产品是新能源并网的刚性配套。
“走出去”战略: 随着我国特高压技术和经验的成熟,公司积极拓展海外市场,特别是“一带一路”沿线国家的电网建设需求巨大,国际市场将成为公司新的增长极。国资背景有助于公司获取海外大型电力项目。
7.1.3.国资整合带来的协同效应:
中国电气装备集团协同: 控股股东变更为中国电气装备集团后,公司有望在集团内部获得更优质的资源倾斜,并在输变电设备的整体解决方案中发挥核心作用,增强其在产业链中的地位。这种协同效应可能体现在原材料的集中采购议价能力提升和海外市场的联合开拓。
7.2 潜在催化剂
重大订单落地: 频繁预中标国家电网和南方电网的特高压大额订单,是短期内最直接的业绩催化剂。
原材料价格持续低位: 钢材价格如果能保持在相对低位,将直接带来公司毛利率的修复和净利润的超预期增长。
海外市场突破: 获得“一带一路”沿线国家的大型输电项目订单,将打开公司的国际化成长空间。
7.3 主要风险点(分级)
对宏盛华源的风险预警需要从其业务模式的固有缺陷和宏观环境的系统性风险两个维度进行评估。
7.3.1.一级风险(致命伤):
原材料价格剧烈波动风险: 这是公司最核心的风险。钢材和锌锭占成本比重极高(80%以上)。铁塔产品的定价机制通常滞后于原材料采购,一旦钢材价格短期内暴涨,公司将面临成本倒挂或毛利率大幅跳水的风险,直接威胁到公司的盈利能力和持续经营的稳定性。公司需要持续加强套期保值策略的有效性。
7.3.2.二级风险(严重问题):
关联交易占比较高风险: 公司对国家电网的依赖度高,关联销售占比虽有所下降,但仍处于较高水平。这使得公司业绩与电网投资计划高度绑定,一旦电网投资放缓或招标政策发生重大调整,公司将面临订单骤减的风险。同时,过高的关联交易也可能引发市场化定价公允性的质疑,影响公司在资本市场的形象。
电网投资不及预期风险: 公司的业绩增长高度依赖于国家电网的资本开支。如果宏观经济环境变化导致电网投资规模缩减或项目进度延期,将直接影响公司的订单获取和营收确认。
7.3.3.三级风险(潜在隐患):
技术迭代风险: 尽管铁塔技术相对成熟,但新型输电技术(如地下电缆、新型复合材料塔)的突破,可能会对传统铁塔制造行业带来结构性冲击。公司需要持续关注行业前沿技术,保持技术领先。
应收账款管理风险: 尽管电网客户信用良好,但项目制业务的结算周期长,应收账款规模较大,如果管理不善或出现坏账,将影响公司现金流和资产质量。
海外市场拓展风险: 海外市场面临政治、经济、法律和汇率等多重风险,海外订单的获取和执行难度高于国内市场。
8. 估值与投资逻辑探讨:
做出最终的决策权衡
宏盛华源的估值分析需要结合其周期性、龙头地位和国资背景进行综合考量,不能简单地套用传统制造业的估值模型。
8.1 当前估值水平
(注:以下估值数据基于2026年1月16日收盘价及2024年全年/2025年上半年财务数据估算)

市场预期与情绪:
市场对宏盛华源的情绪偏向乐观。主要驱动力是:
特高压新周期的确定性,市场预期公司未来两年的订单和业绩将持续高增长。
国资整合的完成,提升了公司的战略地位和资源获取能力。
机构关注度高,知名私募(如重阳投资)的调研记录显示出市场对公司价值重估的兴趣。
8.2 核心投资逻辑总结
宏盛华源的核心投资逻辑在于“周期性复苏下的高弹性龙头”。
乐观情景:
如果一切顺利,公司凭借以下核心亮点实现价值重估:
业绩超预期增长: 特高压项目核准和建设进度超预期,公司订单饱满,同时钢材价格保持稳定或小幅下降,使得公司毛利率修复至12%以上,净利润实现连续两年翻倍增长。
国资改革红利释放: 中国电气装备集团的整合带来实质性的协同效应,例如更低的采购成本、更广阔的海外市场渠道,以及更高效的内部管理。
估值中枢上移: 市场将其从传统的“铁塔制造”股重估为“新型电力系统核心配套”股,享受更高的行业估值溢价。
悲观情景:
如果出现问题,最可能的风险来源是:
原材料成本失控: 钢材价格出现不可控的暴涨,公司无法通过合同定价或套期保值完全对冲风险,导致毛利率大幅下滑,甚至出现亏损。
电网投资不及预期: 国家电网或南方电网因宏观经济压力或政策调整,大幅削减或推迟特高压项目投资,导致公司订单断崖式下跌。
关联交易治理不力: 关联交易问题未能得到有效解决,引发监管关注或市场对公司治理的担忧。
9. 结论与评级:
我们的最终判断
基于对宏盛华源的业务模式、行业地位、财务状况和风险因素的全面分析,我们给出以下评级和核心观察点。

9.1.核心观察点:
9.1.1.毛利率修复情况:
持续关注公司综合毛利率能否在2026年上半年稳定在10%以上,这是判断其成本控制和盈利能力修复的关键指标。
9.1.2.国家电网特高压项目核准及招标进度:
密切跟踪国家电网特高压项目的实际落地速度和公司在其中的中标份额,这是未来两年业绩增长的直接驱动力。
9.1.3.关联交易占比变化:
关注公司与关联方交易金额占营收的比例是否持续下降,以评估其市场化程度和治理结构的改善。
参考文献:
1. 宏盛华源铁塔集团股份有限公司关于控股股东变更的公告. 2025年2月16日.
2. 宏盛华源铁塔集团股份有限公司关于国家电网项目预中标的提示性公告. 2025年8月29日.
3. 宏盛华源:2024年年度报告. 2025年4月11日.
4. 宏盛华源铁塔集团股份有限公司首次公开发行股票并在主板上市招股说明书. 2023年6月30日.
5. 宏盛华源:2025年半年度报告摘要. 2025年8月21日.
6. 宏盛华源上会在即,关联销售金额占营收比例下滑仍超50%. DoNews. 2023年7月3日.
7. 国家电网、南方电网“十四五”投资规划及特高压建设进展报告. 行业研究报告. 2024年12月.
8. 宏盛华源(601096) 特高压建设新周期,铁塔龙头迎发展新阶段. 东吴证券研究报告. 2024年12月31日.
9. 国家电网有限公司2025年投资计划新闻发布会纪要. 2025年1月.
免责声明: 本报告基于公开信息分析,仅供参考,不构成任何投资建议。市场有风险,投资需谨慎。
