上市公司印章管理的注意事项

根据《民法典》第490条的规定,“当事人采用合同书形式订立合同的,自当事人均签名、盖章或者按指印时合同成立”,因此我国法律赋予签名、盖章、按指印同等的法律效力。但实务中,普通社会公众普遍更为接受承认印章的法律效力。因此,印章的管理与使用事关商事活动主体应当承担的权利与义务,每一个商事活动主体都需要建立印章管理方面的内控制度。而对于上市公司而言,由于商事活动频繁,出于决策效率的需要,容易出现印章管理、流程审批等环节的疏漏。本文将以此为题,简述上市公司印章管理方面的注意事项。
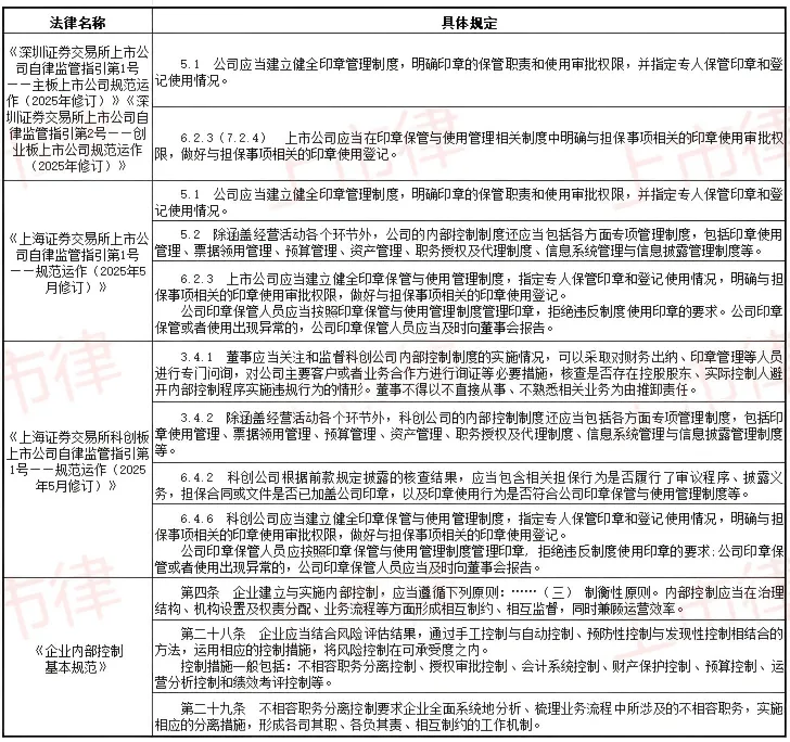
一、法律规定

根据上述规定,可以总结关于上市公司印章保管及使用方面的注意事项:
1、印章管理属于内部控制项下内容,应当遵循制衡性原则,权责分配应当相互制约与监督;不相容职务应当实施分离措施(进一步的分析阐述详见本文第二部分);
2、上市公司制定与印章管理相关的内控制度,主要关注印章保管与使用管理两个方面;在印章保管方面,公司应当指定专人进行保管;在使用管理方面,应当制定具体的使用审批权限,并且使用情况应当予以登记记录;
3、特别关注担保事项相关的印章使用审批权限,特别注意与担保事项相关的印章使用登记;关注担保行为是否履行审议程序、披露义务,关注担保合同或文件是否加盖公司印章,以及印章使用行为是否符合印章保管与使用方面的规章制度;
4、董事会有义务及职责关注并监控印章管理制度的实施情况,印章保管或使用出现异常,印章保管人员应当及时向董事会报告。
二、审用分离、分散保管
(一)法律分析
我们应当注意到,交易所规范运作监管规则仅规定“指定专人保管印章”,而具体公司印章应当交由“谁”管理的问题,我国法律法规并无明确规定。审判实务也支持“对于公司中谁有权保留印章及证照,我国法律并无明确规定,现实中应当以公司章程相关规定为准”的观点。(注释:援引最高人民法院(2018)最高法民申2951号《民事裁定书》。)因此,上市公司指定哪些人员作为印章保管人,可由公司章程以及印章管理相关制度进行约定。
虽然印章的保管与使用属于公司自治范畴,但目前实务中普遍形成印章保管与使用应当符合“审用分离、分散保管”的要求,通过权力制衡,保障印章管理制度的有效执行,尽可能降低印章使用不当给公司带来负面影响的可能性。
(二)监管案例
各地证监局对上市公司监管,也遵循这一要求。以下是笔者检索的一则典型案例,以供参考。

(注释1:援引中国证券监督管理委员会(http://www.csrc.gov.cn/)网站《关于对安徽皖通科技股份有限公司采取责令改正措施的决定》(文号:中国证监会安徽监管局行政监管措施决定书〔2020〕6号)。
注释2:援引巨潮资讯网(www.cninfo.com.cn/)。)
(三)印章保管的参考案例
经检索上市公司的印章管理制度,印章保管人的设置方案相对灵活,充分尊重企业经营管理的需求,笔者摘取如下案例以供参考。

此外,上海家化(600315)近期披露的《关于公司2024年年度报告信息披露监管问询函的回复公告》载明,该公司试运行委托第三方集中保管公司印章的模式,受到监管关注。具体情况如下:

随着企业规模不断扩大,运营主体数量不断增加,印章管理的复杂程度也随之提升,难以满足商事活动便利性要求。因此,此类委托管理模式或为潜在解决方案之一,但此类方案需慎重考虑内控的有效性和执行情况,避免出现影响上市公司独立性、印章管理失控等负面情形。目前而言,此类模式市场案例较少,也容易受到监管部门的关注,未来能否逐渐被主流市场认可、能否被监管部门认可有待进一步观察。
三、小结
结合上述分析,笔者总结上市公司印章管理方面的注意事项如下:
1、上市公司印章管理属于企业自治范畴,企业可灵活指定印章管理人,但应当遵循“审用分离、分散保管”的要求,并制定以印章保管以及印章审批使用为核心内容的管理制度;
2、上市公司应当充分关注印章管理制度的有效性和执行情况,特别是担保事项相关的印章审批权限和使用登记情况(实务中,上市公司出现对外担保瑕疵情形,通常意味着企业印章管理失控,处罚/监管案例较多,本文不再单独摘录);
3、随着电子印章逐渐被社会公众接受,建议上市公司逐步切换使用电子印章代替一部分实体印章,能够有效提升决策效率;
4、印章委托管理模式或是解决印章管理与商事活动便捷性矛盾的方案之一,能否获得主流市场认可以及监管部门认可尚有待于进一步观察;现阶段建议谨慎考虑此类方案。
撰稿:周正杰
审稿:吕兴伟
编辑:汤燕菲


相关阅读
扫描二维码了解更多
微信公众号 | shangshilv-hz
新浪微博 | Mr_上市律
知乎 | Mr.IPO上市律
