
2024年4月30日,退市新规公布实施,进一步严格了强制退市标准。本文对新规的四类强制退市新修要点做了总结,并梳理了退市程序及退市后的问题和处理方式。在多元化退市并重格局下,上市公司应如何做好应对。
作者丨刘新辉 赵之涵 薛梨
一、引言:退市新规来了
中国境内资本市场上市公司退市制度的规则,经历了多次演变。
2020年10月9日,国务院制定《国务院关于进一步提高上市公司质量的意见》,要求优化退市标准、简化退市程序、加强退市监管。
2020年11月25日,中央全面深化改革委员会第十六次会议审议通过《健全上市公司退市机制实施方案》。
基于前述方案要求,沪深交易所在2020年12月31日发布修订后的《股票上市规则》《退市公司重新上市实施办法》等配套规则。规则将强制退市指标划分为四类:即交易指标类、财务指标类、规范类和重大违法类。自2020年实施退市改革以来,退市公司数量大幅增加。证监会统计2023年全年共有47家公司退市,其中强制退市44家。退市改革三年来,强制退市数量超过改革前退市数量总和。
2024年4月12日,国务院发布资本市场第三个“国九条”。证监会配套发布《关于严格执行退市制度的意见》,沪深北三大交易所同步修订退市规则,并于2024年4月30日公布施行(“退市新规”)。
退市新规进一步严格了强制退市标准:
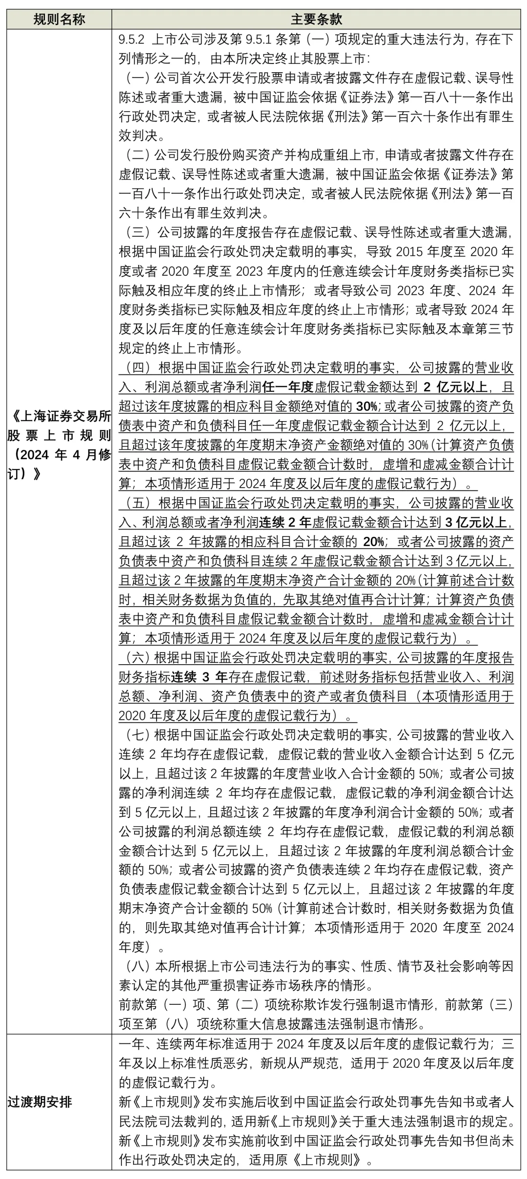
(1)严格重大违法强制退市适用范围。增加一年严重造假、多年连续造假退市情形,调低两年财务造假触发重大违法退市的门槛。
(2)严格规范类退市情形。增加连续多年内控非标意见,控制权长期无序争夺导致投资者无法获取上市公司有效信息,上市公司内控失效导致出现大股东大额资金占用且不整改等规范类退市情形。
(3)加大绩差公司退市力度。提高亏损公司的营业收入退市指标,淘汰缺乏持续经营能力的公司。
(4)完善市值标准等交易类退市指标。
二、关注:四类强制退市情形
根据沪深交易所《股票上市规则》规定的触发强制退市的四大类情形,从一旦触发是否被终止上市角度,可以分为两大类。
一类是上市公司发生该情形后交易所就终止其上市(“直接退市”)。交易类强制退市情形、重大违法类强制退市情形属于直接退市情形。
另一类是上市公司发生该情形后,交易所对其股票交易实施退市风险警示;一定期限内仍未改正或者再次发生的,交易所才终止其上市(“间接退市”)。财务类强制退市情形、规范类强制退市情形属于间接退市情形。
根据证监会于2024年在官网发布的报道:“自2020年12月31日退市改革以来,A股共有127家公司退市,其中104家强制退市,强制退市数量是改革以前10年的近3倍,呈现两个特点:一是面值退市显著增多,去年面值退市的数量接近全部退市公司的一半,市场优胜劣汰的自我调节机制开始形成;二是重大违法类退市增多,去年有8家公司因达到重大违法标准进入退市程序。”
(一)直接退市:交易类强制退市
交易类强制退市,一般包括成交量、面值(收盘价)、股东人数、总市值四个退市指标。
2023年强制退市的44家上市公司中,其中有20家触及交易类退市指标。退市原因均为“连续20个交易日的每日股票收盘价均低于人民币1元”,暂未出现触及成交量、股东人数、总市值类型的案例。“面值退市”显著增多,成为强制退市的主要类型。
本次退市新规,进一步改变了市值标准等交易类退市指标:
主板A股(含A+B股)的上市公司市值退市指标、发行存托凭证的红筹企业市值退市指标由“低于3亿元”提高至“低于5亿元”。科创板、创业板、北交所未调整,仍为3亿元。

点击可查看大图
注:表格内退市新规系以《上海证券交易所股票上市规则(2024年4月修订)》为例进行解读,下同。沪深交易所关于退市的规则基本一致,北交所的退市规则有细微差异,已在表格中列示。
交易类强制退市案例:
• FHKG(退市000046)
2024年1月26日,FHKG公司收到深圳证券交易所《关于FHKG公司股票终止上市的决定》(深证上〔2024〕76 号)。公司股票在2023年11月30日至2023年12月27日期间,通过深交所交易系统连续二十个交易日的每日收盘价均低于1元,触及了《深圳证券交易所股票上市规则(2023年8月修订)》第9.2.1条第一款第(四)项规定的股票终止上市情形。深交所决定公司股票终止上市。
2024年2月7日,公司终止上市暨摘牌。
• GRN(退市603555)
2024年3月22日,GRN公司收到上交所《关于GRN公司股票终止上市的决定》(上海证券交易所自律监管决定书[2024]29号)。2024年2月1日至2024年3月7日,公司连续20个交易日的每日股票收盘价均低于1元,上述情形属于《上海证券交易所股票上市规则》第9.2.1条第一款第(一)项规定的股票终止上市情形(即为面值退市)。上交所决定终止公司股票上市。
2024年3月29日,公司终止上市暨摘牌。
(二)直接退市:重大违法类强制退市
重大违法类强制退市主要包括两类情形:一是上市公司存在欺诈发行、重大信息披露违法或者其他严重损害证券市场秩序的重大违法行为的情形;二是上市公司存在涉及国家安全、公共安全、生态安全、生产安全和公众健康安全等领域的违法行为,情节恶劣,严重损害国家利益、社会公共利益的情形。
本次退市新规释放了监管部门对财务造假“零容忍”的信号,进一步加大财务造假打击力度。
修订要点包括:
沪深主板、科创板、创业板、北交所(本次新增)均大幅调低财务造假重大违法退市的门槛,包括年限、金额和比例,并增加了多年连续造假退市的情形;
对现行规定“连续两年虚假记载金额合计达到5亿元以上,且超过该两年披露合计金额的50%”的造假退市指标进行修改,区分一年、连续两年、连续三年及以上情形,具体而言:
(1)一年虚假记载金额达到2亿元以上,且占比超过30%。
(2)连续两年虚假记载金额达到3亿元以上,且占比超过20%。
(3)连续三年及以上年度存在虚假记载即退市。

点击可查看大图
重大违法类强制退市案例:
• 2024年首例:XHY(退市002089)
2024年2月5日,XHY公司收到中国证监会下发的《行政处罚决定书》,认定:1、公司通过参与专网通信虚假自循环业务虚增销售收入、利润,导致2014年至2019年年度报告及2019年半年度报告虚假记载;2、公司会计差错更正处理错误、审计调整错误、确认预计负债不完整,导致2019年年度报告存在虚假记载,多计2019年度利润总额25,832,213.24元。该等事实触及《深圳证券交易所股票上市规则(2023年8月修订)》第9.5.1条第(一)项、第9.5.2条第一款第(三)项规定的重大违法强制退市情形。
2024年3月19日,公司收到交易所关于终止上市的决定。公司股票自2024年3月26日起进入退市整理期,退市整理期为十五个交易日。2024年4月18日,公司股票正式摘牌,转入全国股转公司代为管理的退市板块进行股份转让。
• BTHJ(退市603603)
2024年2月2日,BTHJ公司收到北京证监局下发的《行政处罚决定书》。经查,在2017至2019年度,公司存在虚增营业收入、利润的情形。根据中国证监会行政处罚决定认定的事实,公司虚假记载的信息披露违法行为持续时间长,虚假记载金额大、占比高,严重损害证券市场秩序。公司披露的2020年及2021年资产负债表连续2年均存在虚假记载,虚假记载金额合计达到5亿元以上,且超过该2年披露的年度期末净资产合计金额的50%。上述情形已触及重大违法强制退市情形,将被实施重大违法强制退市。根据《决定书》,基于上述财务造假事实,北京证监局对BTHJ公司及相关责任人予以警示,并合计罚款1300万元。
2024年3月19日,公司收到上海证券交易所关于终止上市的决定。公司股票于2024年3月27日进入退市整理期,退市整理期15个交易日。公司股票于2024年4月25日被上海证券交易所终止上市暨摘牌。
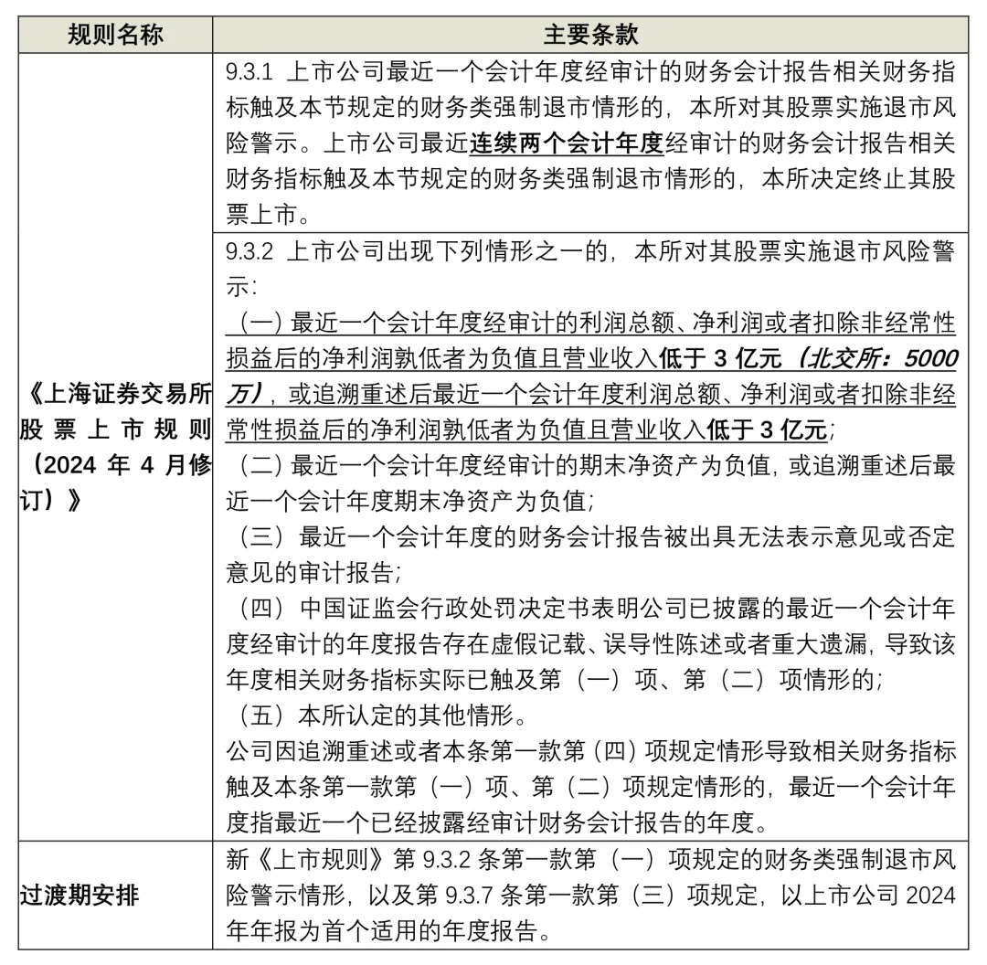
(三)间接退市:财务类强制退市
财务类强制退市主要包括“净利润+营业收入”、“期末净资产”、“会计师事务所非标意见”等情形。
由于财务类强制退市情形属于间接退市情形,第一年度触发财务类强制退市指标的,被施加*ST(退市风险警示),次年仍触及相关指标即强制退市。
近期A股退市节奏加快,据不完全统计,截至2024年5月10日,有9家上市公司因2023年财务指标尚未改善、被出具无法表示意见的审计报告等原因锁定财务类退市。仅5月6日当天,就有*ST左江、*ST太安、*ST越博等5家公司公告,收到深圳证券交易所终止上市事先告知书。
修订要点包括:
主板亏损公司的营业收入退市指标由“低于1亿元”提高至“低于3亿元”,亏损考察维度增加利润总额。结合科创板、创业板成长性和收入规模特点,本次未调整,维持1亿元不变。

点击可查看大图
财务类强制退市案例:
• ZCSJ(退市600242):
净利润为负值且扣除后营业收入低于人民币1亿元(原财务指标)
2023年5月23日,ZCSJ公司收到上海证券交易所出具的自律监管决定书[2023]112号《关于ZCSJ公司股票终止上市的决定》,上海证券交易所决定公司股票终止上市。
《决定书》显示,因2021年度财务会计报告被出具无法表示意见的审计报告、2021年度经审计的净利润为负值且扣除后营业收入低于人民币1亿元,公司股票自2022年5月6日起被实施退市风险警示。2023年4月29日,公司披露2022年年度报告,2022年度经审计的净利润为负值且扣除后营业收入低于人民币1亿元,2022年度经审计的期末净资产为负值,财务会计报告被出具无法表示意见的审计报告。上述情形属于《上海证券交易所股票上市规则(2023年2月修订)》第9.3.11条规定的股票终止上市情形。
2023年6月29日,公司股票被上海证券交易所终止上市暨摘牌。
• YSZS(退市002751):
连续两年被出具无法表示意见的审计报告
2023年6月12日,YSZS公司收到深交所《关于YSZS公司股票终止上市的决定》(深证上[2023]495号),深圳证券交易所决定公司股票终止上市。
《决定书》显示,2022年5月6日,公司2021年财务会计报告被年审会计师出具无法表示意见的审计报告,公司股票交易被实施退市风险警示。2023年4月29日,公司披露股票交易被实施退市风险警示后的首个年度报告显示,公司2022年财务会计报告被年审会计师出具了无法表示意见的审计报告。公司触及《深圳证券交易所股票上市规则(2023年修订)》第9.3.11条第一款第(三)项规定的股票终止上市情形。
2023年7月13日,公司股票被深圳证券交易所终止上市并摘牌。
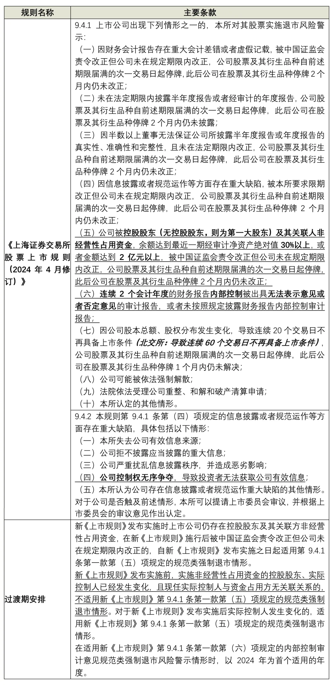
(四)间接退市:规范类强制退市
本次退市新规在原有基础上,新增三项规范类强制退市情形(包括沪深主板、科创板、创业板、北交所)。
修订要点包括:
(1)控股股东大额资金占用不整改;
(2)连续2个会计年度内控非标意见;
(3)控制权无序争夺。

点击可查看大图
自2020年底退市改革至2023年末,暂无规范类强制退市的案例。但本次退市新规修订,规范类强制退市的情形增加,监管机构对上市公司的规范运作要求越来越高,监管力度也在逐步加强。因此,未来可能会有触及规范类退市标准的案例出现,上市公司应提高对此类退市情形的关注度。
三、退市后:后事如何处理
(一)退市程序
上市公司触发交易类、重大违法类的直接退市情形后,应履行的退市程序主要如下:

点击可查看大图
上市公司触及财务类和规范类强制退市的终止上市交易情形的,交易所在股票停牌5个交易日内发出终止上市事先告知书,之后退市程序与前述直接退市情形相同。
(二)公司股票进入退市板块挂牌转让
上市公司股票被强制终止上市后,应当聘请具有主办券商业务资格的证券公司,在交易所所作出终止其股票上市决定后,立即安排股票转入全国中小企业股份转让系统等证券交易场所进行股份转让相关事宜,保证公司股票在摘牌之日起45个交易日内可以转让。公司未聘请证券公司或者无证券公司接受其聘请的,交易所可以为其临时指定。
(三)退市企业的破产重整及重新上市
退市企业,尤其是财务类强制退市的公司,在退市后仍面临着化解债务危机、摆脱经营困境的迫切需求。而在需求端,由于退市企业的股票仍具备一定的流通股价值,且存在重新上市的可能,因此退市企业通过破产重整程序改善资产负债结构、提升盈利能力的不在少数。截至2023年12月31日,退市板块已有42家企业被法院裁定进入破产重整程序,其中26家退市企业的重整计划执行完毕;在已完成重整的退市企业中,还有3家退市企业实现了重新上市(国机重装、招商南油等)[1]。
按照现行规定,除触及欺诈发行强制退市的公司外,上市公司股票被终止上市,在退市板块经过一定期限后,如其终止上市情形(交易类强制退市情形除外)已消除且公司达到交易所规定的重新上市条件的,可以向交易所申请重新上市。退市企业的重新上市由交易所上市委员会审核通过后报中国证监会备案,无需经中国证监会注册。
但随着后续2024年退市新规的实施,正在进行重整、重整计划已经执行完毕的上市公司也面临更严格退市指标的考验,重整失败的案例预计也将增多。
此外,常态化退市机构的构建,大股东资金占用等规范类退市指标应引起重视,对上市公司破产重整来说,如何准确识别困境上市公司的重整价值和重整可行性,将显得更为重要。
四、公司退市后,风险并未消退
(一)立体化追责如影随行
退市新规强调:坚持对退市公司及其控股股东、实际控制人、董事、高管违法违规行为“一追到底”,严惩导致上市公司重大违法强制退市的责任人员,依法实施证券市场禁入措施。推动健全行政、刑事和民事赔偿立体化追责体系。可见,对于重大违法强制退市的上市公司,退市不是违法后果的终点,反而可能是全面追责的起点。实践中,已有不少公司及其董监高在公司退市后被立案调查。
(二)股民索赔风险仍在
退市只是投资者不能继续公开在市场上交易其股票,投资者的股东身份并没有消除,其请求权基础仍然存在。
上市公司股票退市后能否获得赔偿,主要由退市的情形而决定:如果上市公司仅因业绩不佳、经营不善等市场经济行为导致退市(例如面值退市),由于投资风险自负的基本原则,股民通常不能要求赔偿。但是,如果退市是由于上市公司或其控股股东、实际控制人、董事、高管等存在违法违规行为(例如重大违法、财务造假、欺诈上市或者特定情况下的内幕交易等情形),股民可以依法要求赔偿。
股民通常可以通过如下途径进行维权:
(1)提起诉讼:中小股民可以选择通过提起诉讼,要求责任人承担民事责任、进行赔偿。
(2)参与重整或清算:如果退市公司进入破产重整或清算程序,股民可以申请介入重整或参与清算,争取自己的合法权益。
(3)通过证监会热线、交易所、证券业协会维权。
(4)通过中小投资者权益保护机构维权。
(三)证券维权诉讼情况
在诉讼领域,证券虚假陈述责任纠纷案件仍然处于高位运行。以上海金融法院统计数据为例,2018年8月至2023年12月底,上海金融法院受理证券虚假陈述责任纠纷案件共17127件,其中2018年1259件,2019年3030件,2020年3245件,2021年4354件,2022年3916件,2023年1322件(另诉前调解成功案件2222件)。其中,股票类虚假陈述案件共17099件,涉及59家上市公司,2022年、2023年分别受理证券虚假陈述案件新增案涉上市公司19、17家,数量均远高于2018年到2021年前四年的数量。[2]
从实体责任认定上,为了资本市场健康有序发展,保障投资者得到赔偿救济的权利,设置与过错相当的责任承担制度,震慑、预防证券欺诈等不法行为,敦促各市场主体归位尽责,我国已经逐渐形成了类型化、多层次的责任主体体系。大量股权诉讼的索赔对象不局限于上市公司自身,而是扩大到控股股东、实际控制人、董事、监事、高级管理人员和其他直接责任人员、保荐人、承销商及其直接责任人员以及证券服务机构、以及帮助造假者。投保机构股东代位诉讼大智慧董监高损害公司利益案,是在上市公司因证券欺诈被判令承担民事赔偿责任后,全国首例投保机构提起的向公司董监高追偿的案件。[3]
从程序制度支持上,支持诉讼、示范判决、专业调解、代表人诉讼、先行赔付等都是对于投资者保护的配套供给。
五、结语
在交易类、财务类、规范类、重大违法类等多元化退市并重格局下,A股市场常态化退市趋势将延续,优胜劣汰的市场竞争环境或进一步强化。新一轮退市新规的出台,将对上市公司监管、市场投资理念及生态、中介机构履职等各方面产生深刻影响。
在此背景下,上市公司更应提升公司盈利能力,加强内控、合规及风险管理,严格遵守信息披露规则,密切关注市场变化和监管政策动向,以适应市场和监管环境。
同时,一旦发现问题或不符合新规要求的情况,应立即采取行动进行整改,积极应对和消除潜在退市风险。
[注]
[1] 引用自:《2023年度上市公司退市情况及“新国九条”背景下“退市新规”对上市公司影响之法律观察与分析》,作者:刘燕迪、潘晓黎、关泽宇。
[2] 引用自:《证券群体纠纷多元化解的困境与破解》,作者:上海金融法院综合审判二庭副庭长崔婕,法官助理瞿峥、刘蒙。
[3] 引用自:《中国证监会投资者保护典型案例》,国家金融监督管理总局2023年10月发布。
关于我们


