


推荐阅读
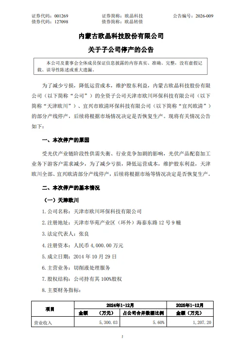
1月23日,欧晶科技(002169)公告称,为了减少亏损,降低运营成本,维护股东利益,公司的全资子公司天津市欧川环保科技有限公司(以下简称“天津欧川”)、宜兴市欧清环保科技有限公司(简称“宜兴欧清”)的部分产线停产。
公告显示,受光伏产业链阶段性供需失衡、行业竞争加剧的影响,光伏产品配套加工业务下游客户需求减少,为了减少亏损,降低运营成本,维护股东利益,天津欧川全部、宜兴欧清部分产线停产,后续将根据市场等情况决定是否恢复生产。

、 公众号《全球光伏》,超3000篇原创! 为方便读者能更好地了解本号,了解过去10年来“全球光伏”行业和《全球光伏》公众号的重磅新闻及精彩原创,本站特推出公众号《全球光伏精选》,每天发布 8 篇公众号《全球光伏》的历史原创或最有价值、最有时代烙印、最值得回味的文章。更多精彩合集,欢迎点击:
推荐阅读
1月23日,欧晶科技(002169)公告称,为了减少亏损,降低运营成本,维护股东利益,公司的全资子公司天津市欧川环保科技有限公司(以下简称“天津欧川”)、宜兴市欧清环保科技有限公司(简称“宜兴欧清”)的部分产线停产。
公告显示,受光伏产业链阶段性供需失衡、行业竞争加剧的影响,光伏产品配套加工业务下游客户需求减少,为了减少亏损,降低运营成本,维护股东利益,天津欧川全部、宜兴欧清部分产线停产,后续将根据市场等情况决定是否恢复生产。

、 公众号《全球光伏》,超3000篇原创! 为方便读者能更好地了解本号,了解过去10年来“全球光伏”行业和《全球光伏》公众号的重磅新闻及精彩原创,本站特推出公众号《全球光伏精选》,每天发布 8 篇公众号《全球光伏》的历史原创或最有价值、最有时代烙印、最值得回味的文章。更多精彩合集,欢迎点击:
推荐阅读
推荐阅读
1月23日,欧晶科技(002169)公告称,为了减少亏损,降低运营成本,维护股东利益,公司的全资子公司天津市欧川环保科技有限公司(以下简称“天津欧川”)、宜兴市欧清环保科技有限公司(简称“宜兴欧清”)的部分产线停产。
公告显示,受光伏产业链阶段性供需失衡、行业竞争加剧的影响,光伏产品配套加工业务下游客户需求减少,为了减少亏损,降低运营成本,维护股东利益,天津欧川全部、宜兴欧清部分产线停产,后续将根据市场等情况决定是否恢复生产。
公告显示,受光伏产业链阶段性供需失衡、行业竞争加剧的影响,光伏产品配套加工业务下游客户需求减少,为了减少亏损,降低运营成本,维护股东利益,天津欧川全部、宜兴欧清部分产线停产,后续将根据市场等情况决定是否恢复生产。
公告显示,受光伏产业链阶段性供需失衡、行业竞争加剧的影响,光伏产品配套加工业务下游客户需求减少,为了减少亏损,降低运营成本,维护股东利益,天津欧川全部、宜兴欧清部分产线停产,后续将根据市场等情况决定是否恢复生产。

公众号《全球光伏》,超3000篇原创! 为方便读者能更好地了解本号,了解过去10年来“全球光伏”行业和《全球光伏》公众号的重磅新闻及精彩原创,本站特推出公众号《全球光伏精选》,每天发布 8 篇公众号《全球光伏》的历史原创或最有价值、最有时代烙印、最值得回味的文章。更多精彩合集,欢迎点击:
免责声明:《全球光伏》公众号原创或转载文章仅代表作者本人观点,公众号平台对文中观点不持态度。如内容有不实或者侵权,请留言与本站联系。

往期精彩内容


