中投顾问诚意出品点上方蓝字关注

中国生物医药行业正步入创新驱动发展的黄金期,根据国家发改委印发的《“十四五”生物经济发展规划》,生物医药产业作为战略性新兴产业,其发展面向人民生命健康的特性日益凸显,产业规模持续扩大并加速从仿制向原创转型,尤其在高端医疗器械、创新化学药、生物技术等领域存在强烈的技术升级与供应链安全需求。德国凭借其在精密化工、制药工艺与高端医疗设备领域的全球领先地位,已在华构建了覆盖研发、生产与流通的全产业链深度布局。从投资分布看,德国企业的优势高度聚焦于高端产业基础与精密制造环节:在“化学原料和化学制品制造业”,巴斯夫、赢创等巨头提供了关键的药用辅料、中间体及特种材料;在“医药制造业”与“医疗仪器设备及器械制造”领域,费森尤斯卡比、西门子医疗、卡尔蔡司等企业代表着高质量药品与高端影像、光学设备的供给。整体上,德资在华生物医药领域的投资呈现出重材料、重设备、重质量体系的鲜明特点,但在基因与细胞治疗、数字疗法等前沿创新策源领域的企业实体布局相对较少,这为中方引导其前沿投资方向预留了空间。
基于德国企业上述布局特点及中国产业发展需求,建议地方政府采取“锚定基石、开放生态、共筑标准”的精准引资策略。首先,应重点吸引德国企业在华设立高端研发与生产基地,针对生物工艺核心耗材、高端医用聚合物等“卡脖子”环节,鼓励与巴斯夫、科思创等企业合作建设本土化产线,并依托国家药品监督管理局药品审评检查分中心等政策优势,为其创新药用材料申报提供绿色通道。其次,打造“临床研发一体化”生态,利用中国庞大的患者群体与加速的审评审批体系,吸引如默克等企业在特定疾病领域(如肿瘤、神经退行性疾病)将中国纳入全球同步研发体系,并支持其与本地CRO(合同研究组织)、临床中心共建研发平台。最后,强化在质量与标准领域的国际合作,积极引入莱茵TÜV等德国权威认证检测机构,参与生物医药工厂的设计咨询、GMP符合性评估及行业标准制定,以德国的严谨质量体系赋能本土产业链升级,同时完善知识产权快速维权与跨境保护机制,从根本上增强对德国尖端生物医药技术落地中国的吸引力。
图表:德国在华生物医药相关企业名录

注:此企业名录仅覆盖化学原料和化学制品制造业、医药制造业、医疗仪器设备及器械制造、医学研究和试验发展、医药及医疗器材批发、医药及医疗器材专门零售领域。
此表只节选部分企业,完整版请见全文。
数据来源:中投顾问产业招商大脑
更多企业评估分析,请见中投顾问产业招商大脑(可申请试用)

中国生物医药产业已形成显著的集群化发展格局,以京津冀、长三角、粤港澳大湾区、成渝经济圈和华中地区为核心的产业集群汇聚了绝大部分产业资源。从区域布局看,东部沿海地区凭借政策与人才优势,聚焦前沿领域突破,北京已成为全国首个医药健康产业规模破万亿的城市,上海、江苏等地则致力于全产业链开放创新与国际竞争力提升。中部地区如湖北、河南等地积极布局生物制造、高端医疗装备等新兴产业。西部地区依托特色资源差异化发展,四川发展核医疗产业,重庆打造智慧医疗装备高地,云南则培育生物制药与疫苗产业。东北地区则着力转型升级,拓展“冰雪+中医”等康养新业态。当前,细胞基因治疗、脑机接口、合成生物学等前沿技术以及人工智能赋能医药创新成为各地布局重点,推动产业向高质量发展迈进。
为吸引德国生物医药企业投资,地方政府可积极推介本地在前沿领域(如脑机接口、合成生物)的科研专项与临床资源,引导德企参与联合研发。同时,应充分发挥区域高端制造优势,在长三角、成渝等地区打造高端医疗器械与智慧医疗的合作平台,并利用本地中医药资源与国际标准对接经验,共同开发现代化中医药产品。此外,需积极落实自贸试验区等开放政策,提供从研发到生产的全链条支持,鼓励德企设立面向全球的研发与生产基地,实现从“中国制造”到“中国创新”的战略升级。
图表:全国生物医药重点区域布局特点

资料来源:中投产业研究院整理

生物医药产业链关键环节迎来扩产机遇。上游受GLP-1等重磅多肽药物全球需求暴涨驱动,国内领先多肽原料药及高级中间体供应商正加速扩建产能。中游在药品上市许可持有人(MAH)制度及生物制品分段生产试点政策推动下,研发与生产企业“强强联合”趋势增强,催生了对ADC、核药等新兴领域专业化CDMO服务的迫切需求,头部企业加快布局。同时,高端医疗器械与中药精深加工领域在“医、药、养、康、旅”一体化政策引导下,也为生产线扩建与技术升级提供了明确方向。
中投产业研究院对德国潜在生物医药招商引资企业名单进行了梳理,发现这些企业主要覆盖生物技术与医学研究、医疗保健设备与用品、医疗保健提供商与服务及制药几个领域。本文基于我国生物医药产业已形成以京津冀、长三角、粤港澳大湾区、成渝经济圈和华中地区为核心的产业集群,结合德国生物医药企业的核心技术优势与业务特点,为各区域分别制定差异化的招引策略。
(一)京津冀地区:聚焦前沿研发与临床转化
京津冀地区招引策略应依托北京顶级的科研院所、丰富的临床资源与政策高地优势,聚焦原始创新与高端转化。北京强大的基础研发实力(如北京大学、北京生命科学研究所)和全国领先的医疗机构网络(如协和医院、北京大学第一医院等国家医学中心),为承接德国前沿生物技术提供了顶级“试验场”与合作伙伴。招引重点应放在需深度对接临床与科研资源的创新疗法研发(如细胞基因治疗、神经精神疾病新药)和高端研发服务(如特种化学品、临床试验解决方案)领域。可引导相关企业在北京设立研发中心或临床研究总部,在天津、河北布局中试与生产基地,形成“北京研发-津冀转化”的协同格局。典型目标企业包括致力于非病毒载体基因治疗的CoDon AG、开发新型精神疾病疗法的ATAI Life Sciences,可推动其与本地科研机构共建联合实验室。同时,特种化学品企业AlzChem Group AG的医药中间体、Nabaltec AG的高性能材料,可服务于区域内的研发与高端制造需求。
图表:京津冀地区重点招引德国生物医药企业建议清单

数据来源:中投顾问产业招商大脑
更多企业评估分析,请见中投顾问产业招商大脑(可申请试用)
(二)长三角地区:打造一体化全产业链生态
长三角地区应发挥其产业链完整、资本活跃、国际化程度高的综合优势,致力于吸引能够融入并强化其“研发-制造-服务-商业”全链条的德国企业。上海的国际金融与研发中心地位、苏州的生物医药产业集群、杭州的数字经济与南京的化学基础,为德国企业提供了从研发合作、规模化生产到市场开拓的全方位可能。招引重点在于高端制药与CDMO、高性能医疗器械与核心材料以及医疗数字化解决方案。可利用长三角一体化示范区政策,引导德国企业在上海设立中国总部与研发中心,在苏州、泰州等地布局生产基地,在杭州、合肥等地开展数字化合作。例如,制药企业Dermapharm AG可在长三角建立区域生产和销售基地;专注于医药原料贸易的BMP Pharma Trading AG可于此设立亚太分拨中心;同时医疗数字化企业ifa systems AG可与本地数字健康企业合作。
图表:长三角地区重点招引德国生物医药企业建议清单

数据来源:中投顾问产业招商大脑
更多企业评估分析,请见中投顾问产业招商大脑(可申请试用)
(三)粤港澳大湾区:突出国际化和市场应用导向
粤港澳大湾区应凭借其高度市场化、紧邻东南亚的区位优势,以及深圳的创新引擎、广州的商业枢纽和珠海的政策特区(横琴)优势,重点吸引侧重快速商业化、先进技术应用和跨境服务的德国生物医药企业。招引方向集中于高端医疗器械的规模化生产与注册、创新药的国际多中心临床与上市、以及特色医疗服务的引进与合作。利用香港的国际化和监管接轨优势,可吸引企业设立国际业务总部;借助深圳的医疗器械产业集聚和珠海的MAH(药品上市许可持有人)制度优势,可加速产品本地化生产和上市。例如,医疗设备商BioGate AG的抗感染涂层技术可提升深圳本土骨科植入物水平;M1 Kliniken AG的标准化医美服务经验可为大湾区社会办医提供借鉴;SynBiotic SE的植物提取物研发经验可在合规前提下探索合作。同时,VITA 34 AG的细胞库管理经验可与本地机构合作。
图表:粤港澳大湾区重点招引德国生物医药企业建议清单

数据来源:中投顾问产业招商大脑
更多企业评估分析,请见中投顾问产业招商大脑(可申请试用)
(四)成渝经济圈:侧重特色医疗与先进制造结合
成渝经济圈应立足成都雄厚的医疗资源(如华西医院)和重庆强大的工业基础,形成“医工结合”的特色招引路径。重点吸引在先进医疗设备制造、特色专科疗法、高性能材料领域能与本地优势结合的德国企业。成都可依托华西医院的临床研究与患者资源,吸引创新型疗法企业合作;重庆可利用其汽车、电子产业积累的精密制造能力,承接高端医疗器械和关键部件的生产。招引方向可聚焦于高性能医疗器械本地化生产、特色细胞治疗与存储技术合作、以及用于医疗设备的特种化学品与材料。例如,Humanoptics AG的人工晶状体生产可与重庆的精密制造结合;VITA 34 AG的细胞库标准可与华西医院合作;IBU-tec advanced materials AG的先进材料可服务于本地医疗器械升级。
图表:成渝经济圈重点招引德国生物医药企业建议清单

数据来源:中投顾问产业招商大脑
更多企业评估分析,请见中投顾问产业招商大脑(可申请试用)
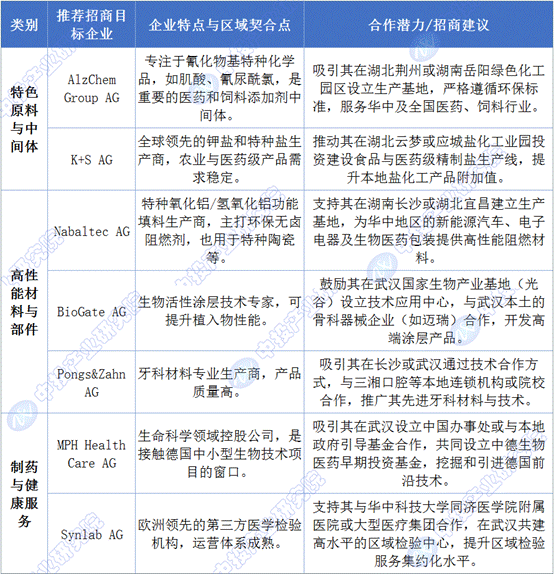
(五)华中地区:强化原材料与装备制造基础
华中地区(以武汉、长沙为代表)应发挥其在生物育种、化工原料、高等教育和高端装备方面的传统优势,招引策略侧重于生物医药产业的上游支撑环节。重点吸引在特色原料药与医药中间体、生物育种相关化学品、制药装备核心部件及高性能医疗材料等领域有专长的德国企业。武汉的光电子信息产业可与高端医疗设备传感部分结合,长沙的工程机械基础可向制药装备升级拓展。例如,AlzChem Group AG的医药中间体、K+S AG的农业与医药用盐,可与本地化工农业基础结合;Nabaltec AG的功能填料可用于环保阻燃材料和高端制剂辅料。BioGate AG的涂层技术也可服务于本地骨科植入物产业。
图表:华中地区重点招引德国生物医药企业建议清单

数据来源:中投顾问产业招商大脑
更多企业评估分析,请见中投顾问产业招商大脑(可申请试用)
本文节选自中投顾问发布的《德国企业来华投资需求评估及政府精准招商建议报告》,如需获取报告全文请联系客服。
附报告目录:
第一章德国企业在华投资现状及趋势分析
1.1德企在华投资特点及趋势分析
1.2德企在华投资分布情况及趋势
第二章德国企业在华投资重点行业及政府招商引资机会评估
2.1德企在华投资环境及趋势分析
2.2德企在华投资需求及重点区域政府精准招商建议
2.2.1软件及IT服务
2.2.1.1德企来华投资需求评估及政府招商建议
2.2.1.2国内软件及IT服务行业重点区域分布及发展
2.2.1.3重点区域政府精准招商德企建议
2.2.2高端装备制造
2.2.2.1德企来华投资需求评估及政府招商建议
2.2.2.2国内高端装备制造行业重点区域分布及发展
2.2.2.3重点区域政府精准招商德企建议
2.2.3生物医药
2.2.3.1德企来华投资需求评估及政府招商建议
2.2.3.2国内生物医药行业重点区域分布及发展
2.2.3.3重点区域政府精准招商德企建议
2.2.4半导体
2.2.4.1德企来华投资需求评估及政府招商建议
2.2.4.2国内半导体行业重点区域分布及发展
2.2.4.3重点区域政府精准招商德企建议
2.2.5绿色能源
2.2.5.1德企来华投资需求评估及政府招商建议
2.2.5.2国内绿色能源行业重点区域分布及发展
2.2.5.3重点区域政府精准招商德企建议
第三章地方政府招商引资德国企业策略建议
3.1实施精准产业链招商
3.2打造“中德创新联合体”
3.3优化营商环境与服务保障
3.4构建区域协同招商的新布局
第四章地方政府与德国企业潜在合作模式建议
4.1合资建厂+技术研发中心
4.2中德联合实验室+示范工厂
4.3产业园区+政策试点
4.4研发合作+临床试点
4.5创新中心+人才培训基地
END
原创声明:本文版权为深圳市中投顾问股份有限公司所有,如需转载,来源请注明“中投顾问”。


COOPERATIVE CONTACT
合作联系
电话
400 008 1522
0755-82571522
邮箱
faxingbu@ocn.com.cn

中投顾问,中国领先的产业研究和战略咨询机构!
中投顾问成立20多年来,一直聚焦在“产业”领域,专注于产业研究、产业规划、产业招商及产业投资咨询服务。
是国内唯一一家既有深厚的产业研究背景,又只专注于产业投资与产业发展服务的专业公司。
中投顾问长期跟踪22个重点行业、81个细分行业,在全国首发超过500份新领域行业研究报告,每年发布和更新超过1000份各行业研究报告。
中投顾问构建了产业发展五力模型(即政策-企业-资本-技术-用户)创新“市场机会矩阵”、“投资决策矩阵”和“投资时机曲线”等研究工具。
自建“中投产业大数据”,并覆盖指标达到150万多个,数据累计1.5亿量级。
累计服务客户20万家,中国企业500强80%以上都是我们研究产品用户。
