点击关注,下载完整版
下文资料来自互联网公开平台,版权归原作者所有,仅供学习和参考。
报告速览
在 “双碳” 目标深化与新型电力系统建设攻坚的背景下,火电作为电力保供 “压舱石” 与碳排放重点领域,其低碳转型成效直接关乎能源结构优化与减排目标落地。《中国传统发电上市公司低碳转型绩效评价 2025》聚焦能源智能与数字化核心,以 33 家火电上市公司为样本(装机占全国总装机近 28%),系统呈现了行业转型的实践图景与发展路径。
报告立足 “保供 - 低碳 - 盈利” 三位一体核心诉求,构建了涵盖电源结构、碳排放、经济收益等多维度的绩效评估框架,复盘了 2021-2024 年行业转型进程,揭示了中央与地方企业转型差异、新能源 “增量不增利”、火电盈利反弹但营收下滑等关键现状。
*本文为《中国传统发电上市公司低碳转型绩效评价 2025》节选,完整版请关注公众号,并在公众号后台回复“00049”
【报告推荐】
01
报告要点
Key Points
火电上市公司转型趋势与未来五年重点方向
一、核心转型趋势
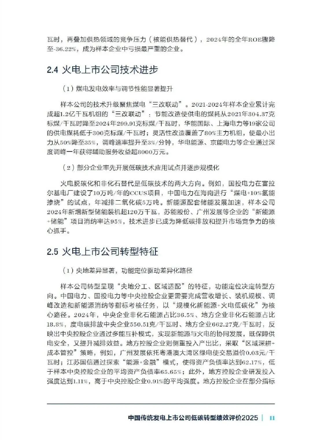
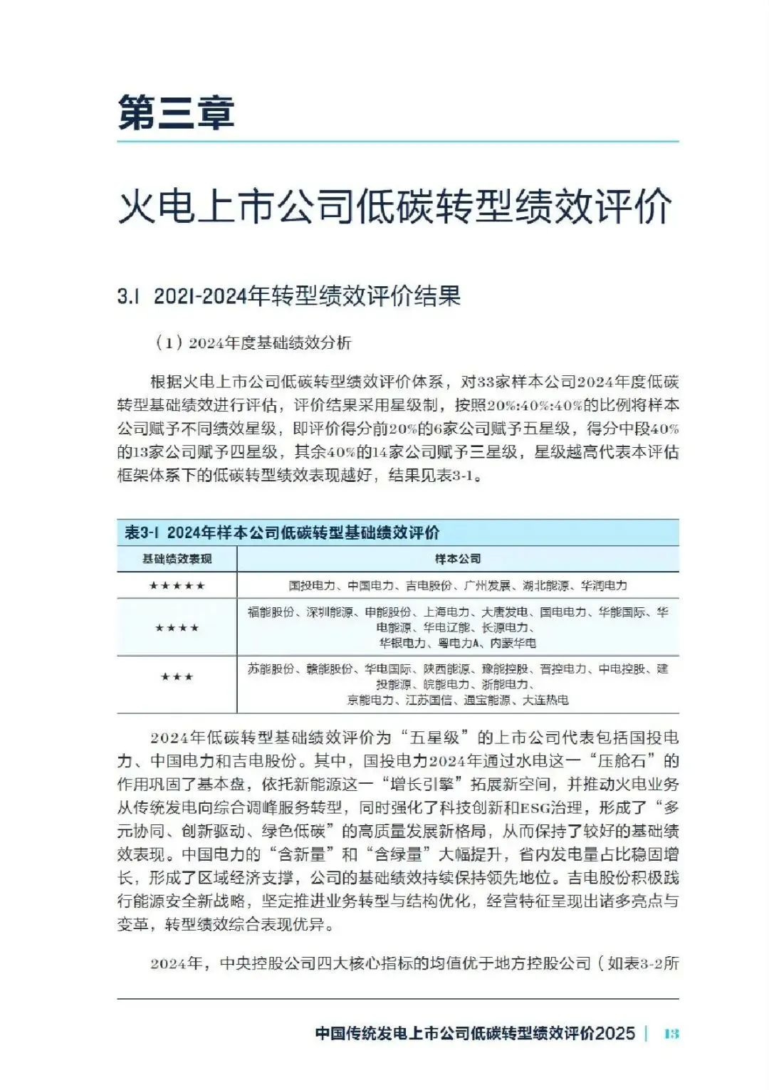
转型姿态从 “被动适配” 转向 “主动破局”:行业已摆脱政策驱动下的被动调整,转向主动布局低碳业务、优化资产结构,央企凭借资源整合与技术优势,转型成效显著且基础绩效优于地方企业,地方企业则依托区域资源寻求差异化突破。
收益模式向 “多元价值兑现” 升级:随着电力碳达峰临近,单一电能量收益模式逐渐被打破,容量电价、辅助服务、绿证等多元价值兑现渠道逐步完善,企业开始注重保供、调节、绿色等多维价值的市场转化。
煤电功能从 “基荷供电” 横向拓展:“三改联动” 推进后期,煤电不再局限于传统发电功能,逐步向电网调节器、备用电源和系统稳定器转变,灵活调峰、应急保供等多元服务能力成为核心竞争力。
源网协同向 “火储新一体化” 深化:新能源全电量入市与电力市场体系完善,推动火电与新能源、储能的协同发展走向深度融合,从简单并列运行转向调度联动、效益共享的一体化模式。
资本赋能呈现 “绿色金融多元化”:绿色金融工具创新加速,企业转型融资渠道从传统信贷向多元绿色金融产品拓展,产融结合成为支撑转型的重要力量,同时风险管控需求同步提升。
二、未来五年转型重点方向
差异化推进电源结构优化:央企持续注入集团内优质新能源、储能项目,快速提升低碳资产占比;地方企业聚焦区域资源禀赋,避免项目打包粗放发展,筛选优质项目精准布局。不同类型企业分类施策:“综合能源多元化服务” 企业聚焦电力主业延伸多元服务,“火电与清洁能源协同发展” 企业重点丰富电源结构,“清洁能源提质增效” 企业则从规模扩张转向质效双优。
深化煤电 “功能升级 + 效率提升”:持续推进煤电灵活性改造,扩大深度调峰能力,适配新能源波动性;同步开展节能降耗改造,优化机组运行参数,降低单位发电量碳排放与能耗。探索 “煤电 +” 服务体系,强化与电网调度的协同响应能力,提升辅助服务收益占比。
完善市场化适配与价值兑现能力:主动适配电力市场改革要求,提升现货交易、辅助服务市场的参与能力,依托容量电价机制回收固定成本。推动建立企业、政府、用户三方共担的低碳化改造成本传导机制,依托绿证、碳交易等工具兑现环境价值。
强化产融结合与风险管控:“产融结合有效管理” 类企业需重点推动资本与产业深度融合,拓宽绿色金融融资渠道,争取低息改造资金等政策支持。同时建立健全融资风险管控体系,避免转型过程中资金链风险,保障转型稳步推进。
推进数字化与低碳技术深度融合:以智慧电厂建设为抓手,应用 AI 调度算法、智能巡检、数字孪生等技术,优化机组运行效率与运维水平。借助大数据构建设备健康管理体系,实现预测性维护,在频繁调峰场景下保障机组安全稳定运行,支撑多能协同调度。
02
原文节选
Text




















03
获取方式
Tools
扫码添加微信
前30名免费加入“数智能源知识库”社区
获取更多AI+能源、能源数字化转型资料(持续更新)


微 信 号丨NextEnergy_01
知识星球丨数智能源知识库



《中国传统发电上市公司低碳转型绩效评价 2025》
PDF版获取方式
请在公众号对话框回复:“00049”
