
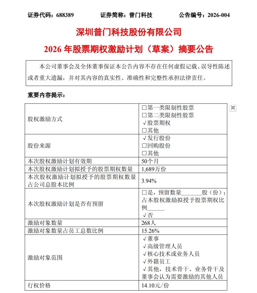
1月20日,普门科技发布了《2026年股票期权激励计划》,拟向268名激励对象授予总计1689万份股票期权,占公司总股本的3.94%,行权价格为14.10元/份,预计股份支付总费用达1740.62万元,1689万份股票期权股份价值为2.38亿元。

根据公告,本次激励计划覆盖268名员工,占公司截至2025年底员工总数1756人的15.26%,激励对象主要包括:

董事、高级管理人员及核心技术人员:如董事项磊、财务总监王红等,共获授约150万份期权;
技术骨干、业务骨干及其他关键人员:共计260人,获授1539万份期权,占总授予量的91.12%。
值得关注的是,激励对象中还包括1名中国香港籍员工和2名外籍员工,显示出公司在全球化人才布局上的开放性。公司明确表示,此举旨在“吸引和留住优秀人才,充分调动核心团队积极性”。
截止到发稿日,普门科技的股价为13.98元/股。

分三期考核
激励计划有效期长达50个月,设置三个行权期,分别对应2026、2027、2028三个会计年度:
第一行权期:授予后14-26个月,可行权30%;第二行权期:授予后26-38个月,可行权30%;第三行权期:授予后38-50个月,可行权40%。行权条件包括公司层面业绩考核与个人层面绩效考核:
公司业绩指标:以2025年为基数,考核营业收入或净利润增长率。2026年目标为增长10%(触发值7%),2027年目标20%(触发值14%),2028年目标30%(触发值21%)。
个人绩效等级:分为优秀至不合格五档,对应行权比例从100%至0%。若公司未达成业绩目标,当期期权将全部注销;若个人考核不合格,对应部分亦无法行权。
IVD行业正处于技术迭代快、政策调整频、市场竞争烈的多重压力之下,核心人才的稳定与激励成为企业持续发展的关键。普门科技此次推出大规模期权激励,不仅是对现有团队的认可,更是对未来发展的投资。
关于普门科技
深圳普门科技股份有限公司是一家研发智造和市场营销双轮驱动的高科技医疗器械企业,在体外诊断领域,建成中国第一家、全球第二家电化学发光免疫分析平台,以及免疫比浊、液相色谱等检测技术平台,自主开发专业化、特色化的体外诊断设备和配套试剂。在临床医疗领域,提供包括呼吸、围术与重症治疗,VTE防治能力建设,创面治疗与修复,疼痛治疗与康复,内窥镜诊疗等解决方案。

先后收购重庆京渝激光技术有限公司和深圳为人光大科技有限公司,进一步丰富和完善了公司在皮肤医美产品领域的布局。公司具有包括研究开发、生产制造、销售服务和质量管理等体系完善的医疗器械产业化平台,在全国积极打造体外诊断、临床医疗、皮肤医美和消费者健康产品产业链。


