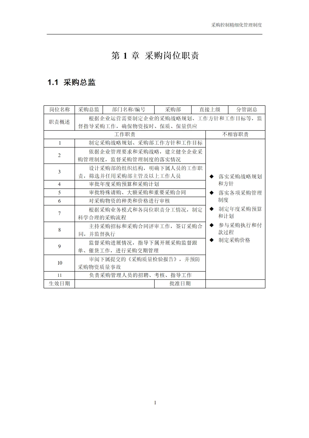
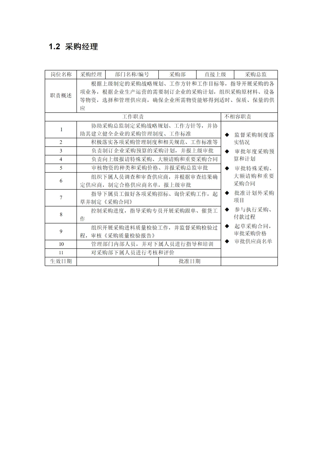
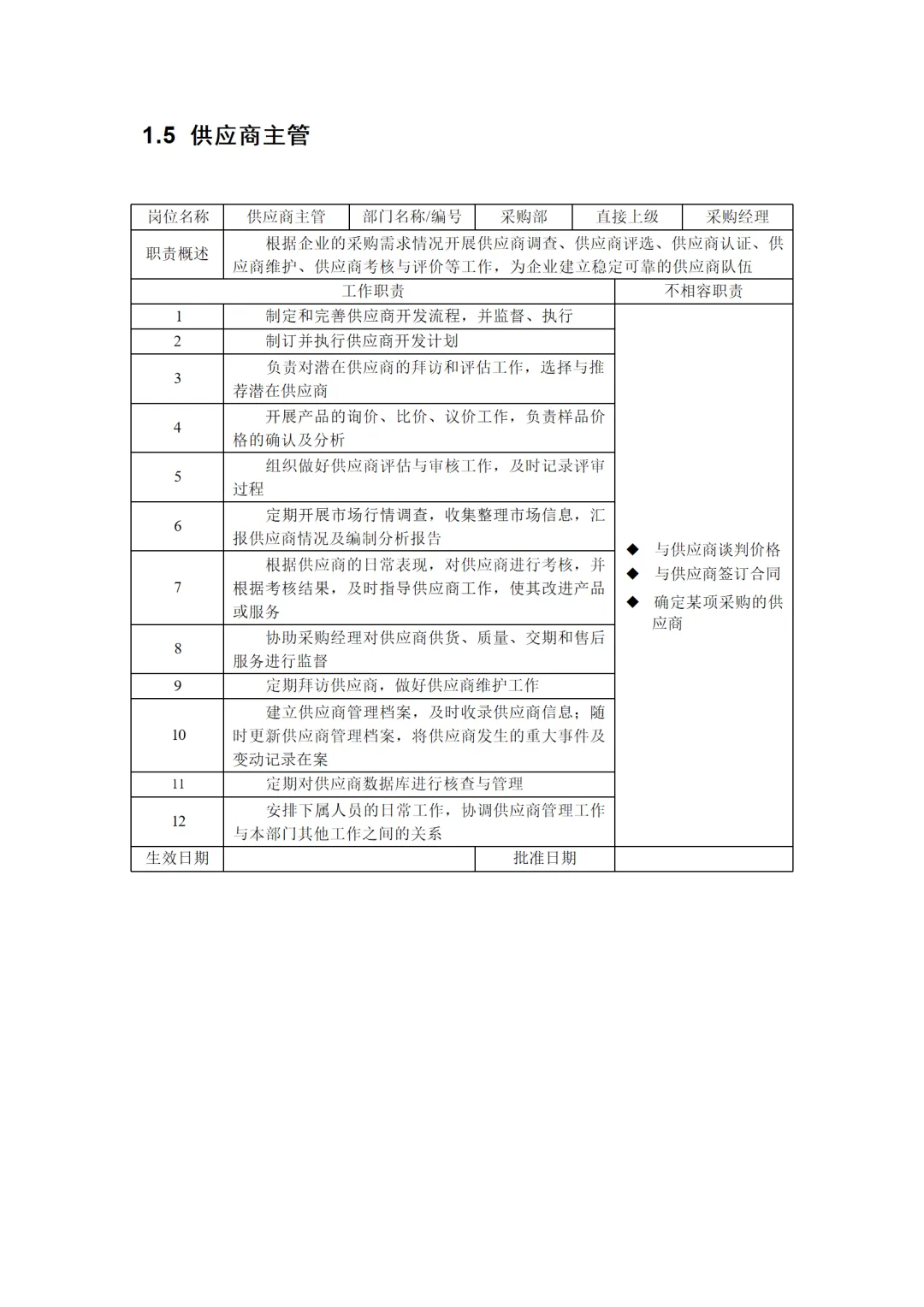
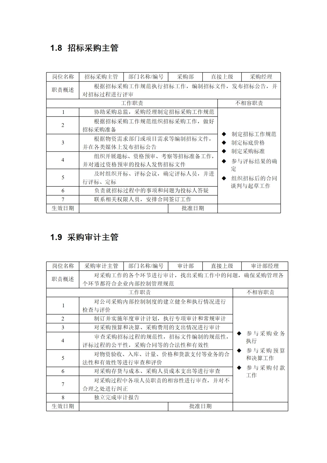
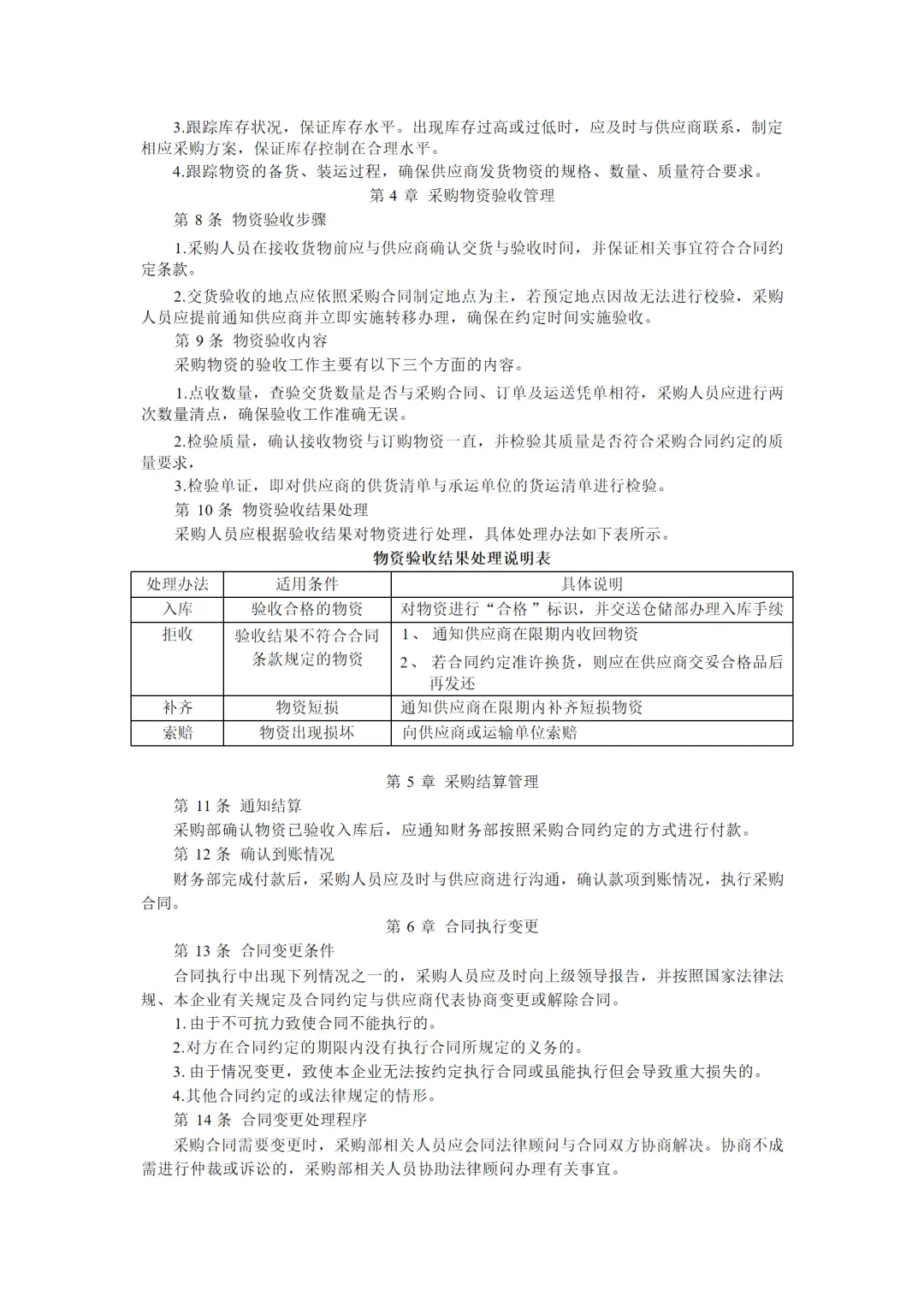
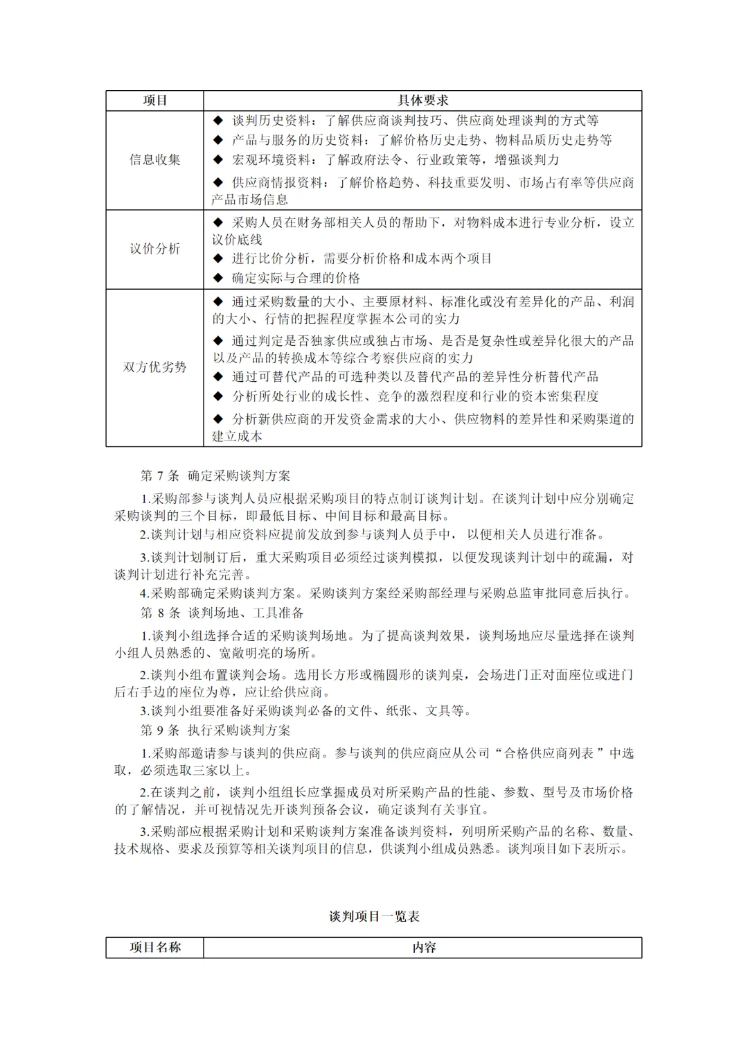
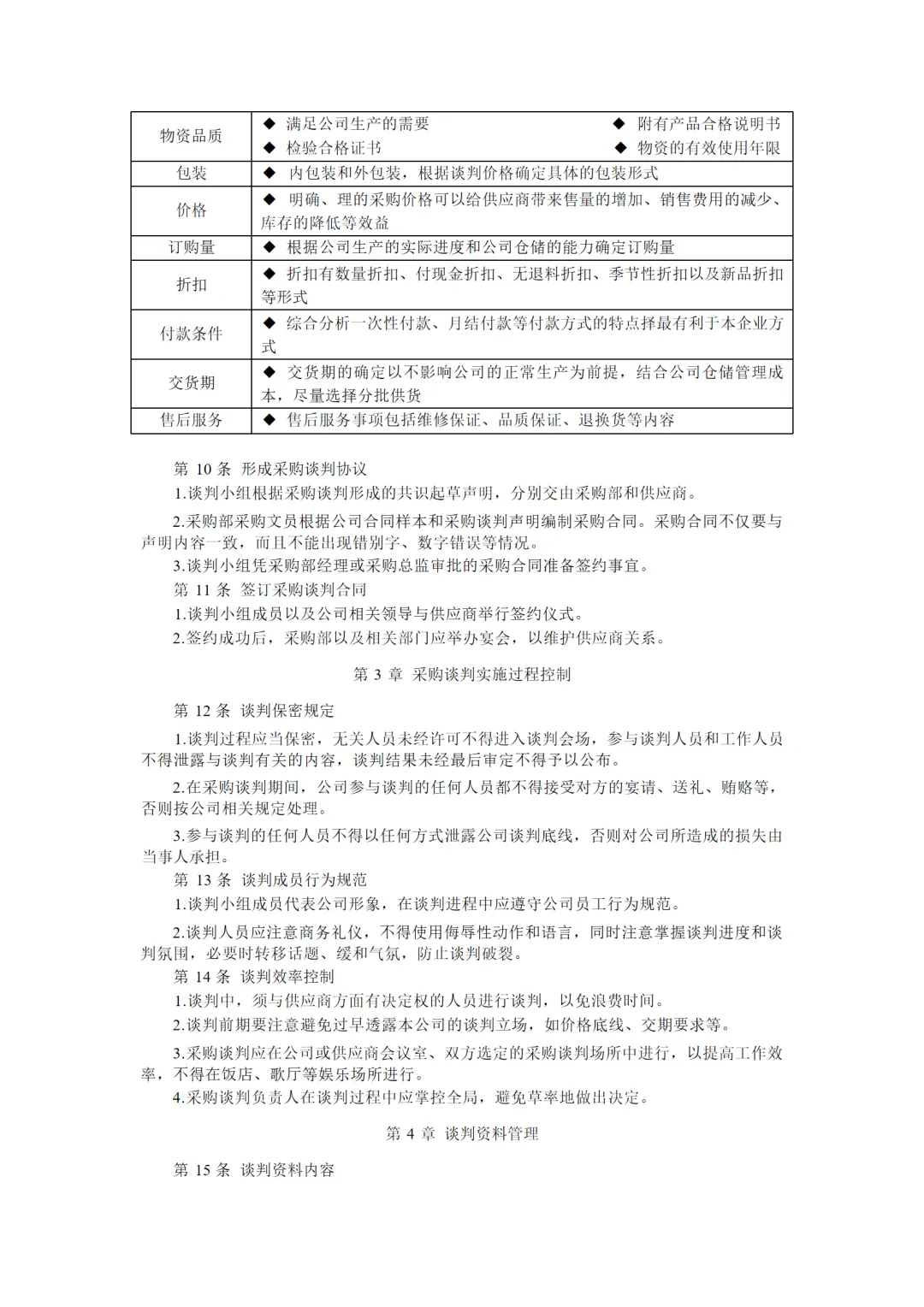
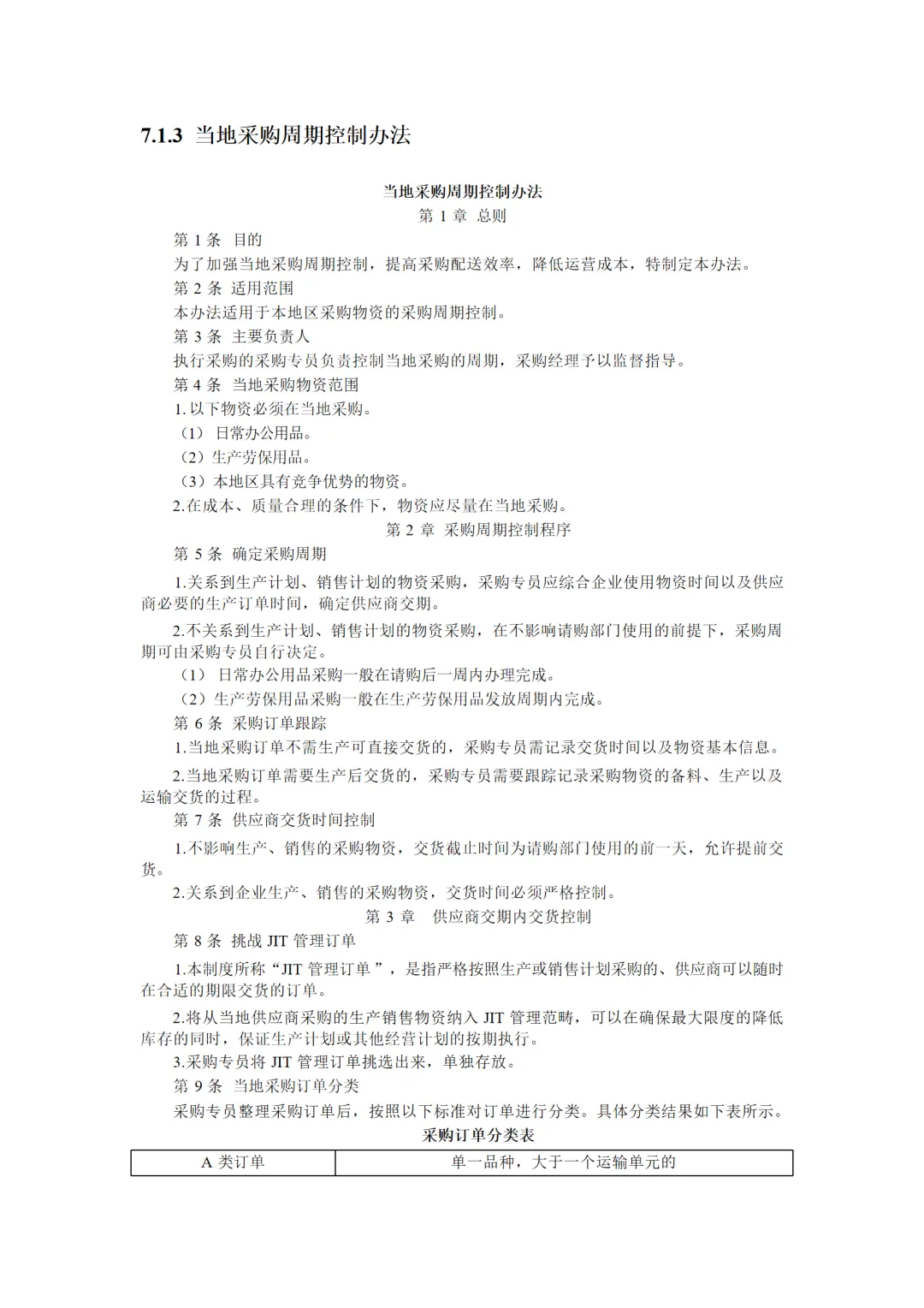
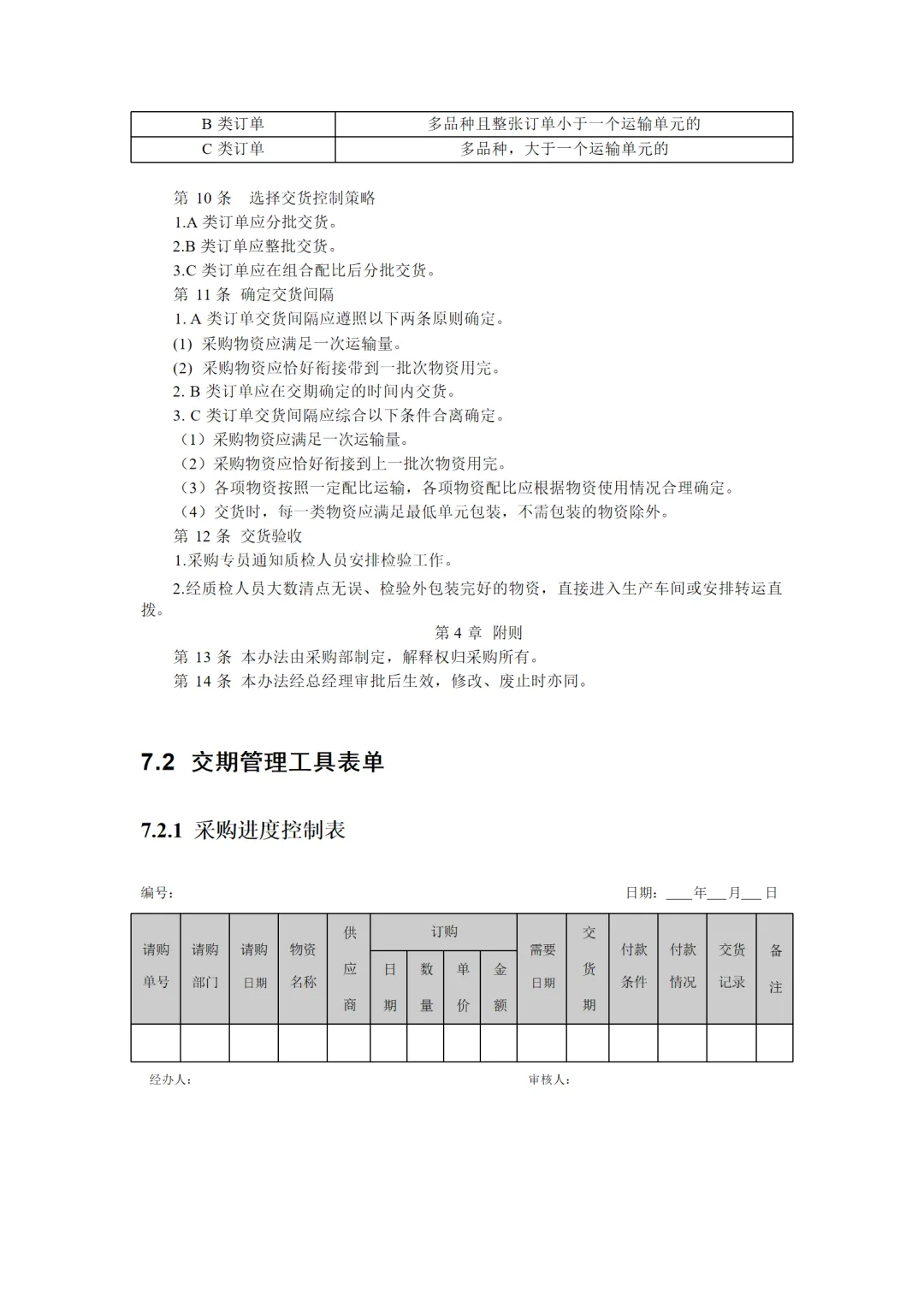
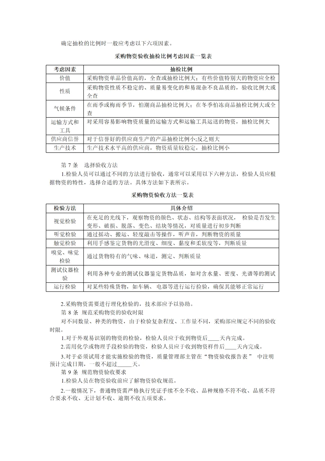
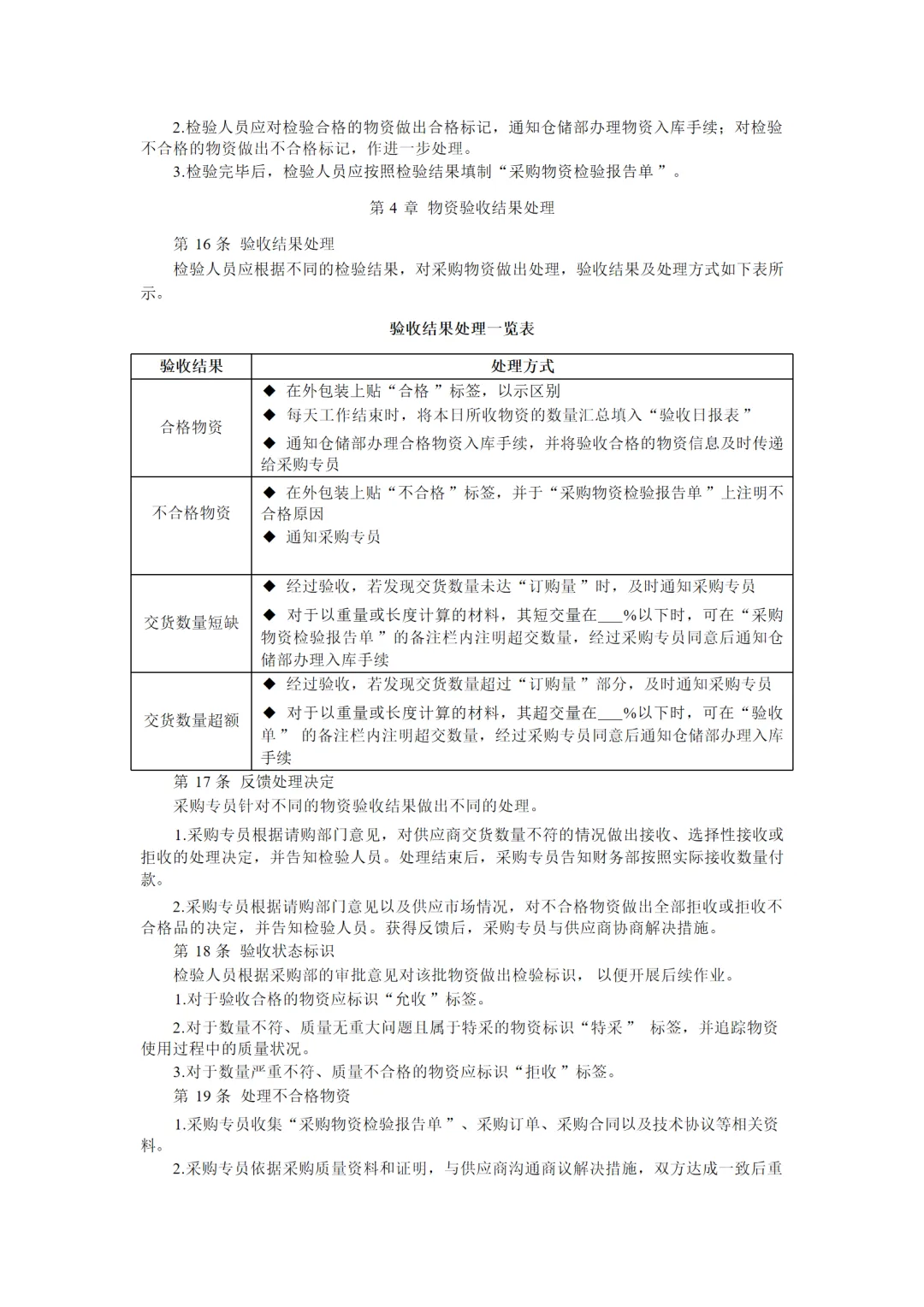
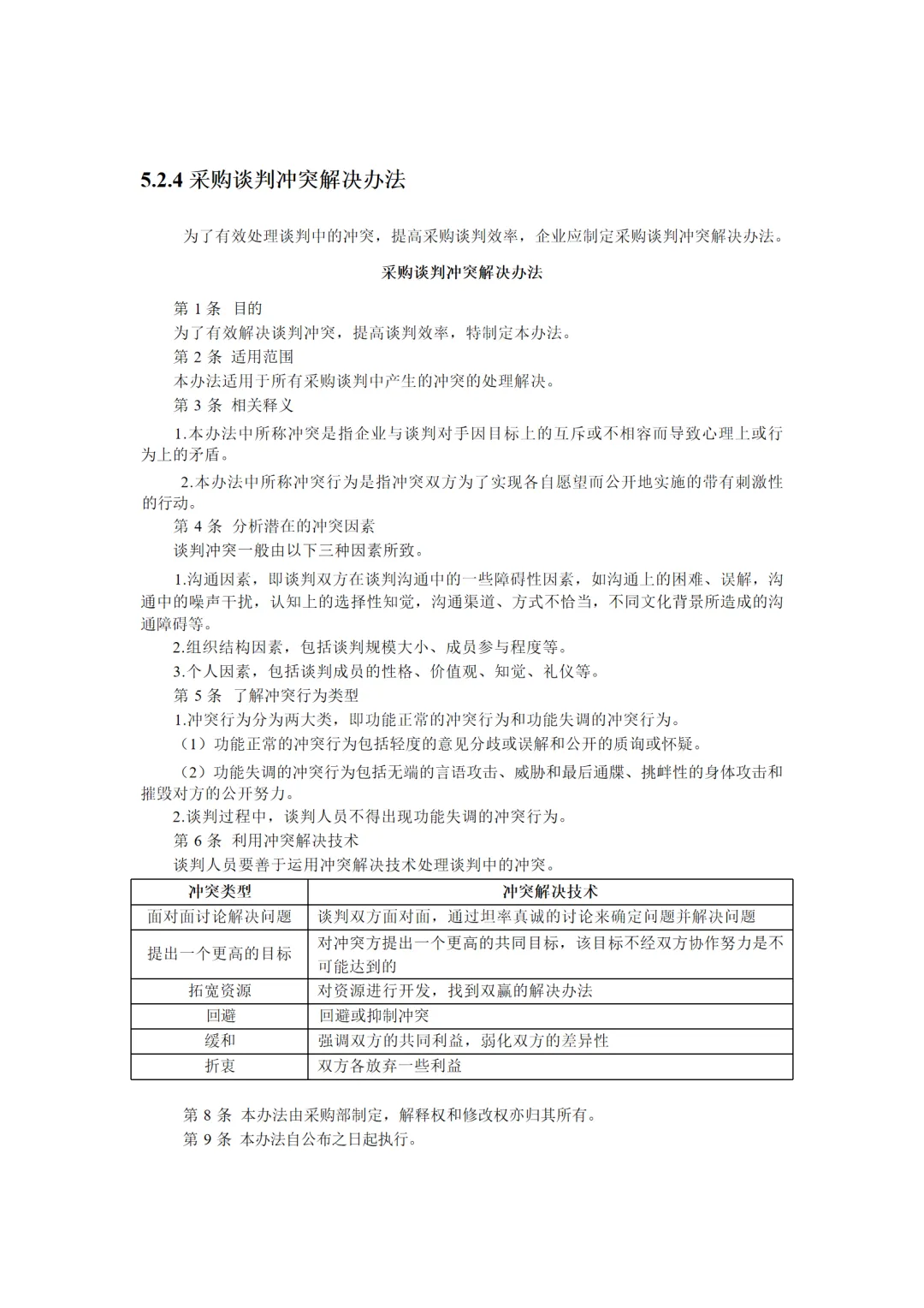
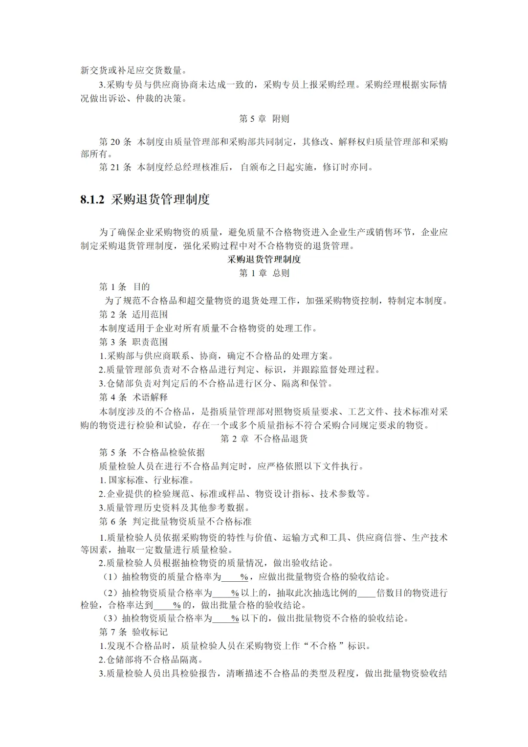
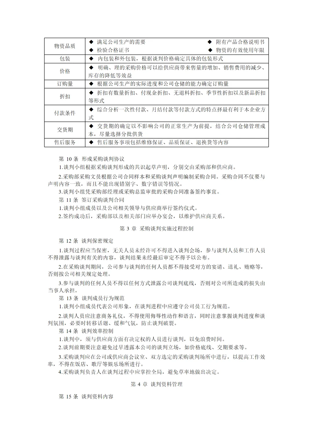
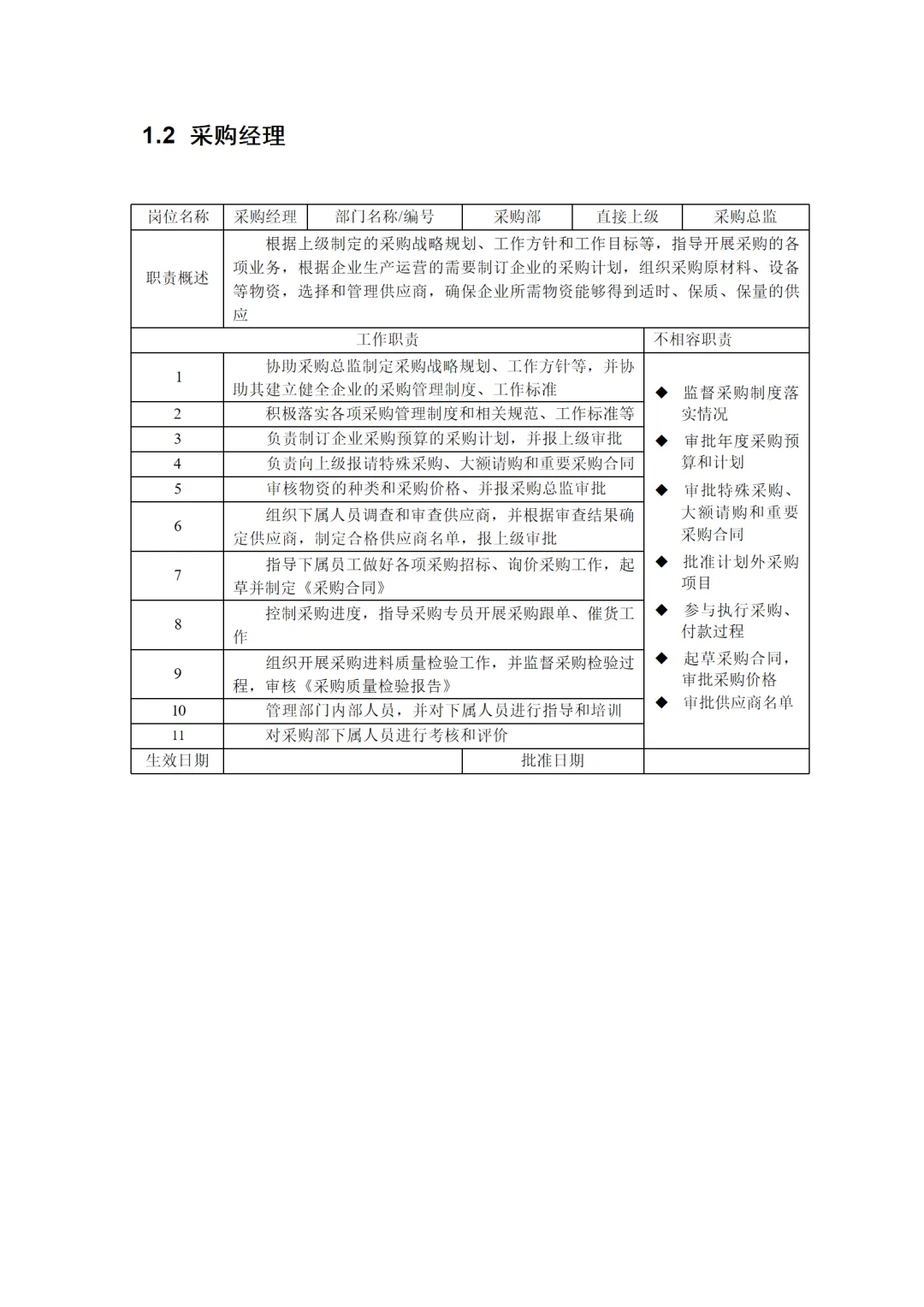
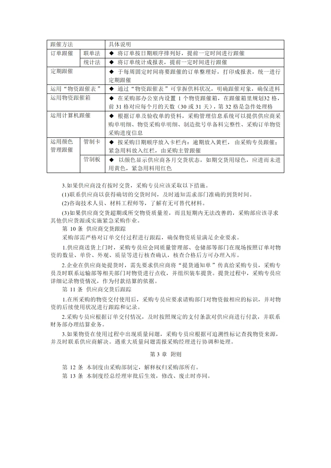
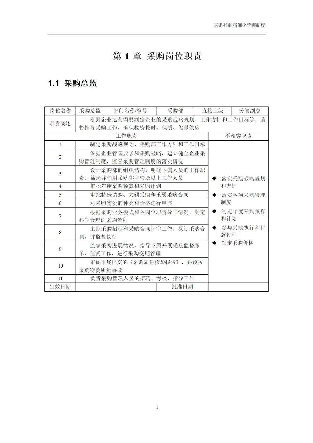
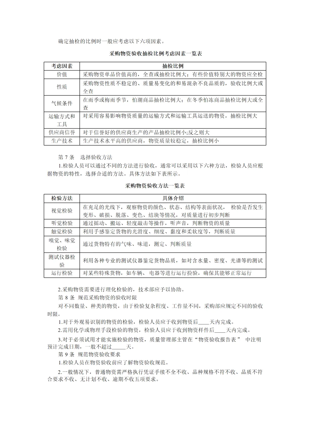
这份制度太全面了,涵盖了采购战略制定、供应链体系搭建、成本精细化管控、供应商全生命周期管理、采购谈判技巧、合同风险管控、跨部门协作机制等二十余项采购管理核心内容,从战略到执行,从理论到实战,全是资深采购总结的干货,把我之前的零散经验都系统化了,也让我能站在更高的维度思考采购工作。这份采购精细化管理制度确实是公司的核心资料,里面的内容都是经过实战验证的。
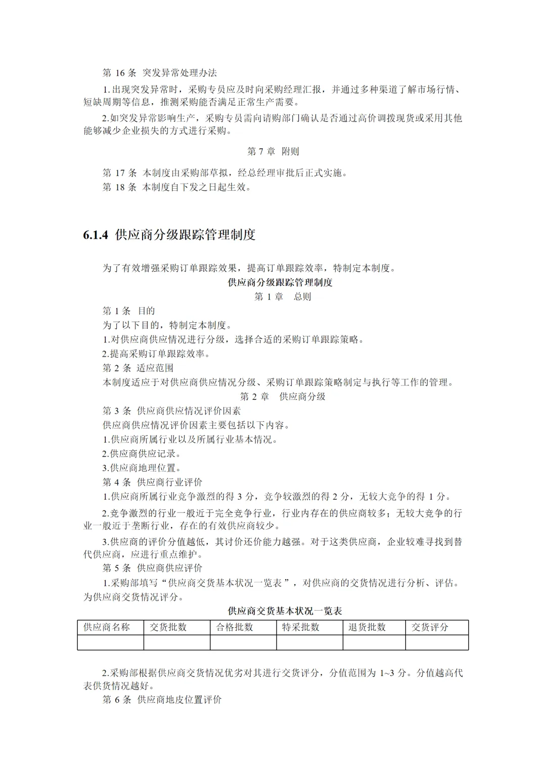
不管是想往采购管理岗晋升,还是想提升采购专业能力,这份制度都能帮上大忙。身边不少做采购的同行都来问我要,需要的朋友直接滴滴我就行,都是实打实的干货,能少走很多弯路。




































































































