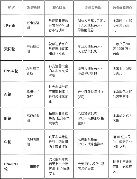
公司上市前的融资轮次就像一场闯关游戏,每一轮都有特定的目标和特点,帮助从初创公司一步步走向资本市场。 主要轮次包括种子轮、天使轮、Pre-A轮、A轮、B轮、C轮,以及上市前的Pre-IPO轮。
各轮融资轮次详解

关键点
轮次非固定:公司可能跳过某些轮次(如直接从天使轮到A轮),或经历多轮同阶段融资(如C+轮、D轮)。 影响因素:具体轮次和融资规模取决于行业、业务模式、发展速度和资金需求。 上市后融资:上市后可通过增发、配股、发行可转债等方式再次融资。
公司上市前的融资轮次就像一场闯关游戏,每一轮都有特定的目标和特点,帮助从初创公司一步步走向资本市场。 主要轮次包括种子轮、天使轮、Pre-A轮、A轮、B轮、C轮,以及上市前的Pre-IPO轮。
