
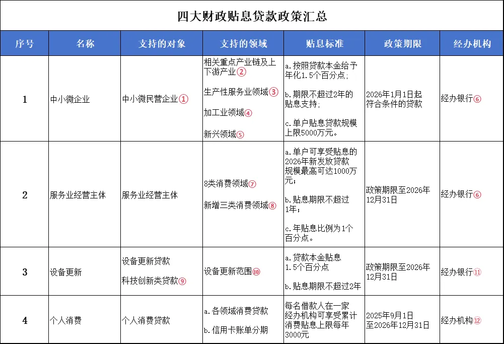
①投向相关重点领域产业链及其上下游产业的全部中小微民营企业(包括但不限于由支持小微企业融资协调工作机制推荐或由工业和信息化部共享的优质中小微民营企业)固定资产贷款,中小微民营企业参与项目使用的新型政策性金融工具资金。
②新能源汽车、工业母机、医药工业、医疗装备、基础软件和工业软件、民用大飞机、服务器、移动通信设备、新型显示、仪器仪表、工业机器人、轨道交通装备、船舶与海洋工程装备、农机装备等相关重点产业链及上下游产业。
③科技服务、物流服务、信息和软件服务、节能环保服务、生产性租赁服务、商务服务等生产性服务业领域。
④农、林、牧、渔、农副产品加工业领域。
⑤以人工智能等为代表的新兴领域。
⑥包括以下银行。
政策性银行3家:国家开发银行、中国进出口银行、中国农业发展银行;
国有大型银行6家:中国工商银行、中国农业银行、中国银行、中国建设银行、交通银行、中国邮政储蓄银行;
全国性股份行12家:中信银行、中国光大银行、华夏银行、中国民生银行、招商银行、兴业银行、广发银行、平安银行、上海浦东发展银行、恒丰银行、浙商银行、渤海银行;
城农商行若干家:金融监管评级3A及以上的城市商业银行、省级农村商业银行、省会城市农村商业银行、外资银行。
二、服务业经营主体贷款
⑦餐饮住宿、健康、养老、托育、家政、文化娱乐、旅游、体育8类消费领域。按照原政策界定的范围,其中,文化娱乐领域调整为对应《文化及相关产业分类(2018)》中除属于制造业细分行业(即四位行业分类代码为数字2、3开头的行业)外的其他行业。
⑧数字、绿色、零售3类消费领域,具体规定如下。
数字领域对应《国民经济行业分类》中“互联网和相关服务”、“数字内容服务”行业类别;
绿色领域对应《中国人民银行 金融监管总局 中国证监会关于印发〈绿色金融支持项目目录(2025年版)〉的通知》(银发〔2025〕132号)中符合“建筑节能与绿色建筑”分类标准的“物业管理”行业类别,符合“绿色交通”分类标准的“汽车租赁”、“其他道路运输辅助活动”行业类别,以及符合“绿色物流”分类标准的“装卸搬运”、“邮政基本服务”、“快递服务”、“其他寄递服务”行业类别;
零售领域对应《国民经济行业分类》中“零售业”行业类别。
三、设备更新贷款
⑨科技创新和技术改造再贷款政策支持的、银行2026年起新发放的科技创新类贷款。
⑩在支持工业、能源电力、交通运输、物流、文旅、老旧农机具等领域设备更新基础上,增加建筑和市政、用能设备、航空器材、电子信息、安全生产、设施农业、渔船、冷链设施、粮油加工、废弃物循环利用、小水电、消费商业设施、人工智能、养老等领域,加大对高端化、智能化、绿色化、数字化设备更新支持。
⑪经办银行26家如下。
政策性银行3家:国家开发银行、中国进出口银行、中国农业发展银行;
国有大型银行6家:中国工商银行、中国农业银行、中国银行、中国建设银行、交通银行、中国邮政储蓄银行;
全国性股份行12家:中信银行、中国光大银行、华夏银行、中国民生银行、招商银行、兴业银行、广发银行、平安银行、上海浦东发展银行、恒丰银行、浙商银行、渤海银行;
城商行5家:北京银行、上海银行、江苏银行、南京银行、宁波银行。
四、个人消费贷款
⑫经办机构如下。
国有大型银行6家:中国工商银行、中国农业银行、中国银行、中国建设银行、交通银行、中国邮政储蓄银行;
全国性股份行12家:中信银行、中国光大银行、华夏银行、中国民生银行、招商银行、兴业银行、广发银行、平安银行、上海浦东发展银行、恒丰银行、浙商银行、渤海银行;
民营银行1家:微众银行;
其他机构若干家:监管评级在3A及以上的城市商业银行、农村合作金融机构、外资银行、消费金融公司、汽车金融公司。
