1.航天科技简介

中国航天科技集团有限公司是在我国战略高技术领域拥有自主知识产权和著名品牌,创新能力突出、核心竞争力强的特大型国有企业,是国家安全战略基石、航天强国建设主力军、国家科技创新排头兵、航天产业发展主导力量。成立于1999年7月1日,其前身源于1956年成立的国防部第五研究院,历经第七机械工业部、航天工业部、航空航天工业部、中国航天工业总公司和中国航天科技集团公司的历史沿革。
中国航天科技集团有限公司辖有1家体系院、8家研究院、12家专业公司及6家直属单位,拥有14家境内外上市公司,分布在北京、上海、西安、成都、重庆、天津、深圳、海南等地。现有从业人员17万余名。主要从事运载火箭、各类卫星、载人飞船、货运飞船、深空探测器、空间站等宇航产品,以及战略导弹、战术导弹、无人系统等武器产品的研究、设计、生产、试验和发射服务,同时,依托航天核心技术与资源,积极培育商业航天、低空经济等新质生产力,大力发展氢能、高端装备、节能环保、先进材料、新一代信息等航天技术应用及服务产业。长期以来,为国家经济社会发展、国防现代化建设和科学技术进步作出了卓越贡献。
当前,中国航天科技集团有限公司正深入推进系统重构和能力重塑各项改革,全力实施载人航天、月球探测、行星探测等国家重大科技专项,积极发展战略性新兴产业和未来产业,加强国际交流与合作,加快建设世界一流航天企业集团,全面推动航天强国建设,努力为和平利用太空、造福全人类的伟大事业作出新的贡献。
2.航天科技下属上市公司数量

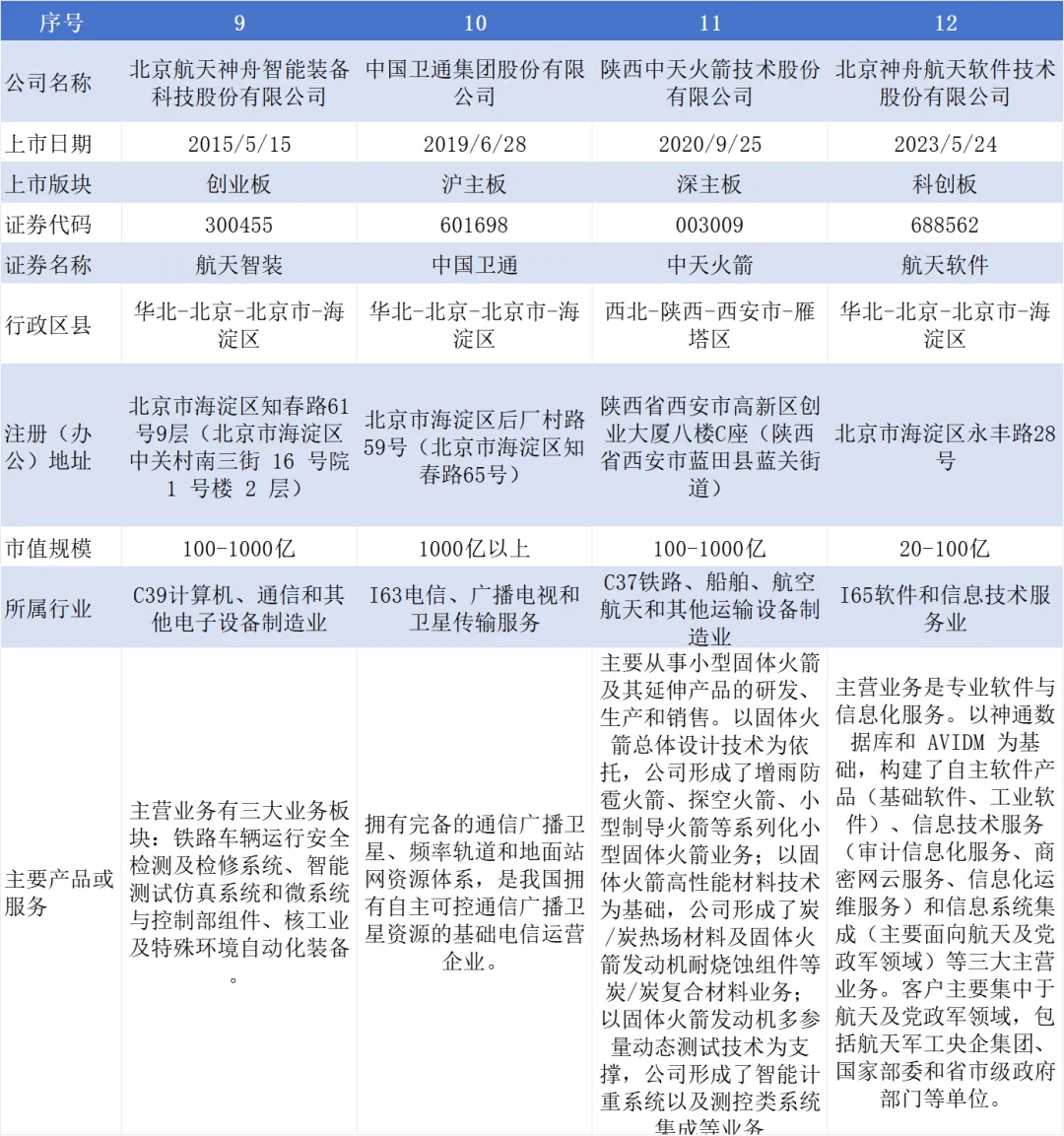
3.控股A股上市公司基本信息



4.参股A股上市公司基本信息

5.上市公司信息披露瑕疵
航天机电2024年年报披露的实际控制人为中国航天科技集团有限公司,航天科技控股的其他境内外上市公司的股权情况未披露航天软件,参股公司未披露。

航天电子
中国卫星
中国卫通
航天软件
2024年年报披露的实际控制人或控股股东为中国航天科技集团有限公司,航天科技控股的其他境内外上市公司的股权情况披露完整,参股公司未披露。







航天动力

航天彩虹

航天工程

航天智造

航天智装

中天火箭

2024年年报对报告期内航天科技控股和参股的其他境内外上市公司的股权情况进行了完整披露(15控股+1参股,深交所年报模板无需披露参股)。






关注了解后续更新
