
来源:融中咨询

核心观点:
工商业储能的核心功能并不直接参与电网调度或发电侧运行,而是支撑企业自身的用电管理与用能成本优化。
工商业储能市场正经历从“政策驱动”向“市场驱动”的深刻转变,其规模与增速已成为能源转型中最活跃的板块之一。2024年,我国工商业储能新增装机量7.8GWh,同比增长66%。
当前储能的主导技术仍是以磷酸铁锂电池占据主导地位,其技术成熟且产业链完备,新兴技术尚未成熟或应用场景相对单一。未来技术将向电芯大型化、系统智能化与储能长时化持续演进。
合同能源管理(EMC)与融资租赁两种商业模式现成为市场渗透关键,两者显著降低用户初始投资与运营门槛,推动规模化落地。
未来,储能角色或从单一峰谷套利工具,演进为融合光伏、充电桩的能源节点和虚拟电厂资源,行业竞争向全生命周期运营服务与生态聚合能力升级。
一、行业市场现状
(1)定义及发展历程工商业储能,本质上是安装在工商业企业(如工厂、园区、数据中心、商场等)用户侧的一套物理储能系统。它不直接参与电网调度或发电侧运行,而是支撑企业自身的用电管理与用能成本优化。
中国工商业储能行业的发展并非一蹴而就,而是伴随着宏观能源战略演进、技术成熟与市场机制完善逐步成长起来的。其主要发展脉络可以概括为四个阶段:技术研发与示范阶段、商业化探索阶段、规划化爆发正在阶段、商业化价值竞争阶段。

信息来源:融中咨询
(2)行业影响因素工商业储能的发展受到政策、宏观经济、技术等多方面因素影响。
政策:鼓励多元、引导创新

信息来源:融中咨询
宏观经济:根本驱动、重塑市场
整体宏观经济环境通过影响企业投资意愿与能力、电力需求结构、产业政策导向、居民消费倾向等方面,对工商业储能行业产生着深刻而复杂的影响。企业投资和电网需求直接影响工商业储能的根本驱动力。一是企业投资意愿与能力。当宏观经济或特定区域经济(如以江苏为代表的制造业大省)承压时,工业企业对降本增效的需求会异常迫切,配置储能以节省电费、管理需量电费成为重要的生存手段。相反,经济上行期企业利润增长,则更有能力和意愿投资储能这类长期资产;二是电网刚需的强弱。宏观经济活力直接体现在用电量上,当GDP增长带动全社会用电需求持续攀升,尤其在夏季高峰或产业复苏期,电网调峰压力巨大。这从系统层面强化了对包括工商业储能在内的灵活性资源的刚性需求。产业政策与居民消费的改变,间接塑造储能市场。一是产业政策导向。在经济强调高质量发展和能源转型的宏观目标下,储能被定位为战略性新兴产业。例如,广东省明确提出将新型储能打造为下一个“万亿级”支柱产业。这种顶层设计会带动地方投资、技术研发和产业链集聚,为工商业储能创造有利的长期环境。二是居民收入与消费升级。居民收入水平提高会推动消费市场升级和数字经济发展,直接带动对供电质量和稳定性要求极高的产业,如高端制造、云计算数据中心。这些产业不仅是用电大户,且无法承受电压波动或断电,因此成为工商业储能的高价值客户群体。
技术:快速发展与深刻矛盾并存
当前储能的主导技术仍是以磷酸铁锂电池占据主导地位,其技术成熟且产业链完备。新兴技术的发展方向主要包括机械储能、电磁储能等,但技术尚未成熟或应用场景相对单一。整体来看,工商业储能的未来发展方向或朝着电信大型化、系统智能化、技术路线多元化等方向发展。

信息来源:融中咨询
(3)市场规模及竞争格局
行业市场规模
工商业储能市场正经历从“政策驱动”向“市场驱动”的深刻转变,其规模与增速已成为能源转型中最活跃的板块之一。此外,作为工商业储能最大成本项的锂电池价格自2022年末起进入下行通道,显著提升了工商业储能项目的经济性。2024年,我国工商业储能新增装机量7.8GWh,同比增长66%。

信息来源:融中咨询
企业竞争格局
当前,工商业储能的竞争格局正呈现“多强混战、持续洗牌”的复杂局面,市场高度分散,各类企业激烈角逐。2024年行业CR10为60.2%,低于电芯等上游环节。
竞争焦点也在不断转移。一是从硬件到“软硬一体”。领先企业正通过自研电芯、PCS(变流器)构建技术闭环,并大力投入能量管理系统(EMS)和智能调度算法,以提升系统效率和收益。二是从单一套利到多元收益。政策调整导致传统峰谷套利空间被挤压。企业开始探索通过虚拟电厂(VPP)参与电力现货市场和辅助服务,获取容量补偿、调峰调频等多元化收益。三是从“产品”到“资产与服务”。行业出现了如远景“益企储”等创新模式,通过提供融资、运维、资产证券化退出等一站式服务,降低投资门槛,解决行业痛点。
表格3 工商业储能核心竞争主体与典型代表

信息来源:融中咨询
(4)产业链图谱

信息来源:融中咨询
上游:“基础资源 + 核心部件”双轮驱动,头部企业纵向整合
电池原材料:正极/ 负极 / 电解液 / 隔膜是储能电池的核心原材料,布局企业以宁德时代、比亚迪、国轩高科等头部动力电池厂商为主——这类企业通过纵向一体化(自研 / 参股材料企业)锁定原材料供应,同时依托电池技术优势占据储能电池的核心话语权。
关键部件:储能电池(电芯)、PCS(变流器)、BMS(电池管理系统)等为储能系统的“心脏”,此类企业分为两种:第一种为专业部件商,如国电南瑞(BMS/PCS)、深圳科列(BMS),聚焦细分部件的技术研发;第二种为跨界延伸商,如阳光电源(从光伏逆变器延伸至储能 PCS)、科士达(从 UPS 电源延伸至储能部件),依托原有电力电子技术跨界布局。
中游:“集成 + 安装”分工明确,企业类型差异化竞争
储能系统集成:是产业链的“枢纽”——需整合上游的电池、PCS、BMS等部件,提供定制化储能解决方案,布局企业以技术型跨界厂商为主(如阳光电源、科陆电子从光伏领域延伸,海博思创、南都电源聚焦储能集成),核心竞争力是“部件整合能力 + 场景适配经验”。
储能系统安装:偏工程服务,负责储能系统的落地实施,布局企业以电力工程、基建巨头为主(如特变电工、中国电建、中国能建),依托电力工程资质和项目资源承接大型储能项目的安装交付。
下游:场景多元化扩容,需求绑定“新基建 + 绿色转型”
下游应用场景集中在高能耗、高供电稳定性需求的领域。一是政策驱动型场景,如零碳智慧园区(绑定“双碳”政策),二是新基建配套型场景,如数据中心、5G 基站(需储能保障供电连续性),三是高耗能场景型,如城市轨交、商业综合体、矿区(需储能削峰填谷、降低用电成本)。场景的多元化直接推动中游集成商提供“定制化解决方案”(如数据中心侧重长时储能,5G 基站侧重分布式储能)。
二、行业深入分析
(1)业主自投自建模式
商业模式梳理
企业使用自有资金,独立投资、持有并运营储能资产,独享全部收益(主要为峰谷套利)并承担全部风险。
核心优势:资产控制力强,收益独享;运营灵活,能快速响应电力市场新政策,拓展需求侧响应、辅助服务等多元收益。
主要挑战:初期投资高,占用企业现金流;需承担项目设计、安全运维、收益不及预期等全部风险。
目标用户画像:该模式有明确门槛,核心用户特征是高耗能、强资金、大用电量。
典型行业:多为电解铝、化工、钢铁等高耗能制造业。
关键指标:年用电量通常大于200万度,才具备较好的经济性。
地域特征:主要集中在浙江、江苏、广东等峰谷电价差大、电力政策明确的省份。
场景痛点梳理
选择自投自建的企业,核心需求已超越单纯的“省电费”,更侧重于:一是资产控制与长期收益,即将储能视为可自主控制的长期能源资产,追求全生命周期的稳定回报。二是生产保障与能源安全,作为高端制造或连续生产企业,将储能作为重要应急电源,保障生产连续性。三是绿色转型与品牌价值,主动实现能源转型,降低碳排放,塑造绿色企业形象以契合国际供应链或品牌要求。
该模式在实际落地中痛点显著,致使2024年以来市场投资趋冷:

信息来源:融中咨询
解决方案梳理
为应对上述痛点,市场从产品、服务到金融环节都出现了针对性解决方案。
产品专业化与场景化。一是标准化集成产品,即采用“一体柜”等预集成方案,缩短交付周期(最快可至15天),降低现场安装复杂度与风险。二是长时储能系统,针对高耗能企业,推出4小时及以上储能产品,通过单次更多放电来提升收益。三是安全技术升级,集成AI预警、精准消防(如气溶胶)、加强温控管理,并配备产品质量责任险,以缓解安全焦虑。
全生命周期服务支持。一是专业“交钥匙”服务,即由设备商或服务商提供从容量测算、方案设计、建设交付到运维培训的全流程服务。例如,量道储能为开平项目提供了从安装到云平台培训的完整服务。二是智能化运营平台,通过能源管理系统(EMS)或云平台,提供智能调度、收益分析、故障预警等,降低业主自行运营的难度。
金融与收益模式创新。虽为“自投”,但部分厂商联合金融机构提供灵活支付方案,缓解一次性投入压力。领先方案开始帮助企业拓展需求侧响应、虚拟电厂(VPP)聚合等多元收益,降低对单一峰谷套利的依赖。

信息来源:融中咨询
企业案例
“业主自投自建”是工商业储能中门槛最高、但资产控制力最强的模式,适合那些将能源管理视作核心竞争力组成部分的龙头企业或大型园区。

信息来源:融中咨询
(2)合同能源管理模式(EMC)
商业模式梳理
EMC模式的运作,围绕“风险共担、收益共享”展开,其核心流程与价值创造路径如下。
运作流程:专业的能源服务公司(EMCo)作为投资方,负责从能源审计、方案设计、融资投资、设备采购、施工安装到后期运维的全过程。项目投运后,系统产生的节能收益(主要是峰谷套利)由双方按合同约定比例(常见为投资方占70%-90%)进行分享。合同期通常为8-10年,结束后储能资产所有权通常无偿移交给用户。
价值创造:对用户而言,其价值在于将不确定的、需要专业能力的能源投资,转化为确定的、无风险的“电费分成”。对EMCo而言,其利润来源于专业的投资、技术整合与运营能力,通过规模化、专业化运营多个项目来获取长期稳定回报。
场景痛点梳理
选择EMC模式的用户,其核心需求是规避风险和专注主业:
规避资金与技术风险:用户多为对现金流敏感或缺乏储能专业团队的中小型制造业、商业楼宇等。他们最大的需求是“零资金投入”和“零技术操心”,将专业事交给专业人。
获得稳定可期的收益:用户期望通过与EMCo的合作,获得一份清晰、稳定且优于传统电费支出的节能收益分成,实现可预测的成本下降。保障生产与提升形象:部分用户,特别是高端制造或连续生产企业,同样看重储能作为应急备电的功能,以及项目带来的绿色低碳形象价值。
解决方案梳理
合同能源管理(EMC)模式是当前工商业储能市场渗透的核心引擎。为了克服政策波动、收益单一和信任建立等核心痛点,行业已发展出一套从技术、服务到金融的系统性解决方案。

信息来源:融中咨询
企业案例
EMC模式的解决方案已超越了单个项目的盈利设计,上升至“生态构建”的层面。成功的EMCo,本质上是在构建一个由智能技术平台、标准化服务体系、创新金融工具和规模化聚合资产组成的商业生态。其终极目标,是通过聚合海量的分布式储能资源,形成可调度、可交易的虚拟电厂(VPP),从而在电力市场中扮演更重要的角色,获取最大的系统价值。

信息来源:融中咨询
(3)融资租赁模式
商业模式梳理
作为一种“融资”与“融物”相结合的专业金融方案,融资租赁模式,已成为推动项目落地、平衡各方需求的关键工具。
该模式的核心价值在于破解了企业,尤其是中小型用户的资金瓶颈,将储能投资从资本支出转化为可预测的运营费用。目前市场实践包括针对大型项目的直接租赁,以及由解决方案商整合金融资源构建的平台化模式。
场景痛点梳理
主业主要场景痛点:收益不确定性及融资方风控挑战
痛点一:项目收益受政策与市场波动冲击。储能项目的核心收益来自峰谷价差套利,但多地分时电价政策的调整会直接压缩套利空间,影响项目稳定收益和还租能力。同时,电力市场化改革(如现货市场全面运行)意味着依赖固定价差“躺赢”的时代结束,盈利更依赖对复杂电力市场的交易能力。
痛点二:资产安全与运营风险。储能设备(尤其是电池)的安全性和质量直接关系到资产价值。行业曾发生的火灾事故,不仅造成损失,也引发全国性行业整改,拉长了融资决策流程。
痛点三:中小项目融资难。当前市场呈现结构性紧张:大型优质项目资金竞争“白热化”,而大量中小型项目却因单体规模小、风险评估成本高而难以找到资金方。
核心用户需求:破解资金瓶颈与保留资产控制权。需求上,工商业企业,尤其是用电量大的制造业用户,普遍希望部署储能以降本增效,但动辄数百万甚至上千万的初始投资构成了高昂的门槛。它们既想获得储能收益,又希望避免对现金流造成过大压力,并最终能持有或控制该资产。
解决方案梳理
针对工商业储能的融资租赁模式,融资租赁通过“所有权与使用权分离”的特性,让企业以远低于直接采购的成本获得储能系统的长期使用权,并将资本支出转化为可预测的运营费用。合同期满后,企业通常可以选择以残值留购,最终获得资产所有权。此类解决方案的核心在于通过创新的金融产品、专业的风险管控、深度的运营支持和高效的生态协同,系统地解决项目落地中的资金、风险和收益难题。

信息来源:融中咨询
企业案例
在工商业储能领域,融资租赁模式通过其“融资+融物”的特性,为解决项目初始投资高、缓解企业现金流压力提供了核心金融工具。目前,市场上的实践主要可分为两大类:一类是针对具体项目的直接租赁,另一类是为促进项目规模化落地而构建的平台化生态合作。
表格11 融资租赁模式按金融合作模式划分

信息来源:融中咨询
三、行业发展趋势
(1)价值逻辑从“点状”经济性工具向“网状”综合能源节点演进
未来,工商业储能的发展将沿着三个方向深度融合:一是“融合化”,即储能与光伏、充电桩乃至生产工艺深度耦合,形成“光储充一体化”“源网荷储一体化”等标配方案,成为新型工商业能源系统的基石;二是“生态化”,储能将作为实现“零碳园区”和满足国际供应链绿色门槛的核心基础设施,其价值与企业ESG目标和社会责任深度绑定;三是“聚合化”,通过虚拟电厂(VPP)技术,海量分散的储能资源将被聚合起来,作为一个整体参与电网的调峰、调频和电力现货市场交易,从被动的用电设备升级为活跃的电力市场参与主体。这一趋势的本质,是储能的价值逻辑从单一的“用户侧降本”,扩展到了支撑“新型电力系统稳定”和助力“全社会低碳转型”的系统性价值。
(2)竞争焦点从“硬件制造”的短期竞争到“资产运营”的长期服务
行业的竞争焦点正在发生深刻位移,告别了过去以设备单价为核心的“价格战”。未来的主战场将围绕储能资产的全生命周期安全、效率和收益展开,竞争维度全面升维。在产品层面,电芯持续向300Ah、500Ah甚至更大容量演进,通过提升能量密度和标准化来降低度电成本;系统集成则更加注重精细化管理和主动安全,如“一包一管理”、AI智能温控与预警等。在商业模式层面,合同能源管理(EMC)、融资租赁等模式的成熟,意味着客户购买的不再是设备,而是一套确切的节能效果或资产收益。因此,企业的核心竞争力从硬件制造能力,重构为覆盖“投、建、运、管、融”的综合服务能力。
(3)短期政策波动与长期结构性风险交织
在高速增长的繁荣背后,行业正面临一系列严峻的风险挑战,这些风险具有短期和长期交织的特征。短期风险来自对政策的依赖。目前,绝大多数项目的核心收益仍高度依赖于地方政府制定的峰谷电价差,该政策的任何调整(如时段变化、价差缩小)都会直接冲击存量项目的投资回报模型,并动摇新增市场的投资信心。长期系统性风险则源于行业内部。一方面,早期为抢占市场而建设的部分低质量项目,正逐步进入故障高发期,潜在的连锁性安全事故可能引发全行业范围的严厉监管整顿,大幅提高所有参与者的合规成本。另一方面,电力市场机制改革的进度与储能的发展速度不完全匹配,导致储能作为灵活性资源的多重价值(如容量价值、爬坡速率等)难以在现有市场中获得充分兑现,影响了其商业模式的可持续性。这些风险的共同本质,揭示了行业在从“政策襁褓”断奶、走向真正市场化竞争过程中必然经历的阵痛与考验。
同期阅读:

核心观点:
彩超品类在超声影像诊断设备采购中居绝对主导。2025年1-8月,彩超品类采购数量为9490台,数量占比80.49%,金额占比85.31%。
国内彩超市场呈“双龙头”格局,迈瑞医疗与开立医疗领跑国产阵营。高端领域仍由GE、飞利浦等进口品牌主导,但国产设备在中低端及便携市场占据优势,国产化率稳步提升至46.4%。
三级及以上医院注重设备效率、稳定性及科研教学功能;基层医疗机构更关注性价比、操作简便性、便携性与远程支持能力。国产厂商针对不同场景提供差异化解决方案。
彩超技术向3D/4D成像、AI辅助诊断、便携化发展,应用场景从传统科室扩展至急诊、基层、移动医疗等领域。高端设备强调智能工作流与远程协作能力,提升诊疗效率与精度。
一、行业市场现状
(1)定义医疗彩超设备,全称为彩色多普勒超声诊断设备,是一种结合超声波成像技术和彩色多普勒血流显像技术的医疗影像设备,广泛应用于对人体腹部、心脏、血管、浅表器官(如甲状腺、乳腺)、妇产科等领域的检查。(2)行业影响因素医疗彩超的发展受到政策、宏观经济等多方面因素影响。
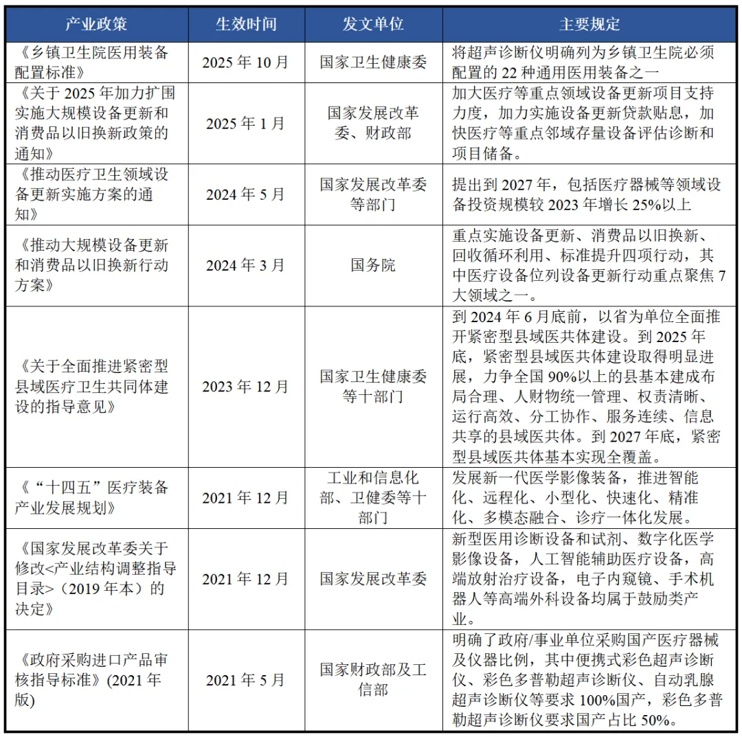
政策驱动:设备更新与基层普及

信息来源:融中咨询
宏观经济驱动:龙头上市与专科投资并行
近三年中国彩超设备资本市场呈现出龙头冲刺上市、资本聚焦专科前沿并行的格局。超研股份于2025年1月成功在A股上市,另一头部企业飞依诺科技于2023年获得1.46亿元C轮融资、2025年6月又获数千万元战略投资后,在2025年8月重启上市辅导。迈瑞医疗正式启动了在香港联合交易所主板二次上市的计划,并在2025年11月10日正式向香港联交所递交了上市申请。

信息来源:融中咨询
(3)市场规模及竞争格局
行业市场规模
超声成像是目前医学临床中应用最广泛最频繁的医学影像技术之一。相比CT、MRI等技术,其具有无创无辐射、使用限制少、设备成本低、操作灵活和适用范围广等优势。预计到2026年,国内超声设备市场规模将增长到171亿元,2021年到2026年年均复合增长率为10.5%。
彩超品类在超声影像诊断设备采购中居绝对主导。2025年1-8月,彩超品类采购数量为9490台,数量占比80.49%,金额占比85.31%;B超类产品采购数量为1398台,数量、金额占比均超11%;眼科超声、肝脏硬度诊断仪等其他细分品类采购量与金额占比均较低。
2025年1-8月,三级及以上医疗机构采购超声设备4777台,因以高端设备为主,中位价108.38万元,三级及以上医疗机构采购数量占比总额40.51%,金额占比总额52.49%。二级及以下、非医疗机构采购量虽有一定规模,但设备中位价不足50万元,以中低端为主。

信息来源:融中咨询
企业竞争格局
全球和中国国内的超声系统市场均呈现高集中度,头部竞争者主要为GE Healthcare、飞利浦、西门子、东芝/佳能和迈瑞医疗等。
国内彩超市场呈现“双龙头”格局。迈瑞医疗凭借技术实力和产品线覆盖,稳居市场份额第一,2025年上半年彩色多普勒超声诊断仪设备中标品牌市占率约25.49%;开立医疗聚焦专科领域,如妇产科超声和内镜超声,市场份额约7.11%。在高端专科超声(如心脏彩超、血管内超声)领域,进口品牌仍占主导,但国产企业正加速布局;便携式超声、基层医疗超声等细分市场,如汕头超声、飞依诺、祥生医疗等国产品牌国产设备凭借性价比优势占据主流。

信息来源:融中咨询
(4)产业链图谱

信息来源:融中咨询
上游:医用彩超设备的原材料主要为电子元器件、陶瓷材料、结构件、线缆及其他构成,市场相对成熟。超声探头和成像芯片等核心硬件是成本占比最高、技术壁垒最高的部分,其中,芯片(例如FPGA)尤其高端超声设备还是以进口为主,其余材料与部件基本已实现国产化替代。
中游:典型公司有雄厚研发实力、制造能力的跨国公司以及国内大型设备企业(如迈瑞医疗、开立医疗、祥生医疗等)。虽然迈瑞在高端彩超方面有所突破,但国内品牌相比国外同类产品仍存差距。目前国内企业根据自身优势采取不同策略,但已经能满足临床的主要需求,且性价比优势突出。
下游:终端用户需求多样化,不同等级医疗机构对设备性能、功能和价格的偏好差异明显。受医疗政策(如分级诊疗、医疗新基建)影响较大,基层市场潜力逐步释放。终端用户对设备的可靠性、易用性和售后服务要求较高,设备厂商需提供全方位解决方案。
二、行业深入分析
(1)三级及以上医院
用户需求
(1)三甲医院患者流量大,检查效率要求高,设备需具备快速扫描、智能图像优化功能,以减少检查时间;
(2)设备的稳定性、可靠性至关重要,需能长时间连续运行,减少故障停机时间;
(3)三甲医院注重科研教学,设备需支持数据存储、分析和远程会诊功能,便于科研合作和教学演示。
解决方案
在提升检查效率方面,以AI驱动的智能工作流是关键。例如,联影医疗uSONIQUE系列搭载的AIStream全流程智能工作流,能实现从探头激活、自动扫查到报告生成的全流程自动化;开立医疗的C-Field+天工智能平台也通过智能算法优化扫描流程。在确保设备稳定与可靠层面,企业注重核心部件的自主研发与极端环境验证,开立医疗的彩超设备曾随中国空间站服役,其可靠性历经了严苛的太空环境检验。为满足科研与教学需求,远程影像云平台成为标准配置,迈瑞医疗的瑞影云++平台支持远程质控、会诊、教学培训与病例研讨,开立医疗的5G+AI云端区域影像云平台同样能兼容多品牌设备,构建区域医教研生态。

信息来源:融中咨询
企业案例
GE医疗:全球医疗影像领域的领军企业,通过多次收购整合资源,构建了覆盖全身、妇产、心脏等多领域的超声产品线。在中国设有大型生产基地,产品本土化程度高,技术实力雄厚,长期占据高端市场重要份额。主要产品有LOGIQ系列(全身应用,如LOGIQ E9、LOGIQ S8)、Voluson系列(妇产科,如Voluson E8 Expert、Voluson S10)、VIVID系列(心脏专科,如VIVID E9、VIVID S6)、Venue系列(急重症移动型)。迈瑞医疗:国内医疗器械龙头企业,通过自主研发突破技术瓶颈,产品线覆盖高中低端市场。高端彩超技术逐渐成熟,以高性价比和本土化服务优势,快速抢占国内市场,并逐步拓展全球市场。主要产品有Resona系列(如Resona R9铂金、Resona 7)、昆仑系列(多参数高端彩超)、DC系列(早期经典产品,如DC-8、DC-T6)。开立医疗:专注于超声影像领域,以技术创新和国产替代为使命。产品覆盖便携式到超高端系列,尤其在妇产科、内镜超声等领域表现突出,近年来通过AI技术应用提升产品竞争力。主要产有S系列(便携及台式彩超,如S6、S8、S20)、HD-550电子内窥镜系统(含超声内镜技术)、凤眼S-Fetus产前超声AI系统。
(2)其他各级医疗机构
用户需求
(1)基层医疗机构因预算限制,设备性能与精度有限,因此,更倾向在有限预算内选择性能可靠、功能实用、能适应不同科室或临时诊疗场景的设备,兼顾诊断需求和成本控制
(2)基层医生和技师培训机会少,操作人员技能水平参差不齐,因此,设备需要操作简便易学并配套远程诊断与培训功能,减少培训成本,便于基层人员快速掌握。
(3)基层机构场地狭小,设备安装和操作空间有限,对设备的便携性、紧凑性、灵活性要求较高。最后,在部分偏远地区,维护与技术支持不足,设备最好能配套本地化服务与支持。;
(1)智能化与AI深度融合
智能化与AI深度融合。未来彩超设备将深度集成人工智能技术,实现自动识别病变、量化分析数据、智能诊断建议等功能。AI算法可辅助医生快速定位病灶,提高诊断效率与准确性,尤其在基层医疗中,能有效弥补医生经验不足的问题。同时,智能语音交互、一键式操作等功能将进一步简化操作流程,提升用户体验。
(2)便携化与可穿戴化
随着技术进步,彩超设备将更加便携轻巧,甚至发展为可穿戴设备。便携式彩超便于医生在急诊、急救、基层医疗、家庭护理等场景中快速开展检查,而可穿戴超声有望实现对患者关键生理指标的长期动态监测,为疾病早期预警和治疗效果评估提供实时数据支持。
(3)远程医疗与云服务普及
基于5G、云计算等技术,彩超设备将实现远程操作、远程诊断和数据共享。医生可远程指导基层医疗机构或偏远地区进行检查,患者数据可实时上传至云端,便于多学科专家会诊。这将有效解决医疗资源分布不均的问题,扩大优质医疗资源的覆盖范围。
(4)专科化与定制化
彩超设备将向专科化方向发展,针对妇产科、心血管科、肿瘤科、神经科等不同专科需求,开发专用的探头、成像模式和分析软件。同时,根据医疗机构的规模、科室特点和患者群体,提供定制化的解决方案,满足多样化临床需求。
三、风险与挑战
解决方案
针对基层医疗机构的预算、人员、空间及维护支持四大核心痛点,国产中低端彩超的解决方案核心逻辑是:通过极致的性价比设计、深度的操作简化和创新的服务模式,在有限条件下实现基本诊疗能力的可靠、便捷覆盖,形成了差异化的专业厂商阵营。
祥生医疗推出的SonoAir笔记本超声与SonoEye掌上超声,它们以轻巧便携、开机即用的特性完美适应了空间狭小与移动巡诊的场景,并内置SonoAI智能算法实现图像自动优化与测量,显著降低了对操作人员经验的依赖;作为国产老牌企业的汕头市超声仪器研究所(SIUI),则以其皮实耐用、性价比突出的经济型台式彩超设备,为乡镇卫生院等机构提供了满足腹部、妇产等常规检查的可靠基础选择;而在解决偏远地区技术支持难题上,则由各类区域性医疗信息化集成商联合地方医院,通过定制化搭建集成远程会诊、实时指导和在线培训功能的5G远程超声平台,构建了云端化的服务支持网络,从而系统性地回应了基层在预算、人员、空间和维护方面的多重约束。

信息来源:融中咨询
企业案例
超研股份:国内最早的超声研究企业之一,成立于1978年,曾研制出中国第一台B型超声诊断仪。作为老牌国企,技术积累深厚。主要产品有Apogee系列彩超,如Apogee 3800、Apogee 3500、Apogee 3300等,以性价比高、图像质量稳定为特点,适用于基层医院和诊所。祥生医疗:成立于1996年,由国家级超声专家领衔创立,专注于超声诊断设备研发。早期以黑白超为主,后逐步推出彩超产品,出口量曾居国内前列。主要产品有IVIS系列彩超,如IVIS 80、IVIS 40、IVIS 30等,以及立式便携彩超Q5、Q9等,产品覆盖中低端市场,以操作简便、维护成本低为优势。飞依诺:成立于2010年,由原GE超声团队核心成员创立,专注于便携式和彩超市场。产品以技术创新和设计感为特色,快速布局全球市场。主要产品有Vinno 8便携彩超、Vinno M80台式彩超等,主打肌骨、妇产、急诊等领域,价格相对亲民,适合基层医疗机构和专科应用。
四、行业发展趋势
PS:亲爱的读者朋友们:因微信更改了推送规则,推文不再按照时间线显示,不是所有观粉,都能在第一时间收到文章,有观粉误以为我们没更新。所以,需要各位老铁在每次看文章后,在文章尾端右下角,点一下“红心”,每天只需点一下即可。如果不点“红心”或者没有“星标”,就可能看不到我们的推送了!如果您不想错过“中小智库”的精彩内容,就赶紧星标⭐我们吧!

