

No.1
资料详情
2024年3月,证监会会计司修订再版《上市公司执行企业会计准则案例解析(2024)》(以下简称《案例解析(2024)》)。多年来,证监会会计司通过财务报告审阅分析、系统内会计监管问题咨询、会计师事务所专业问题讨论等途径,收集、整理、研究、提炼资本市场企业会计准则执行的共性问题,在深入研究、充分讨论的基础上形成一致意见,自2012年首次整理汇编成《上市公司执行企业会计准则案例解析》一书,并根据企业会计准则修订和资本市场实践,陆续修订再版了5次。
《案例解析(2024)》主要涉及长期股权投资与企业合并、金融工具、收入与费用等资本市场重点、难点问题的案例解析。本次修订再版以前版框架内容为基础,基于日常监管中发现的新问题,特别增加了对修订后的收入、金融工具、租赁等准则在实际执行中所遇问题和相关案例的整合梳理。
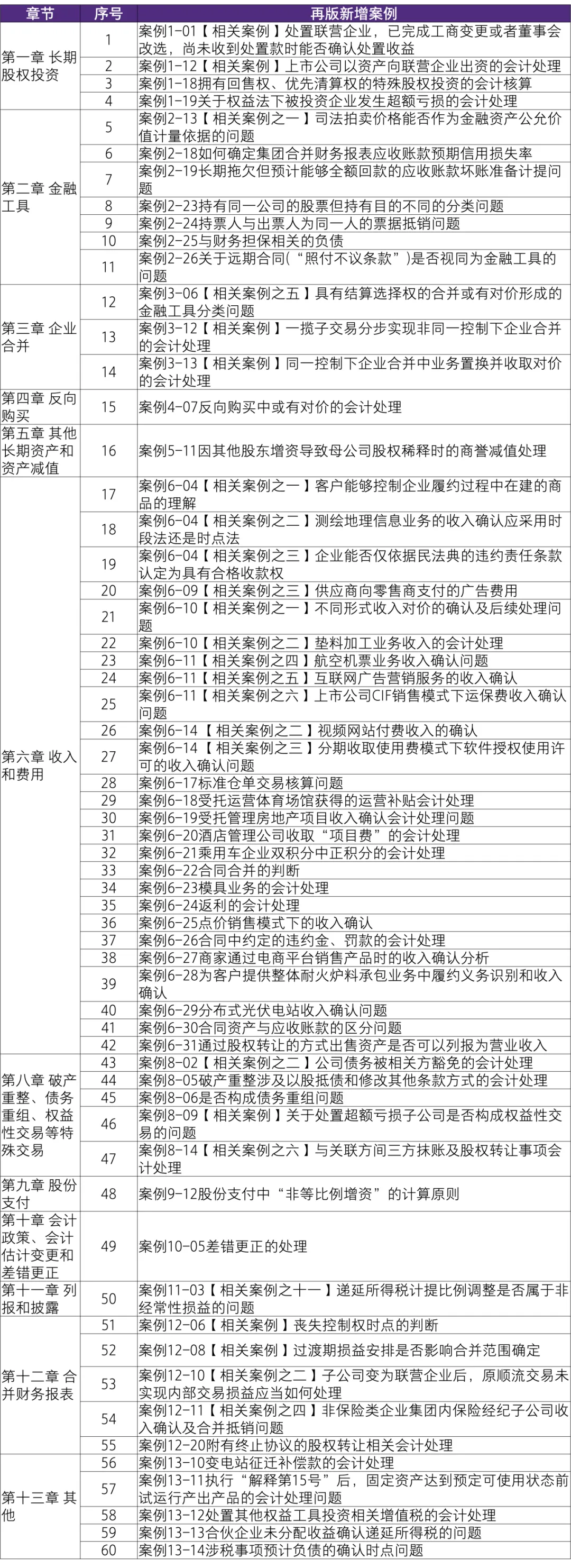
《案例解析(2024)》共涉及286个案例(包括主案例186个、子案例100个),与上版《上市公司执行企业会计准则案例解析(2020)》相比,本版新增60个案例、删除7个案例、修订49个案例。
该文章系列包括再版《案例解析(2024)》的主要变化、新增案例提示以及修订案例提示等。本期文章为微信系列第二期,主要介绍了除“第六章 收入和费用”之外的34个新增案例相关提示。对于新增案例的具体解析内容请参见证监会会计司编写的书籍。相关提示如下:


一、《案例解析(2024)》新增案例
基于前版以来日常监管中发现的新问题,以及修订后的收入、金融工具、租赁等准则在实际执行中遇到的问题,结合证监会发布的会计类监管适用指引第1号至第4号的相关要求,再版新增60个案例。具体如下:


二、《案例解析(2024)》删除案例
再版删除因会计准则或监管规则变化而不再适用的7个案例,具体如下:


三、《案例解析(2024)》修订案例
近年来,财政部陆续发布了35个案例、77个实施问答、4份年报工作通知等新增的实施指导材料,证监会陆续发布会计类监管适用指引第1号至第4号、《监管规则适用指引——发行类第5号》等监管指导意见。与上版相比,再版新修订了49个案例,主要修订内容为引用文件的更新以及部分措辞等。具体如下:

No.2
下载方式

▼往期精选资料回顾▼

推荐:解析财税之道 开启智慧人生
☞这里是财务精英的聚集地,想你所想~做您所作,精准对接财务岗位,专注于培训企业CFO、为企业提供财务咨询、税务筹划、IPO上市辅导、报表审计、内部控制、投融资咨询、企业内训、财务顾问培训、证书培训包括:AIA/CMA/ICPA/ICMA/ACITM/CPA/CNMA/FRR/中级等
☞温馨提示:
商务合作/业务咨询:18310075587
微信:CFO8079
免责条款
本公众号尊重所有原创者的劳动成果,向所有原创者致敬。文章不代表CFO交流圈观点,仅供读者参考。我们是一群快乐的知识搬运工,文章版权归原作者或出版机构所有。如有侵权,请联系我们进行删除


