☞戳这里,试用【AI招投标Agent】,AI赋能 决胜标场
2025年,既是“十四五”规划的收官之年,也是“十五五”规划的谋篇布局之年。物业管理行业经历了多元探索和高速发展,现已逐步转向注重服务品质、理性务实的发展阶段。中共中央"十五五"规划建议中明确提出“实施物业服务质量提升行动”、“建立房屋全生命周期安全管理制度”、“完善社会治理体系”、“加快形成绿色生产生活方式”及“积极应对人口老龄化”等战略方向,为物业管理行业融入国家发展大局提供了清晰指引。同时,资本市场回归理性,IPO市场呈现空窗期,国资背景企业仍有潜在机会,并购逻辑也从规模扩张转向能力互补与资源整合。如今,“高质量发展”已是全行业的核心共识与价值取向。未来,行业不仅要持续夯实基础服务,更应在基层治理、美好生活服务、养老服务供给等方面发挥专业作用,切实履行赋能城市,服务民生的重要职能,开启高质量发展的新篇章。
在此背景下,中指研究院秉承公正、客观、全面的原则,基于科学的方法体系对上海市优秀物业服务企业进行综合研究,隆重发布【2025年度上海市物业服务优秀企业】、【2025年度上海市办公物业优秀企业】、【2025年度上海市产业园区物业优秀企业】、【2025年度上海市商业物业优秀企业】、【2025年度上海市学校物业优秀企业】、【2025年度上海市医院物业优秀企业】、【2025年度上海市公建物业优秀企业】、【2025年度上海市品质物管“好楼宇”“好场馆”“好商场”】系列研究成果。











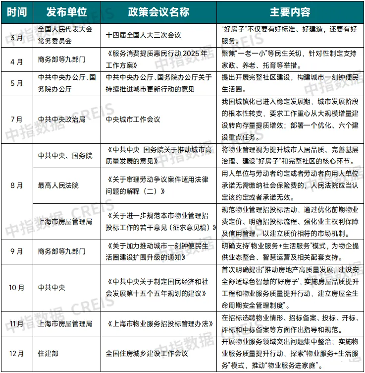
行业定位明确“质量提升”核心主线,参与城市治理和民生保障
2025年以来,中央及地方各级政府陆续出台了相关政策以推动物业行业高质量发展。其中部分政策和重要会议均提到“物业服务质量提升”,明确了“十五五”期间物业管理行业的发展主线。物业管理行业将更多参与到城市更新、基层治理和民生保障等国家战略中,兼顾经济属性和民生属性。

资料来源:公开资料,中指研究院综合整理

超万亿规模持续扩容,高潜力赛道具备深挖空间

数据来源:中指研究院测算
同时,根据中指数据CREIS数据统计,2025年上海市商品房新房成交面积为1349.94万平方米,虽同比2024年有所减少,但仍保持一定体量。
图:2011-2025年上海市商品房新房销售面积情况(单位:万平方米)

根据中指数据CREIS物业云统计,2025年上海市已公布的物业管理行业相关招标信息共6595条,其中非住宅领域占比已达95.25%,行业正在突破以住宅为核心的传统增长模式,具备专业能力的物业服务企业纷纷将战略重心,从高度内卷的住宅市场转向潜力更大的非住宅领域。

数据来源:中指数据CREIS物业版(点击试用)
2025年上海市公布中标数据共17480条,中标金额约836.74亿元。住宅业态占比为4.34%,非住宅业态占比约95.66%,在非住宅领域中,2025年中标量位居前二的业态分别为办公物业、学校物业,占比分别约为39.99%、26.72%。

数据来源:中指数据CREIS物业版(点击试用)
面对存量市场,物业企业坚定推行市场化拓展战略,以此驱动规模的高质量稳定增长。中海物业稳步进行市场拓展,通过丰富的市场获得不同业态项目,逐步扩大客户资源及经营规模,中海物业与埃及新行政首都中央商务区城市运营项目签署执行协议,海外市场拓展取得突破性进展;浦江中国围绕东部沿海及长江沿岸区域寻求全国化主动布局,集团收购活动趋于谨慎稳妥,并更多着力于与城市综合公共服务具有较好协同效应的产业,例如投资性房地产的转租服务、城市公共停车资源运营等,同时基于物联网、互联网、3D技术、大数据等各类技术,以物业管理作为先导业务展开专业服务;永升服务致力于以多元化的方式开拓第三方市场,坚持“投前精选标的,投后完善管理”的原则,通过战略并购,提高现有市场占有率,扩大区域业务规模,快速打破业态壁垒,增强多种业态服务能力。

数据来源:公开资料,中指研究院整理

主动突破物业服务收费桎梏,质价相符成为行业共识
2025年二十城物业服务均价为2.72元/平方米/月,环比下跌0.09%,同比下跌0.23%。一线城市物业服务价格水平居前列,其中深圳均价最高,为3.97元/平方米/月;北京、上海紧随其后,分别为3.93元/平方米/月和3.51元/平方米/月。

数据来源:中指数据CREIS,www.cih-index.com
2021-2025年,全国物业服务客户满意度得分整体呈现波动下行态势,2025年全国物业服务满意度降至72.9分。其中,标杆企业的客户满意度虽然显著高于全国整体水平,但是今年得分首次出现下滑(同比降0.2分)。从分项指标来看,车辆管理和装修管理的满意度得分最低,显示出物业服务企业在基础服务品质提升方面仍存在较大空间。

数据来源:中指研究院·中指调查
上海作为超大型城市,既有老旧公房、混合型小区,也有高端商品房、涉外社区,物业形态复杂。如老旧小区受硬件设施老化、改造难度大影响,物业服务基础薄弱;高端社区对智能化、定制化服务要求高。上海积极推动物业智慧化升级,鼓励建设智慧平台、应用智能设备,但实际中,智慧系统覆盖不均,部分企业技术投入不足,业主端操作体验欠佳;同时,智慧化与传统服务协同不畅。从2022-2025年数据看,上海物业服务满意度呈逐年缓步下降趋势,虽整体处于合理区间,但下滑态势需重视,物业服务质量提升速度未匹配居民期待,物业企业在多元场景中,服务标准化与个性化平衡不足,未充分适配不同社区需求,同时未能有效通过科技手段提升服务效率,导致满意度未因“智慧化”显著改善。

数据来源:中指研究院·中指调查
在物业行业面临费用调整与信任重建的挑战下,古北物业通过构建“质价相符”的物业服务机制破解行业困境。如华丽家族小区针对业主各类服务需求的不断升级和物业服务人员刚性成本的逐年递增,通过多方协同和不懈努力,分别于2008年,2011年,2014年和2020年四次成功实施了物业服务费调价,单价由2.20元/月/平方米调整至5.95元/月/平方米,且每次调整征询都获得了绝大多数业主的支持,这是业主对物业服务发自内心的认可。华丽家族小区构建质价相符的物业服务机制,在行业内起到了示范引领作用。其成果显示,95%住宅项目建立质价相符机制,三分之二成功调价,其余通过公益收入补贴,成为行业示范。这一机制的成功源于三点:信息透明的沟通、说到做到的履约能力,以及助人为乐的服务初心——在日常细微处积累信任,证明当服务真正以业主为本,质价相符便能从理念转化为可感知的行业标杆。

资本市场从“市值巅峰”到“理性回调”,国资背景企业仍有潜在机会
2025年,港股物业板块估值温和回升。截至2025年12月3日,港股上市物企(共61家)总市值约为2326.3193亿元(不足三千亿港元),较年初提升约15%;PE均值为13.39倍(TTM,已剔除负值及大于500倍的异常值,下同),较年初增加约3倍,远低于巅峰时期。

复盘物业管理行业的IPO情况,2020年为上市高峰期,全年成功上市企业共计18家(含港股主板和A股主板),进入“十四五”以后,每年成功上市的企业数量逐年减少,截至2025年12月31日,物业行业首次出现年内“零上市”,创历史新低,打破了连续十年均有企业成功上市的IPO节奏。2025年9月30日,奥联服务和国信服务同时向联交所递交IPO申请,但考虑到联交所问询、通过聆讯以及启动招股等事项,上市周期存在不可控性,预计年内很难实现成功上市,2026年敲钟上市的可能性较大。
国资背景企业仍是潜在主力,地方国资企业深业运营、联投城市运营和瑞景城市服务均处于IPO进行中。其中,深业运营四次递表失败后仍未披露放弃IPO,瑞景城市服务已公开招标IPO中介团队。

资料来源:公开资料,中指研究院整理

科技赋能从“工具应用”到“场景覆盖”,AI优化行业运营模式
“十四五”期间是AI大模型的“规模化应用期”。在数字化转型浪潮中,人工智能技术的爆发式发展为物业管理行业注入前所未有的创新动能,深刻重构传统服务模式。物业企业紧跟科技发展前沿,积极拥抱AI,进一步优化管理和服务,将人工智能技术应用于现实服务场景中,提升企业运营效率。

资料来源:公开资料,中指研究院整理

资料来源:中指研究院

深刻洞察“品牌三度”变化,品牌建设转向务实聚焦
图:不同类型物业服务企业搭建品牌架构体系


优秀企业案例展示
永升服务成立于2002年,并于2018年12月在香港主板上市(证券代码:01995.HK),是一家拥有一级资质、享有良好声誉且快速成长的智慧城市服务品牌,2025年通过“上海品牌”认证,是首批以“住宅物业管理服务”获得该认证的物业企业。
成立20余年来,永升服务始终追求为客户提供更美好的生活,专业深耕社区服务、增值服务、商用服务、城市服务、智慧服务等五大类服务,业态覆盖住宅、商办、园区、学校、医院、展馆、文旅、养老、交通枢纽、城市服务等城市空间全场景。目前,永升服务已通过了企业社会责任管理体系、职业健康安全管理体系、环境管理体系、质量管理体系、信息安全管理体系、能源管理体系、履约能力评价体系、售后服务评价体系等8项专业体系认证。
截至2025年6月30日,永升服务管理规模超过2.54亿平方米,签约面积超过3.55亿平方米,成功进驻全国100座地级城市,为超112万户居民提供美好生活。秉承“用心构筑美好生活”的使命,围绕“让客户省心、放心、开心”的核心价值观,永升服务坚持“平台+生态”的发展战略,用科技创新带动多元发展,致力成为客户首选的智慧城市服务品牌。

中信泰富物业以传统物业服务为根基,通过管理集约化、流程网络化、融入新技术等手段,建立起了贯穿建筑物全生命周期的管理经营服务模式。公司秉持“品质源自于细节的关怀”的服务理念,以“精品商办楼宇及精品住宅管理专家”为发展导向,依托中信集团多元化业务平台,相继打造了“咨询顾问”、“总部型大厦管理”、“内部设施管理”、“楼宇后期改造”四大专业能力,并通过“8+8金管家”增值服务平台满足客户的个性化服务需求。在此基础上,公司通过资源整合和业务协同,不仅在物业服务方面提供专业支持,同时也致力于在房地产投资、开发、运营和管理等领域为客户提供全产业链的综合性服务模式。

中建东孚物业作为中建八局旗下从事城市综合服务的专业公司,拥有国家物业服务壹级资质,始终践行“全心服务 臻于至善”服务理念,不断升级综合服务功能,以客户为中心,以为客户创造价值为己任,彰显城市宜居魅力,以精优服务满足人民群众对美好生活的向往。
深耕物业行业十余年,东孚物业用实际行动践行“拓展幸福空间”的初心使命,坚持以品质赢得市场,匠心打磨物业服务细节,以13345品控策略为主线,纵深推进“5个1”工程,全面夯实物业服务品质,构建核心竞争力。


陆家嘴物业是世博会和进博会物业服务的战略合作伙伴,其优势项目类型主要涵盖大型城市综合体、高级商务办公楼(含政府机关办公楼)、会展公众物业、高级院校物业以及高端居住物业等多种业态。依托公司对于国内政策、发展趋势的深入了解,以及物业服务革新科技的不断更新及运用,陆家嘴物业在超大型、超高层甲级写字楼及城市综合体的顾问咨询、早期介入、运营管理、设备设施运维、能源管理等领域提供服务,持续提升管理和服务能级。
面向新发展阶段,为激发新动能、打开新局面、形成新优势,陆家嘴物业在持续提升现有标准的基础上,构建"3+3+1"新发展框架,努力变"输出物业服务"为"输出行业标准",积极探寻"物业管理"向"物业运营"升级的新路径。

上实服务是上实集团旗下专业从事城市运营服务的品牌企业。上实服务涵盖上实物业、新世纪物业、申大物业和城开商用物业,是中国物业管理协会副会长单位,中国质量协会理事单位,上海市物业管理行业副会长单位,上海市质量协会常务理事单位。作为享誉沪上的全业态物业公司,上实服务为商业、办公、公众、轨道交通、院校、机关、园区、医院、养老、住宅等全业态提供服务解决方案。是上海环球金融中心(SWFC)、上海博物馆、上海音乐厅、申通地铁、华为上海研发中心等城市封面的物业供应商。遍及上海、成都、重庆、西安、芜湖、无锡、青岛、泉州、湖州、烟台、苏州等全国多个城市群。
上实服务通过党建引领,不断增进民生福祉,在ESG建设和城市综合治理与服务上加码奋进。三十载厚积薄发,上实服务坚守服务初心,以匠心铸就品质,为客户提供了全生命周期全业态城市运营服务。面对新形势、踏上新征程,上实服务秉承“善其身,怀天下”的企业精神,保持锐意创新的勇气,立足自身优势,以成为具有影响力的智慧城市空间运营商和绿色健康生态服务集成商为企业愿景,不断为美好生活注入新的活力。

上海东湖物业管理有限公司(以下简称“东湖物业”)正式成立于1993年,是以高端办公楼管理为特色的现代化综合物业服务企业,目前为中国物业管理协会副会长单位、上海市物业管理行业协会副会长单位。
三十余年来,东湖物业坚持以“精耕细作,做精做强”为企业发展战略,现拥有近1200万平方米的管理面积、180多个物业项目,形成了立足上海,覆盖江苏、陕西、内蒙古等省市的管理规模,服务覆盖金融银行及其数据中心、公安政法、企业总部、产业园区、高等院校、高端住宅等多元业态,外拓占比100%,市场化竞争力突出。
东湖物业深耕专业赛道,打造服务标杆,提供不同场景的标准化业务解决方案;专注于FM设施管理服务,对行政服务、高端礼宾服务、团体餐饮服务、资产服务、空间管理、能源管理、工程改造等服务体系创新升级,为业主提供专属性综合服务保障;积极应用移动互联与智慧物联,着力打造“深智”“东湖e家园”等应用载体,以数字化建设持续赋能客户服务和业务决策;坚持党建引领,积极承担企业责任,保障员工权益、诚信生产经营、参与社会治理、树立绿色形象,不断探索与时代背景和社会发展相契合的转型之路,在ESG建设上加码奋进。


2025中国物业服务百强企业研究报告
www.cih-index.com/report/detail/97475.html?agentcode=242438
2025中国物业服务上市公司TOP10研究报告
www.cih-index.com/report/detail/99220.html?agentcode=242438
2025中国房地产服务品牌价值研究报告
www.cih-index.com/report/detail/107421.html?agentcode=242438
2025中国物业管理市场总结&2026趋势展望
www.cih-index.com/report/detail/112356.html?agentcode=242438
2025年中国物业服务价格指数研究报告
www.cih-index.com/report/detail/112357.html?agentcode=242438
2025中国物业服务上市公司ESG测评研究报告
www.cih-index.com/report/detail/112355.html?agentcode=242438
www.cih-index.com

