发布信息
登陆/注册
搜索
搜索
导航
首页
产品供应
产品求购
企业库
酒业展会
行业资讯
认证会员
站内搜索
行业企业
当前位置:
首页
行业企业
正文
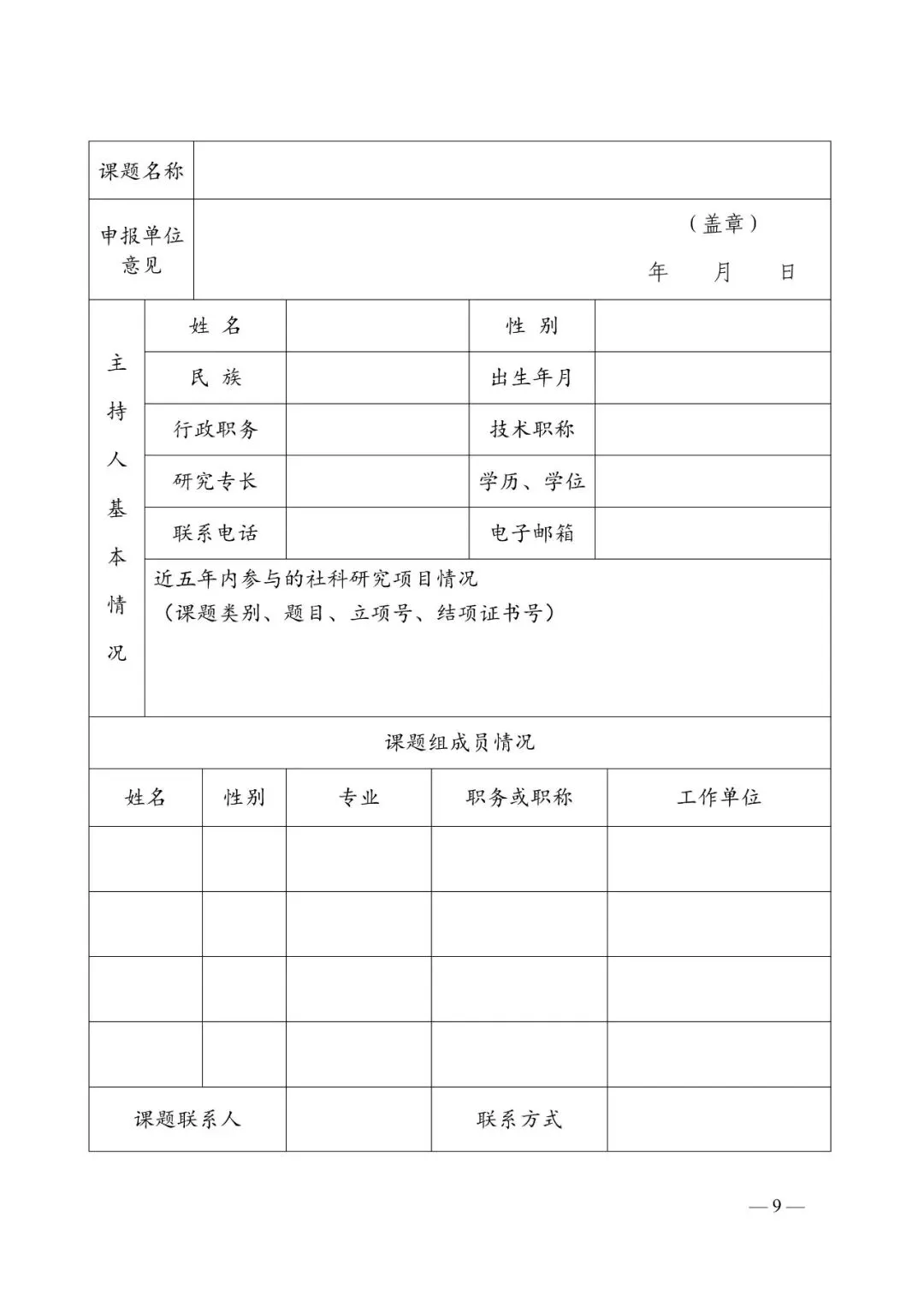
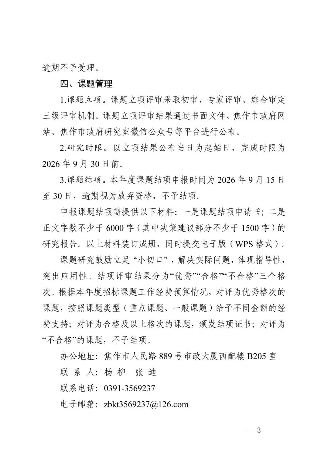
关于开展2026年度焦作市政府决策研究招标课题申报工作的通知
作者:本站编辑
2026-04-23 17:01:11
0
关于开展2026年度焦作市政府决策研究招标课题申报工作的通知
下一篇:
2026 年第六期平台培训会||Shopee全托管产业带招商会圆满举办
上一篇:
易县6家石材企业亮相第139届广交会
相关内容
查看全部
老吴说招投标|政
2026-04-23 16:58
2026 修法重点:招
2026-04-23 16:57
日产100吨玉米设
2026-04-23 16:49
PET矿泉水瓶脱标
2026-04-23 16:46
2026年探秘:国内
2026-04-23 16:44
行业资讯:国资委
2026-04-23 16:35
69家企业入选!202
2026-04-23 16:35
从市场到现实,看
2026-04-23 16:32
产研院孵化企业杭
2026-04-23 16:31
行业资讯 | 中小
2026-04-23 16:30