AI玩具是人工智能技术与传统玩具深度融合的创新产物,其核心在于集成大模型实现与用户自然、多样的双向交互与个性化反馈,进化为集教育启蒙、情感陪伴与创造力激发于一体的“智慧成长伙伴”。AI玩具行业的从业企业主要可分为传统玩具制造商、科技与互联网巨头、AI玩具垂直领域初创企业、智能机器人跨界等企业,产品丰富多元。
表1 2025年代表性AI玩具产品销售情况

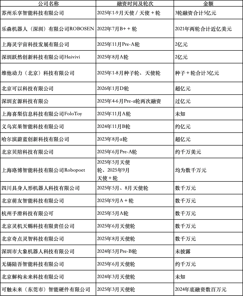
2025年AI玩具产品热度高涨,成为资本追逐的焦点。据不完全统计,包括IDG资本、红杉中国、高瓴创投、金沙江创投、顺为资本、中金资本等一线投资机构参与投资,标志着资本对该赛道的认可度度加大。
表2 2025年代表性AI玩具公司融资情况

