CNDD-0096 上市公司多样化优势数据(含董监高中是否有党员、女性等变量)及学术论文应用
01 数据介绍
CNDeepData 数据应用质量评级
▪常用度:★★★★★
▪ 稀缺度:★★★★☆
▪ 新颖度:★★★★☆
▪ 总体级别:13颗星
✔ 常用度:是数据市场中需求指标,是指该数据在经济管理类学术论文中使用频率。
✔ 稀缺度:是数据市场中供给指标,是指该数据在其他数据库的出现频率。
✔ 新颖度:是数据市场中生成指标,是指该数据在生成时方法新颖程度和工作量。
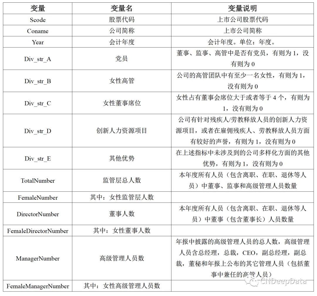
02 主要指标

03 数据特征概览


04 前沿文献速递
郑登津,谢德仁,袁薇.民营企业党组织影响力与盈余管理[J].会计研究,2020,No.391(05):62-79.
近几年民营企业中的中国共产党党组织建设工作取得了显著成效,但其是否发挥有效作用仍是一个待探究的问题。文章基于手工搜集的民营上市公司党组织活动的数据,以盈余管理行为作为切入点研究党组织对民营企业治理的影响。结果发现党组织的影响力越大,企业的盈余管理程度越低。本文进一步研究发现,在民营企业的高管是党员、高管参与党组织活动、党组织更多理论学习和实践学习、高管存在政治关联和处于政治敏感期时,党组织对盈余管理的抑制作用更强。这些发现说明,党组织发挥盈余管理抑制作用的可能影响机制包括通过鼓励高管参与党组织活动甚或担任党委书记,党组织进行更多的理论学习和实践学习等。此外,在代理成本较高、信息环境较差、融资约束较大的公司里,这种抑制作用更加显著,表明党组织在公司盈余管理需求概率较高时能更好地发挥治理作用。
为了检验党组织的影响力对企业盈余管理程度的影响,构建如下模型:

文章具体变量定义如表 1 所示。

表 3 列示了对研究假说的检验结果。结果显示,党组织是否具有影响力哑变量 (PartyDum) 及影响力程度 ( PartyNum) 均与盈余管理程度 ( | DA_ Adj | 或 | DA_ Kothari | ) 在 1%的显著水平下呈显著负相关的关系。从经济意义上来看,第 1-2 列里可以分别计算出党组织是否具有影响力哑变量 ( PartyDum) 每变动一个标准差,盈余管理程度 ( | DA_ Adj | ) 会降低 ( 0. 0057 × 0. 4540) /0. 0876 × 100% = 3. 40% ( | DA_ Kothari | 降低 ( 0. 0054 × 0. 4540) / 0. 0825×100% = 2. 40%) 。第 3-4 列里可以分别计算出党组织影响力程度 ( PartyNum) 每变动一个标准差,企业盈余管理程度 ( | DA_ Adj | ) 会降低 ( 0. 0037×0. 7760) /0. 0876× 100% = 3. 40% ( | DA_ Kothari | 降低 ( 0. 0036 × 0. 7760) / 0. 0825×100% = 3. 60%) 。以上这些结果说明,与党组织影响力较弱的企业相比较,党组织影响力较强的企业的盈余管理 程度显著更低,且存在显著的经济意义。

进一步,文章将检验高管个体特征 ( 是否党员、是否具有政治关联) 、政治敏感期和公司层面的特征 (代理成本高低、信息环境好坏、融资约束大小) 对党组织影 响力与盈余管理程度的交互影响。为此,设置以下几个变量: (1) 高管个体特征: 高管是否党员哑变量 (ParMem) ,如果董事长或总经理是党员则为 1,否则为 0; 高管是否具有政治关联哑变量 (PolCon) ,如果董事长或总经理具有政治关联则为 1,否则为 0。(2) 政治敏感期哑变量 (NPC) ,一般来说在五年一度的中国共产党全国代表大会召开年度,政治的敏感程度更强,如果该年度是 2007 年 或 2012 年则为 1,否则为 0。(3) 公司层面的特征: 代理成本哑变量 ( Wedge) ,如果实际控制人的所有权和控制权 分离程度大于 75 分位数则为 1 ( 代理成本高) ,否则为 0; 信息环境哑变量 (Syn) ,如果公司的股价同步性程度大于75分位数则为1 (信息环境差) ,否则为 0 (Piotroski 和 Roulstone,2004) ; 融资约束哑变量 (KZ) ,如果公司的KZ融资约束指数大于 75 分位数则为 1 (融资约束大) , 否则为 0 (Kaplan 和 Zingales,1997) 。
表 4 和表 5 列示了党组织影响力、高管个体特征与盈余管理的回归结果。文章发现党组织影响力与盈余管理程度依然显著负相关,党员高管 (ParMem) 与盈余管理程度也显著负相关,高管政治关联 (PolCon) 与盈余管理程度正相关但不显著。更重要的是,文章发现党组织影响力与党员高管的交互项的系数均显著为负,党组织影响力与高管政治关联的交互项的系数也均显著为负。这些结果说明,党组织影响力与盈余管理程度之间的负向关系在高管为党员和具有政治关联的公司里更加显著。


05 其他相关文献
06 获取方式
以下三种方式三选一即可:
▪ 直接购买
添加客服微信,支付价格为69元。
▪ 朋友圈分享后免费领取(每人限领15份)
持续3小时,集齐5个赞,需要对所有人可见,并且本人关注CNDeepData公众号。
▪ 购买大会员
添加客服微信,购买年度基础会员149元,年度高级会员299元,永久高级会员899元,可享CNDeepData所有数据免费获取。
▪ 朋友圈分享要求:
①分享时间需要在早上7:30到晚上12:30之间。
②请附带一句推荐词,例如“推荐CNDD高质量数据库”。
③请将包含时间内容的截图发给客服。
▪ 添加客服微信方式(客服工作时间为每天9:00—22:00):
扫描下方二维码,或搜索下方微信号。
添加客服微信号:
DeepData001
获取更多更新数据

往期已推送数据
版权声明 …
1. 除中国深度数据库(CNDD)特殊声明外,CNDD对基于合法来源的数据的选择、整理和编排具有独创性。任何自然人、法人、其他组织未经CNDD授权,不得以任何目的截取、上传、下载、复制、修改、使用、编译等或者以任何方式任何媒介传播上述作品的任何部分,否则视为侵权。
2. 对于存在侵害CNDD上述权利违法行为的主体,CNDD保留依法追究其法律责任的权利。
数据授权使用说明 …
任何使用CNDD数据等产品的单位和个人,承诺只将CNDD的数据等用于学术研究,并在所得研究成果(包括但不限于学术论文、咨询报告等)中注明数据来源于CNDD。数据来源的注明方式请参考:“本研究数据来源于中国深度数据库CNDD”;英文参考:“We get the data from CNDeepData (CNDD)”。

中国深度数据库:让精品数据 得以流动
CNDeepData:Let high-quality data flow without barriers
