CNDD-0093 上市公司环境监管与环境管理体系认证数据及学术论文应用
01 数据介绍
CNDeepData 数据应用质量评级
▪常用度:★★★☆☆
▪ 稀缺度:★★★★☆
▪ 新颖度:★★★★★
▪ 总体级别:13颗星
✔ 常用度:是数据市场中需求指标,是指该数据在经济管理类学术论文中使用频率。
✔ 稀缺度:是数据市场中供给指标,是指该数据在其他数据库的出现频率。
✔ 新颖度:是数据市场中生成指标,是指该数据在生成时方法新颖程度和工作量。
02 主要指标
03 数据特征概览



04 前沿文献速递
张兆国,张弛,曹丹婷.企业环境管理体系认证有效吗[J].南开管理评论,2019,22(04):123-134.
目前,我国通过环境管理体系认证(ISO14001)的企业数量位居世界第一。但有关环境管理体系认证与企业环境绩效关系的实证研究却主要集中在国外市场经济发达的国家,而且结论也不一致。文章以我国重污染行业上市公司为样本,研究了环境管理体系认证对企业环境绩效的影响,以及企业财务绩效和外部制度压力在这种影响中的调节作用。研究发现,环境管理体系认证对企业环境绩效有正向影响,并在2015年新《环保法》颁布实施之后更加明显;企业财务绩效在环境管理体系认证影响企业环境绩效中起到正向调节作用;政府监管、行业竞争和舆论监督在环境管理体系认证影响企业环境绩效中均起到正向调节作用;企业环境信息披露在环境管理体系认证影响企业环境绩效中尚未起到正向调节作用。这些研究结论对如何深入认识和充分发挥环境管理体系认证的作用,提高企业环境绩效有着重要的启示意义。
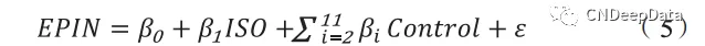
为了检验环境管理体系认证对企业环境绩效的影响,构建模型(5):


式中,交乘项的系数 β3 用来分析企业的财务绩效在环境管理体系认证影响企业环境绩效中的调节效应。
为了检验外部制度压力在环境管理体系认证影响企业环境中的调节作用,构建模型(7):

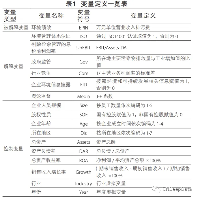
式中,Pres 表示外部制度压力,包括 Gov、Com、EID 和 Media ;交乘项的系数 βl 用来分析四种外部制度压力在 环境管理体系认证影响企业环境绩效中的调节效应。具体的变量定义如表1所示。

表 5 列示了回归分析的结果。需要指出的是,在进行回归之前,对各交乘项变量均进行了中心化处理。从此表中的模型 1 看,ISO 的回归系数为 -7.026,且在 1% 的水平上显著,说明环境管理体系认证对企业环境绩效具有正向影响作用,与假设 1 初步吻合。从模型 2 看,ISO×UnEBIT 的回归系数为 -52.152,且在 1% 的水平上显著,说明企业财务绩效在环境管理体系认证影响企业环境绩效中起到了正向调节作用,与假设 2 相吻合。从模型 3 看,ISO×Gov 的回归系数为 0.015,且在 5% 的水平上显著,说明政府监管在环境管理体系认证影响企业环境绩效中起到了正向调节作用。从模型 4 看, ISO×Com 的回归系数为 -15.019,且在 10% 的水平上显著,说明行业竞争在环境管理体系认证影响企业环境绩 效中起到了正向调节作用。从模型 6 看,ISO×Media 的 回归系数为 9.542,且在 1% 的水平上显著,说明舆论监督在环境管理体系认证影响企业环境绩效中起到了正向 调节作用。然而,从模型 5 看,ISO×EID 的回归系数为 1.248 且不显著,说明企业环境信息披露的压力在环境管理体系认证影响企业环境绩效中未起到正向调节作用。

05 其他相关文献
06 获取方式
以下三种方式三选一即可:
▪ 直接购买
添加客服微信,支付价格为69元。
▪ 朋友圈分享后免费领取(每人限领15份)
持续3小时,集齐5个赞,需要对所有人可见,并且本人关注CNDeepData公众号。
▪ 购买大会员
添加客服微信,购买年度基础会员149元,年度高级会员299元,永久高级会员899元,可享CNDeepData所有数据免费获取。
▪ 朋友圈分享要求:
①分享时间需要在早上7:30到晚上12:30之间。
②请附带一句推荐词,例如“推荐CNDD高质量数据库”。
③请将包含时间内容的截图发给客服。
▪ 添加客服微信方式(客服工作时间为每天9:00—22:00):
扫描下方二维码,或搜索下方微信号。
添加客服微信号:
DeepData001
获取更多更新数据

往期已推送数据
版权声明 …
1. 除中国深度数据库(CNDD)特殊声明外,CNDD对基于合法来源的数据的选择、整理和编排具有独创性。任何自然人、法人、其他组织未经CNDD授权,不得以任何目的截取、上传、下载、复制、修改、使用、编译等或者以任何方式任何媒介传播上述作品的任何部分,否则视为侵权。
2. 对于存在侵害CNDD上述权利违法行为的主体,CNDD保留依法追究其法律责任的权利。
数据授权使用说明 …
任何使用CNDD数据等产品的单位和个人,承诺只将CNDD的数据等用于学术研究,并在所得研究成果(包括但不限于学术论文、咨询报告等)中注明数据来源于CNDD。数据来源的注明方式请参考:“本研究数据来源于中国深度数据库CNDD”;英文参考:“We get the data from CNDeepData (CNDD)”。

中国深度数据库:让精品数据 得以流动
CNDeepData:Let high-quality data flow without barriers
