发布信息

两家居上市公司称2025年业绩将亏损

作者:本站编辑      2026-01-14 06:18:25     11
两家居上市公司称2025年业绩将亏损

曲美家居:公司2025年度经营业绩将出现亏损

1月11日电,曲美家居(603818)1月11日公告,公司2025年1月至9月利润总额为-8779.93万元,归属于上市公司股东的净利润为-6693.36万元,归属于上市公司股东的扣除非经常性损益的净利润为-1.11亿元。基于上述原因,公司预计2025年度公司的利润总额、归属于上市公司股东的净利润、归属于上市公司股东的扣除非经常性损益的净利润将均为负值。

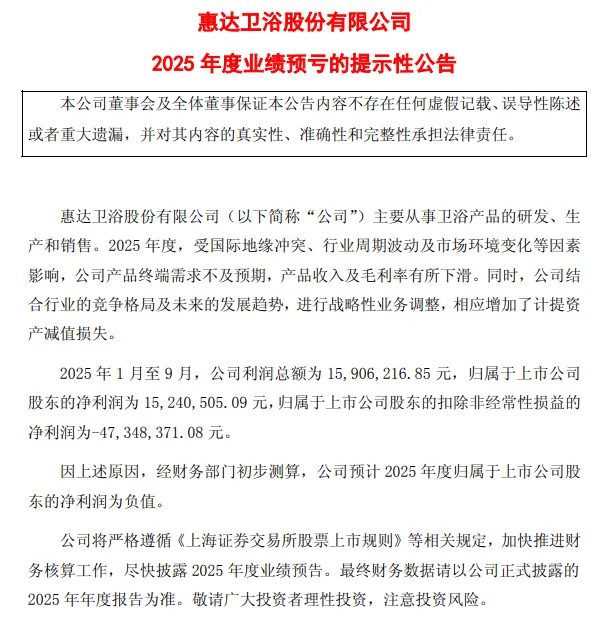
惠达卫浴:2025年度业绩预亏

1月12日晚间惠达卫浴公告,经公司财务部门初步测算,2025年度归属于上市公司股东的净利润预计为负值,公司将加快推进财务核算工作,尽快披露2025年度业绩预告。
公司称,2025年度,受国际地缘冲突、行业周期波动及市场环境变化等多重因素影响,公司产品终端需求不及预期,导致产品收入及毛利率均出现下滑。同时,结合行业竞争格局及未来发展趋势,公司进行了战略性业务调整,相应增加了计提资产减值损失,上述因素共同导致公司全年业绩预计亏损。
两家家居企业2025年业绩预亏,有几个共同原因:
1、行业市场环境变化,终端需求减弱,导致营收减少;
2、终端竞争激烈,毛利率净利润普遍下滑,出现了亏损;

相关内容 查看全部