


在证监会“并购六条”政策实施满一周年及《上市公司重大资产重组管理办法》修订落地的双重驱动下,2025年A股市场并购活跃度显著提升,呈现“量增质优”的鲜明特征。
这一年,全市场并购重组活动从规则优化迈向实践创新,不仅交易数量与金额大幅增长,更在并购动机、产业方向和交易结构等方面展现出深刻变革。
在并购动机上,产业逻辑替代套利逻辑,越来越多上市公司注重并购后能否在研发、成本、销售渠道等方面实现“1+1>2”的协同效应,如中国船舶吸收合并中国重工,旨在整合军民船艇设计与制造资源,提升全球竞争力;赛力斯收购龙盛新能源,则是为了掌控核心生产设施,降低整车生产成本。
在产业方向上,硬科技赛道成为绝对主线,半导体、高端制造、生物医药等硬科技行业是并购最活跃的领域。
交易结构上的创新为各类复杂并购提供了可能,也展现了市场的成熟与监管的包容。除了传统的现金、股份+现金的支付方式,涉及定向可转债的交易案例增多;重组股份分期支付机制正式实施,并于年内成功完成一单典型案例(奥浦迈收购澎立生物100%股份);上市公司间的吸收合并案例不断增多,如中国船舶吸收合并中国重工、国泰君安吸收合并海通证券等,龙头上市公司之间通过吸收合并实现整合提升产业协同和竞争力或拓展多地融资渠道等目的;新《战投办法》解锁关键的交易工具,极大地激发了跨境交易市场活力。
01
2025年度A股上市公司并购重组相关政策、法规梳理
(一)监管机构政策、法规梳理
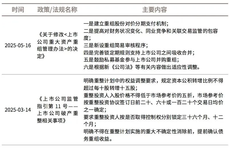
相比2024年颁布了“科创板八条”“并购六条”等一系列重大法规,2025年在法规层面则主要是《上市公司重大资产重组管理办法》修订稿颁布。具体政策、法规梳理如下:

《上市公司重大资产重组管理办法》修订稿的颁布也意味着在A股上市公司并购重组法规层面已构建起相对完整的体系,后续监管机构的重心则放在市场发展大方向上的动态把控与创新案例的指导及调整上。
(二)地方政府支持并购重组措施梳理
2024年,深圳、上海率先发布支持并购重组政策的征求意见稿。2025年度先后正式推出并购重组支持政策的地方政府包括不限于上海市、安徽省、深圳市、天津市、北京市、河南省、无锡市、陕西省等。
各地已颁布的支持政策因地制宜、各有特点,但从中也能找出许多相同之处。
从目标上看,各地政策无一例外,都将推动科技创新和产业升级作为核心目标;所支持的行业领域,主要包括 “集成电路、人工智能、生物医药、新能源、高端装备” 等战略性新兴产业。可见,地方政府坚定地深刻理解并将并购重组视为实现经济结构转型、发展新质生产力的关键资本工具。
从内容上看,各地政策主要重点突出“资金支持”“信息开放”“效率提升”等问题;鼓励发展并购贷款和设立政府引导的并购基金,普遍提出搭建信息服务平台或标的项目库,支持符合条件的重点并购项目、优化流程等。
从国家层面“定调”到各地方的积极响应,反映了本轮并购重组浪潮中隐含的对国家战略的统一贯彻以及对并购重组市场共性瓶颈的共识性突破。
02
2025年度A股上市公司并购重组市场概况
(一)本年度已过会案例情况
1、许可类并购重组过会案例
(1)本年度过会案例概览
2025年全年,A股全板块共审核上市公司资产重组40家次,审核通过40家,整体过会率100%。其中,深交所并购重组委员会共召开会议17次,审核上市公司资产重组16家次(罗博特科暂缓审议后通过,算1家次),审核通过16家,整体过会率100%;上交所并购重组委员会共召开会议23次,审核上市公司资产重组23家次,审核通过23家,整体过会率100%;北交所并购重组委员会共召开会议1次,审核上市公司资产重组1家次,审核通过1家,整体过会率100%。

2025年作为“并购六条”之后首个完整年度,新披露的交易案例有充足的时间推进交易进程。相比2024年全年15家次审核数量,2025年审核数量增长了166.67%。
且,2025年度过会案例大部分属于“并购六条”后披露的案例,占比为65%。

2)非市场化交易是许可类并购重组的主要类型
2025年,在所有40家审核的上市公司重组项目中,国资背景上市公司21家,占比52.50%;非国资上市公司19家,占比47.50%,整体上平分秋色。近年来,A股上市公司许可类并购重组按照实控人属性分类的具体情况如下:

2025年,已过会的A股上市公司并购重组中,以关联方资产注入、收购少数股权等非市场化交易为主(28单,占比70%),市场化交易12单。具体类型和数量如下表所示:

2022-2025年,当年度过会的许可类重组项目市场化交易占比分别为22.00%、19.23%、26.67%、30.00%。可见周期较长、审核结果具有不确定性的许可类审核程序依旧不是市场化交易的首选路径;但2025年占比有所提升,是一个比较好的趋势,相信随着审核效率和透明度的提升未来市场化交易占比还会进一步提升。
2、非许可类重组案例
非许可类重组主要指以现金方式进行资产购买、资产出售、资产置换虽构成重大资产重组但无需获得并购重组委的许可的交易。
(1)本年度已通过股东大会/已完成案例概览
2025年全年,A股全板块已通过股东大会及资产交割实施完成的案例共计37家次,分板块情况如下:

(2)民营上市公司及市场化案例是主流
按照上市公司实际控制人属性分类,具体情况如下:

民营上市公司是非许可类重大资产重组的主力,占比约62.16%。从交易类型来看,民营上市公司资产收购和出售差不多(分别为52.17%、47.83%),国有上市公司以资产出售为主(占比57.14%)。
按照是否属于市场化交易分类,具体情况如下:

资产出售和资产置换都以非市场化交易为主(交易对手方大多为关联方),是上市公司调整战略和业务布局或者剥离业绩不佳的资产的主要方式;资产收购则更随机,取决于上市公司看中的优质资产是来自于内部还是外部。
3、许可类与非许可类成功案例其他维度对比分析
(1)项目周期对比分析
2025年,许可类重组审核过会40家次;非许可类重组已成功实施完成的36家次(不包括已通过股东大会未完成资产交割案例)。对比分析其项目周期情况如下:

从项目实施周期看,许可类重组需要交易所审核,周期相对非许可类重组更长;非许可类重组在项目周期上天然地具有优势,成为许多上市公司提高交易成功率、短期内完成资产收购事项的重要途径。
对比2024年和2025年的项目周期,整体上并没有显著的变化。因此,完成一单交易仍然需要较长的周期,同时,审核效率还有较大的提升空间。
(2)上市公司整体规模及交易规模分析
通过统计37起非许可类重组交易案例(股东大会批准+实施完成),整体交易规模情况如下:

对比分析40家次许可类重组交易规模情况:

非许可类重组交易规模相对较小,大部分案例金额在10亿元以下;而许可类重组交易规模相对较大,大部分案例金额在10亿元以上。
具体从上市公司发起交易时市值对比看,许可类重组交易的上市公司市值分布要高于非许可类重组交易。

并购重组具有高度定制化的属性,需要跟进交易各方禀赋与诉求在符合法规要求下寻求最大公约数。法规的完善是定制化得以实现的基础,政策的包容性的提升能够为这种“定制化”谈判创造更广阔的制度空间。
在完善的法规体系上,监管机构也为市场提供了更丰富的“合规工具箱”。上市公司并购重组市场逐渐呈现出的路径选择多样化(许可类、非许可类、控制权交易等)、审核程序差异化(多种审核路径的出台)、支付方式中性化(股份、现金、可转债等)的特点,也充分说明并购重组市场的“良性发展”。
(二)本年度已终止案例情况
2025年度,A股市场已终止的案例共计92家次(包括以前年度首次披露但在2025年度公告终止的案例),其中许可类重组终止68家次,非许可类重组终止24家次。具体情况如下:
1、分板块
2025年度并购重组公告主动终止案例,分板块终止事项数据如下:

2、分终止阶段
2025年度并购重组公告主动终止案例,分终止阶段终止事项数据如下:

3、筹划时长统计
2025年度并购重组公告主动终止案例,按筹划时长分类如下:

4、分交易性质
2025年度并购重组公告主动终止案例,按交易性质分类如下:

由以上对比可知,大部分许可类重组项目倒在了受理之前,而非许可类重组项目关键节点在于交易各方能否达成共识并出具正式方案。从筹划时间看,许可类重组终止项目时长集中在3个月以上,其中近50%的案例时长超过半年,历时较久的项目实质上已经错过了“最好的时机”。从交易性质看,市场化交易天然要比非市场化交易面临更多不确定性,因此,主动终止的案例以市场化交易为主。
上述结论与此前2022-2024年度的年度并购总结一致,也可以看作是A股并购重组市场的普遍规律总结。
并购重组虽然充满数据和策略,但其本质也是人与人、资本与资本的博弈,充满戏剧性,所有参与者都应该坦然面对交易的成功与失败。
03
收购主体的资金安排2025年度A股上市公司并购重组市场的新特征、新趋势
(一)以半导体、生物医药为代表的硬科技领域成为并购主要领域
2024年9月24日,证监会发布了《关于深化上市公司并购重组市场改革的意见》(即“并购六条”),其主要内容包括支持上市公司向新质生产力方向转型升级、鼓励上市公司加强产业整合以及提高监管包容度等。
此后,北京、上海、广州、深圳、安徽、天津、郑州、无锡等8省市均陆续发布与并购重组直接相关的鼓励政策,半导体、生物医药等新质生产力行业为各地重点鼓励并购行业。

以首次披露为统计口径(含提示性公告/停牌公告),2025年度A股上市公司首次披露的重组交易202起,其中重组标的属于半导体领域的有40起,占比近20%,为2025年最活跃的并购领域。按照首次披露时间划分,半导体领域并购案例具体情况如下:

进一步分析这40起半导体交易,产业并购为主要并购逻辑(共28起,占比70%);同时部分传统行业企业也将半导体领域作为第二曲线拓展方向(共12起,占比30%),代表性案例如衢州发展收购先导电科、通业科技收购思凌科等。
(二)以产业并购为主,传统行业通过跨界并购积极寻求第二增长曲线
1、2025年市场持续活跃,产业并购仍然是核心逻辑
2025年A股市场首次公告重大及发股类资产重组202起,较2024年上升约40%,A股并购市场整体保持高度活跃状态。

在2025年新公告交易中,产业并购156起,占比77%,为市场主要并购逻辑;跨界交易46起,占比23%。

2、市场化交易、跨界交易终止较多
2025年,按照是否属于市场化交易、产业/跨界并购对几类案例统计如下:

从终止率看,市场化交易(36.51%)显著高于非市场化交易(6.58%);跨界并购(41.30%)显著高于产业并购(20.51%);再进一步,市场化的跨界并购(44.12%)是终止率最高的一种交易类型,非市场化的产业并购(1.56%)是终止率最低的一种交易类型。
产业并购既是政策重点鼓励的并购形式,又是各行业逐步走向成熟时上市公司进行产业延展、补足产品线的商业选择,在政策与商业的共同推动下,2025年产业并购呈现高度活跃状态,代表性交易如爱柯迪收购卓尔博、隆扬电子收购德佑新材等。但同时作为自然的商业博弈过程,市场化产业并购天然有其失败率,经统计,2025年市场化产业并购公告92起,占产业并购总额的59%,其中已终止案例占比达33.70%。
跨界并购相对于产业并购而言,需要上市公司“看得懂”,也要下得了“决心”,公告数量相对较少。除去决策难度相对较小的非市场化跨界交易(如收购上市公司实控人旗下其他行业资产),市场化跨界交易想要真正落地的难度较大。在2025年公告的市场化跨界并购交易中,终止的案例已接近半数,占比44.12%。买卖双方对各自行业的熟悉程度不深,拟跨界标的估值普遍偏高都将成为跨界交易的关键难点。
(三)吸收合并案例增多,产业整合是核心逻辑
2025年,A股上市公司间吸收合并逐步提速,国泰君安吸并海通证券、中国船舶吸并中国重工交易完成,交易规模均达数千亿元。新公告吸并案例有湘财股份吸并大智慧(民营上市公司间吸收合并)、中金公司一次性吸并东兴证券、信达证券两家上市公司、浙江沪杭甬(H股)吸收合并镇洋发展(A股)等。

吸收合并的主要逻辑之一就是产业协同和资源优化,无论是央企内部的“两船合并”、券商行业的“国君海通合并”“中金吸并东兴、信达”,其核心目的都非常明确:整合产业链资源、聚焦主业发展,从而提升企业的核心竞争力和价值创造能力。
吸收合并另一主要用途则是拓宽融资路径,如海联讯吸并杭汽轮、浙江沪杭甬吸并镇洋发展,一个是解决 B 股历史遗留问题,提升杭汽轮融资能力,另一个则是打造“A+H”双融资平台,进一步拓宽融资渠道。
(四)新《战投办法》激发上市公司进行跨境换股收购
得益于2024年底新修订的《外国投资者对上市公司战略投资管理办法》(新《战投办法》)的正式实施,A股上市公司不再仅仅依赖于筹集巨额现金进行收购,可以向境外交易对方发行自股票来完成收购。
2025年,这一政策红利迅速转化为实际案例。至正股份收购半导体引线框架供应商AAMI的交易成为新规后首单成功过会的“跨境换股”案例。
在《战投办法》修订实施的制度红利驱动下,A股上市公司的跨境收购展现出更强的创新性、战略性和系统性,正在重塑中国企业与全球资源互动的方式。
(五)重组股份分期支付机制正式实施,“并购工具箱”又增新工具
重组股份分期支付机制的核心在于,上市公司无需在交易完成时一次性发行全部股份作为对价,而是可以依据标的资产在未来几年的业绩完成情况,分期、灵活地支付股份。该机制将股份支付与未来业绩挂钩,改变传统“一次性买断”模式,有利于降低上市公司的风险、形成买卖双方的风险共担,同时也有利于将标的方核心团队的利益与上市公司长期发展深度绑定,激励其持续贡献,促进并购后整合与协同效应发挥。
奥浦迈发行股份购买澎立生物项目成为A股市场首单采用重组股份对价分期支付机制项目并顺利过会的项目,给市场成功“打样”。相信未来会有更多复杂交易,更多收购技术迭代快、估值难度大的战略性新兴产业领域资产的交易会采用重组股份分期支付机制来弥合双方诉求。
(六)创新型交易模式增多,重组+协转、重组+控制权变更均有出现
2025年的并购重组市场除了常规的发股/现金类交易,同时也出现了部分创新的交易模式,如嘉戎技术与莱茵生物案例,均是上市公司控制权交易与资产收购交易同步进行,即完成了上市公司的业务转型,同时也完成了上市公司控制权的变更。上市公司资产收购与少数股权协议转让同步进行的案例亦有发生,如通业科技现金收购思凌科同步协议转让6%上市公司股份。
这些交易模式的创新在产业并购或者跨界升级的目的下,充分洗脱“类借壳”的嫌疑,监管是允许交易模式的创新来满足不同参与方的核心诉求,也推动了并购重组市场向更高效、更灵活的方向发展。
声明
本订阅号发布的内容归文艺馥欣所有,未经文艺馥欣许可,任何机构、个人不得以任何形式转发、翻版、复制、发布或引用本订阅号发布的全部或部分内容,亦不得从未经文艺馥欣书面授权的任何机构、个人或其运营的媒体平台转发、翻版、复制、发布或引用本订阅号发布的全部或部分内容。如需授权转载,请联系文艺馥欣小编。
文艺馥欣对本订阅号所载资料的准确性、可靠性、时效性及完整性不作任何明示或暗示的保证,且在任何情形下均不构成对接收本订阅号内容受众的任何投资建议,文艺馥欣不对任何一方因使用本订阅号所载任何内容而导致的任何损失承担责任。
文艺馥欣交易:
1、《文艺馥欣交易|钧达股份27.76亿定增落地,转型全球N型光伏电池龙头一系列资本运作完成闭环》
2、《文艺馥欣交易|绿康生化完成收购江西纬科切入光伏胶膜赛道并引入晶科能源相关主体作为战略股东》
3、《文艺馥欣交易|龙泉股份收购南通电站阀门,高端金属“管+阀”布局打造流体输送与控制标杆企业》

添加小编号
查看并购信息库 / 加入并购交流群





搜索文章/并购信息/人才招聘
请点击菜单栏
“点赞、分享、在看、收藏”
或者将我们设为『星标⭐』
有助于在公众号智能排序中更快找到我们
▼

点击“阅读原文”了解更多
