一、产研共线:生产制造类拟IPO企业的共性场景与监管核心要求
生产制造企业的研发活动往往与生产环节深度绑定,样件试制、工艺优化、产品试产等研发环节,不可避免会用到生产车间、设备、原材料甚至生产人员,产研共线成为行业普遍现象。而9号指引针对这一场景,划定了监管的核心红线:发行人研发与生产共用设备、产线、场地、人员等资源的,必须准确记录资源使用情况,按照工时占比、面积占比、工作量占比等合理标准分配相关费用;无法合理分配或未分配的,不得计入研发支出。
这一要求的核心,是确保研发投入的真实性、准确性与可追溯性,杜绝生产费用与研发费用混同、研发费用虚增或归集不规范等问题,而这也正是上市问询中监管机构对产研共线企业的审查核心。
二、产研共线模式下研发的四大高频问题
(一)研发人员认定与薪酬分摊:边界模糊成首要痛点
研发与生产人员交叉调岗、一人多岗是生产制造企业的常见情况,也成为问询的第一焦点。监管机构会要求企业说明研发人员认定标准,结合研发项目内容、人员专业背景、工作经历,论证人员与研发活动的匹配性;同时针对“研发人员数量变动与职工薪酬趋势不一致”“产研共用人员的薪酬分摊依据”等问题展开详细核查。
如安徽某半导体企业在两轮问询中均被要求说明研发人员调岗后的工时记录方式,以及薪酬在研发与生产之间的分摊逻辑,保荐机构还需提供工时记录的核查底稿,足见监管对人员认定的严谨性。而实操中,企业普遍存在工时记录混乱、人工补填台账、分摊标准无依据等问题,成为IPO审核的“第一道坎”。
(二)研发物料与废料管理:领用混同引发合规质疑
研发领料与生产领料的区分、研发物料耗用与项目需求的匹配性,是产研共线的另一大问询重点。监管机构会要求企业披露研发领用原材料的类型、数量、金额,说明如何保证研发与生产领料严格区分;同时关注研发样品、废料的处理方式与去向,是否符合《企业会计准则》规定。
部分企业因缺乏数字化管理手段,研发领料无专属审批流程、物料领用与研发项目未关联,甚至出现研发废料处置无记录、研发样品流入生产环节未做账务处理的情况,不仅会被质疑研发费用归集不准确,还可能引发财务数据真实性的争议。
(三)共用设备费用分摊:方法不当成为核查核心
产研共用设备的折旧费用分摊,是9号指引落地的关键环节,也是监管问询的核心内容。科创板某系统制造企业、某科技企业均因存在产研共用设备情况,被要求详细说明分摊方式、分摊依据,以及分摊方法是否保持一贯性、是否与实际使用情况匹配。
实操中,企业的常见问题集中在三方面:
一是工时记录不完整,依赖人工统计导致设备研发与生产使用时长划分模糊;
二是分摊方法选择不当,简单采用平均分摊、预算比例分摊,与设备实际使用情况脱节;
三是分摊证据链缺失,设备使用记录、分摊计算过程无详细留存,无法满足监管核查要求。这些问题均违反9号指引中“合理分配、有据可查”的核心要求。
(四)研发成果产业化:论证不足影响持续经营判断
产研共线的最终目的是实现研发成果的产业化,监管机构也会结合这一核心目标,要求企业说明研发项目的产业化计划、可行性及进展,结合竞争对手情况分析研发成果的技术优势,以及研发与生产的协同是否能支撑企业持续经营。
安徽某半导体企业在两轮问询中均被要求补充研发成果产业化的具体计划,以及与同行竞品的技术指标对比数据。部分企业因缺乏研发项目全流程跟踪,对样件试制、试产、产业化各阶段的进展记录不完整,无法提供详实的产业化论证材料,可能被监管质疑研发投入的合理性与企业的成长性。
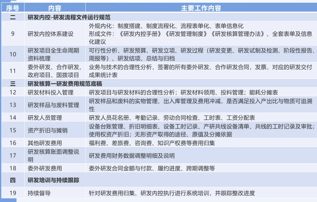
三、合规实操
(一)制度先行:建立适配产研共线的研发内控制度体系
1. 制定专属管理办法:出台《研发人员认定管理办法》《产研共用资源费用分摊管理办法》《研发领料与废料处置管理办法》等制度,明确研发人员认定标准、产研共用人员/设备/物料的分摊原则、研发物料领用与处置的审批流程,确保各项管理行为有章可循。
2. 规范研发项目全流程:建立研发项目立项、实施、结题、产业化的全流程管理制度,明确立项需提交可行性分析报告、产业化规划,实施阶段需定期更新项目进展,结题阶段需留存成果验收文件,产业化阶段需跟踪转化数据,为上市问询提供详实的制度依据与项目资料。
3. 明确财务核算规范:结合《企业会计准则》与9号指引,制定研发费用核算细则,明确研发费用的归集范围、分摊方法、资本化时点判断标准,确保财务核算与研发业务流程一致,避免生产与研发费用混同。
(二)流程规范:厘清产研共线各环节的权责与边界
1. 研发人员管理:定标准、记工时、明分摊
明确研发人员的认定标准,以岗位职责、研发项目参与时长、专业能力为核心判定依据,对产研共用人员实行工时量化管理,要求人员实时填报研发与生产的工作工时,经部门负责人、财务部门多级审核,薪酬按照实际工时占比分摊至研发费用与生产成本,确保工时记录与薪酬分摊的匹配性与可追溯性。
2. 研发物料管理:分渠道、强审批、控处置
搭建研发领料专属流程,研发物料领用需关联具体研发项目,由研发负责人、仓库管理人员双重审批,实现研发领料与生产领料的系统级区分;对研发样品、废料建立全生命周期管理,样品检测、试用、处置需留存记录,废料回收、销售、销毁需履行审批手续并做相应账务处理,确保物料流向可查、账务处理合规。
3. 共用设备管理:定方法、记使用、留依据
结合9号指引要求,针对不同类型的产研共用设备,制定个性化的分摊方法:对生产设备类资产,按实际使用工时占比分摊折旧费用;对场地、软件类资产,按使用面积占比、用户数量占比分摊相关费用。同时,建立设备使用打卡系统,实时记录设备研发与生产的使用情况,生成分摊计算表与凭证,确保分摊依据真实、计算过程可追溯。


(三)搭建研发费用合规智能管理系统
传统的人工台账、Excel记录已无法满足IPO审核对研发数据精细化、可追溯性的要求,企业需借助数字化工具,搭建研发费用合规智能管理系统,实现产研共线管理的自动化与智能化,这也是解决产研共线合规难题的核心手段:
1. 人员与工时管理模块:支持自定义研发人员认定标准,人员调岗时自动同步岗位属性;研发人员可通过移动端实时填报工时,系统对异常工时自动预警,工时数据与薪酬计算、费用分摊自动关联,从源头确保人员与工时数据的准确性。
2. 物料与设备管理模块:实现研发领料扫码出库、与研发项目自动绑定,实时统计物料领用数据;对共用设备预设分摊规则,系统自动根据设备使用记录计算研发与生产应承担的费用,生成分摊明细与台账,满足监管核查要求。
3. 研发项目管理模块:按领域分类管理研发项目,记录项目内容、关键技术指标、产业化进展,自动生成项目可行性论证报告与产业化分析报告,面对上市问询时可一键导出完整项目档案,提升问询回复效率。
4. 财务核算模块:实现研发费用的自动归集、分摊与核算,与企业ERP系统、财务系统对接,确保研发费用数据与财务数据一致,同时留存所有核算过程的证据链,满足保荐机构与会计师的核查要求。
(四)证据链留存
1. 人员相关:留存研发人员认定文件、工时记录台账、薪酬分摊计算表、人员调岗审批文件等;
2. 物料相关:留存研发领料审批单、物料领用台账、样品处置记录、废料处理凭证等;
3. 设备相关:留存设备使用记录、折旧费用分摊计算表、设备维护台账等;
4. 研发项目相关:留存项目立项报告、可行性分析、阶段性成果验收文件、产业化进展报告、合作研发协议等。
END
对于拟IPO企业而言,产研共线的研发合规管理不仅是应对审核的“必答题”,更是企业提升研发管理效率、实现研发成果产业化的“必修课”。唯有筑牢研发合规根基,才能在资本市场的道路上走得更远。
“问就是略懂一二”专为“拟上市企业、已上市公司、民营公司”提供IPO辅导的内控咨询、研发管理软件系统服务。
业务咨询&研发系统演示:18717971989(同微信)
原创不易,如果觉得写得不错,请关注/点赞/在看/收藏/分享。
拟IPO企业研发人员认定:多维护说明核查要点,直接照着实操,拿走,不谢!
生物医药企业IPO研发核查重点、解决方案,及已上市企业过会问询点,照着修改!
IPO与税务合规的必选项—制造行业案例、实操、合规方案,直接照着修改!(上)
IPO与税务合规的必选项—制造行业案例、实操、合规方案,直接照着修改!(下)
IPO与税务合规的必选项—案例、实操、合规方案,直接照着修改!
IPO审核核心聚焦:制造型企业产研设备共用的合规判定与费用分摊
定制化研发投入:IPO审核、加计扣除与高新认定三重合规判定指南
研发废料-销售收入的会计处理规范和实务解析--基于《9号指引》和IPO监管视角
