

上周(2026年1月5日-2026年1月11日)A股迎来里程碑时刻:上证指数实现连续16个交易日收阳,创下33年来最长连阳纪录。一级市场同步推进,并购25笔,6家上市公司控制权或将变更,定增市场单周预案募资额突破104亿元。企业端亮点纷呈:脑机接口“独角兽”强脑科技完成约20亿元融资,成为该领域全球第二大规模的融资事件;联想与英伟达达成“人工智能云超级工厂”合作,发布AI超级智能体Lenovo Qira;小应用“死了么”APP估值破千万(初始投入仅千元),引爆社交热议。引发市场关注。政策层面,八部门联合印发《“人工智能+制造”专项行动实施意见》,为产业智能化升级描绘出清晰路径。

并购焦点
01数据总览
交易209笔,涉及金额8980.77亿元
数据口径:新政以来(2024年9月27日至2026年1月11日),国内A股市场首次披露的、控制权发生变更的重大重组事件,数据来源于wind
02上周动态
上周A股市场新增首次披露的重要并购重组事项共25笔。
(一)上市公司控制权发生变更的2笔,筹划控制权变更的4家▼:

数据来源:wind
1.宝莫股份:山东宝莫生物化工股份有限公司于2026年1月7日收到实际控制人罗小林、韩明夫妇通知,其正在筹划公司控制权变更相关事宜,具体方案以各方签署的相关协议为准。上述事项的具体方案尚在筹划中,尚未签署正式协议,具有不确定性。
2.*ST阳光:阳光新业地产股份有限公司控股股东京基集团有限公司正在筹划有关公司控制权变更事宜,该事项可能导致公司控股股东、实际控制人发生变更。
3.惠博普:华油惠博普科技股份有限公司收到公司控股股东长沙水业集团有限公司的通知,水业集团正在筹划股权转让事项,该事项可能导致公司控股股东及实际控制人发生变更。本次股权转让的交易对手方属于机械装备行业,为国有控股企业,本次转让的股权比例为总股本的25%-30%,该事项涉及有权部门的事前审批。目前,各方尚未签署相关协议,具体情况以各方签订的相关协议为准。
4.天晟新材:常州天晟新材料集团股份有限公司于近日收到公司第一大股东吴海宙先生的通知,获悉吴海宙先生正在筹划重大事项,该事项可能导致本公司控制权发生变动。
(二)上市公司或其子公司控股型收购(控制权发生变更)19笔▼:

数据来源:wind
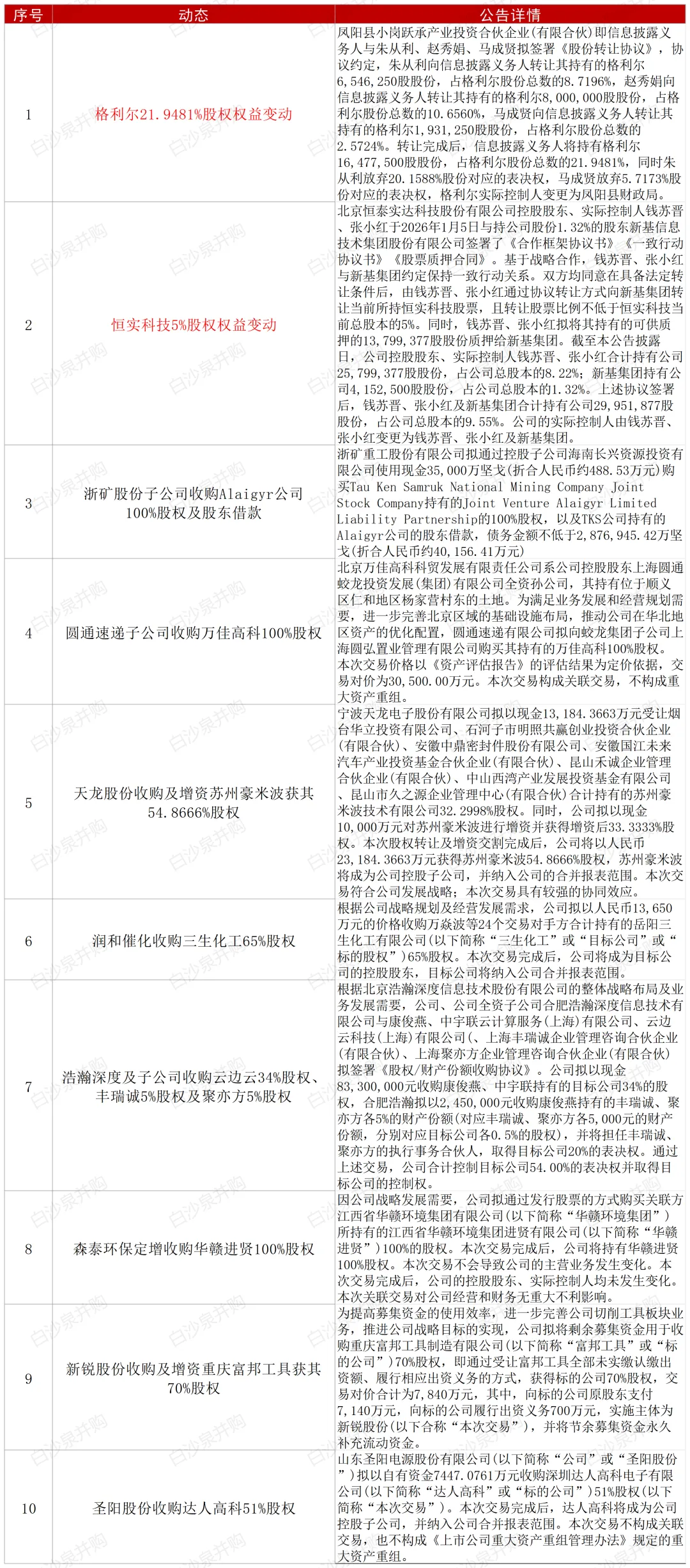
(三)上周重点并购事件详情如下▼:

数据来源:wind
因文章篇幅有限
上表仅选取上周上市公司控制权变更+交易金额前8的事件详情
完整版可添加文末小助手微信领取
IPO观察
01审核动态
上周2家企业首发上会,2家获通过。

数据来源wind
02上市动态
上周1家企业上市,首日涨幅64.10%。

数据来源:wind
再融资动态
01定增预案
上周新增首次披露定增预案公司9家,拟募资104.05亿元。

数据来源:wind
02可转债发行
上周可转债发行1家,发行总额6.95亿元。

数据来源:wind
企业风云
01
近日脑机接口“独角兽”强脑科技完成约20亿元人民币融资,为该领域除马斯克旗下的Neuralink以外全球第二大规模融资。本次融资投资人阵容强大,其中包括IDG、英特尔CEO陈立武旗下华登国际、蓝思科技、领益智造等。
02
北京产权交易所信息显示,航天科工火箭技术有限公司29.5904%的股权正以约32.99亿元价格挂牌转让,转让方为其控股股东中国航天三江集团有限公司。以此计算,科工火箭整体估值约为112亿元。
03
联想英伟达达成合作
2026年国际消费电子展(CES)期间,联想集团董事长兼CEO杨元庆与英伟达创始人、CEO黄仁勋宣布达成“联想人工智能云超级工厂”合作。英伟达最新发布的Vera Rubin将是该合作的重要组成部分。会上,联想发布个人AI超级智能体Lenovo Qira。
04
“死了么”APP估值千万
近日,一款名为“死了么”的APP突然走红网络,目前该APP位列苹果工具类付费榜首位。公开信息显示,该应用是为独居人群打造的轻量化安全工具,用户需要设置紧急联系人并签到,若连续多日没在应用内签到,系统将于次日自动发送邮件告知紧急联系人。据该APP创始人之一的郭先生介绍,项目大约在2025年年中立项,而APP的实际开发时间不到一个月,初始投入成本仅“1000多块钱”,开发团队最初仅有三人,且均为95后。尽管投入微小,但“死了么”App已实现盈利。“增长是这两天开始的,下载量相比之前涨了100倍以上,而且现在其实还在往上走。”对于估值,郭先生坦言,在爆发初期“每个人他的理解都是不一样的”。但他透露,计划以100万元出让公司10%的股份。若以此计算,该APP的估值已达到1000万元人民币。
宏观风向
01
上证指数创史上最长连阳纪录
2026年1月12日,上证指数收于4155.96点,较前日上涨0.86%,这是该指数自2025年12月17日以来连续第16个交易日收阳,创下A股33年历史最长连阳纪录。截至当日,A股2026年首个交易周涨幅达3.82%,市场成交额连续多日突破2.5万亿元,1月9日更是一举突破3.15万亿元,创下近十年新高。
02
我国外汇储备创十年新高
截至2025年12月末,我国外汇储备规模为33579亿美元,环比上升115亿美元,再创2015年12月以来新高;黄金储备规模为7415万盎司,环比增加3万盎司,为连续第14个月增加。
03
商务部等9部门印发绿色消费通知
近日,商务部等九部门联合印发《关于实施绿色消费推进行动的通知》,为“十五五”时期消费模式的绿色转型绘制了清晰蓝图。《通知》明确提出,要 “推广绿色消费积分” ,鼓励建立线上线下通兑通用的积分体系,引导消费者通过购买绿色产品、使用低碳服务获得积分,并用于兑换权益。在“介绍推进绿色消费有关情况新闻发布会”上,商务部副部长盛秋平进一步强调,要发挥市场主导作用,“引导零售企业、电商平台等规范开展积分采集” 。这意味着,在国家推动消费绿色转型的顶层设计中,构建规范、有效且富有活力的消费积分体系已被置于重要位置,而零售企业与电商平台正是将这一政策蓝图转化为市场实践的关键枢纽与先锋力量。
04
八部门发布专项行动实施意见
1月7日,工业和信息化部、中央网信办、国家发展改革委、教育部、商务部、国务院国资委、市场监管总局、国家数据局联合发布的《“人工智能+制造”专项行动实施意见》提出,到2027年,我国人工智能关键核心技术实现安全可靠供给,产业规模和赋能水平稳居世界前列。推动3—5个通用大模型在制造业深度应用,形成特色化、全覆盖的行业大模型,打造100个工业领域高质量数据集,推广500个典型应用场景。培育2—3家具有全球影响力的生态主导型企业和一批专精特新中小企业,打造一批“懂智能、熟行业”的赋能应用服务商,选树1000家标杆企业。建成全球领先的开源开放生态,安全治理能力全面提升,为人工智能发展贡献中国方案。
END
▼往期精彩推荐:
免责声明:本公众号信息素材来源于官方公告、媒体报道或网络,仅供参考,不构成任何投资建议,亦不对投资者因使用该等信息而引发的损失承担任何责任。图片内容如有侵权,可联系删除。
转载、交流、合作请扫描文末二维码添加小助手微信

