CNDD-0052 中国海外上市公司基本信息数据及学术论文应用
CNDD-0052 中国海外上市公司基本信息数据及学术论文应用
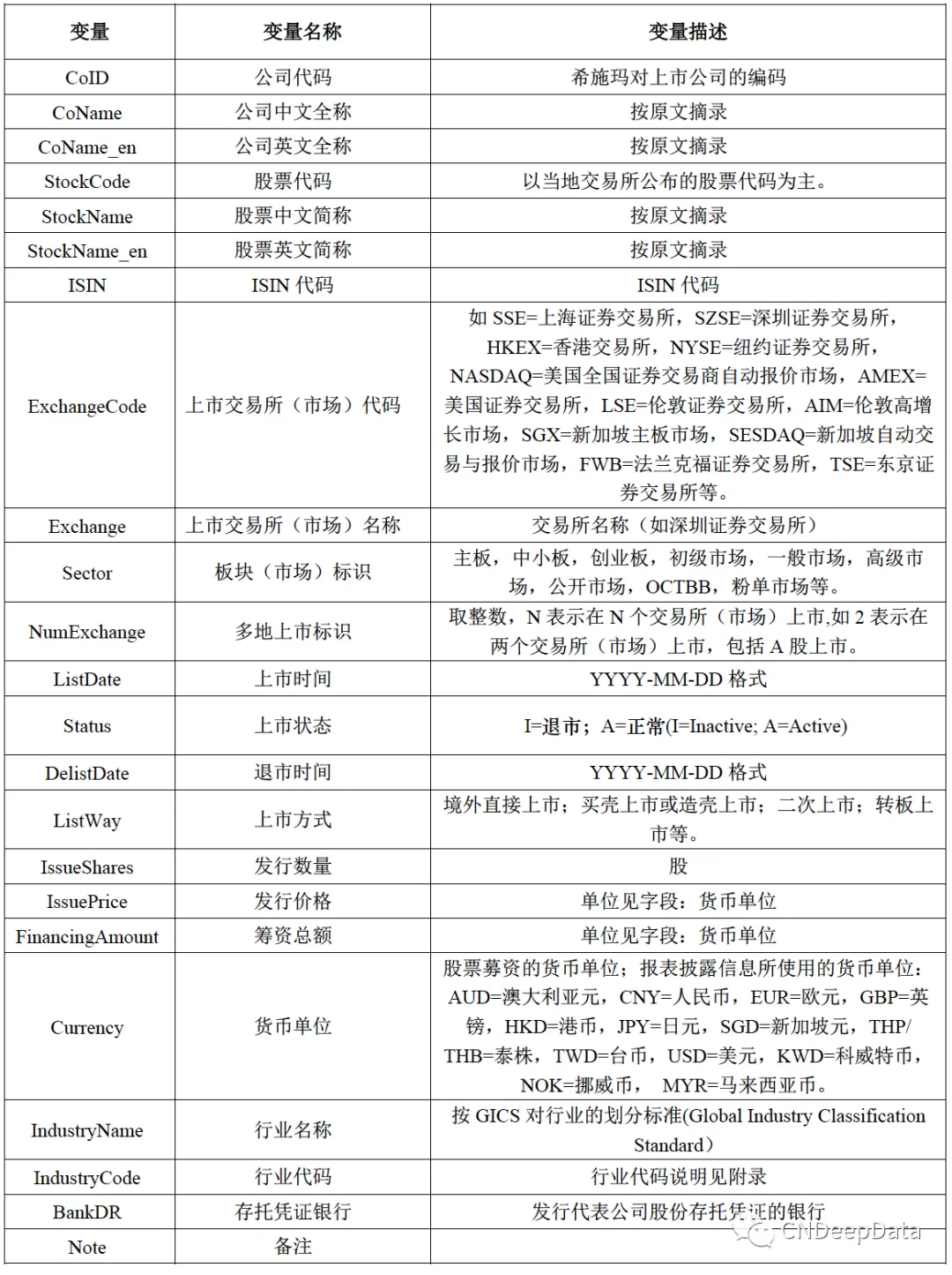
▪ 关键词:海外上市公司股票总览、海外上市公司基本信息▪ 数据区间:中国海外上市公司基本信息 1949-2022年;中国海外上市公司股票总览1972-2023年▪ 样本数量:中国海外上市公司基本信息 1,805条;中国海外上市公司股票总览1,865条▪ 数据说明:CNDD中国海外上市公司基本信息数据是是以研究为目的而设计,涵盖六个国家、八大交易所共15个交易市场,七百多家中国海外上市公司多地上市情况、上市方式、存续情况、融资效果、所属行业等信息。具体包括中国海外上市公司股票总览表和中国海外上市公司基本信息表。涉及变量包括公司代码、股票代码、ISIN代码、上市交易所(市场)代码、上市时间、退市时间、发行数量、发行价格、行业代码、存托凭证银行、CEO、董事长、董秘、主要往来银行、审计事务所、注册地址、公司网址等。▪ 综合评价:中国企业海外上市不仅是为了筹集资金,更重要的是按照现代企业制度的要求,通过规范的公司改革,调整内部组织结构,引入国际规范的法人治理结构、会计制度、精算制度和激励约束,实现公司和股东价值最大化的目标。与国内市场相比,海外证券市场具有上百年的发展历史,在具体的制度和法规上更加健全,投资者也更加成熟理性,这必将对我国海外上市企业的公司治理和企业价值产生多方面的影响。CNDD海外上市公司基本信息数据库为海外上市这一课题的研究提供了统一与规范的数据库,以期帮助国内学者提高研究效率,降低研究成本,丰富有关中国企业海外上市的实证研究。▪常用度:★★★☆☆
▪ 稀缺度:★★★★☆
▪ 新颖度:★★★★☆
▪ 总体级别:11颗星
✔ 常用度:是数据市场中需求指标,是指该数据在经济管理类学术论文中使用频率。
✔ 稀缺度:是数据市场中供给指标,是指该数据在其他数据库的出现频率。
✔ 新颖度:是数据市场中生成指标,是指该数据在生成时方法新颖程度和工作量。
▪ 中国海外上市公司基本信息:
▪ 中国海外上市公司股票总览:
(1)中国海外上市公司基本信息
(2)中国海外上市公司股票总览
▪ 数据描述:
(1)中国海外上市公司基本情况
李璇,白云霞.IPO公司风险信息披露及其对IPO抑价的影响——基于中国赴美上市公司和国内A股的经验证据[J].管理评论,2021,33(07):29-42.
▪ 文献内容:
文章从制度和公司实务两个层面比较了中美两国IPO公司的风险信息披露,并在此基础上检验了风险信息披露对IPO抑价的影响。结果发现,与赴美上市公司相比,国内上市公司风险信息披露的整体水平更低,且不同公司的风险信息披露更具有趋同性,在披露内容上更加注重风险信息的完整性以及对财务风险的披露,体现出国内上市公司为应付监管要求而进行合规性披露的特征。实证发现,赴美上市公司的风险信息披露显著降低了IPO抑价,而国内上市公司披露的风险信息总体上对IPO抑价没有显著影响。但是,在我国信息不对称程度更高的创业板市场,风险信息披露具有降低IPO抑价的作用。进一步研究表明,赴美上市公司的风险信息披露降低了上市后的买卖价差,而国内上市公司的风险信息披露对买卖价差没有显著影响。文章的研究结论对规范我国公司风险信息披露和证监会进一步推进新股发行制度改革具有重要启示。▪ 中美两国 IPO 公司风险信息披露制度与披露现状(1)中美两国 IPO 公司风险信息披露制度比较
第一,对风险信息的定义和范围不同。美国Regulation S-K下的Item 503(c)将发行人的风险定义为,使得本次发行具有风险性或投机性的重要因素。我国《公开发行证券的公司信息披露内容与格式准则第1号(2006)》(以下简称《格式准则》)将风险定义为,可能直接或间接对发行人生产经营状况、财务状况和持续盈利能力产生重大不利影响的所有因素,并列举了经营风险、财务风险和管理风险等七类风险及每个类别下的细分风险,内容涵盖从宏观到微观的各类风险。第二,对风险信息描述的要求不同。一是,SEC 要求 IPO 公司解释风险如何影响公司,但我国并没有这项规定。二是,国内鼓励发行人对风险因素做定量分析,无法进行定量分析的,应有针对性地做定性描述。而美国并没有对大多数风险信息提出定量分析的要求,只是当风险涉及利率、汇率、商品价格或股票价格等市场风险时,才做出定量分析。三是,我国要求对于那些可能对发行人生产经营状况、财务状况和持续盈利能力有严重不利影响的风险信息,做出“重大事项提示”,并列于招股说明书首页,而美国 SEC 没有要求公司区分风险的不同影响程度。第三,对风险信息的审核程序不同。在我国核准制下,初始版招股说明书中的风险信息并没有经过特别修改。相比之下,美国的新股发行注册制对发行人信息披露的审核较为严格。(2)中美两国IPO公司风险信息披露现状
图1描绘了中美两国IPO公司风险信息披露水平以及与中国GDP增长率之间的关系。可以看出,赴美上市公司披露的风险信息数量远远高于国内上市公司,且整体呈上升趋势。
图 2 为各年中美两国 IPO 公司披露风险信息的标准差。可以看出,美国公司披露风险信息的标准差在各年均高于中国公司,说明赴美上市公司披露的风险信息在各年的离散程度较大,不同公司披露的风险信息存在较大差异。
▪ 研究设计与相关数据应用
文章选取 2007 年 1 月—2013 年 12 月在国内A股和美国三大证券交易所(纽约证券交易所、纳斯达克证券交易所和美国证券交易所)通过首次公开发行上市的中国公司作为研究样本。另外,考虑到赴美上市公司与国内上市公司的可比性,文章选用国内中小板和创业板上市公司。这是因为,主板上市公司多为国有大中型企业或传统行业企业,而赴美上市公司以民营中小型企业和科技创新型企业为主,这与中小板和创业板的公司更为匹配。(1)实证模型
模型(1) 的被解释变量 Underpricing 为 IPO 抑价,即IPO公司上市首日收益率((首日收盘价-发行价) / 发行价) 。模型(1)的解释变量Risk为IPO公司披露的风险信息数量。如果风险信息披露降低了IPO 抑价,则β1<0。下表为风险信息披露与IPO抑价的多元回归结果。在仅考虑外部市场行情、招股说明书披露日期间隔、年度和行业效应的情况下,赴美上市公司的风险信息披露(Risk)与IPO抑价(Underpricing)在10%的水平上显著负相关,估计系数为-0.334,说明在不考虑其他因素的情况下,赴美上市公司披露的风险信息越多,IPO 抑价越低。在加入公司事前风险变量与其他发行变量后,Risk估计系数的绝对值和显著性水平均显著提高。这说明,赴美上市公司招股说明书中的风险信息披露是投资者评估公司价值的重要信息,风险信息披露越充分,越有助于投资者评估拟发行股票的潜在风险和收益,或使投资者认为这类公司更加透明,进而要求更低的 IPO 抑价。然而,国内上市公司的风险信息披露(Risk) 与 IPO 抑价(Underpricing) 的估计系数均没有通过显著性检验,这说明,国内上市公司的风险信息披露对公司的 IPO 抑价没有显著影响。
[1] 李凤,董艳.大股东私有收益对海外上市决策的影响——基于内地赴港上市企业的实证研究[J].经济学(季刊),2017,16(01):415-440.[2]罗棪心,麻志明,王亚平.券商跟踪海外上市公司对国内分析师盈余预测准确性的影响[J].金融研究,2018,No.458(08):190-206.[3]郭飞,游绘新,郭慧敏.为什么使用外币债务?——中国上市公司的实证证据[J].金融研究,2018(03):137-154.以下三种方式三选一即可:
▪ 直接购买
添加客服微信,支付价格为69元。
▪ 朋友圈分享后免费领取(每人限领15份)
持续3小时,集齐5个赞,需要对所有人可见,并且本人关注CNDeepData公众号。
▪ 购买大会员
添加客服微信,购买年度基础会员149元,年度高级会员299元,永久高级会员899元,可享CNDeepData所有数据免费获取。
▪ 朋友圈分享要求:
①分享时间需要在早上7:30到晚上12:30之间。
②请附带一句推荐词,例如“推荐CNDD高质量数据库”。
③请将包含时间内容的截图发给客服。
▪ 添加客服微信方式(客服工作时间为每天9:00—22:00):
扫描下方二维码,或搜索下方微信号。
添加客服微信号:
DeepData001
获取更多更新数据
1. 除中国深度数据库(CNDD)特殊声明外,CNDD对基于合法来源的数据的选择、整理和编排具有独创性。任何自然人、法人、其他组织未经CNDD授权,不得以任何目的截取、上传、下载、复制、修改、使用、编译等或者以任何方式任何媒介传播上述作品的任何部分,否则视为侵权。
2. 对于存在侵害CNDD上述权利违法行为的主体,CNDD保留依法追究其法律责任的权利。
任何使用CNDD数据等产品的单位和个人,承诺只将CNDD的数据等用于学术研究,并在所得研究成果(包括但不限于学术论文、咨询报告等)中注明数据来源于CNDD。数据来源的注明方式请参考:“本研究数据来源于中国深度数据库CNDD”;英文参考:“We get the data from CNDeepData (CNDD)”。
中国深度数据库:让精品数据 得以流动
CNDeepData:Let high-quality data flow without barriers